1. Участники информационного обмена информируют Банк России об инцидентах, связанных с реализацией информационных угроз, об инцидентах операционной надежности, о планируемых мероприятиях по раскрытию информации в случаях, предусмотренных законодательством Российской Федерации, в том числе нормативными актами Банка России.
2. Участники информационного обмена взаимодействуют с Банком России в соответствии со способами взаимодействия, описанными в разделе 4.
3. Условия и сроки информирования Банка России об инцидентах, связанных с реализацией информационных угроз, об инцидентах операционной надежности, о планируемых мероприятиях по раскрытию, а также направления ответов на запросы Банка России определяются настоящим стандартом в части, не урегулированной законодательством Российской Федерации и Банка России.
4. В настоящем стандарте определены формы представления данных, используемые для взаимодействия с Банком России в определенных законодательством Российской Федерации, в том числе нормативными актами Банка России, случаях направления в Банк России и получения от Банка России информации (в том числе по форме уведомления о представлении информации, форме уведомления о направлении запроса об исключении информации, форме уведомления о представлении ответа на запрос, форме уведомления о распространяемых данных, форме уведомления о событии). Содержание форм представления данных, направляемых в Банк России при информировании об инцидентах, связанных с реализацией информационных угроз, об инцидентах операционной надежности, о планируемых мероприятиях по раскрытию информации, а также ответов на запросы Банка России определяются настоящим стандартом.
5. В настоящем стандарте используется следующая схема наименования форм предоставления данных: <Тип формы представления данных>_<Объект, к которому применяется форма представления данных>_<Дополнительная классификация в рамках объекта>.
<Тип формы представления данных> может принимать следующие значения:
- NTF - форма представления данных, используемая участниками информационного обмена для уведомления Банка России. Не предусматривает предоставления формализованного ответа;
- REQ - форма представления запроса, используемая участниками информационного обмена или Банком России для запроса сведений. Предусматривает обязательный формализованный ответ;
- RESP - форма представления ответа на запрос, используемая участниками информационного обмена или Банком России для представления формализованного ответа на запрос сведений.
<Объект, к которому применяется форма представления данных> может принимать следующие значения:
- OWC - перевод денежных средств без согласия клиента или сделка с использованием финансовой платформы без волеизъявления участника финансовой платформы;
- ISI - инцидент защиты информации;
- ORI - инцидент операционной надежности;
- VLN - уязвимость информационной безопасности;
- IEP - участник информационного обмена.
<Дополнительная классификация в рамках объекта> зависит от объекта, к которому применяется форма представления данных, и приведена в разделах ниже.
6. Предзаполненные формы представления данных, используемые в настоящем стандарте, являются частным случаем форм представления данных и ориентированы на конкретную специфику (например, тип операции, инцидента и т.д.). Предзаполненные формы представления данных могут использоваться для информирования Банка России вместо основных форм представления данных.
7. Обязательность заполнения полей форм представления данных определяется в соответствии со следующими значениями:
a. О - поле обязательно для заполнения;
b. УО - поле обязательно для заполнения при выполнении заданного условия;
c. Н - поле заполняется при наличии технической возможности получения данной информации.
8. Поля форм представления данных должны заполняться данными без использования методов скрытия информации, в том числе шифрования, маскирования или хеширования, если в правилах заполнения не указано иное.
9. Состав данных, направляемых в Банк России, при информировании об инцидентах, связанных с реализацией информационных угроз, инцидентах операционной надежности, о планируемых мероприятиях по раскрытию информации, не должен включать в себя сведения, составляющие государственную тайну.
В настоящем стандарте описаны следующие формы представления данных:
|
Форма представления участниками информационного обмена - операторами по переводу денежных средств, операторами платежных систем, операторами услуг платежной инфраструктуры данных обо всех случаях и (или) попытках осуществления переводов денежных средств без согласия клиента |
||
|
Форма представления участниками информационного обмена - операторами электронных платформ данных обо всех случаях и (или) попытках осуществления переводов денежных средств без согласия клиента, включающих информацию об операциях по номинальному счету без согласия клиента-бенефициара |
||
|
Форма представления участниками информационного обмена - операторами финансовых платформ данных обо всех случаях и (или) попытках осуществления операций по финансовым сделкам без волеизъявления участника финансовой платформы |
||
|
RESP_OWC_Identification |
Форма запроса Банка России в целях идентификации получателя средств или плательщика, а также форма представления ответа Банку России |
|
|
RESP_OWC_UUID |
Форма запроса Банка России в целях получения данных об операции без согласия на основании сведений о совершенных противоправных действиях от федерального органа исполнительной власти в сфере внутренних дел, а также форма представления ответа Банку России |
|
|
RESP_OWC_Forward |
Форма запроса Банка России в целях получения данных о действиях участника информационного обмена, обслуживающего получателя средств, по переводу денежных средств, а также форма представления ответа Банку России |
|
|
RESP_OWC_Reverse |
Форма запроса Банка России в целях получения информации о плательщиках указанному в запросе Банка России получателю средств, а также форма представления ответа Банку России |
|
|
RESP_OWC_Review |
Форма запроса участника информационного обмена в случае необоснованного направления в Банк России информации о переводах без согласия клиента, а также форма представления ответа Банка России |
|
|
RESP_OWC_Correction |
Форма запроса Банка России о повторном направлении информации о переводах без согласия клиента, а также форма представления ответа Банку России |
|
|
Форма представления участниками информационного обмена дополнительных и (или) уточняющих сведений по ранее направленной информации о переводах без согласия клиента |
||
|
Форма представления участниками информационного обмена данных о выявлении инцидента защиты информации |
||
|
Форма представления участниками информационного обмена данных о выявлении незаконного раскрытия банковской тайны и (или) защищаемой информации в соответствии с нормативными актами Банка России |
||
|
Форма представления участниками информационного обмена данных о результатах расследования инцидента защиты информации или незаконного раскрытия банковской тайны и (или) защищаемой информации в соответствии с нормативными актами Банка России |
||
|
RESP_ISI_DataLeak |
Форма запроса Банка России в целях подтверждения факта незаконного раскрытия банковской тайны и (или) защищаемой информации в соответствии с нормативными актами Банка России |
|
|
Форма представления участниками информационного обмена данных о выявлении инцидента операционной надежности |
||
|
Форма представления участниками информационного обмена данных о результатах расследования инцидента операционной надежности |
||
|
Форма представления участниками информационного обмена данных о компьютерных инцидентах |
||
|
Форма представления участниками информационного обмена данных о компьютерных атаках |
||
|
Форма представления участниками информационного обмена данных о выявленных уязвимостях информационной безопасности |
||
|
RESP_IEP_Detect |
Форма запроса Банка России в целях получения сведений о выявленной компьютерной атаке или уязвимости информационной безопасности, а также форма представления ответа Банку России |
|
|
RESP_IEP_IsWebSite |
Форма запроса Банка России в целях получения сведений о принадлежности участнику информационного обмена ресурса в сети Интернет, а также форма представления ответа Банку России |
|
|
RESP_IEP_CorrAccLock |
Форма запроса участника информационного обмена, использующего ССНП для осуществления перевода денежных средств, в целях приостановления/отмены приостановления обмена электронными сообщениями при выявлении инцидентов защиты информации при осуществлении переводов денежных средств с использованием ССНП на объектах информационной инфраструктуры участников информационного обмена, а также форма представления ответа Банка России |
|
|
Форма представления участниками информационного обмена сведений о планируемых мероприятиях по раскрытию информации о выявленных инцидентах защиты информации или инцидентах операционной надежности |
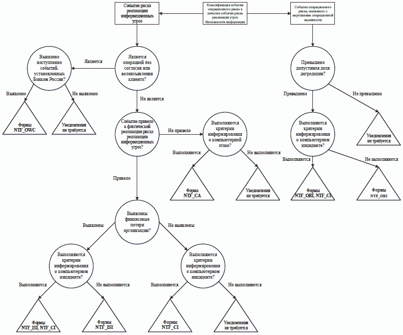
Для принятия решения об информировании участник информационного обмена может использовать схему принятия решений об информировании Банка России (рис. 1).
РИС. 1. СХЕМА ПРИНЯТИЯ РЕШЕНИЙ ОБ ИНФОРМИРОВАНИИ БАНКА РОССИИ О СОБЫТИЯХ РЕАЛИЗАЦИИ ИНФОРМАЦИОННЫХ УГРОЗ
- Гражданский кодекс (ГК РФ)
- Жилищный кодекс (ЖК РФ)
- Налоговый кодекс (НК РФ)
- Трудовой кодекс (ТК РФ)
- Уголовный кодекс (УК РФ)
- Бюджетный кодекс (БК РФ)
- Арбитражный процессуальный кодекс
- Конституция РФ
- Земельный кодекс (ЗК РФ)
- Лесной кодекс (ЛК РФ)
- Семейный кодекс (СК РФ)
- Уголовно-исполнительный кодекс
- Уголовно-процессуальный кодекс
- Производственный календарь на 2025 год
- МРОТ 2026
- ФЗ «О банкротстве»
- О защите прав потребителей (ЗОЗПП)
- Об исполнительном производстве
- О персональных данных
- О налогах на имущество физических лиц
- О средствах массовой информации
- Производственный календарь на 2026 год
- Федеральный закон "О полиции" N 3-ФЗ
- Расходы организации ПБУ 10/99
- Минимальный размер оплаты труда (МРОТ)
- Календарь бухгалтера на 2026 год
- Частичная мобилизация: обзор новостей
- Постановление Правительства РФ N 1875
