3. Имя файла обмена должно иметь следующий вид:
R_T - префикс, принимающий значение NO_AKCNEFT;
A_K - идентификатор получателя информации, где: A - идентификатор получателя, которому направляется файл обмена, K - идентификатор конечного получателя, для которого предназначена информация из данного файла обмена. Передача файла от отправителя к конечному получателю (K) может осуществляться в несколько этапов через другие налоговые органы, осуществляющие передачу файла на промежуточных этапах, которые обозначаются идентификатором A. В случае передачи файла от отправителя к конечному получателю при отсутствии налоговых органов, осуществляющих передачу на промежуточных этапах, значения идентификаторов A и K совпадают. Каждый из идентификаторов (A и K) имеет вид для налоговых органов - четырехразрядный код налогового органа;
O - идентификатор отправителя информации, имеет вид:
для организаций - девятнадцатиразрядный код (идентификационный номер налогоплательщика (далее - ИНН) и код причины постановки на учет (далее - КПП) организации (обособленного подразделения);
GGGG - год формирования передаваемого файла, MM - месяц, DD - день;
N - идентификационный номер файла (длина - от 1 до 36 знаков. Идентификационный номер файла должен обеспечивать уникальность файла).
Расширение имени файла - xml. Расширение имени файла может указываться как строчными, так и прописными буквами.
Параметры первой строки файла обмена
Первая строка XML файла должна иметь следующий вид:
<?xml version ="1.0" encoding ="windows-1251"?>
Имя файла, содержащего XML схему файла обмена, должно иметь следующий вид:
NO_AKCNEFT_1_178_00_05_03_xx, где xx - номер версии схемы.
(в ред. Приказа ФНС России от 11.03.2024 N ЕД-7-3/184@)
(см. текст в предыдущей редакции)
XML схема файла обмена приводится отдельным файлом и размещается на сайте Федеральной налоговой службы.
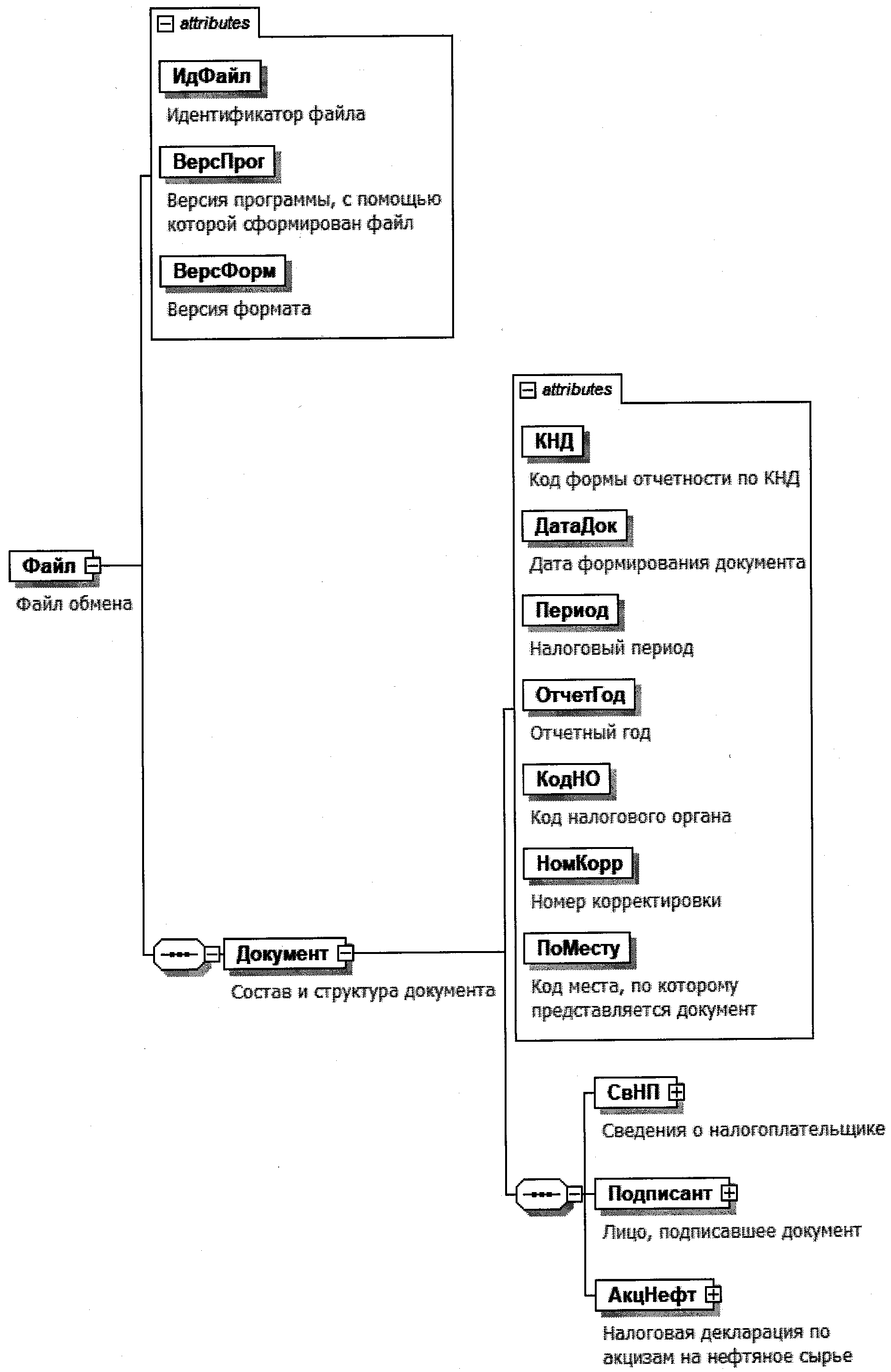
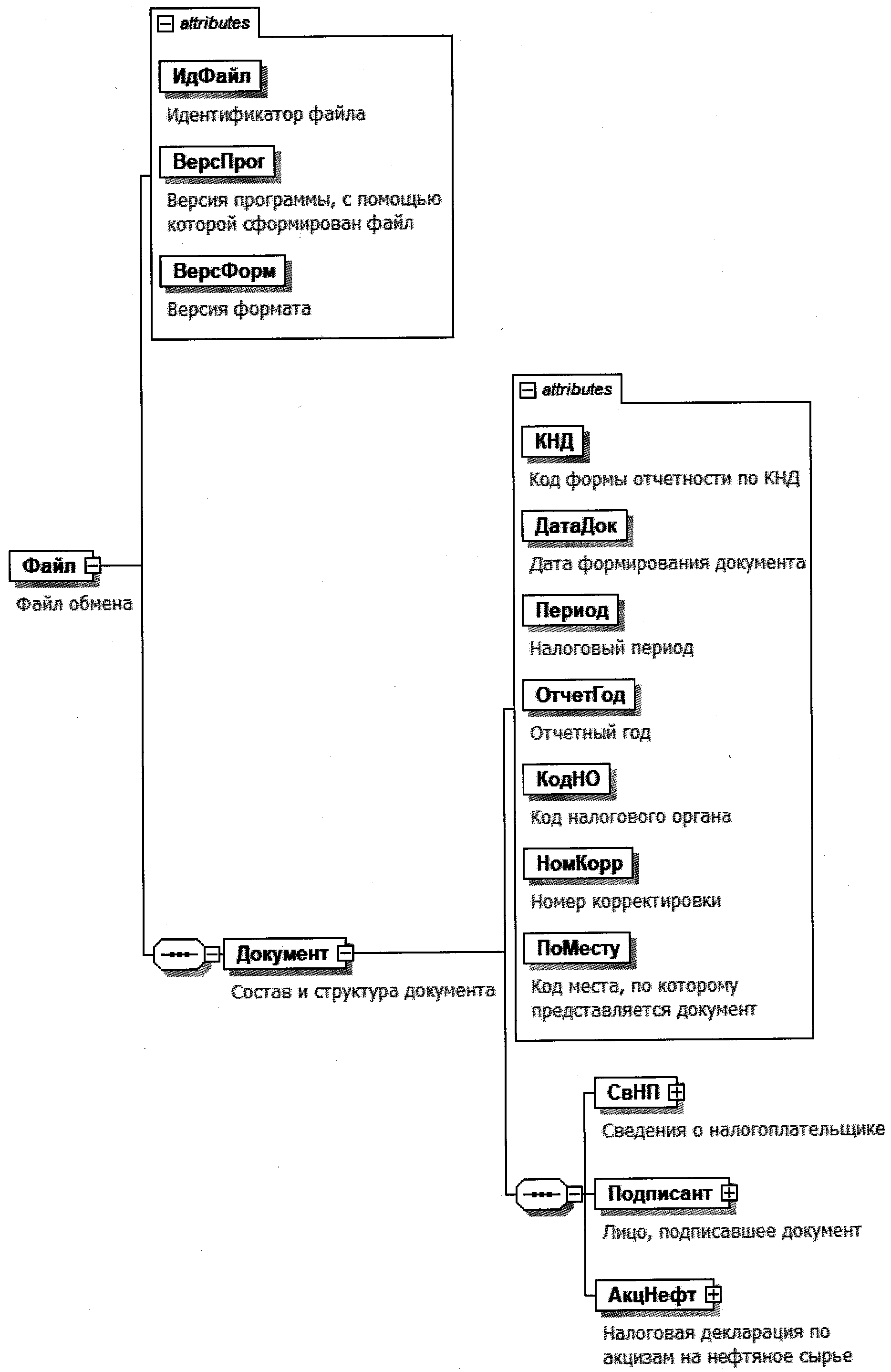
4. Логическая модель файла обмена представлена в виде диаграммы структуры файла обмена на рисунке 1 настоящего формата. Элементами логической модели файла обмена являются элементы и атрибуты XML файла. Перечень структурных элементов логической модели файла обмена и сведения о них приведены в таблицах 4.1 - 4.19 настоящего формата.
Для каждого структурного элемента логической модели файла обмена приводятся следующие сведения:
наименование элемента. Приводится полное наименование элемента. В строке таблицы могут быть описаны несколько элементов, наименования которых разделены символом "|". Такая форма записи применяется при наличии в файле обмена только одного элемента из описанных в этой строке;
сокращенное наименование (код) элемента. Приводится сокращенное наименование элемента. Синтаксис сокращенного наименования должен удовлетворять спецификации XML;
признак типа элемента. Может принимать следующие значения: "С" - сложный элемент логической модели (содержит вложенные элементы), "П" - простой элемент логической модели, реализованный в виде элемента XML файла, "А" - простой элемент логической модели, реализованный в виде атрибута элемента XML файла. Простой элемент логической модели не содержит вложенные элементы;
формат элемента. Формат элемента представляется следующими условными обозначениями: T - символьная строка; N - числовое значение (целое или дробное).
Формат символьной строки указывается в виде T(n-k) или T(=k), где: n - минимальное количество знаков, k - максимальное количество знаков, символ "-" - разделитель, символ "=" означает фиксированное количество знаков в строке. В случае, если минимальное количество знаков равно 0, формат имеет вид T(0-k). В случае, если максимальное количество знаков не ограничено, формат имеет вид T(n-).
Формат числового значения указывается в виде N(m.k), где: m - максимальное количество знаков в числе, включая целую и дробную часть числа без разделяющей десятичной точки и знака (для отрицательного числа), k - максимальное число знаков дробной части числа. Если число знаков дробной части числа равно 0 (то есть число целое), то формат числового значения имеет вид N(m).
Для простых элементов, являющихся базовыми в XML, например, элемент с типом "date", поле "Формат элемента" не заполняется. Для таких элементов в поле "Дополнительная информация" указывается тип базового элемента;
признак обязательности элемента определяет обязательность наличия элемента (совокупности наименования элемента и его значения) в файле обмена. Признак обязательности элемента может принимать следующие значения: "О" - наличие элемента в файле обмена обязательно; "Н" - наличие элемента в файле обмена необязательно, то есть элемент может отсутствовать. Если элемент принимает ограниченный перечень значений (по классификатору, кодовому словарю и тому подобному), то признак обязательности элемента дополняется символом "К". Например, "ОК". В случае, если количество реализаций элемента может быть более одной, то признак обязательности элемента дополняется символом "М". Например, "НМ" или "ОКМ".
К вышеперечисленным признакам обязательности элемента может добавляться значение "У" в случае описания в XML схеме условий, предъявляемых к элементу в файле обмена, описанных в графе "Дополнительная информация". Например, "НУ" или "ОКУ";
дополнительная информация содержит, при необходимости, требования к элементу файла обмена, не указанные ранее. Для сложных элементов указывается ссылка на таблицу, в которой описывается состав данного элемента. Для элементов, принимающих ограниченный перечень значений из классификатора (кодового словаря и тому подобного), указывается соответствующее наименование классификатора (кодового словаря и тому подобного) или приводится перечень возможных значений. Для классификатора (кодового словаря и тому подобного) может указываться ссылка на его местонахождение. Для элементов, использующих пользовательский тип данных, указывается наименование типового элемента.
Рисунок 1. Диаграмма структуры файла обмена
|
Содержит (повторяет) имя сформированного файла (без расширения) |
|||||
|
(в ред. Приказа ФНС России от 11.03.2024 N ЕД-7-3/184@) (см. текст в предыдущей редакции) |
|||||
|
Состав элемента представлен в таблице 4.2 |
|||||
Состав и структура документа (Документ)
|
Принимает значение: 1151095 |
|||||
|
Дата в формате ДД.ММ.ГГГГ |
|||||
|
Принимает значения в соответствии с кодами, определяющими налоговый период, приведенными в Приложении к Порядку заполнения налоговой декларации по акцизам на нефтяное сырье (далее - Порядок заполнения): 01 - январь | 02 - февраль | 03 - март | 04 - апрель | 05 - май | 06 - июнь | 07 - июль | 08 - август | 09 - сентябрь | 10 - октябрь | 11 - ноябрь | 12 - декабрь | 71 - за январь при реорганизации (ликвидации) организации | 72 - за февраль при реорганизации (ликвидации) организации | 73 - за март при реорганизации (ликвидации) организации | 74 - за апрель при реорганизации (ликвидации) организации | 75 - за май при реорганизации (ликвидации) организации | |
|||||
|
76 - за июнь при реорганизации (ликвидации) организации | 77 - за июль при реорганизации (ликвидации) организации | 78 - за август при реорганизации (ликвидации) организации | 79 - за сентябрь при реорганизации (ликвидации) организации | 80 - за октябрь при реорганизации (ликвидации) организации | 81 - за ноябрь при реорганизации (ликвидации) организации | 82 - за декабрь при реорганизации (ликвидации) организации |
|||||
|
0 - первичный документ, 1, 2, 3 и так далее - уточненный документ. Для уточненного документа значение должно быть на 1 больше ранее принятого налоговым органом документа. |
|||||
|
Принимает значения в соответствии с кодами представления в налоговый орган по месту нахождения (учета) декларации по акцизам на нефтяное сырье, приведенными в Приложении к Порядку заполнения: 213 - по месту учета в качестве крупнейшего налогоплательщика | 214 - по месту нахождения российской организации, не являющейся крупнейшим налогоплательщиком | 215 - по месту нахождения правопреемника, не являющегося крупнейшим налогоплательщиком | 216 - по месту учета правопреемника, являющегося крупнейшим налогоплательщиком |
|||||
|
Состав элемента представлен в таблице 4.3 |
|||||
|
Состав элемента представлен в таблице 4.6 |
|||||
|
Состав элемента представлен в таблице 4.8 |
Сведения о налогоплательщике (СвНП)
|
Состав элемента представлен в таблице 4.4 |
Налогоплательщик - организация (НПЮЛ)
|
Состав элемента представлен в таблице 4.5 |
Сведения о реорганизованной (ликвидированной)
организации (СвРеоргЮЛ)
|
Принимает значения в соответствии с кодами форм реорганизации и кодом ликвидации организации, приведенными в Приложении к Порядку заполнения: 0 - ликвидация | 1 - преобразование | 2 - слияние | 3 - разделение | 5 - присоединение | 6 - разделение с одновременным присоединением |
|||||
|
Элемент обязателен при <ФормРеорг> = 1 | 2 | 3 | 5 | 6 |
|||||
|
Элемент обязателен при <ФормРеорг> = 1 | 2 | 3 | 5 | 6 |
Лицо, подписавшее документ (Подписант)
|
1 - налогоплательщик | 2 - представитель налогоплательщика |
|||||
|
Состав элемента представлен в таблице 4.19 |
|||||
|
Состав элемента представлен в таблице 4.7. Элемент обязателен при <ПрПодп> = 2 |
Сведения о представителе налогоплательщика (СвПред)
|
Наименование и реквизиты документа, подтверждающего полномочия представителя налогоплательщика |
Для доверенности, совершенной в форме электронного документа, указывается GUID доверенности |
||||
|
(в ред. Приказа ФНС России от 11.03.2024 N ЕД-7-3/184@) (см. текст в предыдущей редакции) |
|||||
Налоговая декларация по акцизам на нефтяное сырье (АкцНефт)
|
Состав элемента представлен в таблице 4.9 |
|||||
|
Состав элемента представлен в таблице 4.11. Элемент является обязательным при отсутствии элемента <РасчСумАкцВыч> |
|||||
|
Состав элемента представлен в таблице 4.14. Элемент является обязательным при отсутствии элемента <РасчСумАкц> |
Сумма акциза, подлежащая уплате в бюджет (СумНалПУ)
|
Принимает значение в соответствии с Общероссийским классификатором территорий муниципальных образований |
|||||
|
Сумма акциза на нефтяное сырье, подлежащая уплате в бюджет, по коду бюджетной классификации |
Состав элемента представлен в таблице 4.10 |
Сумма акциза на нефтяное сырье, подлежащая уплате в бюджет,
по коду бюджетной классификации (СумНалПУКод)
|
Сумма акциза, подлежащая уплате в бюджет (в рублях)/Сумма акциза, начисленная к уменьшению (в рублях) |
Сумма акциза, начисленная к уменьшению, указывается со знаком "-" |
Расчет суммы акциза (РасчСумАкц)
|
Принимает значение: 678 |
|||||
|
Состав элемента представлен в таблице 4.12 |
Сведения для расчета налоговой ставки и суммы
акциза (РасчНалСтавДог)
|
0 - нет | 1 - есть |
|||||
|
Дата в формате ДД.ММ.ГГГГ. Элемент обязателен при <ПрДог> = 1 |
|||||
|
Средний уровень цен нефти "Юралс" (Цнефть) (в долларах США за баррель) |
|||||
|
Среднее значение за календарный месяц курса доллара США к рублю Российской Федерации (Р) |
|||||
|
Удельный коэффициент, характеризующий корзину продуктов переработки нефтяного сырья (Спю) |
|||||
|
Нормативные потери, возникшие после отгрузки прямогонного бензина и до перехода права собственности на прямогонный бензин и связанные с технологическими особенностями процесса транспортировки (в тоннах) |
|||||
|
Количество иного сырья, использованного для производства прямогонного бензина (Vпб) (в тоннах) |
|||||
|
Количество товарного бензина, легких и средних дистиллятов в жидком виде, бензола, толуола, ксилола, масел смазочных (Vсв) (в тоннах) |
|||||
|
Нормативные потери, возникшие после отгрузки товарного бензина, легких и средних дистиллятов в жидком виде, бензола, толуола, ксилола, масел смазочных и до перехода права собственности на них и связанные с технологическими особенностями процесса транспортировки (в тоннах) |
|||||
|
Количество иного сырья, использованного для производства товарного бензина, легких и средних дистиллятов в жидком виде, бензола, толуола, ксилола, масел смазочных (Vсв) (в тоннах) |
|||||
|
Нормативные потери, возникшие после отгрузки кокса нефтяного и до перехода права собственности на кокс нефтяной и связанные с технологическими особенностями процесса транспортировки (в тоннах) |
|||||
|
Количество иного сырья, использованного для производства кокса нефтяного (Vкс) (в тоннах) |
|||||
|
Количество мазута, битума нефтяного, парафина, вазелина, отработанных нефтепродуктов, иных жидких или твердых продуктов переработки нефтяного сырья (Vт) (в тоннах) |
|||||
|
Нормативные потери, возникшие после отгрузки мазута, битума нефтяного, парафина, вазелина, отработанных нефтепродуктов, иных жидких или твердых продуктов переработки нефтяного сырья и до перехода права собственности на них и связанные с технологическими особенностями процесса транспортировки (в тоннах) |
|||||
|
Количество иного сырья, использованного для производства мазута, битума нефтяного, парафина, вазелина, отработанных нефтепродуктов, иных жидких или твердых продуктов переработки нефтяного сырья (Vт) (в тоннах) |
|||||
|
Коэффициент, характеризующий региональные особенности рынков продуктов переработки нефтяного сырья (Крег) |
|||||
|
Объем автомобильного бензина класса 5, реализованного на биржевых торгах |
|||||
|
Объем дизельного топлива класса 5, реализованного на биржевых торгах |
|||||
|
Состав элемента представлен в таблице 4.13 |
Сведения о возврате продуктов переработки нефтяного
сырья (СведВозвр)
|
Принимает значения в соответствии с кодами, определяющими налоговый период, приведенными в Приложении к Порядку заполнения: 1 - январь | 2 - февраль | 3 - март | 4 - апрель | 5 - май | 6 - июнь | 7 - июль | 8 - август | 9 - сентябрь | 10 - октябрь | 11 - ноябрь | 12 - декабрь |
|||||
|
Год в формате ГГГГ |
|||||
|
Количество возвращенного прямогонного бензина (Vпб) (в тоннах) |
Элемент является обязательным при отсутствии элементов <ВозТовБенз>, <ВозКоксНефт>, <ВозМазБит> |
||||
|
Количество возвращенного товарного бензина, легких и средних дистиллятов в жидком виде, бензола, толуола, ксилола, масел смазочных (Vсв) (в тоннах) |
Элемент является обязательным при отсутствии элементов <ВозПрямБенз>, <ВозКоксНефт>, <ВозМазБит> |
||||
|
Элемент является обязательным при отсутствии элементов <ВозПрямБенз>, <ВозТовБенз>, <ВозМазБит> |
|||||
|
Количество возвращенного мазута, битума нефтяного, парафина, вазелина, отработанных нефтепродуктов, иных жидких или твердых продуктов переработки нефтяного сырья (Vт) (в тоннах) |
Элемент является обязательным при отсутствии элементов <ВозПрямБенз>, <ВозТовБенз>, <ВозКоксНефт> |
Расчет суммы акциза, подлежащей налоговому
вычету (РасчСумАкцВыч)
|
Принимает значение: 678 |
|||||
|
Общая сумма акциза, начисленная к уменьшению (в рублях) / Общая сумма акциза, подлежащая уплате в бюджет (в рублях) |
Сумма акциза, начисленная к уменьшению, указывается со знаком "-" |
||||
|
Состав элемента представлен в таблице 4.15 |
|||||
|
Сведения об инвестиционной надбавке для нефтеперерабатывающего завода |
Состав элемента представлен в таблице 4.18 |
Сведения о сумме налогового вычета (СведНалВыч)
(в ред. Приказа ФНС России от 11.03.2024 N ЕД-7-3/184@)
(см. текст в предыдущей редакции)
|
Сумма акциза, подлежащая вычету с учетом коэффициента 2 (в рублях) |
|||||
|
0 - отрицательный или равен 0 (нулю) | 1 - положительный |
|||||
|
Инвестиционная надбавка для нефтеперерабатывающих заводов (Кинв) |
|||||
|
Объем иного сырья, использованного для производства высокооктанового автомобильного бензина класса 5 (vаб) и дизельного топлива класса 5 (vдт) (в тоннах) |
|||||
|
Сумма акциза, подлежащая вычету, с учетом величины Кдемп, инвестиционной надбавки (Кинв) и величины Кврк (в рублях) | |
|||||
|
Сумма акциза, подлежащая уплате в бюджет, с учетом величины Кдемп, инвестиционной надбавки (Кинв) и величины Кврк (в рублях) |
|||||
|
Состав элемента представлен в таблице 4.16 Элемент является обязательным при отсутствии элемента <СведДТ> |
|||||
|
Состав элемента представлен в таблице 4.17 Элемент является обязательным при отсутствии элемента <СведАБ> |
Сведения по автомобильному бензину (СведАБ)
Сведения по дизельному топливу (СведДТ)
Сведения об инвестиционной надбавке
для нефтеперерабатывающего завода (СведИнвНад)
- Гражданский кодекс (ГК РФ)
- Жилищный кодекс (ЖК РФ)
- Налоговый кодекс (НК РФ)
- Трудовой кодекс (ТК РФ)
- Уголовный кодекс (УК РФ)
- Бюджетный кодекс (БК РФ)
- Арбитражный процессуальный кодекс
- Конституция РФ
- Земельный кодекс (ЗК РФ)
- Лесной кодекс (ЛК РФ)
- Семейный кодекс (СК РФ)
- Уголовно-исполнительный кодекс
- Уголовно-процессуальный кодекс
- Производственный календарь на 2025 год
- МРОТ 2026
- ФЗ «О банкротстве»
- О защите прав потребителей (ЗОЗПП)
- Об исполнительном производстве
- О персональных данных
- О налогах на имущество физических лиц
- О средствах массовой информации
- Производственный календарь на 2026 год
- Федеральный закон "О полиции" N 3-ФЗ
- Расходы организации ПБУ 10/99
- Минимальный размер оплаты труда (МРОТ)
- Календарь бухгалтера на 2026 год
- Частичная мобилизация: обзор новостей
- Постановление Правительства РФ N 1875
