3. Имя файла обмена должно иметь следующий вид:
R_T - префикс, принимающий значение: IU_SPKRO;
A_K - идентификатор получателя информации, где: A - идентификатор получателя, которому направляется файл обмена, K - идентификатор конечного получателя, для которого предназначена информация из данного файла обмена. Передача файла от отправителя к конечному получателю (K) может осуществляться в несколько этапов через промежуточного получателя, осуществляющего передачу файла на промежуточных этапах, который обозначается идентификатором A. В случае передачи файла от отправителя к конечному получателю при отсутствии промежуточного получателя, осуществляющих передачу на промежуточных этапах, значения идентификаторов A и K совпадают. Каждый из идентификаторов (A и K) имеет вид:
для организаций - девятнадцатиразрядный код (идентификационный номер налогоплательщика (далее - ИНН) и код причины постановки на учет организации (обособленного подразделения);
для физических лиц - двенадцатиразрядный код (ИНН физического лица) при наличии;
O - идентификатор отправителя информации, имеет вид для налоговых органов - четырехразрядный код налогового органа;
GGGG - год формирования передаваемого файла, MM - месяц, DD - день;
N - идентификационный номер файла (длина - от 1 до 36 знаков. Идентификационный номер файла должен обеспечивать уникальность файла).
Расширение имени файла - xml. Расширение имени файла может указываться как строчными, так и прописными буквами.
Параметры первой строки файла обмена
Первая строка XML-файла должна иметь следующий вид:
<?xml version ="1.0" encoding ="windows-1251"?>
Имя файла, содержащего XML-схему файла обмена, должно иметь следующий вид:
IU_SPKRO_1_875_01_05_03_xx, где xx - номер версии схемы.
XML-схема файла обмена приводится отдельным файлом.
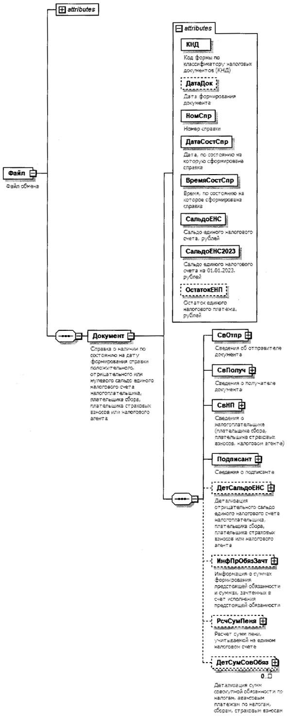
4. Логическая модель файла обмена представлена в виде диаграммы структуры файла обмена на рисунке 1 настоящего формата. Элементами логической модели файла обмена являются элементы и атрибуты XML-файла. Перечень структурных элементов логической модели файла обмена и сведения о них приведены в таблицах 4.1 - 4.35 настоящего формата.
Для каждого структурного элемента логической модели файла обмена приводятся следующие сведения:
наименование элемента. Приводится полное наименование элемента. В строке таблицы могут быть описаны несколько элементов, наименования которых разделены символом "|". Такая форма записи применяется при наличии в файле обмена только одного элемента из описанных в этой строке;
сокращенное наименование (код) элемента. Приводится сокращенное наименование элемента. Синтаксис сокращенного наименования должен удовлетворять спецификации XML;
признак типа элемента. Может принимать следующие значения: "С" - сложный элемент логической модели (содержит вложенные элементы), "П" - простой элемент логической модели, реализованный в виде элемента XML-файла, "А" - простой элемент логической модели, реализованный в виде атрибута элемента XML-файла. Простой элемент логической модели не содержит вложенные элементы;
формат элемента. Формат элемента представляется следующими условными обозначениями: T - символьная строка; N - числовое значение (целое или дробное).
Формат символьной строки указывается в виде T(n-k) или T(=k), где: n - минимальное количество знаков, k - максимальное количество знаков, символ "-" - разделитель, символ "=" означает фиксированное количество знаков в строке. В случае если минимальное количество знаков равно 0, формат имеет вид T(0-k). В случае если максимальное количество знаков не ограничено, формат имеет вид T(n-).
Формат числового значения указывается в виде N(m.k), где: m - максимальное количество знаков в числе, включая знак (для отрицательного числа), целую и дробную часть числа без разделяющей десятичной точки, k - максимальное число знаков дробной части числа. Если число знаков дробной части числа равно 0 (то есть число целое), то формат числового значения имеет вид N(m).
Для простых элементов, являющихся базовыми в XML, например, элемент с типом "date", поле "Формат элемента" не заполняется. Для таких элементов в поле "Дополнительная информация" указывается тип базового элемента;
признак обязательности элемента определяет обязательность наличия элемента (совокупности наименования элемента и его значения) в файле обмена. Признак обязательности элемента может принимать следующие значения: "О" - наличие элемента в файле обмена обязательно; "Н" - наличие элемента в файле обмена необязательно, то есть элемент может отсутствовать. Если элемент принимает ограниченный перечень значений (по классификатору, справочнику, кодовому словарю), то признак обязательности элемента дополняется символом "К". В случае если количество реализаций элемента может быть более одной, то признак обязательности элемента дополняется символом "М".
К вышеперечисленным признакам обязательности элемента может добавляться значение "У" в случае описания в XML-схеме условий, предъявляемых к элементу в файле обмена, описанных в графе "Дополнительная информация";
дополнительная информация содержит (при необходимости) требования к элементу файла обмена, не указанные ранее. Для сложных элементов указывается ссылка на таблицу, в которой описывается состав данного элемента. Для элементов, принимающих ограниченный перечень значений из классификатора (справочника, кодового словаря), указывается соответствующее наименование классификатора (справочника, кодового словаря) или приводится перечень возможных значений. Для классификатора (справочника, кодового словаря) может указываться ссылка на его местонахождение. Для элементов, использующих пользовательский тип данных, указывается наименование типового элемента.
Рисунок 1. Диаграмма структуры файла обмена
|
Содержит (повторяет) имя сформированного файла (без расширения) |
|||||
|
Справка о наличии по состоянию на дату формирования справки положительного, отрицательного или нулевого сальдо единого налогового счета налогоплательщика, плательщика сбора, плательщика страховых взносов или налогового агента |
Состав элемента представлен в таблице 4.2 |
Справка о наличии по состоянию на дату формирования
справки положительного, отрицательного или нулевого сальдо
единого налогового счета налогоплательщика, плательщика
сбора, плательщика страховых взносов или налогового
агента (Документ)
|
Принимает значение: 1160082 |
|||||
|
Дата в формате ДД.ММ.ГГГГ |
|||||
|
Дата в формате ДД.ММ.ГГГГ |
|||||
|
Состав элемента представлен в таблице 4.3 |
|||||
|
Состав элемента представлен в таблице 4.4 |
|||||
|
Сведения о налогоплательщике (плательщике сбора, плательщике страховых взносов, налоговом агенте) |
Состав элемента представлен в таблице 4.7 |
||||
|
Состав элемента представлен в таблице 4.10 |
|||||
|
Детализация отрицательного сальдо единого налогового счета налогоплательщика, плательщика сбора, плательщика страховых взносов или налогового агента |
Состав элемента представлен в таблице 4.11 |
||||
|
Информация о суммах формирования предстоящей обязанности и суммах, зачтенных в счет исполнения предстоящей обязанности |
Состав элемента представлен в таблице 4.20 |
||||
|
Состав элемента представлен в таблице 4.25 |
|||||
|
Детализация сумм совокупной обязанности по налогам, авансовым платежам по налогам, сборам, страховым взносам |
Состав элемента представлен в таблице 4.32 |
Сведения об отправителе документа (СвОтпр)
Сведения о получателе документа (СвПолуч)
|
1 - нет | 2 - да |
|||||
|
Состав элемента представлен в таблице 4.5 |
|||||
|
Состав элемента представлен в таблице 4.6 |
Сведения о получателе - организации (ПолучЮЛ)
Сведения о получателе - физическом лице (ПолучФЛ)
|
Идентификационный номер налогоплательщика (ИНН) физического лица |
|||||
|
Состав элемента представлен в таблице 4.35 |
Сведения о налогоплательщике (плательщике сбора, плательщике
страховых взносов, налоговом агенте) (СвНП)
|
Состав элемента представлен в таблице 4.8 |
|||||
|
Сведения о физическом лице (в том числе о физическом лице, зарегистрированном в качестве индивидуального предпринимателя) |
Состав элемента представлен в таблице 4.9 |
Сведения об организации (НПЮЛ)
Сведения о физическом лице (в том числе о физическом
лице, зарегистрированном в качестве индивидуального
предпринимателя) (НПФЛ)
|
Идентификационный номер налогоплательщика (ИНН) физического лица |
|||||
|
Фамилия, имя, отчество (при наличии) физического лица (в том числе физического лица, зарегистрированного в качестве индивидуального предпринимателя) |
Состав элемента представлен в таблице 4.35 |
Сведения о подписанте (Подписант)
Детализация отрицательного сальдо единого налогового счета
налогоплательщика, плательщика сбора, плательщика страховых
взносов или налогового агента (ДетСальдоЕНС)
|
Отрицательное сальдо по налогам (авансовым платежам, сборам, страховым взносам), рублей |
|||||
|
Отрицательное сальдо по государственной пошлине, в отношении уплаты которой арбитражным судом выдан исполнительный документ, рублей |
|||||
|
Отрицательное сальдо в части задолженности, приостановленной в связи с введением процедуры банкротства, рублей |
|||||
|
Отрицательное сальдо в части задолженности по наступившим срокам графика платежей мирового соглашения, рублей |
|||||
|
Детализация отрицательного сальдо по налогам, авансовым платежам по налогам, сборам, включая государственную пошлину, в отношении уплаты которой арбитражным судом выдан исполнительный документ, страховым взносам, штрафам, процентам |
Состав элемента представлен в таблице 4.12 |
||||
|
Детализация отрицательного сальдо по задолженности (по налогам, сборам, включая государственную пошлину, в отношении уплаты которой арбитражным судом выдан исполнительный документ, страховым взносам, пеням, штрафам, процентам), приостановленной в связи с введением процедуры банкротства |
Состав элемента представлен в таблице 4.14 |
||||
|
Детализация отрицательного сальдо по задолженности по наступившим срокам графика платежей мирового соглашения |
Состав элемента представлен в таблице 4.16 |
||||
|
Суммы задолженности, не входящие в сальдо единого налогового счета |
Состав элемента представлен в таблице 4.18 |
Детализация отрицательного сальдо по налогам,
авансовым платежам по налогам, сборам, включая
государственную пошлину, в отношении уплаты которой
арбитражным судом выдан исполнительный документ,
страховым взносам, штрафам, процентам (СальдоНал)
|
Детализация отрицательного сальдо по налогам, авансовым платежам по налогам, сборам, включая государственную пошлину, в отношении уплаты которой арбитражным судом выдан исполнительный документ, страховым взносам, штрафам, процентам, сведения по строке |
Состав элемента представлен в таблице 4.13 |
Детализация отрицательного сальдо по налогам,
авансовым платежам по налогам, сборам, включая
государственную пошлину, в отношении уплаты которой
арбитражным судом выдан исполнительный документ,
страховым взносам, штрафам, процентам, сведения
по строке (ДетСальдоНал)
|
Принимает значение в соответствии с Классификатором кодов классификации доходов бюджетов Российской Федерации |
|||||
|
Код по Общероссийскому классификатору территорий муниципальных образований (ОКТМО) |
Принимает значение в соответствии с Общероссийским классификатором территорий муниципальных образований |
||||
|
Дата в формате ДД.ММ.ГГГГ |
|||||
Детализация отрицательного сальдо по задолженности
(по налогам, сборам, включая государственную пошлину,
в отношении уплаты которой арбитражным судом выдан
исполнительный документ, страховым взносам, пеням,
штрафам, процентам), приостановленной в связи
с введением процедуры банкротства (ЗадолжБанкр)
|
Государственная пошлина, в отношении уплаты которой арбитражным судом выдан исполнительный документ, всего |
|||||
|
Детализация отрицательного сальдо по задолженности (по налогам, сборам, включая государственную пошлину, в отношении уплаты которой арбитражным судом выдан исполнительный документ, страховым взносам, пеням, штрафам, процентам), приостановленной в связи с введением процедуры банкротства, сведения по строке |
Состав элемента представлен в таблице 4.15 |
Детализация отрицательного сальдо по задолженности
(по налогам, сборам, включая государственную пошлину,
в отношении уплаты которой арбитражным судом выдан
исполнительный лист, страховым взносам, пеням, штрафам,
процентам), приостановленной в связи с введением процедуры
банкротства, сведения по строке (ДетЗадолжБанкр)
|
Принимает значение в соответствии с Классификатором кодов классификации доходов бюджетов Российской Федерации |
|||||
|
Код по Общероссийскому классификатору территорий муниципальных образований (ОКТМО) |
Принимает значение в соответствии с Общероссийским классификатором территорий муниципальных образований |
||||
|
Дата в формате ДД.ММ.ГГГГ |
|||||
|
Государственная пошлина, в отношении уплаты которой арбитражным судом выдан исполнительный документ |
Детализация отрицательного сальдо по задолженности
по наступившим срокам графика платежей мирового
соглашения (ЗадолжМС)
|
Сумма остатка налога, сбора, страховых взносов всего, рублей |
|||||
|
Детализация отрицательного сальдо по задолженности по наступившим срокам графика платежей мирового соглашения, сведения по строке |
Состав элемента представлен в таблице 4.17 |
Детализация отрицательного сальдо по задолженности
по наступившим срокам графика платежей мирового
соглашения, сведения по строке (ДетЗадолжМС)
|
Принимает значение в соответствии с Классификатором кодов классификации доходов бюджетов Российской Федерации |
|||||
|
Код по Общероссийскому классификатору территорий муниципальных образований (ОКТМО) |
Принимает значение в соответствии с Общероссийским классификатором территорий муниципальных образований |
||||
|
Дата в формате ДД.ММ.ГГГГ |
|||||
Суммы задолженности, не входящие в сальдо единого налогового
счета (ЗадолжНеСальдо)
|
Задолженность по ненаступившим срокам графика платежей мирового соглашения, рублей |
|||||
|
Задолженность, приостановленная к взысканию по решению суда или вышестоящего налогового органа, рублей |
|||||
|
Задолженность, по которой приостановлено исполнение обязанности по иным основаниям, предусмотренным законодательством о налогах и сборах, рублей |
|||||
|
Детализация задолженности, по которой приостановлено исполнение обязанности по иным основаниям, предусмотренным законодательством о налогах и сборах |
Состав элемента представлен в таблице 4.19 |
Детализация задолженности, по которой приостановлено
исполнение обязанности по иным основаниям, предусмотренным
законодательством о налогах и сборах (ДетДолгПриост)
Информация о суммах формирования предстоящей
обязанности и суммах, зачтенных в счет исполнения
предстоящей обязанности (ИнфПрОбязЗачт)
|
Состав элемента представлен в таблице 4.21 |
|||||
|
Информация о суммах, зачтенных в счет исполнения предстоящей обязанности |
Состав элемента представлен в таблице 4.23 |
Информация о суммах формирования предстоящей
обязанности (ПредОбяз)
|
Суммы, зачтенные в счет исполнения предстоящей обязанности, всего, рублей |
|||||
|
Информация о суммах формирования предстоящей обязанности, сведения по строке |
Состав элемента представлен в таблице 4.22 |
Информация о суммах формирования предстоящей обязанности,
сведения по строке (ИнфПредНачисл)
|
Принимает значение в соответствии с Классификатором кодов классификации доходов бюджетов Российской Федерации |
|||||
|
Код по Общероссийскому классификатору территорий муниципальных образований (ОКТМО) |
Принимает значение в соответствии с Общероссийским классификатором территорий муниципальных образований |
||||
|
Дата в формате ДД.ММ.ГГГГ |
|||||
|
Суммы, зачтенные в счет исполнения предстоящей обязанности, рублей |
Информация о суммах, зачтенных в счет исполнения предстоящей
обязанности (СумЗачт)
- Гражданский кодекс (ГК РФ)
- Жилищный кодекс (ЖК РФ)
- Налоговый кодекс (НК РФ)
- Трудовой кодекс (ТК РФ)
- Уголовный кодекс (УК РФ)
- Бюджетный кодекс (БК РФ)
- Арбитражный процессуальный кодекс
- Конституция РФ
- Земельный кодекс (ЗК РФ)
- Лесной кодекс (ЛК РФ)
- Семейный кодекс (СК РФ)
- Уголовно-исполнительный кодекс
- Уголовно-процессуальный кодекс
- Производственный календарь на 2025 год
- МРОТ 2026
- ФЗ «О банкротстве»
- О защите прав потребителей (ЗОЗПП)
- Об исполнительном производстве
- О персональных данных
- О налогах на имущество физических лиц
- О средствах массовой информации
- Производственный календарь на 2026 год
- Федеральный закон "О полиции" N 3-ФЗ
- Расходы организации ПБУ 10/99
- Минимальный размер оплаты труда (МРОТ)
- Календарь бухгалтера на 2026 год
- Частичная мобилизация: обзор новостей
- Постановление Правительства РФ N 1875
