3. Имя файла обмена должно иметь следующий вид:
R_T - префикс, принимающий значение NO_AKCTABAK;
A_K - идентификатор получателя информации, где: A - идентификатор получателя, которому направляется файл обмена, K - идентификатор конечного получателя, для которого предназначена информация из данного файла обмена. Передача файла от отправителя к конечному получателю (K) может осуществляться в несколько этапов через другие налоговые органы, осуществляющие передачу файла на промежуточных этапах, которые обозначаются идентификатором A. В случае передачи файла от отправителя к конечному получателю при отсутствии налоговых органов, осуществляющих передачу на промежуточных этапах, значения идентификаторов A и K совпадают. Каждый из идентификаторов (A и K) имеет вид для налоговых органов - четырехразрядный код налогового органа;
O - идентификатор отправителя информации, имеет вид:
для организаций - девятнадцатиразрядный код (идентификационный номер налогоплательщика (далее - ИНН) и код причины постановки на учет (далее - КПП) организации (обособленного подразделения);
для физических лиц - двенадцатиразрядный код (ИНН физического лица);
GGGG - год формирования передаваемого файла, MM - месяц, DD - день;
N - идентификационный номер файла. (Длина - от 1 до 36 знаков. Идентификационный номер файла должен обеспечивать уникальность файла).
Расширение имени файла - XML. Расширение имени файла может указываться как строчными, так и прописными буквами.
Параметры первой строки файла обмена
Первая строка XML-файла должна иметь следующий вид:
<?xml version ="1.0" encoding ="windows-1251"?>
Имя файла, содержащего XML-схему файла обмена, должно иметь следующий вид:
NO_AKCTABAK_1_168_00_05_03_xx, где xx - номер версии схемы.
XML-схема файла обмена приводится отдельным файлом и размещается на официальном сайте Федеральной налоговой службы в информационно-телекоммуникационной сети "Интернет".
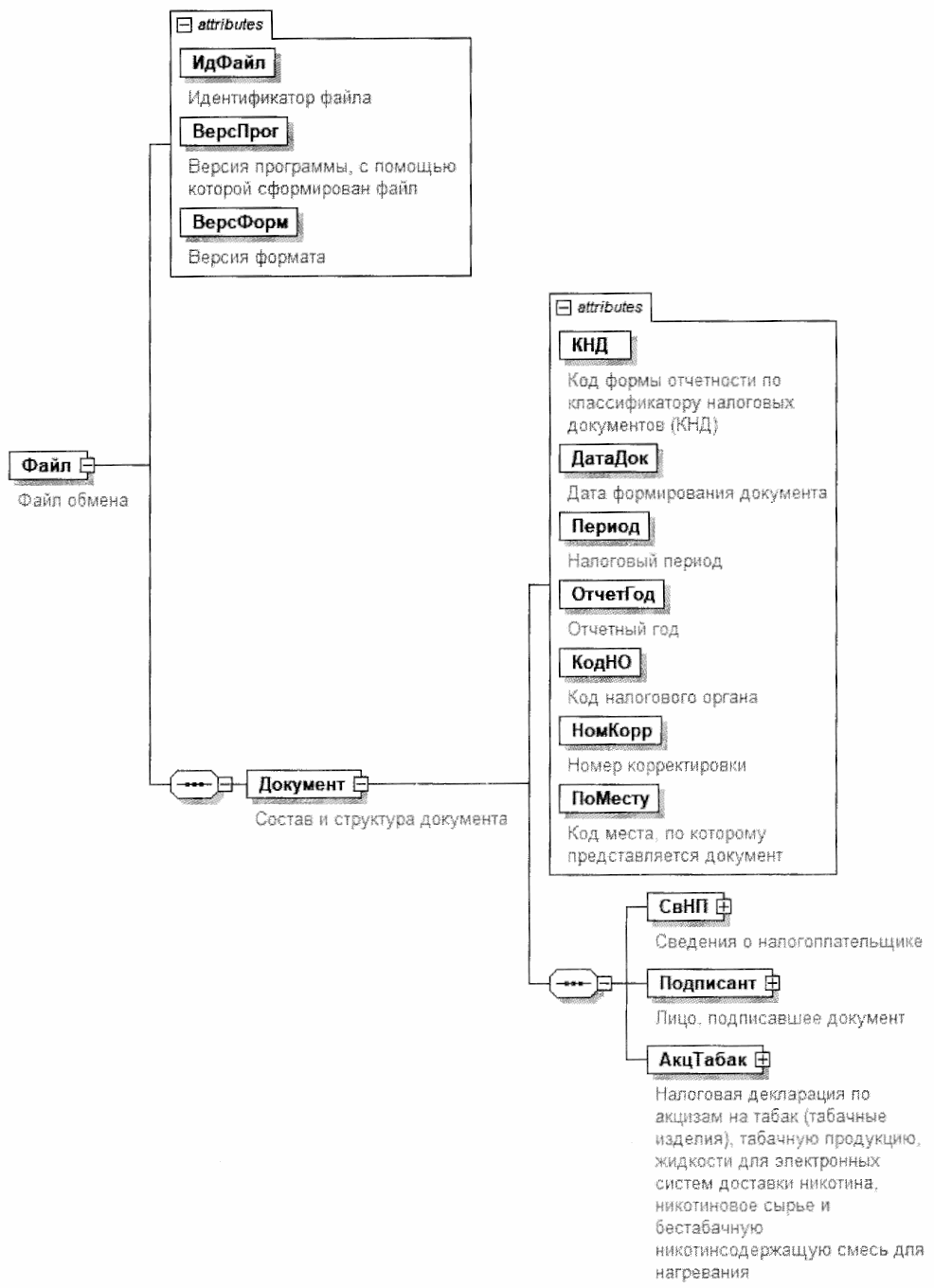
4. Логическая модель файла обмена представлена в виде диаграммы структуры файла обмена на рисунке 1 настоящего формата. Элементами логической модели файла обмена являются элементы и атрибуты XML-файла. Перечень структурных элементов логической модели файла обмена и сведения о них приведены в таблицах 4.1 - 4.32 настоящего формата.
Для каждого структурного элемента логической модели файла обмена приводятся следующие сведения:
наименование элемента. Приводится полное наименование элемента. В строке таблицы могут быть описаны несколько элементов, наименования которых разделены символом "|". Такая форма записи применяется при наличии в файле обмена только одного элемента из описанных в этой строке;
сокращенное наименование (код) элемента. Приводится сокращенное наименование элемента. Синтаксис сокращенного наименования должен удовлетворять спецификации XML;
признак типа элемента. Может принимать следующие значения: "С" - сложный элемент логической модели (содержит вложенные элементы), "П" - простой элемент логической модели, реализованный в виде элемента XML-файла, "А" - простой элемент логической модели, реализованный в виде атрибута элемента XML-файла. Простой элемент логической модели не содержит вложенные элементы;
формат элемента. Формат элемента представляется следующими условными обозначениями: T - символьная строка; N - числовое значение (целое или дробное).
Формат символьной строки указывается в виде T(n-k) или T(=k), где: n - минимальное количество знаков, k - максимальное количество знаков, символ "-" - разделитель, символ "=" означает фиксированное количество знаков в строке. В случае, если минимальное количество знаков равно 0, формат имеет вид T(0-k). В случае, если максимальное количество знаков не ограничено, формат имеет вид T(n-).
Формат числового значения указывается в виде N(m.k), где: m - максимальное количество знаков в числе, включая целую и дробную часть числа без разделяющей десятичной точки и знака (для отрицательного числа), k - максимальное число знаков дробной части числа. Если число знаков дробной части числа равно 0 (то есть число целое), то формат числового значения имеет вид N(m).
Для простых элементов, являющихся базовыми в XML, таких как элемент с типом "date", поле "Формат элемента" не заполняется. Для таких элементов в поле "Дополнительная информация" указывается тип базового элемента;
признак обязательности элемента определяет обязательность наличия элемента (совокупности наименования элемента и его значения) в файле обмена. Признак обязательности элемента может принимать следующие значения: "О" - наличие элемента в файле обмена обязательно; "Н" - наличие элемента в файле обмена необязательно, то есть элемент может отсутствовать. Если элемент принимает ограниченный перечень значений (по классификатору, кодовому словарю), то признак обязательности элемента дополняется символом "К". В случае если количество реализаций элемента может быть более одной, то признак обязательности элемента дополняется символом "М".
К вышеперечисленным признакам обязательности элемента может добавляться значение "У" в случае описания в XML-схеме условий, предъявляемых к элементу в файле обмена, описанных в графе "Дополнительная информация";
дополнительная информация содержит, при необходимости, требования к элементу файла обмена, не указанные ранее. Для сложных элементов указывается ссылка на таблицу, в которой описывается состав данного элемента. Для элементов, принимающих ограниченный перечень значений из классификатора (кодового словаря), указывается соответствующее наименование классификатора (кодового словаря) или приводится перечень возможных значений. Для классификатора (кодового словаря) может указываться ссылка на его местонахождение. Для элементов, использующих пользовательский тип данных, указывается наименование типового элемента.
Рисунок 1. Диаграмма структуры файла обмена
|
Содержит (повторяет) имя сформированного файла (без расширения) |
|||||
|
Состав элемента представлен в таблице 4.2 |
Состав и структура документа (Документ)
|
Код формы отчетности по классификатору налоговых документов (КНД) |
Принимает значение: 1151074 |
||||||
|
Дата в формате ДД.ММ.ГГГГ |
|||||||
|
Принимает значение в соответствии с приложением N 1 к Порядку заполнения налоговой декларации по акцизам на табак (табачные изделия), табачную продукцию, жидкости для электронных систем доставки никотина, никотиновое сырье и бестабачную никотинсодержащую смесь для нагревания, утвержденному настоящим приказом (далее - Порядок заполнения): |
|||||||
|
Год в формате ГГГГ |
|||||||
|
0 - первичный документ, 1, 2, 3 и так далее - уточненный документ. Для уточненного документа значение должно быть на 1 больше ранее принятого налоговым органом документа |
|||||||
|
Принимает значение в соответствии с приложением N 1 к Порядку заполнения: |
|||||||
|
по месту нахождения российской организации, не являющейся крупнейшим налогоплательщиком | |
|||||||
|
по месту нахождения правопреемника, не являющегося крупнейшим налогоплательщиком | |
|||||||
|
по месту учета правопреемника, являющегося крупнейшим налогоплательщиком | |
|||||||
|
по месту нахождения обособленного подразделения российской организации | |
|||||||
|
по месту осуществления деятельности иностранной организации через отделение иностранной организации |
|||||||
|
Состав элемента представлен в таблице 4.3 |
|||||||
|
Состав элемента представлен в таблице 4.7 |
|||||||
|
Налоговая декларация по акцизам на табак (табачные изделия), табачную продукцию, жидкости для электронных систем доставки никотина, никотиновое сырье и бестабачную никотинсодержащую смесь для нагревания |
Состав элемента представлен в таблице 4.9 |
||||||
Сведения о налогоплательщике (СвНП)
|
Состав элемента представлен в таблице 4.4 |
|||||
|
Налогоплательщик - физическое лицо, зарегистрированное в качестве индивидуального предпринимателя |
Состав элемента представлен в таблице 4.6 |
Налогоплательщик - организация (НПЮЛ)
|
Состав элемента представлен в таблице 4.5 |
Сведения о реорганизованной (ликвидированной)
организации (СвРеоргЮЛ)
|
0 - ликвидация | 1 - преобразование | 2 - слияние | 3 - разделение | 5 - присоединение | 6 - разделение с одновременным присоединением |
|||||
|
Элемент обязателен при <ФормРеорг> = 1 | 2 | 3 | 5 | 6 |
|||||
|
Элемент обязателен при <ФормРеорг> = 1 | 2 | 3 | 5 | 6 |
Налогоплательщик - физическое лицо, зарегистрированное
в качестве индивидуального предпринимателя (НПФЛ)
|
Состав элемента представлен в таблице 4.32 |
Лицо, подписавшее документ (Подписант)
|
1 - налогоплательщик | 2 - представитель налогоплательщика |
|||||
|
Состав элемента представлен в таблице 4.32. Элемент обязателен при выполнении одного из условий: - <ПрПодп>=2 | - <ПрПодп>=1 и наличие <НПЮЛ> |
|||||
|
Состав элемента представлен в таблице 4.8. Элемент обязателен при <ПрПодп>=2 |
Сведения о представителе налогоплательщика (СвПред)
|
Наименование и реквизиты документа, подтверждающего полномочия представителя налогоплательщика |
Для доверенности, совершенной в форме электронного документа, указывается GUID доверенности |
Налоговая декларация по акцизам на табак (табачные
изделия), табачную продукцию, жидкости для электронных
систем доставки никотина, никотиновое сырье и бестабачную
никотинсодержащую смесь для нагревания (АкцТабак)
|
Сумма акциза по подакцизным товарам, подлежащая уплате в бюджет либо возмещению из бюджета |
Состав элемента представлен в таблице 4.10 |
||||
|
Состав элемента представлен в таблице 4.12 |
|||||
|
Состав элемента представлен в таблице 4.23 |
|||||
|
Реализация подакцизных товаров за пределы территории Российской Федерации, по которой в налоговом периоде применено освобождение от уплаты акциза при представлении банковской гарантии или договора поручительства |
Состав элемента представлен в таблице 4.25 |
||||
|
Состав элемента представлен в таблице 4.31. Элемент является обязательным при выполнении одного из условий: - <Период> = 07 | 08 | 09 | 10 | 11 | 12 | 77 | 78 | 79 | 80 | 81 | 82 (из таблицы 4.2) и <ОтчетГод> = 2025 (из таблицы 4.2) и <НомКорр> = 0 (из таблицы 4.2). - <ОтчетГод> В остальных случаях элемент является необязательным |
Сумма акциза по подакцизным товарам, подлежащая уплате
в бюджет либо возмещению из бюджета (СумНалПУ)
|
Код по ОКТМО |
T(=11) |
Принимает значение в соответствии с Общероссийским классификатором территорий муниципальных образований |
|||
|
Сумма акциза по подакцизным товарам, подлежащая уплате в бюджет либо возмещению из бюджета, по коду бюджетной классификации |
Состав элемента представлен в таблице 4.11 |
Сумма акциза по подакцизным товарам, подлежащая
уплате в бюджет либо возмещению из бюджета, по коду
бюджетной классификации (СумНалПУКод)
|
Принимает значение в соответствии с Классификатором кодов классификации доходов бюджетов Российской Федерации |
|||||
Расчет суммы акциза по подакцизным товарам (РасчАкц)
|
Совокупный объем реализованных подакцизных товаров за налоговый период (тысяч штук) |
|||||
|
Среднемесячный совокупный объем реализованных подакцизных товаров в предыдущем календарном году (тысяч штук) |
|||||
|
Расчет суммы акциза по подакцизным товарам по коду вида подакцизного товара |
Состав элемента представлен в таблице 4.13 |
Расчет суммы акциза по подакцизным товарам по коду вида
подакцизного товара (РасчАкцПТ)
|
Типовой элемент <СКВПТТип>. Принимает значение в соответствии с приложением N 2 к Порядку заполнения |
|||||
|
Операции, совершаемые с подакцизными товарами, за исключением операций по реализации за пределы территории Российской Федерации |
Состав элемента представлен в таблице 4.14 |
||||
|
Операции по реализации подакцизных товаров за пределы территории Российской Федерации, в том числе на территории государств - членов Евразийского экономического союза |
Состав элемента представлен в таблице 4.16 |
||||
|
Состав элемента представлен в таблице 4.18 |
|||||
|
Сумма акциза, подлежащая уплате в бюджет либо возмещению из бюджета |
Состав элемента представлен в таблице 4.20 |
||||
|
Документально подтвержденный факт реализации подакцизных товаров за пределы территории Российской Федерации |
Состав элемента представлен в таблице 4.21 |
Операции, совершаемые с подакцизными товарами,
за исключением операций по реализации за пределы территории
Российской Федерации (ОперПТРФ)
|
Операции, совершаемые с подакцизными товарами, за исключением операций по реализации за пределы территории Российской Федерации, по коду операции |
Состав элемента представлен в таблице 4.15 |
Операции, совершаемые с подакцизными товарами,
за исключением операций по реализации за пределы территории
Российской Федерации, по коду операции (ОперПТРФКод)
|
Принимает значение в соответствии с приложением N 3 к Порядку заполнения: 10001 | 10006 | 10007 | 10008 | 10009 | 10010 | 10011 | 10012 |
|||||
|
Элемент обязателен при <КодПТ> = 440 | 450 | 460 (из таблицы 4.13) |
|||||
Операции по реализации подакцизных товаров
за пределы территории Российской Федерации, в том числе
на территории государств - членов Евразийского
экономического союза (ОперПТНеРФ)
|
Операции по реализации подакцизных товаров за пределы территории Российской Федерации, в том числе на территории государств - членов Евразийского экономического союза, по коду операции |
Состав элемента представлен в таблице 4.17 |
Операции по реализации подакцизных товаров за пределы
территории Российской Федерации, в том числе на территории
государств - членов Евразийского экономического союза,
по коду операции (ОперПТНеРФКод)
|
Принимает значение в соответствии с приложением N 3 к Порядку заполнения: 20001 | 20002 | 20003 | 20004 | 20005 | 20006 | 20007 | 20008 | 20009 | 20010 | 20011 | 20012 | 20013 | 20014 | 20015 |
|||||
|
Сумма акциза, подлежащая уплате (освобожденная от уплаты) (в рублях) |
Сумма акциза, подлежащая вычету (АкцизВыч)
|
Состав элемента представлен в таблице 4.19 |
Сумма акциза, подлежащая вычету, по коду
показателя (АкцизВычКод)
|
Принимает значение в соответствии с приложением N 3 к Порядку заполнения: 30001 | 30002 | 30019 |
|||||
|
Принимает значение в соответствии с приложением N 1 к Порядку заполнения: 01 - январь | 02 - февраль | 03 - март | 04 - апрель | 05 - май | 06 - июнь | 07 - июль | 08 - август | 09 - сентябрь | 10 - октябрь | 11 - ноябрь | 12 - декабрь |
|||||
|
Год в формате ГГГГ |
Сумма акциза, подлежащая уплате в бюджет либо возмещению
из бюджета (АкцизПУ)
|
Принимает значение в соответствии с приложением N 3 к Порядку заполнения: 40001 | 40002 | 40003 |
|||||
|
Сумма акциза, подлежащая уплате в бюджет либо возмещению из бюджета (в рублях) |
Документально подтвержденный факт реализации
подакцизных товаров за пределы территории Российской
Федерации (ДокЭкспПТ)
|
Документально подтвержденный факт реализации подакцизных товаров за пределы территории Российской Федерации, по коду показателя |
Состав элемента представлен в таблице 4.22 |
- Гражданский кодекс (ГК РФ)
- Жилищный кодекс (ЖК РФ)
- Налоговый кодекс (НК РФ)
- Трудовой кодекс (ТК РФ)
- Уголовный кодекс (УК РФ)
- Бюджетный кодекс (БК РФ)
- Арбитражный процессуальный кодекс
- Конституция РФ
- Земельный кодекс (ЗК РФ)
- Лесной кодекс (ЛК РФ)
- Семейный кодекс (СК РФ)
- Уголовно-исполнительный кодекс
- Уголовно-процессуальный кодекс
- Производственный календарь на 2025 год
- МРОТ 2026
- ФЗ «О банкротстве»
- О защите прав потребителей (ЗОЗПП)
- Об исполнительном производстве
- О персональных данных
- О налогах на имущество физических лиц
- О средствах массовой информации
- Производственный календарь на 2026 год
- Федеральный закон "О полиции" N 3-ФЗ
- Расходы организации ПБУ 10/99
- Минимальный размер оплаты труда (МРОТ)
- Календарь бухгалтера на 2026 год
- Частичная мобилизация: обзор новостей
- Постановление Правительства РФ N 1875
