3. Имя файла обмена должно иметь следующий вид:
R_T - префикс, принимающий значение ON_ZAPMMNO;
A_K - идентификатор получателя информации, где: A - идентификатор получателя, которому направляется файл обмена, K - идентификатор конечного получателя, для которого предназначена информация из данного файла обмена. Передача файла от отправителя к конечному получателю (K) может осуществляться в несколько этапов через другие налоговые органы, осуществляющие передачу файла на промежуточных этапах, которые обозначаются идентификатором A. В случае передачи файла от отправителя к конечному получателю при отсутствии налоговых органов, осуществляющих передачу на промежуточных этапах, значения идентификаторов A и K совпадают. Каждый из идентификаторов (A и K) имеет вид для налоговых органов - четырехразрядный код налогового органа;
O - идентификатор отправителя информации, имеет вид:
для организаций - девятнадцатиразрядный код (идентификационный номер налогоплательщика (далее - ИНН) и код причины постановки на учет (далее - КПП) организации (обособленного подразделения);
GGGG - год формирования передаваемого файла, MM - месяц, DD - день;
N - идентификационный номер файла (длина - от 1 до 36 знаков. Идентификационный номер файла должен обеспечивать уникальность файла).
Расширение имени файла - xml. Расширение имени файла может указываться как строчными, так и прописными буквами.
Параметры первой строки файла обмена
Первая строка XML-файла должна иметь следующий вид:
<?xml version ="1.0" encoding ="windows-1251"?>
Имя файла, содержащего XML-схему файла обмена, должно иметь следующий вид:
ON_ZAPMMNO_1_407_00_05_03_xx, где xx - номер версии схемы.
XML-схема файла обмена приводится отдельным файлом.
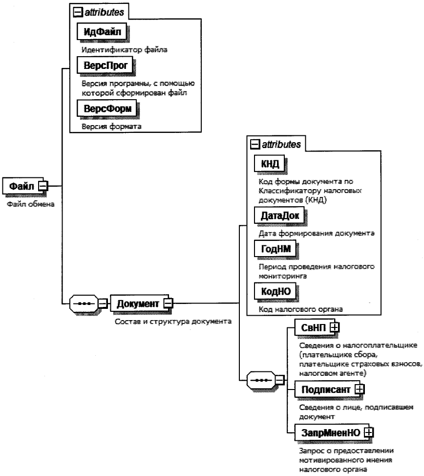
4. Логическая модель файла обмена представлена в виде диаграммы структуры файла обмена на рисунке 1 настоящего формата. Элементами логической модели файла обмена являются элементы и атрибуты XML-файла. Перечень структурных элементов логической модели файла обмена и сведения о них приведены в таблицах 4.1 - 4.15 настоящего формата.
Для каждого структурного элемента логической модели файла обмена приводятся следующие сведения:
наименование элемента. Приводится полное наименование элемента. В строке таблицы могут быть описаны несколько элементов, наименования которых разделены символом "|". Такая форма записи применяется при наличии в файле обмена только одного элемента из описанных в этой строке;
сокращенное наименование (код) элемента. Приводится сокращенное наименование элемента. Синтаксис сокращенного наименования должен удовлетворять спецификации XML;
признак типа элемента. Может принимать следующие значения: "С" - сложный элемент логической модели (содержит вложенные элементы), "П" - простой элемент логической модели, реализованный в виде элемента XML-файла, "А" - простой элемент логической модели, реализованный в виде атрибута элемента XML-файла. Простой элемент логической модели не содержит вложенные элементы;
формат элемента. Формат элемента представляется следующими условными обозначениями: T - символьная строка; N - числовое значение (целое или дробное).
Формат символьной строки указывается в виде T(n-k) или T(=k), где: n - минимальное количество знаков, k - максимальное количество знаков, символ "-" - разделитель, символ "=" означает фиксированное количество знаков в строке. В случае если минимальное количество знаков равно 0, формат имеет вид T(0-k). В случае если максимальное количество знаков не ограничено, формат имеет вид T(n-).
Формат числового значения указывается в виде N(m.k), где: m - максимальное количество знаков в числе, включая знак (для отрицательного числа), целую и дробную часть числа без разделяющей десятичной точки, k - максимальное число знаков дробной части числа. Если число знаков дробной части числа равно 0 (то есть число целое), то формат числового значения имеет вид N(m).
Для простых элементов, являющихся базовыми в XML, таких как элемент с типом "date", поле "Формат элемента" не заполняется. Для таких элементов в поле "Дополнительная информация" указывается тип базового элемента;
признак обязательности элемента определяет обязательность наличия элемента (совокупности наименования элемента и его значения) в файле обмена. Признак обязательности элемента может принимать следующие значения: "О" - наличие элемента в файле обмена обязательно; "Н" - наличие элемента в файле обмена необязательно, то есть элемент может отсутствовать. Если элемент принимает ограниченный перечень значений (по классификатору, справочнику, кодовому словарю), то признак обязательности элемента дополняется символом "К". В случае если количество реализаций элемента может быть более одной, то признак обязательности элемента дополняется символом "М".
К вышеперечисленным признакам обязательности элемента может добавляться значение "У" в случае описания в XML-схеме условий, предъявляемых к элементу в файле обмена, описанных в графе "Дополнительная информация".
дополнительная информация содержит, при необходимости, требования к элементу файла обмена, не указанные ранее. Для сложных элементов указывается ссылка на таблицу, в которой описывается состав данного элемента. Для элементов, принимающих ограниченный перечень значений из классификатора (справочника, кодового словаря), указывается соответствующее наименование классификатора (справочника, кодового словаря) или приводится перечень возможных значений. Для классификатора (справочника, кодового словаря) может указываться ссылка на его местонахождение. Для элементов, использующих пользовательский тип данных, указывается наименование типового элемента.
Рисунок 1. Диаграмма структуры файла обмена
|
Содержит (повторяет) имя сформированного файла (без расширения) |
|||||
|
Состав элемента представлен в таблице 4.2 |
Состав и структура документа (Документ)
|
Код формы документа по Классификатору налоговых документов (КНД) |
Принимает значение: 1110305 |
||||
|
Дата в формате ДД.ММ.ГГГГ |
|||||
|
Год в формате ГГГГ |
|||||
|
Сведения о налогоплательщике (плательщике сбора, плательщике страховых взносов, налоговом агенте) |
Состав элемента представлен в таблице 4.3 |
||||
|
Состав элемента представлен в таблице 4.5 |
|||||
|
Запрос о предоставлении мотивированного мнения налогового органа |
Состав элемента представлен в таблице 4.7 |
Сведения о налогоплательщике (плательщике сбора, плательщике
страховых взносов, налоговом агенте) (СвНП)
|
Состав элемента представлен в таблице 4.4 |
Сведения об организации (НПЮЛ)
Сведения о лице, подписавшем документ (Подписант)
|
1 - законный представитель | 2 - уполномоченный представитель |
|||||
|
Фамилия, имя, отчество (при наличии) руководителя организации (представителя организации) |
Состав элемента представлен в таблице 4.15 |
||||
|
Состав элемента представлен в таблице 4.6. Элемент обязателен при <ПрПодп> = 2 |
Сведения о представителе организации (СвПред)
|
Наименование и реквизиты документа, подтверждающего полномочия представителя организации |
Для доверенности, совершенной в форме электронного документа, указывается GUID доверенности |
Запрос о предоставлении мотивированного мнения налогового
органа (ЗапрМненНО)
|
Признак запроса по вопросам совершения сделки (операции) или совокупности взаимосвязанных сделок (операций) или по иным совершенным фактам хозяйственной жизни организации |
|||||||
|
Код вида экономической деятельности по Общероссийскому классификатору видов экономической деятельности (ОКВЭД 2) |
Принимает значение в соответствии с Общероссийским классификатором видов экономической деятельности ОК 029-2014 |
||||||
|
1 - планируемая | 2 - совершенная |
|||||||
|
Признак вопроса, по которому требуется предоставление мотивированного мнения налогового органа |
|||||||
|
полноты и своевременности уплаты (перечисления) налогов, сборов, страховых взносов | |
|||||||
|
правильности определения размеров фактических затрат, по которым Федеральным законом от 01.04.2020 N 69-ФЗ "О защите и поощрении капиталовложений в Российской Федерации" предусмотрено предоставление мер государственной поддержки |
|||||||
|
Принимает значение в соответствии с приложением N 2 "Перечень налогов, сборов, страховых взносов" к Требованиям к регламенту информационного взаимодействия, утвержденным приложением N 8 к приказу ФНС России от 11.05.2021 N ЕД-7-23/476@ (зарегистрирован Минюстом России 04.08.2021, регистрационный N 64541). Элемент отсутствует при <ПризВопрос>=4 и обязателен при <ПризВопрос>=1 | 2 | 3 |
|||||||
|
Описание деловой цели, основных условий, в том числе прав и обязанностей сторон, сроков и условий осуществления платежей по совершенной или планируемой сделке (операции) или совокупности взаимосвязанных сделок (операций), а также по иным совершенным фактам хозяйственной жизни организации |
Состав элемента представлен в таблице 4.8 |
||||||
|
Позиция организации по вопросам порядка исчисления (удержания) и уплаты (перечисления) налогов и сборов в отношении совершенной или планируемой сделки (операции) или совокупности взаимосвязанных сделок (операций), а также по иным совершенным фактам хозяйственной жизни организации |
|||||||
|
Состав элемента представлен в таблице 4.13 Для вложений с расширением файла xls| xlsx| doc| docx| pdf| jpg| jpeg| tif| tiff |
|||||||
|
Состав элемента представлен в таблице 4.14 Для вложений с расширением файла xml |
|||||||
Описание деловой цели, основных условий, в том числе
прав и обязанностей сторон, сроков и условий осуществления
платежей по совершенной или планируемой сделке (операции)
или совокупности взаимосвязанных сделок (операций),
а также по иным совершенным фактам хозяйственной
жизни организации (ОписСдел)
|
Информация о деятельности контрагентов, иных лиц и выполняемых ими функциях по совершенной или планируемой сделке (операции) или совокупности взаимосвязанных сделок (операций), а также по иным совершенным фактам хозяйственной жизни организации с указанием государств и территорий, налоговыми резидентами которых они являются, и иную значимую для порядка исчисления (удержания) и уплаты (перечисления) налогов и сборов информацию по совершенной или планируемой сделке (операции) или совокупности взаимосвязанных сделок (операций), а также по иным совершенным фактам хозяйственной жизни организации |
Состав элемента представлен в таблице 4.9 |
Информация о деятельности контрагентов, иных лиц
и выполняемых ими функциях по совершенной или планируемой
сделке (операции) или совокупности взаимосвязанных сделок
(операций), а также по иным совершенным фактам хозяйственной
жизни организации с указанием государств и территорий,
налоговыми резидентами которых они являются, и иную значимую
для порядка исчисления (удержания) и уплаты (перечисления)
налогов и сборов информацию по совершенной или планируемой
сделке (операции) или совокупности взаимосвязанных сделок
(операций), а также по иным совершенным фактам
хозяйственной жизни организации (ИнфКонтр)
|
1 - российская организация | 2 - иностранная организация | 3 - физическое лицо |
|||||
|
0 - отсутствие | 1 - наличие |
|||||
|
Состав элемента представлен в таблице 4.10 Элемент обязателен при <ПризнКонтр>=1 |
|||||
|
Состав элемента представлен в таблице 4.11 Элемент обязателен при <ПризнКонтр>=2 |
|||||
|
Состав элемента представлен в таблице 4.12 Элемент обязателен при <ПризнКонтр>=3 |
Сведения о контрагенте - российской организации (СвРосОрг)
|
Основной код вида экономической деятельности по ОКВЭД 2 |
Принимает значение в соответствии с Общероссийским классификатором видов экономической деятельности ОК 029-2014 |
||||
Сведения о контрагенте - иностранной организации (СвИнОрг)
|
Полное наименование иностранной организации участника (в латинской транскрипции) |
|||||
|
Принимает значение в соответствии с Общероссийским классификатором стран мира |
|||||
|
Код налогоплательщика в стране регистрации (инкорпорации) или аналог (если имеется) |
|||||
|
Адрес в стране регистрации (инкорпорации) (в латинской транскрипции) |
Сведения о контрагенте - физическом лице (СвФЛ)
|
Дата в формате ДД.ММ.ГГГГ |
|||||
|
Принимает значение в соответствии с Общероссийским классификатором стран мира |
|||||
|
Состав элемента представлен в таблице 4.15 |
Документ, представленный в виде скан-образа (ДокСкан)
- Гражданский кодекс (ГК РФ)
- Жилищный кодекс (ЖК РФ)
- Налоговый кодекс (НК РФ)
- Трудовой кодекс (ТК РФ)
- Уголовный кодекс (УК РФ)
- Бюджетный кодекс (БК РФ)
- Арбитражный процессуальный кодекс
- Конституция РФ
- Земельный кодекс (ЗК РФ)
- Лесной кодекс (ЛК РФ)
- Семейный кодекс (СК РФ)
- Уголовно-исполнительный кодекс
- Уголовно-процессуальный кодекс
- Производственный календарь на 2025 год
- МРОТ 2025
- ФЗ «О банкротстве»
- О защите прав потребителей (ЗОЗПП)
- Об исполнительном производстве
- О персональных данных
- О налогах на имущество физических лиц
- О средствах массовой информации
- Производственный календарь на 2026 год
- Федеральный закон "О полиции" N 3-ФЗ
- Расходы организации ПБУ 10/99
- Минимальный размер оплаты труда (МРОТ)
- Календарь бухгалтера на 2025 год
- Частичная мобилизация: обзор новостей
- Постановление Правительства РФ N 1875
