3. Имя файла обмена должно иметь следующий вид:
R_T - префикс, принимающий значение:
UT_OTFLSCHIN0 - для файлов обмена, содержащих первичное сообщение;
UT_OTFLSCHIN2 - для файлов обмена, содержащих коррекцию ошибки налогоплательщика или отзыв сообщения;
A_K - идентификатор получателя информации, где: A - идентификатор получателя, которому направляется файл обмена, K - идентификатор конечного получателя, для которого предназначена информация из данного файла обмена. Передача файла от отправителя к конечному получателю (K) может осуществляться в несколько этапов через другие налоговые органы, осуществляющие передачу файла на промежуточных этапах, которые обозначаются идентификатором A. В случае передачи файла от отправителя к конечному получателю при отсутствии налоговых органов, осуществляющих передачу на промежуточных этапах, значения идентификаторов A и K совпадают. Каждый из идентификаторов (A и K) имеет вид для налоговых органов - четырехразрядный код налогового органа;
O - идентификатор отправителя информации, имеет вид:
для организаций - девятнадцатиразрядный код (идентификационный номер налогоплательщика (далее - ИНН) и код причины постановки на учет (далее - КПП) организации (обособленного подразделения);
для физических лиц - двенадцатиразрядный код (ИНН физического лица, при наличии. При отсутствии ИНН - последовательность из двенадцати нулей);
GGGG - год формирования передаваемого файла, MM - месяц, DD - день;
N - идентификационный номер файла (длина - от 1 до 36 знаков. Идентификационный номер файла должен обеспечивать уникальность файла).
Расширение имени файла - xml. Расширение имени файла может указываться как строчными, так и прописными буквами.
Параметры первой строки файла обмена
Первая строка XML файла должна иметь следующий вид:
<?xml version ="1.0" encoding ="windows-1251"?>
Имя файла, содержащего XML-схему файла обмена, должно иметь следующий вид:
UT_OTFLSCHIN_1_543_00_05_05_xx, где xx - номер версии схемы.
XML-схема файла обмена приводится отдельным файлом.
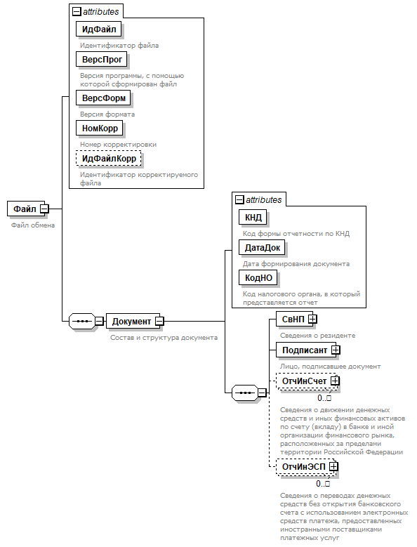
4. Логическая модель файла обмена представлена в виде диаграммы структуры файла обмена на рисунке 1 настоящего формата. Элементами логической модели файла обмена являются элементы и атрибуты XML-файла. Перечень структурных элементов логической модели файла обмена и сведения о них приведены в таблицах 4.1 - 4.19 настоящего формата.
Для каждого структурного элемента логической модели файла обмена приводятся следующие сведения:
наименование элемента. Приводится полное наименование элемента. В строке таблицы могут быть описаны несколько элементов, наименования которых разделены символом "|". Такая форма записи применяется при наличии в файле обмена только одного элемента из описанных в этой строке;
сокращенное наименование (код) элемента. Приводится сокращенное наименование элемента. Синтаксис сокращенного наименования должен удовлетворять спецификации XML;
признак типа элемента. Может принимать следующие значения: "С" - сложный элемент логической модели (содержит вложенные элементы), "П" - простой элемент логической модели, реализованный в виде элемента XML-файла, "А" - простой элемент логической модели, реализованный в виде атрибута элемента XML-файла. Простой элемент логической модели не содержит вложенные элементы;
формат элемента. Формат элемента представляется следующими условными обозначениями: T - символьная строка; N - числовое значение (целое или дробное).
Формат символьной строки указывается в виде T(n-k) или T(=k), где: n - минимальное количество знаков, k - максимальное количество знаков, символ "-" - разделитель, символ "=" означает фиксированное количество знаков в строке. В случае если минимальное количество знаков равно 0, формат имеет вид T(0-k). В случае если максимальное количество знаков не ограничено, формат имеет вид T(n-).
Формат числового значения указывается в виде N(m.k), где: m - максимальное количество знаков в числе, включая целую и дробную часть числа без разделяющей десятичной точки и знака (для отрицательного числа), k - максимальное число знаков дробной части числа. Если число знаков дробной части числа равно 0 (то есть число целое), то формат числового значения имеет вид N(m).
Для простых элементов, являющихся базовыми в XML, таких как элемент с типом "date", поле "Формат элемента" не заполняется. Для таких элементов в поле "Дополнительная информация" указывается тип базового элемента;
признак обязательности элемента определяет обязательность наличия элемента (совокупности наименования элемента и его значения) в файле обмена. Признак обязательности элемента может принимать следующие значения: "О" - наличие элемента в файле обмена обязательно; "Н" - наличие элемента в файле обмена необязательно, то есть элемент может отсутствовать. Если элемент принимает ограниченный перечень значений (по классификатору, кодовому словарю), то признак обязательности элемента дополняется символом "К". В случае если количество реализаций элемента может быть более одной, то признак обязательности элемента дополняется символом "М".
К вышеперечисленным признакам обязательности элемента может добавляться значение "У" в случае описания в XML-схеме условий, предъявляемых к элементу в файле обмена, описанных в графе "Дополнительная информация";
дополнительная информация содержит, при необходимости, требования к элементу файла обмена, не указанные ранее. Для сложных элементов указывается ссылка на таблицу, в которой описывается состав данного элемента. Для элементов, принимающих ограниченный перечень значений из классификатора (кодового словаря), указывается соответствующее наименование классификатора (кодового словаря) или приводится перечень возможных значений. Для классификатора (кодового словаря) может указываться ссылка на его местонахождение. Для элементов, использующих пользовательский тип данных, указывается наименование типового элемента.
Рисунок 1. Диаграмма структуры файла обмена
|
Содержит (повторяет) имя сформированного файла (без расширения) |
|||||
|
Указывается версия программы, с помощью которой сформирован файл или подготовлены данные для его формирования |
|||||
|
0 - первичный документ, 1, 2, 3 и так далее - уточненный документ. Для уточненного документа значение должно быть на 1 больше ранее принятого налоговым органом документа. 999 - отмена документа |
|||||
|
Содержит (повторяет) имя корректируемого (отменяемого) первичного файла (без расширения). Элемент обязателен при <НомКорр> больше 0. Данный показатель применяется только для представления в электронной форме |
|||||
|
Состав элемента представлен в таблице 4.2 |
Состав и структура документа (Документ)
|
Принимает значение: 1112520 |
|||||
|
Дата в формате ДД.ММ.ГГГГ. Значение элемента должно соответствовать значению <GGGGMMDD> из имени файла |
|||||
|
Состав элемента представлен в таблице 4.3 |
|||||
|
Состав элемента представлен в таблице 4.5 |
|||||
|
Сведения о движении денежных средств и иных финансовых активов по счету (вкладу) в банке и иной организации финансового рынка, расположенных за пределами территории Российской Федерации |
Состав элемента представлен в таблице 4.7. Элемент должен отсутствовать при значении элемента <НомКорр> = 999 (таблица 4.1). Элемент является обязательным при отсутствии элемента <ОтчИнЭСП> и при значении элемента <НомКорр> Элемент может быть заполнен при наличии элемента <ОтчИнЭСП> и при значении элемента <НомКорр> |
||||
|
Сведения о переводах денежных средств без открытия банковского счета с использованием электронных средств платежа, предоставленных иностранными поставщиками платежных услуг |
Состав элемента представлен в таблице 4.14. Элемент должен отсутствовать при значении элемента <НомКорр> = 999 (таблица 4.1). Элемент является обязательным при отсутствии элемента <ОтчИнСчет> и при значении элемента <НомКорр> Элемент может быть заполнен при наличии элемента <ОтчИнСчет> и при значении элемента <НомКорр> |
|
Состав элемента представлен в таблице 4.4 |
Физическое лицо - резидент (НПФЛ)
|
Дата в формате ДД.ММ.ГГГГ |
|||||
|
Состав элемента представлен в таблице 4.19 |
|||||
|
Сведения о документе, удостоверяющем личность физического лица - резидента |
Типовой элемент <УдЛичнФЛТип>. Состав элемента представлен в таблице 4.18 |
Лицо, подписавшее документ (Подписант)
|
1 - физическое лицо - резидент | 2 - уполномоченный представитель физического лица - резидента |
|||||
|
Фамилия, имя, отчество представителя физического лица - резидента |
Состав элемента представлен в таблице 4.19. Элемент обязателен при <ПрПодп> = 2 |
||||
|
Сведения о документе, подтверждающем полномочия представителя физического лица - резидента |
Состав элемента представлен в таблице 4.6. Элемент обязателен при <ПрПодп> = 2 |
Сведения о документе, подтверждающем полномочия
представителя физического лица - резидента (СвПред)
|
Наименование и реквизиты документа, подтверждающего полномочия представителя |
Для доверенности, совершенной в форме электронного документа, указывается GUID доверенности |
Сведения о движении денежных средств и иных финансовых
активов по счету (вкладу) в банке и иной организации
финансового рынка, расположенных за пределами
территории Российской Федерации (ОтчИнСчет)
|
Дата в формате ДД.ММ.ГГГГ |
|||||
|
Дата в формате ДД.ММ.ГГГГ. Не может быть меньше, чем дата, указанная в элементе <ОтчПерН>. Значение ГГГГ = значению ГГГГ во всех элементах <ОтчПерН> (таблицы 4.7 и 4.14) |
|||||
|
1 - банк | 2 - иная организация финансового рынка |
|||||
|
Состав элемента представлен в таблице 4.8. Элемент должен отсутствовать при значении элемента <ПрОрг> = 1. Элемент является обязательным при значении элемента <ПрОрг> = 2. Хотя бы из один из элементов в таблице 4.8 <КрОрг>, <ДобрСтрах>, <УчРынкЦенБум>, <УпрДогИмущ>, <НегосПенсФонд>, <АкцИнвФонд>, <УпрКомпФонд>, <ЦентрКонтр>, <УпрТовИнв>, <ИнОргУпр> должен принимать значение = 1 |
|||||
|
Сведения о банке или иной организации финансового рынка, расположенных за пределами территории Российской Федерации, в которых открыт счет (вклад) |
Состав элемента представлен в таблице 4.9 |
||||
|
Состав элемента представлен в таблице 4.10 |
Вид иной организации финансового рынка (ВидДрОФР)
Сведения о банке или иной организации финансового рынка,
расположенных за пределами территории Российской Федерации,
в которых открыт счет (вклад) (СвБанкИно)
|
Значение заполняется с использованием букв латинского алфавита, пробелов и символов 0123456789!"`@#N$%&'()[]<>{}*+~=_-.,:;/|\^? где должно соблюдаться следующее соответствие символов и кодов ASCII: " <0022> ` <0060> @ <0040> N <2116> $ <0024> ' <0027> ~ <007E> _ <005F> / <002F> | <007C> \ <005C> ^ <005E> |
|||||
|
Значение заполняется только цифрами и буквами латинского алфавита. Элемент является обязательным при значении элемента <ПрОрг> = 1 (из таблицы 4.7). Элемент может быть заполнен при значении элемента <ПрОрг> = 2 (из таблицы 4.7) |
|||||
|
Номер налогоплательщика (его аналог), присвоенный налоговым органом (иным уполномоченным органом) в иностранном государстве (территории), налоговым резидентом которого является банк или иная организация финансового рынка |
|||||
|
Значение заполняется с использованием букв латинского алфавита, пробелов и символов 0123456789!"`@#N$%&'()[]<>{}*+~=_-.,:;/|\^? где должно соблюдаться следующее соответствие символов и кодов ASCII: " <0022> ` <0060> @ <0040> N <2116> $ <0024> ' <0027> ~ <007E> _ <005F> / <002F> | <007C> \ <005C> ^ <005E> |
|||||
|
Принимает значение в соответствии с Общероссийским классификатором стран мира. Не может принимать значение = 643 | 010 |
Сведения о счете (вкладе) (СвСчетИно)
|
Значение заполняется только цифрами и буквами латинского алфавита |
|||||
|
1 - личное использование | 2 - общее (совместное) использование |
|||||
|
Дата в формате ДД.ММ.ГГГГ |
|||||
|
Дата в формате ДД.ММ.ГГГГ |
|||||
|
Дата выдачи разрешения Банка России, на основании которого открыт счет в банке, расположенном за пределами территории Российской Федерации |
Дата в формате ДД.ММ.ГГГГ |
||||
|
Номер разрешения Банка России, на основании которого открыт счет в банке, расположенном за пределами территории Российской Федерации |
|||||
|
Сведения о движении денежных средств по счету (вкладу) в банке или иной организации финансового рынка, расположенных за пределами территории Российской Федерации |
Состав элемента представлен в таблице 4.11. Элемент является обязательным при отсутствии элемента <СведФА>. Элемент может быть заполнен при наличии элемента <СведФА> |
||||
|
Сведения о стоимости и видах иных финансовых активов на счетах (вкладах) в банке или иной организации финансового рынка, расположенных за пределами территории Российской Федерации |
Состав элемента представлен в таблице 4.12. Элемент является обязательным при отсутствии элемента <СведДС>. Элемент может быть заполнен при наличии элемента <СведДС> |
Сведения о движении денежных средств по счету
(вкладу) в банке или иной организации финансового рынка,
расположенных за пределами территории Российской
Федерации (СведДС)
|
Принимает значение в соответствии с Общероссийским классификатором валют |
|||||
|
Остаток денежных средств на счете (вкладе) на начало отчетного года (в единицах соответствующей валюты) |
|||||
|
Зачислено денежных средств за отчетный год - всего (в единицах соответствующей валюты) |
|||||
|
Списано денежных средств за отчетный год - всего (в единицах соответствующей валюты) |
|||||
|
Остаток денежных средств на счете (вкладе) на конец отчетного года (в единицах соответствующей валюты) |
Сведения о стоимости и видах иных финансовых активов
на счетах (вкладах) в банке или иной организации финансового
рынка, расположенных за пределами территории
Российской Федерации (СведФА)
|
Цифровой код используемой валюты для стоимостной оценки иных финансовых активов в денежном эквиваленте |
Принимает значение в соответствии с Общероссийским классификатором валют |
||||
|
Стоимость иных финансовых активов на начало отчетного года (в единицах соответствующей валюты) |
|||||
|
Стоимость иных финансовых активов, зачисленных на счет в отчетном году, - всего (в единицах соответствующей валюты) |
|||||
|
Стоимость иных финансовых активов, списанных со счета в отчетном году, - всего (в единицах соответствующей валюты) |
|||||
|
Стоимость иных финансовых активов на конец отчетного года (в единицах соответствующей валюты) |
|||||
|
Состав элемента представлен в таблице 4.13. Хотя бы из один из элементов в таблице 4.13 <ЦенБум>, <ПрФинАкт>, <УчУстКап>, <УчИнСтр>, <ТребДог>, <ИнФинАкт> должен принимать значение = 1 |
Виды иных финансовых активов (ВидФинАкт)
Сведения о переводах денежных средств без открытия
банковского счета с использованием электронных средств
платежа, предоставленных иностранными поставщиками
платежных услуг (ОтчИнЭСП)
|
Дата в формате ДД.ММ.ГГГГ |
|||||
|
Дата в формате ДД.ММ.ГГГГ. Не может быть меньше, чем дата, указанная в элементе <ОтчПерН>. Значение ГГГГ = значению ГГГГ во всех элементах <ОтчПерН> (таблицы 4.7 и 4.14) |
|||||
|
1 - банк | 2 - иная организация финансового рынка | 3 - иной поставщик платежных услуг |
|||||
|
Сведения о банке или иной организации финансового рынка, или ином поставщике платежных услуг, расположенных за пределами территории Российской Федерации |
Состав элемента представлен в таблице 4.15 |
||||
|
Состав элемента представлен в таблице 4.16 |
Сведения о банке или иной организации финансового
рынка, или ином поставщике платежных услуг, расположенных
за пределами территории Российской Федерации (СвБанкИно)
|
Значение заполняется с использованием букв латинского алфавита, пробелов и символов 0123456789!"`@#N$%&'()[]<>{}*+~=_-.,:;/|\^? где должно соблюдаться следующее соответствие символов и кодов ASCII: " <0022> ` <0060> @ <0040> N <2116> $ <0024> ' <0027> ~ <007E> _ <005F> / <002F> | <007C> \ <005C> ^ <005E> |
|||||
|
Значение заполняется только цифрами и буквами латинского алфавита. Элемент является обязательным при значении элемента <ПрОрг> = 1 (из таблицы 4.14). Элемент может быть заполнен при значении элемента <ПрОрг> = 2 | 3 (из таблицы 4.14) |
|||||
|
Номер налогоплательщика (его аналог), присвоенный налоговым органом (иным уполномоченным органом) в иностранном государстве (территории), налоговым резидентом которого является банк или иная организация финансового рынка, или иной поставщик платежных услуг |
|||||
|
Значение заполняется с использованием букв латинского алфавита, пробелов и символов 0123456789!"`@#N$%&'()[]<>{}*+~=_-.,:;/|\^? где должно соблюдаться следующее соответствие символов и кодов ASCII: " <0022> ` <0060> @ <0040> N <2116> $ <0024> ' <0027> ~ <007E> _ <005F> / <002F> | <007C> \ <005C> ^ <005E> |
|||||
|
Принимает значение в соответствии с Общероссийским классификатором стран мира. Не может принимать значение = 643 | 010 |
Сведения об электронном средстве платежа (СвЭСПИно)
|
Значение заполняется только цифрами и буквами латинского алфавита |
|||||
|
Признак личного (совместного) использования электронного средства платежа |
1 - личное использование | 2 - общее (совместное) использование |
||||
|
Дата предоставления права использования электронного средства платежа |
Дата в формате ДД.ММ.ГГГГ |
||||
|
Дата прекращения права использования электронного средства платежа |
Дата в формате ДД.ММ.ГГГГ |
||||
|
Сведения о переводах денежных средств без открытия банковского счета с использованием электронных средств платежа, предоставленных иностранными поставщиками платежных услуг |
Состав элемента представлен в таблице 4.17 |
Сведения о переводах денежных средств без открытия
банковского счета с использованием электронных средств
платежа, предоставленных иностранными поставщиками
платежных услуг (СведЭСП)
|
Принимает значение в соответствии с Общероссийским классификатором валют |
|||||
|
Остаток денежных средств на электронном средстве платежа на начало отчетного года (в единицах соответствующей валюты) |
|||||
|
Зачислено денежных средств за отчетный год - всего (в единицах соответствующей валюты) |
|||||
|
Списано денежных средств за отчетный год - всего (в единицах соответствующей валюты) |
|||||
|
Остаток денежных средств на электронном средстве платежа на конец отчетного года (в единицах соответствующей валюты) |
Сведения о документе, удостоверяющем личность (УдЛичнФЛТип)
Фамилия, имя, отчество (ФИОТип)
- Гражданский кодекс (ГК РФ)
- Жилищный кодекс (ЖК РФ)
- Налоговый кодекс (НК РФ)
- Трудовой кодекс (ТК РФ)
- Уголовный кодекс (УК РФ)
- Бюджетный кодекс (БК РФ)
- Арбитражный процессуальный кодекс
- Конституция РФ
- Земельный кодекс (ЗК РФ)
- Лесной кодекс (ЛК РФ)
- Семейный кодекс (СК РФ)
- Уголовно-исполнительный кодекс
- Уголовно-процессуальный кодекс
- Производственный календарь на 2025 год
- МРОТ 2026
- ФЗ «О банкротстве»
- О защите прав потребителей (ЗОЗПП)
- Об исполнительном производстве
- О персональных данных
- О налогах на имущество физических лиц
- О средствах массовой информации
- Производственный календарь на 2026 год
- Федеральный закон "О полиции" N 3-ФЗ
- Расходы организации ПБУ 10/99
- Минимальный размер оплаты труда (МРОТ)
- Календарь бухгалтера на 2026 год
- Частичная мобилизация: обзор новостей
- Постановление Правительства РФ N 1875
