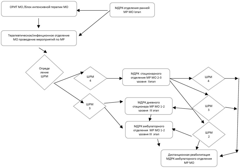
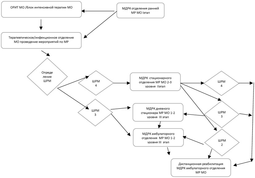
Приложение 5

АЛГОРИТМ
МАРШРУТИЗАЦИИ В ПРОЦЕССЕ МЕДИЦИНСКОЙ РЕАБИЛИТАЦИИ ПАЦИЕНТА
С ТЕЧЕНИЕМ НОВОЙ КОРОНАВИРУСНОЙ ИНФЕКЦИИ СРЕДНЕЙ ТЯЖЕСТИ

Рисунок 39