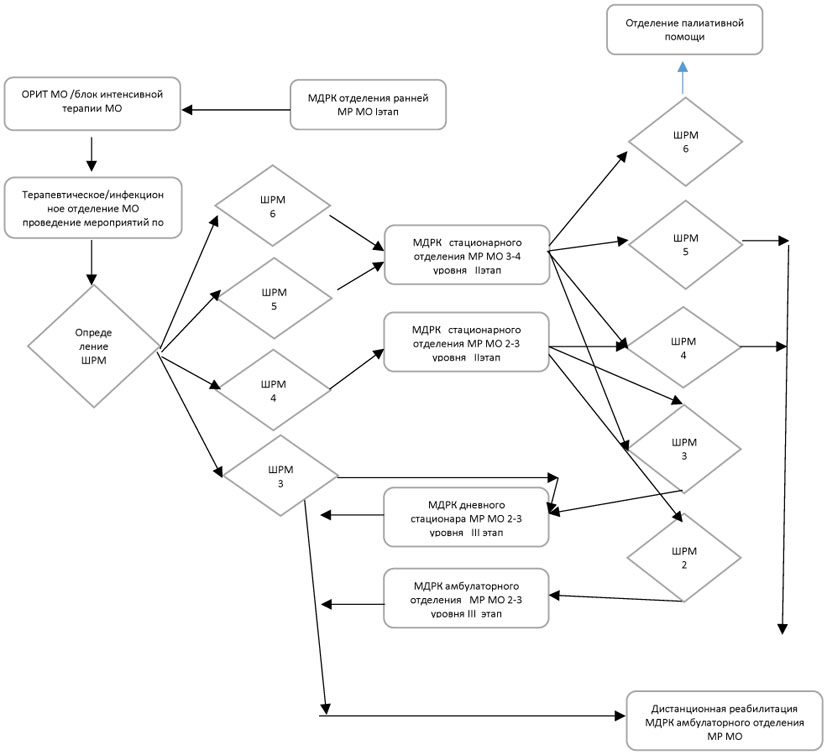
Приложение 6

АЛГОРИТМ
МАРШРУТИЗАЦИИ В ПРОЦЕССЕ МЕДИЦИНСКОЙ РЕАБИЛИТАЦИИ ПАЦИЕНТА
С ТЯЖЕЛЫМ ТЕЧЕНИЕМ НОВОЙ КОРОНАВИРУСНОЙ ИНФЕКЦИИ

Рисунок 40