3. Имя файла обмена должно иметь следующий вид:
R_T - префикс, принимающий значение NO_BUHOTCH;
A_K - идентификатор получателя информации, где: A - идентификатор получателя, которому направляется файл обмена, K - идентификатор конечного получателя, для которого предназначена информация из данного файла обмена <1>. Каждый из идентификаторов (A и K) имеет вид для налоговых органов - четырехразрядный код налогового органа;
--------------------------------
<1> Передача файла от отправителя к конечному получателю (K) может осуществляться в несколько этапов через другие налоговые органы, осуществляющие передачу файла на промежуточных этапах, которые обозначаются идентификатором A. В случае передачи файла от отправителя к конечному получателю при отсутствии налоговых органов, осуществляющих передачу на промежуточных этапах, значения идентификаторов A и K совпадают.
O - идентификатор отправителя информации, имеет вид:
для организаций - девятнадцатиразрядный код - идентификационный номер налогоплательщика (далее - ИНН) и код причины постановки на учет (далее - КПП) организации (обособленного подразделения);
для физических лиц - двенадцатиразрядный код (ИНН физического лица, при наличии. При отсутствии ИНН - последовательность из двенадцати нулей);
GGGG - год формирования передаваемого файла, MM - месяц, DD - день;
N - идентификационный номер файла (длина - от 1 до 36 знаков. Идентификационный номер файла должен обеспечивать уникальность файла).
Расширение имени файла - xml. Расширение имени файла может указываться как строчными, так и прописными буквами.
Параметры первой строки файла обмена
Первая строка XML файла должна иметь следующий вид:
<?xml version ="1.0" encoding ="windows-1251"?>
Имя файла, содержащего XML схему файла обмена, должно иметь следующий вид:
NO_BUHOTCH_1_105_00_05_08_xx, где xx - номер версии схемы.
XML схема файла обмена приводится отдельным файлом и размещается на сайте Федеральной налоговой службы.
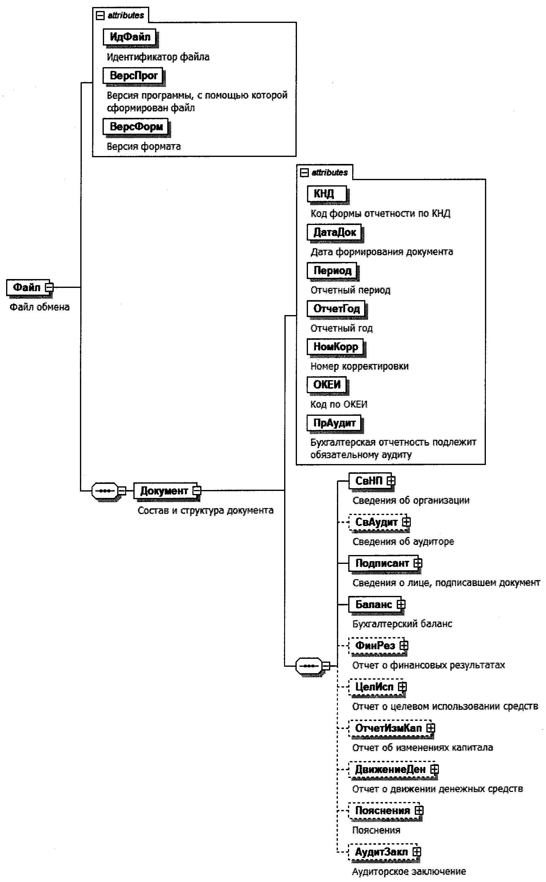
4. Логическая модель файла обмена представлена в виде диаграммы структуры файла обмена на рисунке 1 настоящего формата. Элементами логической модели файла обмена являются элементы и атрибуты XML файла. Перечень структурных элементов логической модели файла обмена и сведения о них приведены в таблицах 4.1 - 4.71 настоящего формата.
Для каждого структурного элемента логической модели файла обмена приводятся следующие сведения:
наименование элемента. Приводится полное наименование элемента <2>;
--------------------------------
<2> В строке таблицы могут быть описаны несколько элементов, наименования которых разделены символом "|". Такая форма записи применяется при наличии в файле обмена только одного элемента из описанных в этой строке.
сокращенное наименование (код) элемента. Приводится сокращенное наименование элемента. Синтаксис сокращенного наименования должен удовлетворять спецификации XML;
признак типа элемента. Может принимать следующие значения: "С" - сложный элемент логической модели (содержит вложенные элементы), "П" - простой элемент логической модели, реализованный в виде элемента XML файла, "А" - простой элемент логической модели, реализованный в виде атрибута элемента XML файла. Простой элемент логической модели не содержит вложенные элементы;
формат элемента. Формат элемента представляется следующими условными обозначениями: T - символьная строка; N - числовое значение (целое или дробное).
Формат символьной строки указывается в виде T(n-k) или T(=k), где: n - минимальное количество знаков, k - максимальное количество знаков, символ "-" - разделитель, символ "=" означает фиксированное количество знаков в строке. В случае, если минимальное количество знаков равно 0, формат должен иметь вид T(0-k). В случае, если максимальное количество знаков не ограничено, формат должен иметь вид T(n-).
Формат числового значения указывается в виде N(m.k), где: m - максимальное количество знаков в числе, включая целую и дробную часть числа без разделяющей десятичной точки и знака (для отрицательного числа), k - максимальное число знаков дробной части числа. Если число знаков дробной части числа равно 0 (то есть число целое), то формат числового значения имеет вид N(m).
Для простых элементов, являющихся базовыми в XML, например, элемент с типом "date", поле "Формат элемента" не заполняется. Для таких элементов в поле "Дополнительная информация" указывается тип базового элемента;
признак обязательности элемента определяет обязательность наличия элемента (совокупности наименования элемента и его значения) в файле обмена. Признак обязательности элемента может принимать следующие значения: "О" - наличие элемента в файле обмена обязательно; "Н" - наличие элемента в файле обмена необязательно, то есть элемент может отсутствовать. Если элемент принимает ограниченный перечень значений (по классификатору, кодовому словарю и тому подобному), то признак обязательности элемента дополняется символом "К". Например, "ОК". В случае, если количество реализаций элемента может быть более одной, то признак обязательности элемента дополняется символом "М". Например, "НМ" или "ОКМ".
К вышеперечисленным признакам обязательности элемента может добавляться значение "У" в случае описания в XML схеме условий, предъявляемых к элементу в файле обмена, описанных в графе "Дополнительная информация". Например, "НУ" или "ОКУ";
дополнительная информация содержит, при необходимости, требования к элементу файла обмена, не указанные ранее. Для сложных элементов указывается ссылка на таблицу, в которой описывается состав данного элемента. Для элементов, принимающих ограниченный перечень значений из классификатора (кодового словаря и тому подобного), указывается соответствующее наименование классификатора (кодового словаря и тому подобного) или приводится перечень возможных значений. Для классификатора (кодового словаря и тому подобного) может указываться ссылка на его местонахождение. Для элементов, использующих пользовательский тип данных, указывается наименование типового элемента.

- Файл обмена (Файл) (Таблица 4.1)
- Состав и структура документа (Документ) (Таблица 4.2)
- Сведения об организации (СвНП) (Таблица 4.3)
- Организация (НПЮЛ) (Таблица 4.4)
- Сведения об аудиторе (СвАудит) (Таблица 4.5)
- Аудиторская организация (АудитОрг) (Таблица 4.6)
- Индивидуальный аудитор (ИндАудит) (Таблица 4.7)
- Сведения о лице, подписавшем документ (Подписант) (Таблица 4.8)
- Сведения об уполномоченном представителе (СвПред) (Таблица 4.9)
- Бухгалтерский баланс (Баланс) (Таблица 4.10)
- Актив (Актив) (Таблица 4.11)
- Внеоборотные активы (ВнеОбА) (Таблица 4.12)
- Оборотные активы (ОбА) (Таблица 4.13)
- Пассив (Пассив) (Таблица 4.14)
- Капитал и резервы (КапРез) (Таблица 4.15)
- Целевое финансирование (ЦелевФин) (Таблица 4.16)
- Долгосрочные обязательства (ДолгосрОбяз) (Таблица 4.17)
- Краткосрочные обязательства (КраткосрОбяз) (Таблица 4.18)
- Отчет о финансовых результатах (ФинРез) (Таблица 4.19)
- Справочно (Справочно) (Таблица 4.20)
- Отчет о целевом использовании средств (ЦелИсп) (Таблица 4.21)
- Поступило средств (Поступило) (Таблица 4.22)
- Использовано средств (Использовано) (Таблица 4.23)
- Расходы на целевые мероприятия (РасхЦелМер) (Таблица 4.24)
- Расходы на содержание аппарата управления (РасхСодАУ) (Таблица 4.25)
- Отчет об изменениях капитала (ОтчетИзмКап) (Таблица 4.26)
- Движение капитала (ДвиженКап) (Таблица 4.27)
- Корректировки в связи с изменением учетной политики и исправлением ошибок (Коррект) (Таблица 4.28)
- Чистые активы (ЧистАктив) (Таблица 4.29)
- Отчет о движении денежных средств (ДвижениеДен) (Таблица 4.30)
- Денежные потоки от текущих операций (ТекОпер) (Таблица 4.31)
- Поступления (Доступ) (Таблица 4.32)
- Платежи (Платеж) (Таблица 4.33)
- Денежные потоки от инвестиционных операций (ИнвОпер) (Таблица 4.34)
- Поступления (Поступ) (Таблица 4.35)
- Платежи (Платеж) (Таблица 4.36)
- Денежные потоки от финансовых операций (ФинОпер) (Таблица 4.37)
- Поступления (Поступ) (Таблица 4.38)
- Платежи (Платеж) (Таблица 4.39)
- Пояснения (Пояснения) (Таблица 4.40)
- Аудиторское заключение (АудитЗакл) (Таблица 4.41)
- Данные на определенную дату (ОПП_ВПТип) (Таблица 4.42)
- Детализация отдельных показателей на определенную дату (ВПокОППТип) (Таблица 4.43)
- Данные (дополнительные показатели) за определенный период (ОтчПредНТип) (Таблица 4.44)
- Данные за определенный период (ОтчПредНДопТип) (Таблица 4.45)
- Данные по отчетному году и предыдущему году с пояснениями (ОтчПредОТип) (Таблица 4.46)
- Детализация отдельных показателей за определенный период (ДопПокОПТип) (Таблица 4.47)
- Сведения по строке движения капитала, полные (ДвижКапПГод) (Таблица 4.48)
- Движение капитала по годам (ДвижКапГодТип) (Таблица 4.49)
- Увеличение капитала (УвеличКапитал) (Таблица 4.50)
- Чистая прибыль (ЧистПриб) (Таблица 4.51)
- Переоценка имущества (ПереоцИмущ) (Таблица 4.52)
- Доходы, относящиеся непосредственно на увеличение капитала (ДохУвелКап) (Таблица 4.53)
- Дополнительный выпуск акций (ДопВыпАкций) (Таблица 4.54)
- Увеличение номинальной стоимости акций (УвеличНомАкц) (Таблица 4.55)
- Уменьшение капитала (УменКапитал) (Таблица 4.56)
- Убыток (Убыток) (Таблица 4.57)
- Переоценка имущества (ПереоцИмущ) (Таблица 4.58)
- Расходы, относящиеся непосредственно на уменьшение капитала (РасхУменКап) (Таблица 4.59)
- Уменьшение номинальной стоимости акций (УменНомАкц) (Таблица 4.60)
- Уменьшение количества акций (УменКолАкций) (Таблица 4.61)
- Дивиденды (Дивиденды) (Таблица 4.62)
- Изменение добавочного капитала (ИзмДобавКап) (Таблица 4.63)
- Изменение резервного капитала (ИзмРезервКап) (Таблица 4.64)
- Вписываемый показатель по строке движения капитала, полный (ВПокДвижКапПГод) (Таблица 4.65)
- Сведения о корректировках капитала (КорКапТип) (Таблица 4.66)
- Корректировка капитала за предыдущий год (КорКапПрТип) (Таблица 4.67)
- Данные по отчетному году и предыдущему году (ОПТип) (Таблица 4.68)
- Данные по отчетному году и предыдущему году с вписываемыми показателями с пояснениями (ОП_ДПсТип) (Таблица 4.69)
- Вписываемый показатель со сведениями по отчетному году и предыдущему году (ВПокОПТип) (Таблица 4.70)
- Фамилия, имя, отчество (ФИОТип) (Таблица 4.71)
- Гражданский кодекс (ГК РФ)
- Жилищный кодекс (ЖК РФ)
- Налоговый кодекс (НК РФ)
- Трудовой кодекс (ТК РФ)
- Уголовный кодекс (УК РФ)
- Бюджетный кодекс (БК РФ)
- Арбитражный процессуальный кодекс
- Конституция РФ
- Земельный кодекс (ЗК РФ)
- Лесной кодекс (ЛК РФ)
- Семейный кодекс (СК РФ)
- Уголовно-исполнительный кодекс
- Уголовно-процессуальный кодекс
- Производственный календарь на 2025 год
- МРОТ 2026
- ФЗ «О банкротстве»
- О защите прав потребителей (ЗОЗПП)
- Об исполнительном производстве
- О персональных данных
- О налогах на имущество физических лиц
- О средствах массовой информации
- Производственный календарь на 2026 год
- Федеральный закон "О полиции" N 3-ФЗ
- Расходы организации ПБУ 10/99
- Минимальный размер оплаты труда (МРОТ)
- Календарь бухгалтера на 2026 год
- Частичная мобилизация: обзор новостей
- Постановление Правительства РФ N 1875