3. Имя файла обмена должно иметь следующий вид:
KND - префикс, принимающий значение 1115106 (код формы Дополнительного листа книги продаж, применяемой при расчетах по налогу на добавленную стоимость);
O - идентификатор отправителя информации, имеет вид:
для организаций - девятнадцатиразрядный код (идентификационный номер налогоплательщика (далее - ИНН) и код причины постановки на учет (далее - КПП) организации (обособленного подразделения);
для физических лиц - двенадцатиразрядный код (ИНН физического лица, при наличии. При отсутствии ИНН - последовательность из двенадцати нулей).
P - идентификатор получателя - налогового органа, для которого предназначен файл, имеет вид четырехразрядного кода налогового органа;
GGGG - год формирования передаваемого файла, MM - месяц, DD - день;
N 1, N 2 - идентификационные номера файла (GUID). Если документ состоит из нескольких файлов, N 1 одинаковый для всех файлов одного документа, N 2 уникален для каждого файла независимо от принадлежности к документу
Расширение имени файла - xml. Расширение имени файла может указываться как строчными, так и прописными буквами.
Параметры первой строки файла обмена
Первая строка XML-файла должна иметь следующий вид:
<?xml version ="1.0" encoding ="windows-1251"?>
Имя файла, содержащего XML-схему файла обмена, должно иметь следующий вид:
ON_DOPLKNPROD_1_909_01_05_08_xx, где xx - номер версии схемы.
XML-схема файла обмена приводится отдельным файлом и размещается на официальном сайте Федеральной налоговой службы в информационно-телекоммуникационной сети "Интернет".
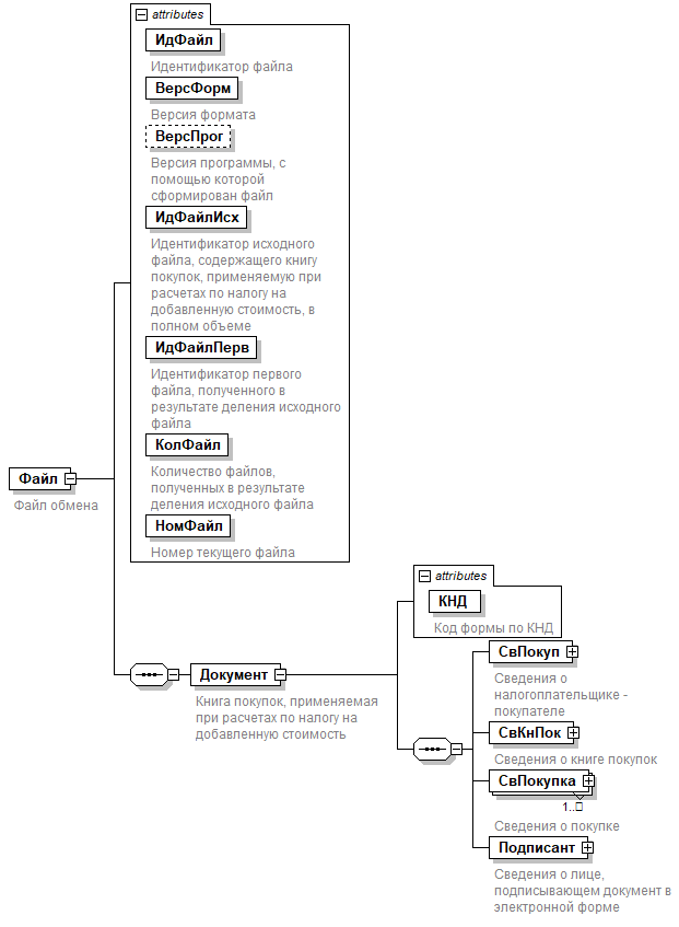
4. Логическая модель файла обмена представлена в виде диаграммы структуры файла обмена на рисунке 1 настоящего формата. Элементами логической модели файла обмена являются элементы и атрибуты XML-файла. Перечень структурных элементов логической модели файла обмена и сведения о них приведены в таблицах 4.1 - 4.17 настоящего формата.
Для каждого структурного элемента логической модели файла обмена приводятся следующие сведения:
наименование элемента. Приводится полное наименование элемента. В строке таблицы могут быть описаны несколько элементов, наименования которых разделены символом "|". Такая форма записи применяется при наличии в файле обмена только одного элемента из описанных в этой строке;
сокращенное наименование (код) элемента. Приводится сокращенное наименование элемента. Синтаксис сокращенного наименования должен удовлетворять спецификации XML;
признак типа элемента. Может принимать следующие значения: "С" - сложный элемент логической модели (содержит вложенные элементы), "П" - простой элемент логической модели, реализованный в виде элемента XML-файла, "А" - простой элемент логической модели, реализованный в виде атрибута элемента XML-файла. Простой элемент логической модели не содержит вложенные элементы;
формат элемента. Формат элемента представляется следующими условными обозначениями: Т - символьная строка; N - числовое значение (целое или дробное).
Формат символьной строки указывается в виде Т(n-k) или T(=k), где: n - минимальное количество знаков, k - максимальное количество знаков, символ "-" - разделитель, символ "=" означает фиксированное количество знаков в строке. В случае если минимальное количество знаков равно 0, формат имеет вид Т(0-k). В случае если максимальное количество знаков не ограничено, формат имеет вид Т(n-).
Формат числового значения указывается в виде N(m.k), где: m - максимальное количество знаков в числе, включая знак (для отрицательного числа), целую и дробную часть числа без разделяющей десятичной точки, k - максимальное число знаков дробной части числа. Если число знаков дробной части числа равно 0 (то есть число целое), то формат числового значения имеет вид N(m).
Для простых элементов, являющихся базовыми в XML, например, элемент с типом "date", поле "Формат элемента" не заполняется. Для таких элементов в поле "Дополнительная информация" указывается тип базового элемента;
признак обязательности элемента определяет обязательность наличия элемента (совокупности наименования элемента и его значения) в файле обмена. Признак обязательности элемента может принимать следующие значения: "О" - наличие элемента в файле обмена обязательно; "Н" - наличие элемента в файле обмена необязательно, то есть элемент может отсутствовать. Если элемент принимает ограниченный перечень значений (по классификатору, кодовому словарю), то признак обязательности элемента дополняется символом "К". В случае если количество реализаций элемента может быть более одной, то признак обязательности элемента дополняется символом "М".
К вышеперечисленным признакам обязательности элемента может добавляться значение "У" в случае описания в XML-схеме условий, предъявляемых к элементу в файле обмена, описанных в графе "Дополнительная информация";
дополнительная информация содержит требования к элементу файла обмена, не указанные ранее. Для сложных элементов указывается ссылка на таблицу, в которой описывается состав данного элемента. Для элементов, принимающих ограниченный перечень значений из классификатора (кодового словаря), указывается соответствующее наименование классификатора (кодового словаря) или приводится перечень возможных значений. Для классификатора (кодового словаря) может указываться ссылка на его местонахождение. Для элементов, использующих пользовательский тип данных, указывается наименование типового элемента.
Рисунок 1. Диаграмма структуры файла обмена
|
Содержит (повторяет) имя сформированного файла (без расширения) |
|||||
|
Дополнительный лист книги продаж, применяемой при расчетах по налогу на добавленную стоимость |
Состав элемента представлен в таблице 4.2 |
Дополнительный лист книги продаж, применяемой при расчетах
по налогу на добавленную стоимость (Документ)
|
Принимает значение: 1115106 |
|||||
|
Состав элемента представлен в таблице 4.3 |
|||||
|
Состав элемента представлен в таблице 4.6 |
|||||
|
Состав элемента представлен в таблице 4.7 |
|||||
|
Состав элемента представлен в таблице 4.13 |
Сведения о налогоплательщике - продавце (СвПродав)
|
Состав элемента представлен в таблице 4.4 |
|||||
|
Состав элемента представлен в таблице 4.5 |
Сведения об организации (СведЮЛ)
Сведения об индивидуальном предпринимателе (СведИП)
|
Основной государственный регистрационный номер индивидуального предпринимателя |
|||||
|
Дата присвоения основного государственного регистрационного номера индивидуального предпринимателя |
Дата в формате ДД.ММ.ГГГГ |
||||
|
Состав элемента представлен в таблице 4.17 |
Сведения о дополнительном листе книги продаж (СвДопЛКнПрод)
|
НомерДопЛКнПрод |
А |
T(1-100) |
О |
||
|
Период |
А |
T(=2) |
ОК |
Принимает значение: 21 - первый квартал | 22 - второй квартал | 23 - третий квартал | 24 - четвертый квартал | 51 - первый квартал при реорганизации (ликвидации) организации | 54 - второй квартал при реорганизации (ликвидации) организации | 55 - третий квартал при реорганизации (ликвидации) организации | 56 - четвертый квартал при реорганизации (ликвидации) организации | 83 - первый квартал при снятии с учета, в качестве индивидуального предпринимателя ((главы) крестьянского (фермерского) хозяйства) | 87 - второй квартал при снятии с учета, в качестве индивидуального предпринимателя ((главы) крестьянского (фермерского) хозяйства) | 88 - третий квартал при снятии с учета, в качестве индивидуального предпринимателя ((главы) крестьянского (фермерского) хозяйства) | 89 - четвертый квартал при снятии с учета, в качестве индивидуального предпринимателя ((главы) крестьянского (фермерского) хозяйства) |
|
|
ОтчетГод |
А |
О |
Типовой элемент <xs:gYear>. Год в формате ГГГГ |
||
|
ДатаДопЛКнПрод |
А |
T(=10) |
О |
Типовой элемент <ДатаТип>. Дата в формате ДД.ММ.ГГГГ |
|
|
Итого |
С |
О |
Типовой элемент <ВсегоТип>. Состав элемента представлен в таблице 4.15 |
||
|
Всего |
С |
О |
Типовой элемент <ВсегоТип>. Состав элемента представлен в таблице 4.15 |
|
Номер по порядку (Графа 1) |
НомПП |
А |
N(12) |
О |
Принимает значение от 1 и более |
|
Номер счета-фактуры продавца (Графа 3) |
НомерСчФ |
А |
T(1-1000) |
О |
|
|
Дата счета-фактуры продавца (Графа 3) |
ДатаСчФ |
А |
T(=10) |
О |
Типовой элемент <ДатаТип>. Дата в формате ДД.ММ.ГГГГ |
|
Номер исправления счета-фактуры продавца (Графа 4) |
НомИспрСчФ |
А |
N(3) |
Н |
Принимает значение от 1 и более |
|
Дата исправления счета-фактуры продавца (Графа 4) |
ДатаИспрСчФ |
А |
T(=10) |
Н |
Типовой элемент <ДатаТип>. Дата в формате ДД.ММ.ГГГГ |
|
Номер корректировочного счета-фактуры продавца (Графа 5) |
НомерКСчФ |
А |
T(1-1000) |
Н |
|
|
Дата корректировочного счета-фактуры продавца (Графа 5) |
ДатаКСчФ |
А |
T(=10) |
Н |
Типовой элемент <ДатаТип>. Дата в формате ДД.ММ.ГГГГ |
|
Номер исправления корректировочного счета-фактуры продавца (Графа 6) |
НомИспрКСчФ |
А |
N(3) |
Н |
Принимает значение от 1 и более |
|
Дата исправления корректировочного счета-фактуры продавца (Графа 6) |
ДатаИспрКСчФ |
А |
T(=10) |
Н |
Типовой элемент <ДатаТип>. Дата в формате ДД.ММ.ГГГГ |
|
Наименование покупателя (Графа 7) |
НаимПок |
А |
T(1-1000) |
Н |
|
|
ИНН покупателя - организации (Графа 8) |
ИННЮЛ |
А |
T(=10) |
Н |
Типовой элемент <ИННЮЛТип> |
|
КПП покупателя (Графа 8) |
КПП |
А |
T(=9) |
Н |
Типовой элемент <КППТип> |
|
ИНН покупателя - индивидуального предпринимателя (Графа 8) |
ИННФЛ |
А |
T(=12) |
Н |
Типовой элемент <ИННФЛТип> |
|
Код валюты (Графа 12) |
КодОКВ |
А |
T(=3) |
НК |
Типовой элемент <ОКВТип>. Принимает значение в соответствии с Общероссийским классификатором валют |
|
Стоимость продаж по счету-фактуре, разница стоимости по корректировочному счету-фактуре (включая НДС) в валюте счета-фактуры (Графа 13а) |
СтТовУчНалВсего |
А |
N(19.2) |
Н |
|
|
Стоимость продаж по счету-фактуре, разница стоимости по корректировочному счету-фактуре (включая НДС) в рублях и копейках (Графа 13б) |
СтТовУчНалРубКоп |
А |
N(19.2) |
Н |
Элемент обязателен при отсутствии элемента <СтПродОсвНДСРубКоп> |
|
Стоимость продаж, облагаемых налогом, по счету-фактуре, разница стоимости по корректировочному счету-фактуре (без НДС) в рублях и копейках, по ставке 22 процента (Графа 14) |
СтТовРубКоп22 |
А |
N(19.2) |
Н |
|
|
Стоимость продаж, облагаемых налогом, по счету-фактуре, разница стоимости по корректировочному счету-фактуре (без НДС) в рублях и копейках, по ставке 20 или 18 процентов (Графа 14а) |
СтТовРубКоп18.20 |
А |
N(19.2) |
Н |
|
|
Стоимость продаж, облагаемых налогом, по счету-фактуре, разница стоимости по корректировочному счету-фактуре (без НДС) в рублях и копейках, по ставке 10 процентов (Графа 15) |
СтТовРубКоп10 |
А |
N(19.2) |
Н |
|
|
Стоимость продаж, облагаемых налогом, по счету-фактуре, разница стоимости по корректировочному счету-фактуре (без НДС) в рублях и копейках, по ставке 7 процентов (Графа 15а) |
СтТовРубКоп7 |
А |
N(19.2) |
Н |
|
|
Стоимость продаж, облагаемых налогом, по счету-фактуре, разница стоимости по корректировочному счету-фактуре (без НДС) в рублях и копейках, по ставке 5 процентов (Графа 15б) |
СтТовРубКоп5 |
А |
N(19.2) |
Н |
|
|
Стоимость продаж, облагаемых налогом, по счету-фактуре, разница стоимости по корректировочному счету-фактуре (без НДС) в рублях и копейках, по ставке 0 процентов (Графа 16) |
СтТовРубКоп0 |
А |
N(19.2) |
Н |
|
|
Сумма НДС по счету-фактуре, разница суммы налога по корректировочному счету-фактуре в рублях и копейках, по ставке 22 процента (Графа 17) |
СумНДСРубКоп22 |
А |
N(19.2) |
Н |
|
|
Сумма НДС по счету-фактуре, разница суммы налога по корректировочному счету-фактуре в рублях и копейках, по ставке 20 или 18 процентов (Графа 17а) |
СумНДСРубКоп18.20 |
А |
N(19.2) |
Н |
|
|
Сумма НДС по счету-фактуре, разница суммы налога по корректировочному счету-фактуре в рублях и копейках, по ставке 10 процентов (Графа 18) |
СумНДСРубКоп10 |
А |
N(19.2) |
Н |
|
|
Сумма НДС по счету-фактуре, разница суммы налога по корректировочному счету-фактуре в рублях и копейках, по ставке 7 процентов (Графа 18а) |
СумНДСРубКоп7 |
А |
N(19.2) |
Н |
|
|
Сумма НДС по счету-фактуре, разница суммы налога по корректировочному счету-фактуре в рублях и копейках, по ставке 5 процентов (Графа 18б) |
СумНДСРубКоп5 |
А |
N(19.2) |
Н |
|
|
Стоимость продаж, освобождаемых от налога, по счету-фактуре, разница стоимости по корректировочному счету-фактуре в рублях и копейках (Графа 19) |
СтПродОсвНДСРубКоп |
А |
N(19.2) |
Н |
Элемент обязателен при отсутствии элемента <СтТовУчНалРубКоп> |
|
Код вида операции (Графа 2) |
КодВидОпер |
П |
T(=2) |
ОКМ |
Принимает значение в соответствии с приказом ФНС России от 14.03.2016 N ММВ-7-3/136@ "Об утверждении перечня кодов видов операций, указываемых в книге покупок, применяемой при расчетах по налогу на добавленную стоимость, дополнительном листе к ней, книге продаж, применяемой при расчетах по налогу на добавленную стоимость, дополнительном листе к ней, а также кодов видов операций по налогу на добавленную стоимость, необходимых для ведения журнала учета полученных и выставленных счетов-фактур" (зарегистрирован Министерством юстиции Российской Федерации 20.04.2016, регистрационный номер 41876) |
|
Код вида товара (Графа 3а) |
ВидТов |
П |
T(=10) |
НКМ |
Принимает значение в соответствии с единой Товарной номенклатурой внешнеэкономической деятельности Таможенного союза (ТН ВЭД) |
|
СвПосредн |
С |
Н |
Состав элемента представлен в таблице 4.8 |
||
|
СвДокПдтвОпл |
С |
НМ |
Состав элемента представлен в таблице 4.11 |
||
|
Номер и дата счета-фактуры продавца, ранее выставленного при получении оплаты (частичной оплаты) (Графа 11а) |
СвСчФПродРанВыст |
С |
НМ |
Состав элемента представлен в таблице 4.16 |
|
|
Сведения о регистрационном номере декларации на товары или регистрационном номере партии товара, а также о коде количественной единицы измерения, количестве и стоимости товара, подлежащего прослеживаемости (Графы 20 - 23) |
СвРегНом |
С |
НМ |
Состав элемента представлен в таблице 4.12 |
Сведения о посреднике (комиссионере, агенте) (СвПосредн)
|
Состав элемента представлен в таблице 4.9 |
|||||
|
Состав элемента представлен в таблице 4.10 |
Сведения о посреднике - организации (СведЮЛ)
|
Наименование (Графа 9) |
|||||
|
ИНН организации (Графа 10) |
|||||
|
КПП (Графа 10) |
Сведения о посреднике - индивидуальном
предпринимателе (СведИП)
|
ИНН (Графа 10) |
|||||
|
Фамилия, имя, отчество (Графа 9) |
Состав элемента представлен в таблице 4.17 |
Сведения о документе, подтверждающем оплату (СвДокПдтвОпл)
|
Номер документа, подтверждающего оплату (Графа 11) |
|||||
|
Дата документа, подтверждающего оплату (Графа 11) |
Дата в формате ДД.ММ.ГГГГ |
Сведения о регистрационном номере декларации на товары
или регистрационном номере партии товара, а также о коде
количественной единицы измерения, количестве и стоимости
товара, подлежащего прослеживаемости
|
Регистрационный номер декларации на товары или регистрационный номер партии товара, подлежащего прослеживаемости (Графа 20) |
|||||
|
Код количественной единицы измерения товара, используемой в целях осуществления прослеживаемости (Графа 21) |
Принимает значение в соответствии с Общероссийским классификатором единиц измерения |
||||
|
Количество товара, подлежащего прослеживаемости, в количественной единице измерения товара, используемой в целях осуществления прослеживаемости (Графа 22) |
|||||
|
Стоимость товара, подлежащего прослеживаемости, без НДС в рублях и копейках (Графа 23) |
Сведения о лице, подписывающем документ в электронной
форме (Подписант)
|
1 - налогоплательщик (законный представитель налогоплательщика) | 2 - уполномоченный представитель налогоплательщика |
|||||
|
Состав элемента представлен в таблице 4.17 |
|||||
|
Состав элемента представлен в таблице 4.14. Элемент обязателен при <ПрПодп>=2 |
Сведения о представителе налогоплательщика (СвПред)
|
Наименование документа, подтверждающего полномочия представителя налогоплательщика |
Для доверенности, совершенной в форме электронного документа, указывается только GUID доверенности |
Реквизиты по строке Всего (Итого) (ВсегоТип)
|
Стоимость продаж, облагаемых налогом, по счету-фактуре, разница стоимости по корректировочному счету-фактуре (без НДС) в рублях и копейках, по ставке 22 процента (Графа 14) |
СтТовРубКоп22 |
А |
N(19.2) |
Н |
|
|
Стоимость продаж, облагаемых налогом, по счету-фактуре, разница стоимости по корректировочному счету-фактуре (без НДС) в рублях и копейках, по ставке 20 или 18 процентов (Графа 14а) |
СтТовРубКоп18.20 |
А |
N(19.2) |
Н |
|
|
Стоимость продаж, облагаемых налогом, по счету-фактуре, разница стоимости по корректировочному счету-фактуре (без НДС) в рублях и копейках, по ставке 10 процентов (Графа 15) |
СтТовРубКоп10 |
А |
N(19.2) |
Н |
|
|
Стоимость продаж, облагаемых налогом, по счету-фактуре, разница стоимости по корректировочному счету-фактуре (без НДС) в рублях и копейках, по ставке 7 процентов (Графа 15а) |
СтТовРубКоп7 |
А |
N(19.2) |
Н |
|
|
Стоимость продаж, облагаемых налогом, по счету-фактуре, разница стоимости по корректировочному счету-фактуре (без НДС) в рублях и копейках, по ставке 5 процентов (Графа 15б) |
СтТовРубКоп5 |
А |
N(19.2) |
Н |
|
|
Стоимость продаж, облагаемых налогом, по счету-фактуре, разница стоимости по корректировочному счету-фактуре (без НДС) в рублях и копейках, по ставке 0 процентов (Графа 16) |
СтТовРубКоп0 |
А |
N(19.2) |
Н |
|
|
Сумма НДС по счету-фактуре, разница суммы налога по корректировочному счету-фактуре в рублях и копейках, по ставке 22 процента (Графа 17) |
СумНДСРубКоп22 |
А |
N(19.2) |
Н |
|
|
Сумма НДС по счету-фактуре, разница суммы налога по корректировочному счету-фактуре в рублях и копейках, по ставке 20 или 18 процентов (Графа 17а) |
СумНДСРубКоп18.20 |
А |
N(19.2) |
Н |
|
|
Сумма НДС по счету-фактуре, разница суммы налога по корректировочному счету-фактуре в рублях и копейках, по ставке 10 процентов (Графа 18) |
СумНДСРубКоп10 |
А |
N(19.2) |
Н |
|
|
Сумма НДС по счету-фактуре, разница суммы налога по корректировочному счету-фактуре в рублях и копейках, по ставке 7 процентов (Графа 18а) |
СумНДСРубКоп7 |
А |
N(19.2) |
Н |
|
|
Сумма НДС по счету-фактуре, разница суммы налога по корректировочному счету-фактуре в рублях и копейках, по ставке 5 процентов (Графа 18б) |
СумНДСРубКоп5 |
А |
N(19.2) |
Н |
|
|
Стоимость продаж, освобождаемых от налога, по счету-фактуре, разница стоимости по корректировочному счету-фактуре в рублях и копейках (Графа 19) |
СтПродОсвНДСРубКоп |
А |
N(19.2) |
Н |
Номер и дата счета-фактуры продавца, ранее
выставленного при получении оплаты (частичной оплаты)
(Графа 11а) (СвСчФПродРанВыст)
- Гражданский кодекс (ГК РФ)
- Жилищный кодекс (ЖК РФ)
- Налоговый кодекс (НК РФ)
- Трудовой кодекс (ТК РФ)
- Уголовный кодекс (УК РФ)
- Бюджетный кодекс (БК РФ)
- Арбитражный процессуальный кодекс
- Конституция РФ
- Земельный кодекс (ЗК РФ)
- Лесной кодекс (ЛК РФ)
- Семейный кодекс (СК РФ)
- Уголовно-исполнительный кодекс
- Уголовно-процессуальный кодекс
- Производственный календарь на 2025 год
- МРОТ 2026
- ФЗ «О банкротстве»
- О защите прав потребителей (ЗОЗПП)
- Об исполнительном производстве
- О персональных данных
- О налогах на имущество физических лиц
- О средствах массовой информации
- Производственный календарь на 2026 год
- Федеральный закон "О полиции" N 3-ФЗ
- Расходы организации ПБУ 10/99
- Минимальный размер оплаты труда (МРОТ)
- Календарь бухгалтера на 2026 год
- Частичная мобилизация: обзор новостей
- Постановление Правительства РФ N 1875
