Приложение 8

к Правилам игры

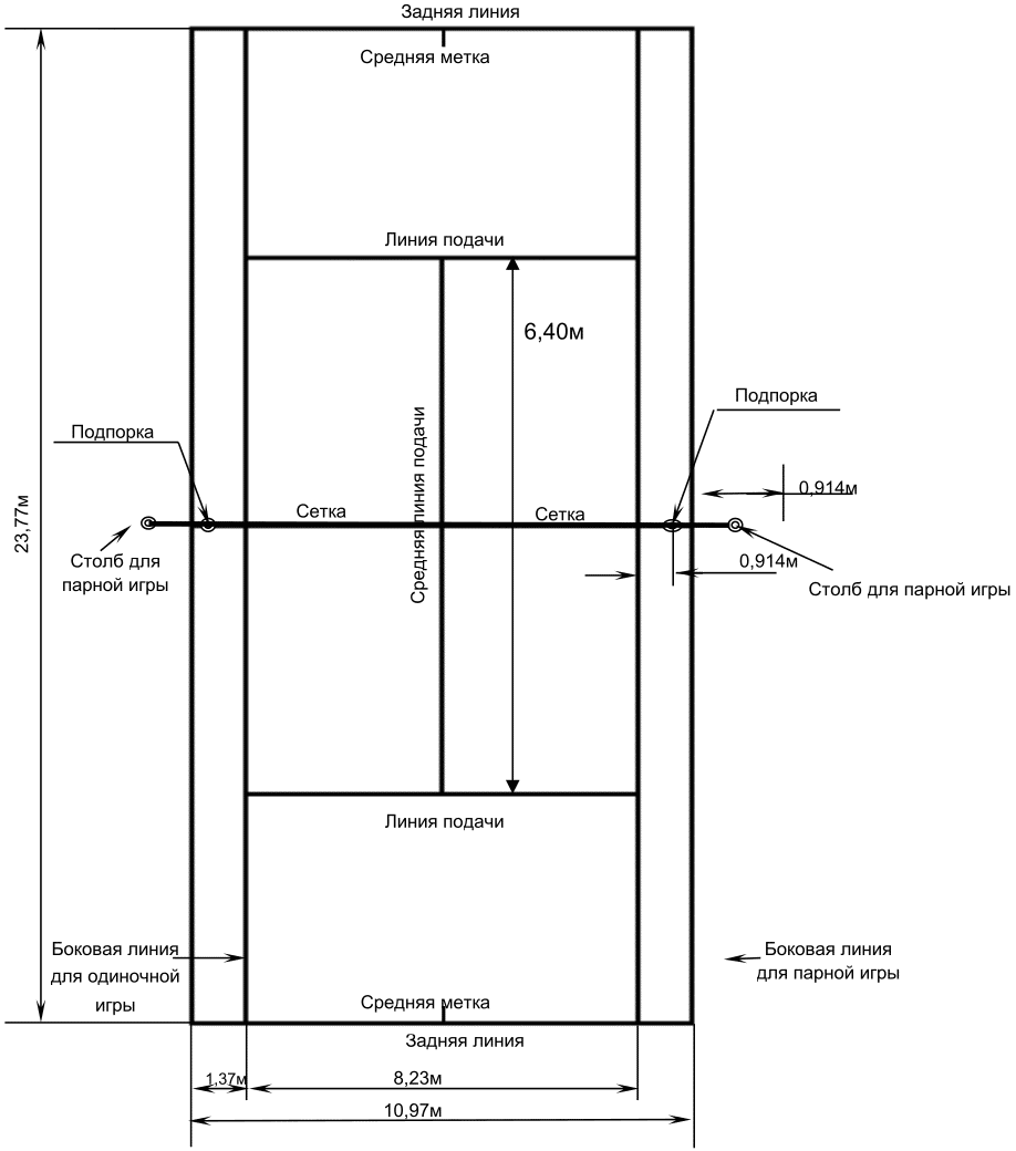
ПЛАН КОРТА

Рисунок 1

Рисунок 1