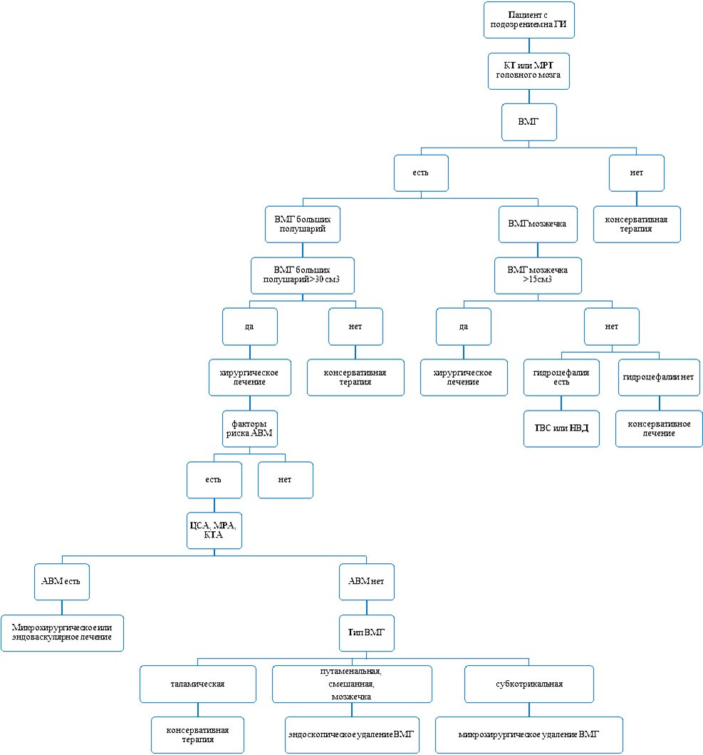
Приложение Б1

АЛГОРИТМ
ВЕДЕНИЯ ПАЦИЕНТА С ГЕМОРРАГИЧЕСКИМ ИНСУЛЬТОМ ПО ТИПУ
ФОРМИРОВАНИЯ ГИПЕРТЕНЗИВНОЙ ВНУТРИМОЗГОВОЙ ГЕМАТОМЫ
(ДИАГНОСТИКА И ВЫБОР МЕТОДА ХИРУРГИЧЕСКОГО ЛЕЧЕНИЯ)

Рисунок 27