3. Имя файла обмена должно иметь следующий вид:
R_T - префикс, принимающий значение UT_ZZIUN;
A_K - идентификатор получателя информации, где: A - идентификатор получателя, которому направляется файл обмена, K - идентификатор конечного получателя, для которого предназначена информация из данного файла обмена. Передача файла от отправителя к конечному получателю (K) может осуществляться в несколько этапов через другие налоговые органы, осуществляющие передачу файла на промежуточных этапах, которые обозначаются идентификатором A. В случае передачи файла от отправителя к конечному получателю при отсутствии налоговых органов, осуществляющих передачу на промежуточных этапах, значения идентификаторов A и K совпадают. Каждый из идентификаторов (A и K) имеет вид для налоговых органов - четырехразрядный код налогового органа;
O - идентификатор отправителя информации, имеет вид:
для организаций - девятнадцатиразрядный код (идентификационный номер налогоплательщика (далее - ИНН) и код причины постановки на учет (далее - КПП) организации (обособленного подразделения);
для физических лиц - двенадцатиразрядный код (ИНН физического лица, при наличии. При отсутствии ИНН - последовательность из двенадцати нулей).
GGGG - год формирования передаваемого файла, MM - месяц, DD - день;
N - идентификационный номер файла. (Длина - от 1 до 36 знаков. Идентификационный номер файла должен обеспечивать уникальность файла).
Расширение имени файла - XML. Расширение имени файла может указываться как строчными, так и прописными буквами.
Параметры первой строки файла обмена
Первая строка XML-файла должна иметь следующий вид:
<?xml version ="1.0" encoding ="windows-1251"?>
Имя файла, содержащего XML-схему файла обмена, должно иметь следующий вид:
UT_ZZIUN_1_165_00_05_05_xx, где xx - номер версии схемы.
XML-схема файла обмена приводится отдельным файлом и размещается на официальном сайте Федеральной налоговой службы в информационно-телекоммуникационной сети "Интернет".
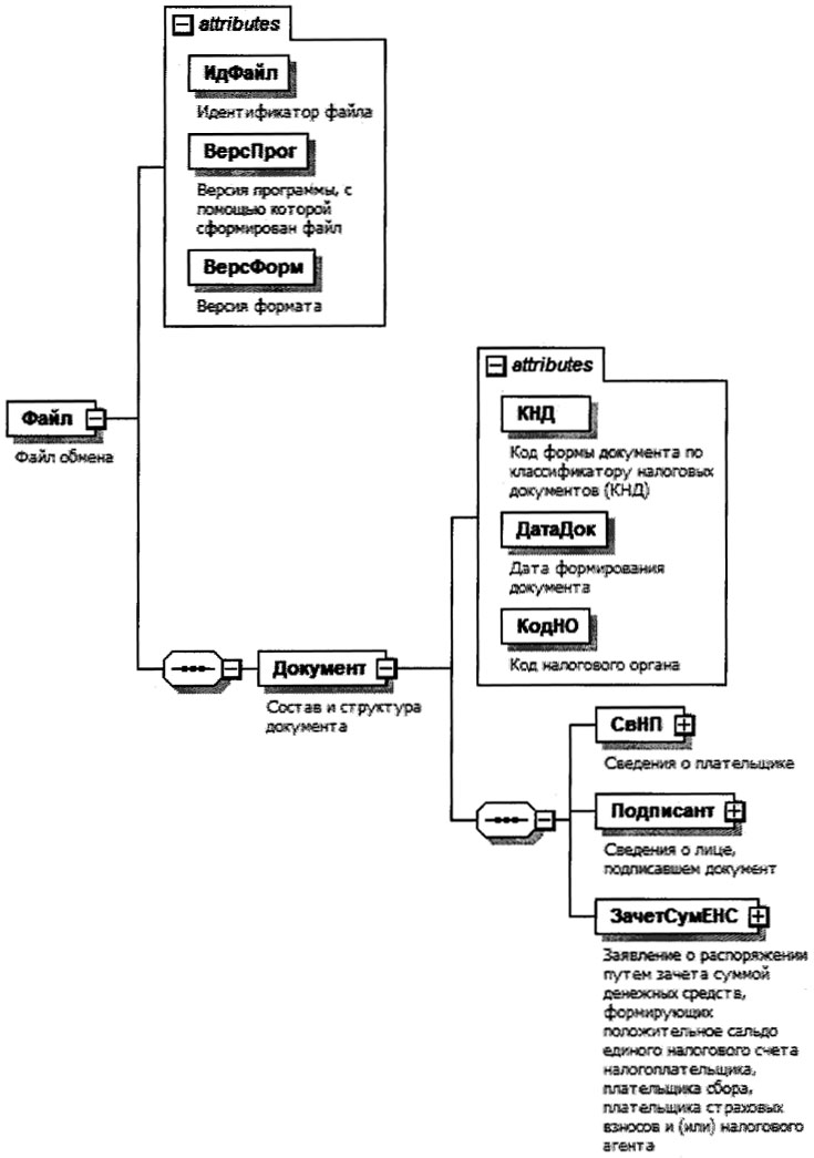
4. Логическая модель файла обмена представлена в виде диаграммы структуры файла обмена на рисунке 1 настоящего формата. Элементами логической модели файла обмена являются элементы и атрибуты XML-файла. Перечень структурных элементов логической модели файла обмена и сведения о них приведены в таблицах 4.1 - 4.13 настоящего формата.
Для каждого структурного элемента логической модели файла обмена приводятся следующие сведения:
наименование элемента. Приводится полное наименование элемента. В строке таблицы могут быть описаны несколько элементов, наименования которых разделены символом "|". Такая форма записи применяется при наличии в файле обмена только одного элемента из описанных в этой строке;
сокращенное наименование (код) элемента. Приводится сокращенное наименование элемента. Синтаксис сокращенного наименования должен удовлетворять спецификации XML;
признак типа элемента. Может принимать следующие значения: "С" - сложный элемент логической модели (содержит вложенные элементы), "П" - простой элемент логической модели, реализованный в виде элемента XML-файла, "А" - простой элемент логической модели, реализованный в виде атрибута элемента XML-файла. Простой элемент логической модели не содержит вложенные элементы;
формат элемента. Формат элемента представляется следующими условными обозначениями: T - символьная строка; N - числовое значение (целое или дробное).
Формат символьной строки указывается в виде T(n-k) или T(=k), где: n - минимальное количество знаков, k - максимальное количество знаков, символ "-" - разделитель, символ "=" означает фиксированное количество знаков в строке. В случае, если минимальное количество знаков равно 0, формат имеет вид T(0-k). В случае, если максимальное количество знаков не ограничено, формат имеет вид T(n-).
Формат числового значения указывается в виде N(m.k), где: m - максимальное количество знаков в числе, включая знак (для отрицательного числа), целую и дробную часть числа без разделяющей десятичной точки, k - максимальное число знаков дробной части числа. Если число знаков дробной части числа равно 0 (то есть число целое), формат числового значения имеет вид N(m).
Для простых элементов, являющихся базовыми в XML, например, элемент с типом "date", поле "Формат элемента" не заполняется. Для таких элементов в поле "Дополнительная информация" указывается тип базового элемента;
признак обязательности элемента определяет обязательность наличия элемента (совокупности наименования элемента и его значения) в файле обмена. Признак обязательности элемента может принимать следующие значения: "О" - наличие элемента в файле обмена обязательно; "Н" - наличие элемента в файле обмена необязательно, то есть элемент может отсутствовать. Если элемент принимает ограниченный перечень значений (по классификатору, справочнику, кодовому словарю), признак обязательности элемента дополняется символом "К". В случае, если количество реализаций элемента может быть более одной, признак обязательности элемента дополняется символом "М".
К вышеперечисленным признакам обязательности элемента может добавляться значение "У" в случае описания в XML-схеме условий, предъявляемых к элементу в файле обмена, описанных в графе "Дополнительная информация";
дополнительная информация содержит, при необходимости, требования к элементу файла обмена, не указанные ранее. Для сложных элементов указывается ссылка на таблицу, в которой описывается состав данного элемента. Для элементов, принимающих ограниченный перечень значений из классификатора (справочника, кодового словаря), указывается соответствующее наименование классификатора (справочника, кодового словаря) или приводится перечень возможных значений. Для классификатора (справочника, кодового словаря) может указываться ссылка на его местонахождение. Для элементов, использующих пользовательский тип данных, указывается наименование типового элемента.
Рисунок 1. Диаграмма структуры файла обмена
Состав и структура документа (Документ)
|
Состав элемента представлен в таблице 4.12 |
|||||
Плательщик - физическое лицо (НПФЛ)
Сведения о лице, подписавшем документ (Подписант)
|
1 - плательщик | 2 - представитель плательщика |
|||||
|
Состав элемента представлен в таблице 4.13 |
|||||
Сведения о представителе плательщика (СвПред)
|
Наименование документа, подтверждающего полномочия представителя плательщика |
Для доверенности, совершенной в форме электронного документа, указывается только GUID доверенности |
Заявление о распоряжении путем зачета суммой денежных
средств, формирующих положительное сальдо единого налогового
счета налогоплательщика, плательщика сбора, плательщика
страховых взносов и (или) налогового агента (ЗачетСумЕНС)
|
1 - в счет исполнения обязанности другого лица по уплате налогов, сборов, страховых взносов, пеней, штрафов и (или) процентов | 2 - в счет исполнения предстоящей обязанности по уплате конкретного налога (сбора, страхового взноса) | 3 - в счет исполнения решений налоговых органов, указанных в подпунктах 9, 10 и 10.1 пункта 5 и подпункте 3 пункта 7 статьи 11.3 Налогового кодекса Российской Федерации, либо погашения задолженности, не учитываемой в совокупной обязанности в соответствии с подпунктами 3.1 - 3.4 пункта 7 статьи 11.3 Налогового кодекса Российской Федерации | 4 - в счет погашения задолженности, не учитываемой в совокупной обязанности в соответствии с подпунктами 2 и 6 пункта 7 статьи 11.3 Налогового кодекса Российской Федерации |
|||||
|
В счет исполнения обязанности другого лица по уплате налогов, сборов, страховых взносов, пеней, штрафов и (или) процентов | |
Состав элемента представлен в таблице 4.8. Элемент заполняется при <ПрЗачет>=1 |
||||
|
В счет исполнения предстоящей обязанности по уплате конкретного налога (сбора, страхового взноса) | |
Состав элемента представлен в таблице 4.9. Элемент заполняется при <ПрЗачет>=2 |
||||
|
В счет исполнения решений налоговых органов, указанных в подпунктах 9, 10 и 10.1 пункта 5 и подпункте 3 пункта 7 статьи 11.3 Налогового кодекса Российской Федерации, либо погашения задолженности, не учитываемой в совокупной обязанности в соответствии с подпунктами 3.1 - 3.4 пункта 7 статьи 11.3 Налогового кодекса Российской Федерации | |
Состав элемента представлен в таблице 4.10. Элемент заполняется при <ПрЗачет>=3 |
||||
|
В счет погашения задолженности, не учитываемой в совокупной обязанности в соответствии с подпунктами 2 и 6 пункта 7 статьи 11.3 Налогового кодекса Российской Федерации |
Состав элемента представлен в таблице 4.11. Элемент заполняется при <ПрЗачет>=4 |
В счет исполнения обязанности другого лица
по уплате налогов, сборов, страховых взносов, пеней,
штрафов и (или) процентов (ОбязДрЛица)
|
Состав элемента представлен в таблице 4.12 |
|||||
В счет исполнения предстоящей обязанности
по уплате конкретного налога (сбора, страхового
взноса) (УплКонкрНалог)
|
Элемент обязателен при наличии <НПЮЛ> из таблицы 4.3 |
|||||
|
Код по ОКТМО |
Принимает значение в соответствии с Общероссийским классификатором территорий муниципальных образований |
||||
|
Принимает значение в соответствии с Классификатором кодов классификации доходов бюджетов Российской Федерации |
|||||
|
1 - да | 2 - нет |
|||||
|
Дата в формате ДД.ММ.ГГГГ |
В счет исполнения решений налоговых органов, указанных
в подпунктах 9, 10 и 10.1 пункта 5 и подпункте 3 пункта 7
статьи 11.3 Налогового кодекса Российской Федерации, либо
погашения задолженности, не учитываемой в совокупной
обязанности в соответствии с подпунктами 3.1 - 3.4 пункта 7
статьи 11.3 Налогового кодекса Российской
Федерации (ИспРешенНО)
|
01 - решение налогового органа о привлечении к ответственности за совершение налоговых правонарушений | 02 - решение налоговых органов об отказе в привлечении к ответственности за совершение налоговых правонарушений | 03 - решение об отмене (полностью или частично) решения о возмещении суммы налога, заявленной к возмещению, в заявительном порядке | 04 - решение об отмене (полностью или частично) решения о предоставлении налогового вычета (полностью или частично) | 05 - решение, вынесенное по результатам проверки федеральным органом исполнительной власти, уполномоченным по контролю и надзору в области налогов и сборов, полноты исчисления и уплаты налогов в связи с совершением сделок между взаимозависимыми лицами | 07 - налоговое уведомление |
|||||
|
Дата в формате ДД.ММ.ГГГГ |
В счет погашения задолженности, не учитываемой
в совокупной обязанности в соответствии с подпунктами 2
и 6 пункта 7 статьи 11.3 Налогового кодекса Российской
Федерации (ПогашЗадолжн)
Данные организации (ДанОргТип)
Фамилия, имя, отчество (ФИОТип)
- Гражданский кодекс (ГК РФ)
- Жилищный кодекс (ЖК РФ)
- Налоговый кодекс (НК РФ)
- Трудовой кодекс (ТК РФ)
- Уголовный кодекс (УК РФ)
- Бюджетный кодекс (БК РФ)
- Арбитражный процессуальный кодекс
- Конституция РФ
- Земельный кодекс (ЗК РФ)
- Лесной кодекс (ЛК РФ)
- Семейный кодекс (СК РФ)
- Уголовно-исполнительный кодекс
- Уголовно-процессуальный кодекс
- Производственный календарь на 2025 год
- МРОТ 2025
- ФЗ «О банкротстве»
- О защите прав потребителей (ЗОЗПП)
- Об исполнительном производстве
- О персональных данных
- О налогах на имущество физических лиц
- О средствах массовой информации
- Производственный календарь на 2026 год
- Федеральный закон "О полиции" N 3-ФЗ
- Расходы организации ПБУ 10/99
- Минимальный размер оплаты труда (МРОТ)
- Календарь бухгалтера на 2025 год
- Частичная мобилизация: обзор новостей
- Постановление Правительства РФ N 1875
