Приложение Б

АЛГОРИТМЫ ДЕЙСТВИЙ ВРАЧА

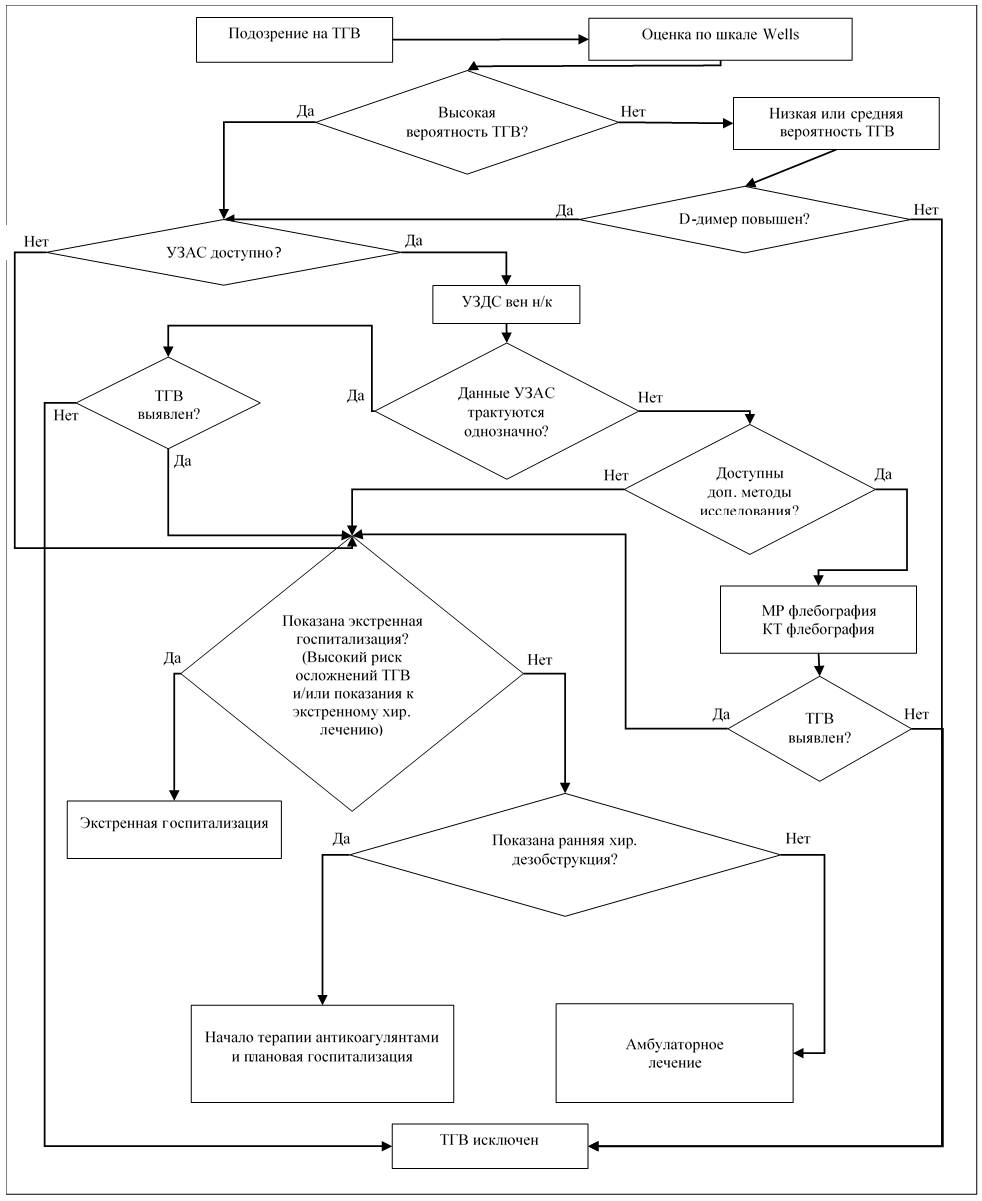
Алгоритм действий при подозрении ТГВ

Рисунок 89