3. Имя файла обмена должно иметь следующий вид:
R_T - префикс, принимающий значение: VO_REGFLRIN;
P - идентификатор получателя информации, для налоговых органов представляется в виде четырехразрядного кода налогового органа;
O - идентификатор отправителя информации (девятнадцатиразрядный код (идентификационный номер налогоплательщика (далее - ИНН) и код причины постановки на учет (далее - КПП)) органа, осуществляющего регистрацию физического лица по месту жительства);
GGGG - год формирования передаваемого файла, MM - месяц, DD - день;
N - идентификационный номер файла (представляется в виде 36-разрядного глобально-уникального идентификатора (GUID) и обеспечивает уникальность файла.
Расширение имени файла - xml. Расширение имени файла может указываться как строчными, так и прописными буквами.
Параметры первой строки файла обмена
Первая строка XML-файла должна иметь следующий вид:
<?xml version ="1.0" encoding ="windows-1251"?>
Имя файла, содержащего XML-схему файла обмена, должно иметь следующий вид:
VO_REGFLRFIN_2_270_28_04_02_xx, где xx - номер версии схемы.
XML-схема файла обмена приводится отдельным файлом.
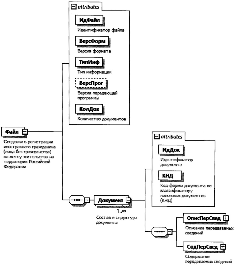
4. Логическая модель файла обмена представлена в виде диаграммы структуры файла обмена на рисунке 1 настоящего формата. Элементами логической модели файла обмена являются элементы и атрибуты XML-файла. Перечень структурных элементов логической модели файла обмена и сведения о них приведены в таблицах 4.1 - 4.13 настоящего формата.
Для каждого структурного элемента логической модели файла обмена приводятся следующие сведения:
наименование элемента. Приводится полное наименование элемента. В строке таблицы могут быть описаны несколько элементов, наименования которых разделены символом "|". Такая форма записи применяется при наличии в файле обмена только одного элемента из описанных в этой строке;
сокращенное наименование (код) элемента. Приводится сокращенное наименование элемента. Синтаксис сокращенного наименования должен удовлетворять спецификации XML;
признак типа элемента. Может принимать следующие значения: "С" - сложный элемент логической модели (содержит вложенные элементы), "П" - простой элемент логической модели, реализованный в виде элемента XML-файла, "А" - простой элемент логической модели, реализованный в виде атрибута элемента XML-файла. Простой элемент логической модели не содержит вложенные элементы;
формат элемента. Формат элемента представляется следующими условными обозначениями: T - символьная строка; N - числовое значение (целое или дробное).
Формат символьной строки указывается в виде T(n-k) или T(=k), где: n - минимальное количество знаков, k - максимальное количество знаков, символ "-" - разделитель, символ "=" означает фиксированное количество знаков в строке. В случае, если минимальное количество знаков равно 0, формат имеет вид T(0-k). В случае, если максимальное количество знаков не ограничено, формат имеет вид T(n-).
Формат числового значения указывается в виде N(m.k), где: m - максимальное количество знаков в числе, включая знак (для отрицательного числа), целую и дробную часть числа без разделяющей десятичной точки, k - максимальное число знаков дробной части числа. Если число знаков дробной части числа равно 0 (то есть число целое), то формат числового значения имеет вид N(m).
Для простых элементов, являющихся базовыми в XML, например, элемент с типом "date", поле "Формат элемента" не заполняется. Для таких элементов в поле "Дополнительная информация" указывается тип базового элемента;
признак обязательности элемента определяет обязательность наличия элемента (совокупности наименования элемента и его значения) в файле обмена. Признак обязательности элемента может принимать следующие значения: "О" - наличие элемента в файле обмена обязательно; "Н" - наличие элемента в файле обмена необязательно, то есть элемент может отсутствовать. Если элемент принимает ограниченный перечень значений (по классификатору, справочнику, кодовому словарю), то признак обязательности элемента дополняется символом "К". Например, "ОК". В случае, если количество реализаций элемента может быть более одной, то признак обязательности элемента дополняется символом "М".
К вышеперечисленным признакам обязательности элемента может добавляться значение "У" в случае описания в XML-схеме условий, предъявляемых к элементу в файле обмена, описанных в графе "Дополнительная информация";
дополнительная информация содержит, при необходимости, требования к элементу файла обмена, не указанные ранее. Для сложных элементов указывается ссылка на таблицу, в которой описывается состав данного элемента. Для элементов, принимающих ограниченный перечень значений из классификатора (справочника, кодового словаря), указывается соответствующее наименование классификатора (справочника, кодового словаря) или приводится перечень возможных значений. Для классификатора (справочника, кодового словаря) может указываться ссылка на его местонахождение. Для элементов, использующих пользовательский тип данных, указывается наименование типового элемента.
Рисунок 1. Диаграмма структуры файла обмена
Сведения о регистрации иностранного гражданина
(лица без гражданства) по месту жительства на территории
Российской Федерации (Файл)
|
Указывает количество повторений элемента <Документ> Принимает значение от 1 и более |
|||||
|
Состав элемента представлен в таблице 4.2 |
Состав и структура документа (Документ)
|
Рекомендуется использовать глобально уникальный идентификатор (GUID) |
|||||
|
Код формы документа по классификатору налоговых документов (КНД) |
Принимает значение: 1114231 |
||||
|
Состав элемента представлен в таблице 4.3 |
|||||
|
Состав элемента представлен в таблице 4.4 |
Описание передаваемых сведений (ОписПерСвед)
Содержание передаваемых сведений (СодПерСвед)
|
Состав элемента представлен в таблице 4.5 |
|||||
|
Сведения об адресе регистрации по месту жительства на территории Российской Федерации |
Состав элемента представлен в таблице 4.6 |
Сведения об иностранном гражданине (лице
без гражданства) (СвФЛ)
|
Состав элемента представлен в таблице 4.13 |
|||||
|
1 - мужской | 2 - женский |
|||||
|
1 - в дате только год рождения | 2 - в дате месяц и год рождения | 3 - полная дата рождения |
|||||
|
Дата в формате ДД.ММ.ГГГГ Если <ПрДатаРожд> = 3, то <ДатаРожд> = ДД.ММ.ГГГГ, Если <ПрДатаРожд> = 2, то <ДатаРожд> = 01.ММ.ГГГГ, Если <ПрДатаРожд> = 1, то <ДатаРожд> = 01.01.ГГГГ |
|||||
|
Принимает значение в соответствии с Общероссийским классификатором стран мира (ОКСМ). Для лица без гражданства указывается код "999" |
|||||
|
Номер записи федерального регистра сведений о населении (при наличии сведений) |
|||||
|
Состав элемента представлен в таблице 4.7 |
|||||
|
Сведения о документе, подтверждающем право иностранного гражданина (лица без гражданства) на проживание на территории Российской Федерации |
Состав элемента представлен в таблице 4.7 |
Сведения об адресе регистрации по месту жительства
на территории Российской Федерации (СвРегМЖ)
|
Дата в формате ДД.ММ.ГГГГ Значение элемента должно быть меньше или равно текущей даты |
|||||
|
Дата в формате ДД.ММ.ГГГГ Значение элемента должно быть меньше или равно текущей даты |
|||||
|
Состав элемента представлен в таблице 4.8 |
|||||
|
Состав элемента представлен в таблице 4.8 |
Сведения о документе (СвДокТип)
|
Принимает значение в соответствии с приложением N 1 "Коды видов документов" к Порядку заполнения формы "Сведения о регистрации иностранного гражданина (лица без гражданства) по месту жительства на территории Российской Федерации" (далее - Порядок) |
|||||
|
Дата в формате ДД.ММ.ГГГГ Значение элемента должно быть меньше или равно текущей даты |
|||||
|
Срок действия (действителен до (по), дата окончания срока действия) |
Дата в формате ДД.ММ.ГГГГ |
|
Уникальный номер адреса объекта адресации в государственном адресном реестре (ГАР) |
|||||
|
Указывается в соответствии с приложением N 2 "Коды субъектов Российской Федерации и иных территорий" к Порядку |
|||||
|
Муниципальный район/городской округ/внутригородская территория города федерального значения/муниципальный округ/федеральная территория |
Типовой элемент <ВидНаимКодТип>. Состав элемента представлен в таблице 4.9. Элемент обязателен, если значение элемента <Регион> не равно 99 |
||||
|
Городское поселение/сельское поселение/межселенная территория в составе муниципального района/внутригородской район городского округа |
Типовой элемент <ВидНаимКодТип>. Состав элемента представлен в таблице 4.9 |
||||
|
Состав элемента представлен в таблице 4.10 |
|||||
|
Состав элемента представлен в таблице 4.11 |
|||||
|
Состав элемента представлен в таблице 4.11 |
|||||
|
Состав элемента представлен в таблице 4.12. Признак множественности элемента М принимает значение от 0 до 3 |
|||||
|
Состав элемента представлен в таблице 4.12 |
|||||
|
Помещение в пределах квартиры (в отношении коммунальных квартир). |
Состав элемента представлен в таблице 4.12 |
Сведения о виде (код) и наименовании адресного
элемента (ВидНаимКодТип)
Сведения о виде и наименовании адресного
элемента (ВидНаимТип)
Сведения о типе и наименовании адресного
элемента (ТипНаимТип)
Сведения о номере адресного элемента (НомерТип)
Фамилия, имя, отчество (ФИОПрТип)
|
1 - фамилия отсутствует |
|||||
|
1 - имя отсутствует |
|||||
|
Элемент должен присутствовать при отсутствии элемента <Фамилия> |
|||||
|
1 - отчество отсутствует |
|||||
- Гражданский кодекс (ГК РФ)
- Жилищный кодекс (ЖК РФ)
- Налоговый кодекс (НК РФ)
- Трудовой кодекс (ТК РФ)
- Уголовный кодекс (УК РФ)
- Бюджетный кодекс (БК РФ)
- Арбитражный процессуальный кодекс
- Конституция РФ
- Земельный кодекс (ЗК РФ)
- Лесной кодекс (ЛК РФ)
- Семейный кодекс (СК РФ)
- Уголовно-исполнительный кодекс
- Уголовно-процессуальный кодекс
- Производственный календарь на 2025 год
- МРОТ 2025
- ФЗ «О банкротстве»
- О защите прав потребителей (ЗОЗПП)
- Об исполнительном производстве
- О персональных данных
- О налогах на имущество физических лиц
- О средствах массовой информации
- Производственный календарь на 2026 год
- Федеральный закон "О полиции" N 3-ФЗ
- Расходы организации ПБУ 10/99
- Минимальный размер оплаты труда (МРОТ)
- Календарь бухгалтера на 2025 год
- Частичная мобилизация: обзор новостей
- Постановление Правительства РФ N 1875
