Процедура "Запрос оператором завершения перевозки совершения действий с навигационной пломбой" (P.LS.06.PRC.006)
Процедура "Запрос оператором завершения перевозки совершения
действий с навигационной пломбой" (P.LS.06.PRC.006)
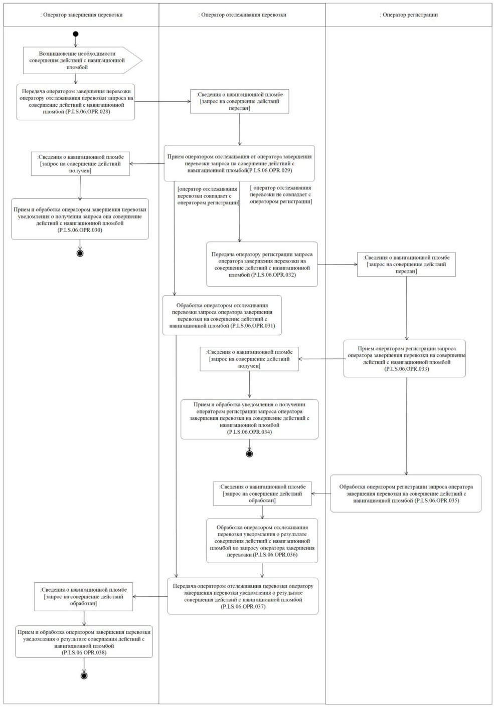
83. Схема выполнения процедуры "Запрос оператором завершения перевозки совершения действий с навигационной пломбой" (P.LS.06.PRC.006) представлена на рисунке 14.
Рис. 14. Схема выполнения процедуры "Запрос оператором
завершения перевозки совершения действий с навигационной
пломбой" (P.LS.06.PRC.006)
84. Процедура "Запрос оператором завершения перевозки совершения действий с навигационной пломбой" (P.LS.06.PRC.006) осуществляется оператором завершения перевозки после прибытия объекта отслеживания в место снятия навигационной пломбы при необходимости деактивации навигационной пломбы или размыкания элемента пломбирования навигационной пломбы, зарегистрированной в информационной системе национального оператора иного государства-члена, чем государство-член, на территории которого находится оператор завершения перевозки.
85. Первой выполняется операция "Передача оператором завершения перевозки оператору отслеживания перевозки запроса на совершение действий с навигационной пломбой" (P.LS.06.OPR.028), в ходе выполнения которой оператор завершения перевозки формирует и направляет оператору отслеживания перевозки запрос на совершение действий с навигационной пломбой.
86. При получении оператором отслеживания перевозки запроса на совершение действий с навигационной пломбой выполняется операция "Прием оператором отслеживания от оператора завершения перевозки запроса на совершение действий с навигационной пломбой" (P.LS.06.OPR.029), в ходе выполнения которой оператор отслеживания перевозки осуществляет прием запроса, формирует и направляет оператору завершения перевозки уведомление о получении запроса на совершение действий с навигационной пломбой.
87. При получении оператором завершения перевозки уведомления о получении запроса на совершение действий с навигационной пломбой выполняется операция "Прием и обработка оператором завершения перевозки уведомления о получении запроса на совершение действий с навигационной пломбой" (P.LS.06.OPR.030).
88. В случае, если оператор отслеживания перевозки совпадает с оператором регистрации, осуществляется выполнение операции "Обработка оператором отслеживания перевозки запроса оператора завершения перевозки на совершение действий с навигационной пломбой" (P.LS.06.OPR.031), в ходе которой с использованием информационной системы национального оператора государства-члена, в котором зарегистрирован оператор отслеживания перевозки, выполняются запрошенные действия с навигационной пломбой.
89. В случае, если оператор отслеживания перевозки не совпадает с оператором регистрации, то оператор отслеживания перевозки выполняет операцию "Передача оператору регистрации запроса оператора завершения перевозки на совершение действий с навигационной пломбой" (P.LS.06.OPR.032), в рамках которой формирует и направляет оператору регистрации соответствующий запрос, используя при этом сведения из запроса, полученного от оператора завершения перевозки (операция "Прием оператором отслеживания от оператора завершения перевозки запроса на совершение действий с навигационной пломбой" (P.LS.06.OPR.029)).
90. При получении оператором регистрации запроса на совершение действий с навигационной пломбой выполняется операция "Прием оператором регистрации запроса оператора завершения перевозки на совершение действий с навигационной пломбой" (P.LS.06.OPR.033), в ходе выполнения которой оператор регистрации осуществляет прием запроса на совершение действий с навигационной пломбой, формирует и направляет оператору отслеживания перевозки уведомление о получении запроса на совершение действий с навигационной пломбой.
91. При получении оператором отслеживания перевозки уведомления о получении запроса на совершение действий с навигационной пломбой выполняется операция "Прием и обработка уведомления о получении оператором регистрации запроса оператора завершения перевозки на совершение действий с навигационной пломбой" (P.LS.06.OPR.034).
92. По результатам получения оператором регистрации запроса на совершение действий с навигационной пломбой выполняется операция "Обработка оператором регистрации запроса оператора завершения перевозки на совершение действий с навигационной пломбой" (P.LS.06.OPR.035), в ходе выполнения которой оператор регистрации совершает запрошенные действия, формирует и направляет оператору отслеживания перевозки уведомление, содержащее результат совершения действий с навигационной пломбой.
93. При получении оператором отслеживания перевозки уведомления о результате совершения действий с навигационной пломбой, выполняется операция "Обработка оператором отслеживания перевозки уведомления о результате совершения действий с навигационной пломбой по запросу оператора завершения перевозки" (P.LS.06.OPR.036).
94. При выполнении операции "Передача оператором отслеживания перевозки оператору завершения перевозки уведомления о результате совершения действий с навигационной пломбой" (P.LS.06.OPR.037) осуществляется формирование и передача оператору завершения перевозки уведомления о результате совершения действий с навигационной пломбой.
При формировании уведомления используются сведения, полученные при выполнении операции "Обработка оператором отслеживания перевозки запроса оператора завершения перевозки на совершение действий с навигационной пломбой" (P.LS.06.OPR.031) или операции "Обработка оператором отслеживания перевозки уведомления о результате совершения действий с навигационной пломбой по запросу оператора завершения перевозки" (P.LS.06.OPR.036).
95. При получении оператором завершения перевозки уведомления о результате совершения действий с навигационной пломбой выполняется операция "Прием и обработка оператором завершения перевозки уведомления о результате совершения действий с навигационной пломбой" (P.LS.06.OPR.038).
96. Результатами выполнения процедуры "Запрос оператором завершения перевозки совершения действий с навигационной пломбой" (P.LS.06.PRC.006) являются совершение оператором регистрации запрошенных действий с навигационной пломбой, прием и обработка оператором завершения перевозки уведомления о результате совершения действий с навигационной пломбой.
97. Перечень операций общего процесса, выполняемых в рамках процедуры "Запрос оператором завершения перевозки совершения действий с навигационной пломбой" (P.LS.06.PRC.006), приведен в таблице 42.
Перечень операций общего процесса, выполняемых
в рамках процедуры "Запрос оператором завершения
перевозки совершения действий с навигационной
пломбой" (P.LS.06.PRC.006)
|
передача оператором завершения перевозки оператору отслеживания перевозки запроса на совершение действий с навигационной пломбой |
приведено в таблице 43 настоящих Правил |
|
|
прием оператором отслеживания от оператора завершения перевозки запроса на совершение действий с навигационной пломбой |
приведено в таблице 44 настоящих Правил |
|
|
прием и обработка оператором завершения перевозки уведомления о получении запроса на совершение действий с навигационной пломбой |
приведено в таблице 45 настоящих Правил |
|
|
обработка оператором отслеживания перевозки запроса оператора завершения перевозки на совершение действий с навигационной пломбой |
приведено в таблице 46 настоящих Правил |
|
|
передача оператору регистрации запроса оператора завершения перевозки на совершение действий с навигационной пломбой |
приведено в таблице 47 настоящих Правил |
|
|
прием оператором регистрации запроса оператора завершения перевозки на совершение действий с навигационной пломбой |
приведено в таблице 48 настоящих Правил |
|
|
прием и обработка уведомления о получении оператором регистрации запроса оператора завершения перевозки на совершение действий с навигационной пломбой |
приведено в таблице 49 настоящих Правил |
|
|
обработка оператором регистрации запроса оператора завершения перевозки на совершение действий с навигационной пломбой |
приведено в таблице 50 настоящих Правил |
|
|
обработка оператором отслеживания перевозки уведомления о результате совершения действий с навигационной пломбой по запросу оператора завершения перевозки |
приведено в таблице 51 настоящих Правил |
|
|
передача оператором отслеживания перевозки оператору завершения перевозки уведомления о результате совершения действий с навигационной пломбой |
приведено в таблице 52 настоящих Правил |
|
|
прием и обработка оператором завершения перевозки уведомления о результате совершения действий с навигационной пломбой |
приведено в таблице 53 настоящих Правил |
Описание операции "Передача оператором
завершения перевозки оператору отслеживания перевозки
запроса на совершение действий с навигационной
пломбой" (P.LS.06.OPR.028)
|
передача оператором завершения перевозки оператору отслеживания перевозки запроса на совершение действий с навигационной пломбой |
||
|
выполняется оператором завершения перевозки после прибытия объекта отслеживания в место снятия навигационной пломбы при необходимости деактивации навигационной пломбы или размыкания элемента пломбирования |
||
|
формат и структура электронного документа (сведений) должны соответствовать Описанию форматов и структур электронных документов и сведений |
||
|
исполнитель формирует и направляет оператору отслеживания перевозки запрос на совершение действий с навигационной пломбой в соответствии с Регламентом информационного взаимодействия при отслеживании перевозок с применением навигационных пломб |
||
|
запрос на совершение действий с навигационной пломбой направлен оператору отслеживания перевозки |
Описание операции "Прием оператором отслеживания
от оператора завершения перевозки запроса на совершение
действий с навигационной пломбой" (P.LS.06.OPR.029)
|
прием оператором отслеживания от оператора завершения перевозки запроса на совершение действий с навигационной пломбой |
||
|
выполняется при получении исполнителем запроса на совершение действий с навигационной пломбой (операция "Передача оператором завершения перевозки оператору отслеживания перевозки запроса на совершение действий с навигационной пломбой" (P.LS.06.OPR.028)) |
||
|
формат и структура запроса должны соответствовать Описанию форматов и структур электронных документов и сведений. Реквизиты запроса должны соответствовать требованиям, предусмотренным Регламентом информационного взаимодействия при отслеживании перевозок с применением навигационных пломб |
||
|
исполнитель осуществляет прием запроса на совершение действий с навигационной пломбой в соответствии с Регламентом информационного взаимодействия при отслеживании перевозок с применением навигационных пломб, формирует и направляет оператору завершения перевозки уведомление о получении запроса на совершение действий с навигационной пломбой |
||
|
запрос на совершение действий с навигационной пломбой принят. Уведомление о получении запроса на совершение действий с навигационной пломбой направлено оператору завершения перевозки |
Описание операции "Прием и обработка оператором
завершения перевозки уведомления о получении запроса
на совершение действий с навигационной
пломбой" (P.LS.06.OPR.030)
|
прием и обработка оператором завершения перевозки уведомления о получении запроса на совершение действий с навигационной пломбой |
||
|
выполняется при получении исполнителем уведомления о получении запроса на совершение действий с навигационной пломбой (операция "Прием оператором отслеживания перевозки от оператора завершения перевозки запроса на совершение действий с навигационной пломбой" (P.LS.06.OPR.029) |
||
|
формат и структура уведомления должны соответствовать Описанию форматов и структур электронных документов и сведений. Реквизиты электронного документа (сведений) должны соответствовать требованиям, предусмотренным Регламентом информационного взаимодействия при отслеживании перевозок с применением навигационных пломб |
||
|
исполнитель осуществляет прием и обработку уведомления о получении запроса на совершение действий с навигационной пломбой |
||
|
уведомление о получении запроса на совершение действий с навигационной пломбой обработано |
Описание операции "Обработка оператором
отслеживания перевозки запроса оператора завершения
перевозки на совершение действий с навигационной
пломбой" (P.LS.06.OPR.031)
|
обработка оператором отслеживания перевозки запроса оператора завершения перевозки на совершение действий с навигационной пломбой |
||
|
выполняется в случае, если оператор отслеживания перевозки совпадает с оператором регистрации навигационной пломбы (операция "Прием оператором отслеживания от оператора завершения перевозки запроса на совершение действий с навигационной пломбой" (P.LS.06.OPR.029)) |
||
|
формат и структура запроса должны соответствовать Описанию форматов и структур электронных документов и сведений. Реквизиты запроса должны соответствовать требованиям, предусмотренным Регламентом информационного взаимодействия при отслеживании перевозок с применением навигационных пломб |
||
|
с использованием информационных систем национальных операторов государства-члена, в котором зарегистрирован оператор отслеживания перевозки, выполняются запрошенные действия с навигационной пломбой |
||
|
запрос оператора завершения перевозки на совершение действий с навигационной пломбой выполнен |
Описание операции "Передача оператору регистрации
запроса оператора завершения перевозки на совершение
действий с навигационной пломбой" (P.LS.06.OPR.032)
|
передача оператору регистрации запроса оператора завершения перевозки на совершение действий с навигационной пломбой |
||
|
выполняется в случае, если оператор отслеживания перевозки не совпадает с оператором регистрации навигационной пломбы (операция "Прием оператором отслеживания от оператора завершения перевозки запроса на совершение действий с навигационной пломбой" (P.LS.06.OPR.029)) |
||
|
формат и структура запроса должны соответствовать Описанию форматов и структур электронных документов и сведений |
||
|
исполнитель формирует и направляет оператору регистрации запрос на совершение действий с навигационной пломбой в соответствии с Регламентом информационного взаимодействия при отслеживании перевозок с применением навигационных пломб |
||
|
запрос на совершение действий с навигационной пломбой направлен оператору регистрации |
Описание операции "Прием оператором регистрации
запроса оператора завершения перевозки на совершение
действий с навигационной пломбой" (P.LS.06.OPR.033)
|
прием оператором регистрации запроса оператора завершения перевозки на совершение действий с навигационной пломбой |
||
|
выполняется при получении исполнителем запроса на совершение действий с навигационной пломбой (операция "Передача оператору регистрации запроса оператора завершения перевозки на совершение действий с навигационной пломбой" (P.LS.06.OPR.032)) |
||
|
формат и структура запроса должны соответствовать Описанию форматов и структур электронных документов и сведений |
||
|
исполнитель осуществляет прием запроса на совершение действий с навигационной пломбой в соответствии с Регламентом информационного взаимодействия при отслеживании перевозок с применением навигационных пломб, формирует и направляет оператору отслеживания перевозки уведомление о получении запроса на совершение действий с навигационной пломбой |
||
|
запрос на совершение действий с навигационной пломбой принят. Уведомление о получении запроса на совершение действий с навигационной пломбой направлено оператору отслеживания перевозки |
Описание операции "Прием и обработка уведомления
о получении оператором регистрации запроса оператора
завершения перевозки на совершение действий
с навигационной пломбой" (P.LS.06.OPR.034)
|
прием и обработка уведомления о получении оператором регистрации запроса оператора завершения перевозки на совершение действий с навигационной пломбой |
||
|
выполняется при получении исполнителем уведомления о получении запроса на совершение действий с навигационной пломбой (операция "Прием оператором регистрации запроса оператора завершения перевозки на совершение действий с навигационной пломбой" (P.LS.06.OPR.033)) |
||
|
формат и структура уведомления должны соответствовать Описанию форматов и структур электронных документов и сведений. Реквизиты электронного документа (сведений) должны соответствовать требованиям, предусмотренным Регламентом информационного взаимодействия при отслеживании перевозок с применением навигационных пломб |
||
|
исполнитель осуществляет прием и обработку уведомления о получении запроса на совершение действий с навигационной пломбой |
||
|
уведомление о получении запроса на совершение действий с навигационной пломбой обработано |
Описание операции "Обработка оператором регистрации
запроса оператора завершения перевозки на совершение
действий с навигационной пломбой" (P.LS.06.OPR.035)
|
обработка оператором регистрации запроса оператора завершения перевозки на совершение действий с навигационной пломбой |
||
|
выполняется при получении исполнителем запроса на совершение действий с навигационной пломбой (операция "Прием оператором регистрации запроса оператора завершения перевозки на совершение действий с навигационной пломбой" (P.LS.06.OPR.033)) |
||
|
формат и структура запроса должны соответствовать Описанию форматов и структур электронных документов и сведений. Реквизиты запроса должны соответствовать требованиям, предусмотренным Регламентом информационного взаимодействия при отслеживании перевозок с применением навигационных пломб |
||
|
исполнитель осуществляет обработку запроса на совершение действий с навигационной пломбой, формирует и направляет оператору отслеживания перевозки уведомление о результате совершения действий с навигационной пломбой |
||
|
запрос на совершение действий с навигационной пломбой обработан, уведомление о результате совершения действий с навигационной пломбой направлено оператору отслеживания перевозки |
Описание операции "Обработка оператором отслеживания
перевозки уведомления о результате совершения действий
с навигационной пломбой по запросу оператора завершения
перевозки" (P.LS.06.OPR.036)
|
обработка оператором отслеживания перевозки уведомления о результате совершения действий с навигационной пломбой по запросу оператора завершения перевозки |
||
|
выполняется при получении исполнителем уведомления о результате совершения действий с навигационной пломбой направлено (операция "Обработка оператором регистрации запроса оператора завершения перевозки на совершение действий с навигационной пломбой" (P.LS.06.OPR.035)) |
||
|
формат и структура уведомления должны соответствовать Описанию форматов и структур электронных документов и сведений. Реквизиты электронного документа (сведений) должны соответствовать требованиям, предусмотренным Регламентом информационного взаимодействия при отслеживании перевозок с применением навигационных пломб |
||
|
исполнитель осуществляет прием и обработку уведомления о результате совершения действий с навигационной пломбой |
||
|
уведомление о результате совершения действий с навигационной пломбой обработано |
Описание операции "Передача оператором отслеживания
перевозки оператору завершения перевозки уведомления
о результате совершения действий с навигационной
пломбой" (P.LS.06.OPR.037)
|
передача оператором отслеживания перевозки оператору завершения перевозки уведомления о результате совершения действий с навигационной пломбой |
||
|
выполняется при наличии у исполнителя уведомления о результате совершения действий с навигационной пломбой (операция "Обработка оператором отслеживания перевозки уведомления о результате совершения действий с навигационной пломбой по запросу оператора завершения перевозки" (P.LS.06.OPR.036)) или по результатам обработки исполнителем запроса оператора завершения перевозки на совершение действий с навигационной пломбой (операция "Обработка оператором отслеживания перевозки запроса оператора завершения перевозки на совершение действий с навигационной пломбой" (P.LS.06.OPR.031)) |
||
|
уведомление о результате совершения действий с навигационной пломбой должно соответствовать требованиям, предусмотренным Регламентом информационного взаимодействия при отслеживании перевозок с применением навигационных пломб |
||
|
исполнитель по результатам выполнения операций "Обработка оператором отслеживания перевозки запроса оператора завершения перевозки на совершение действий с навигационной пломбой" (P.LS.06.OPR.031) или "Обработка оператором отслеживания перевозки уведомления о результате совершения действий с навигационной пломбой по запросу оператора завершения перевозки" (P.LS.06.OPR.036) формирует уведомление о результате совершения действий с навигационной пломбой и направляет его оператору завершения перевозки в соответствии с требованиями Регламента информационного взаимодействия при отслеживании перевозок с применением навигационных пломб |
||
|
уведомление о результате совершения действий с навигационной пломбой сформировано и направлено оператору завершения перевозки |
Описание операции "Прием и обработка оператором
завершения перевозки уведомления о результате совершения
действий с навигационной пломбой" (P.LS.06.OPR.038)
|
прием и обработка оператором завершения перевозки уведомления о результате совершения действий с навигационной пломбой |
||
|
выполняется при получении исполнителем уведомления о результате совершения действий с навигационной пломбой (операция "Передача оператором отслеживания перевозки оператору завершения перевозки уведомления о результате совершения действий с навигационной пломбой" (P.LS.06.OPR.037)) |
||
|
формат и структура уведомления должны соответствовать Описанию форматов и структур электронных документов и сведений. Реквизиты электронного документа (сведений) должны соответствовать требованиям, предусмотренным Регламентом информационного взаимодействия при отслеживании перевозок с применением навигационных пломб |
||
|
исполнитель осуществляет прием и обработку уведомления о результате совершения действий с навигационной пломбой |
||
|
уведомление о результате совершения действий с навигационной пломбой обработано |
- Гражданский кодекс (ГК РФ)
- Жилищный кодекс (ЖК РФ)
- Налоговый кодекс (НК РФ)
- Трудовой кодекс (ТК РФ)
- Уголовный кодекс (УК РФ)
- Бюджетный кодекс (БК РФ)
- Арбитражный процессуальный кодекс
- Конституция РФ
- Земельный кодекс (ЗК РФ)
- Лесной кодекс (ЛК РФ)
- Семейный кодекс (СК РФ)
- Уголовно-исполнительный кодекс
- Уголовно-процессуальный кодекс
- Производственный календарь на 2025 год
- МРОТ 2026
- ФЗ «О банкротстве»
- О защите прав потребителей (ЗОЗПП)
- Об исполнительном производстве
- О персональных данных
- О налогах на имущество физических лиц
- О средствах массовой информации
- Производственный календарь на 2026 год
- Федеральный закон "О полиции" N 3-ФЗ
- Расходы организации ПБУ 10/99
- Минимальный размер оплаты труда (МРОТ)
- Календарь бухгалтера на 2026 год
- Частичная мобилизация: обзор новостей
- Постановление Правительства РФ N 1875
