|
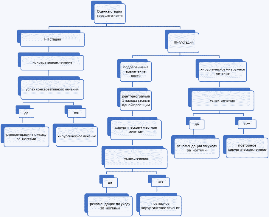
(эритема, легкий отек и боль при надавливании на боковую ногтевую складку, ногтевая складка не выходит за пределы ногтевой пластины) |
- Общие меры (гигиена, педикюр, обувь, косметика). - Консервативные методы лечения применяются в отсутствии инфекции (метод разделения с использованием тампонады с "каполином", "лигазано", ватным диском, "протектор сулки"; метод ортониксии; метод тейпирования; метод коррекции угла и др). - Ортониксические системы можно использовать при отсутствии инфекции, кровоизлияния, СД. - В рецидивирующих случаях у взрослых и при СД I типа применяется удаление ногтевой спикулы, частичная хирургическая матриксэктомия. - В рецидивирующих случаях у молодых пациентов возможна частичная химическая матриксэктомия с использованием фенола или лазерная матриксэктомия. |
|
(усиление боли, отек, эритема, гиперестезия, кровоизлияние и/или инфекция, ногтевая складка выходит за пределы ногтевой пластины и имеет размеры менее 3 мм) |
- У молодых пациентов и у пациентов с контролируемым СД проводится удаление ногтевой спикулы, частичная хирургическая матриксэктомия, возможна химическая матриксектомия с применением фенола. - Наружное лечение. |
|
(гипертрофия ногтевой складки распространяется на ногтевую пластину и имеет размеры более 3 мм) |
- Клиновидная резекция ногтевой пластины и околоногтевой складки по методике эстетической реконструкции. - Частичная хирургическая матриксэктомия и химическая матриксектомия с применением фенола. - Наружное лечение. |
|
(грануляционная ткань или хроническая гипертрофия околоногтевой складки, которая широко охватывает латеральную или медиальную часть ногтевой пластины) |
- Клиновидная резекция ногтевой пластины и околоногтевой складки по методике A. Winograd/операция Шмидена. - Наружное лечение (многокомпонентные мази на полиэтиленгликолевой основе с антибиотиками, водные растворы, гели и мази с антисептиками). |
|
(серьезная хроническая деформация ногтя, обеих боковых околоногтевых складок и дистальной складки. Гипертрофированная ткань полностью покрывает латеральную, медиальную и дистальную часть ногтевой пластины) |
- У детей и молодых пациентов с латеральной, медиальной, дистальной гипертрофией проводится клиновидная резекция ногтевой пластины и околоногтевой складки по методике А. Winograd/операция Шмидена. - У взрослых возможна также тотальная матриксэктомия с применением фенола. - Наружное лечение (многокомпонентные мази на полиэтиленгликолевой основе с антибиотиками, водные растворы, гели и мази с антисептиками). |
- Гражданский кодекс (ГК РФ)
- Жилищный кодекс (ЖК РФ)
- Налоговый кодекс (НК РФ)
- Трудовой кодекс (ТК РФ)
- Уголовный кодекс (УК РФ)
- Бюджетный кодекс (БК РФ)
- Арбитражный процессуальный кодекс
- Конституция РФ
- Земельный кодекс (ЗК РФ)
- Лесной кодекс (ЛК РФ)
- Семейный кодекс (СК РФ)
- Уголовно-исполнительный кодекс
- Уголовно-процессуальный кодекс
- Производственный календарь на 2025 год
- МРОТ 2026
- ФЗ «О банкротстве»
- О защите прав потребителей (ЗОЗПП)
- Об исполнительном производстве
- О персональных данных
- О налогах на имущество физических лиц
- О средствах массовой информации
- Производственный календарь на 2026 год
- Федеральный закон "О полиции" N 3-ФЗ
- Расходы организации ПБУ 10/99
- Минимальный размер оплаты труда (МРОТ)
- Календарь бухгалтера на 2026 год
- Частичная мобилизация: обзор новостей
- Постановление Правительства РФ N 1875
