Приложение А3.3

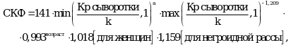
РАСЧЕТ СКФ ПО ФОРМУЛЕ CKD EPIDEMIOLOGY COLLABORATION 2009*

Рисунок 31

где для мужчин k = 0,9; a = -0.411

для женщин k = 0,7; a = -0.329

Калькулятор СКФ: https://www.kidney.org/professionals/KDOQI/gfr_calculator