Схема 1. Персонализированный протокол ведения пациентов, которым планируется выполнение трансплантации почки от живого донора, несовместимого по групппе крови [152]
ИС - иммуносупрессивная терапия; ПФ - плазмаферез; ИА - иммуноадсорбция;
ТП - трансплантация почки, Ртм - #ритуксимаб**, ИГ - #иммуноглобулин человека нормальный**, Тx - трансплантация, микофенолаты - макофенолат мофетил** (микофеноловая кислота**).
#Микофенолата мофетил**, #микофеноловая кислота** применяются у детей вне инструкции по медицинскому применению. Дозы иммунодепрессантов, которые применяются в детском возрасте, представлены в таблице 1 (Приложение А3) [336].
Схема 2. Алгоритм ведения пациента с терминальной стадией почечной недостаточности
Схема 3. Различные виды иммуносупрессивной терапии. Адаптирована из "Трансплантология. Фармакотерапия без ошибок" руководство для врачей/под ред. С.В. Готье и Я.Г. Мойсюка. - М.: "Е-ното", 2014. - 432 с. [311]
#Микофенолата мофетил**, #микофеноловая кислота**, #эверолимус** и #сиролимус применяются у детей вне инструкции по медицинскому применению. Дозы иммунодепрессантов, которые применяются в детском возрасте, представлены в таблице 1 (Приложение А3) [336].
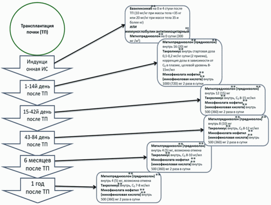
Схема 4. Схема иммуносупрессивной терапии после трансплантации почки. Адаптирована из "Трансплантология. Фармакотерапия без ошибок" руководство для врачей/под ред. С.В. Готье и Я.Г. Мойсюка. - М.: "Е-ното", 2014. - 432 с. [311]
#Микофенолата мофетил** и #микофеноловая кислота** применяются у детей вне инструкции по медицинскому применению. Дозы иммунодепрессантов, которые применяются в детском возрасте, представлены в таблице 1 (Приложение А3) [336].
Схема 5. "Стокгольмский" протокол проведения AB0-несовместимой трансплантации почки от живого родственного донора. ИА - специфическая иммуноадсорбция; Тx - трансплантация почки [152].
#Микофенолата мофетил** и #микофеноловая кислота** применяются у детей вне инструкции по медицинскому применению. Дозы иммунодепрессантов, которые применяются в детском возрасте, представлены в таблице 1 (Приложение А3) [336].
- Гражданский кодекс (ГК РФ)
- Жилищный кодекс (ЖК РФ)
- Налоговый кодекс (НК РФ)
- Трудовой кодекс (ТК РФ)
- Уголовный кодекс (УК РФ)
- Бюджетный кодекс (БК РФ)
- Арбитражный процессуальный кодекс
- Конституция РФ
- Земельный кодекс (ЗК РФ)
- Лесной кодекс (ЛК РФ)
- Семейный кодекс (СК РФ)
- Уголовно-исполнительный кодекс
- Уголовно-процессуальный кодекс
- Производственный календарь на 2025 год
- МРОТ 2025
- ФЗ «О банкротстве»
- О защите прав потребителей (ЗОЗПП)
- Об исполнительном производстве
- О персональных данных
- О налогах на имущество физических лиц
- О средствах массовой информации
- Производственный календарь на 2026 год
- Федеральный закон "О полиции" N 3-ФЗ
- Расходы организации ПБУ 10/99
- Минимальный размер оплаты труда (МРОТ)
- Календарь бухгалтера на 2025 год
- Частичная мобилизация: обзор новостей
- Постановление Правительства РФ N 1875




