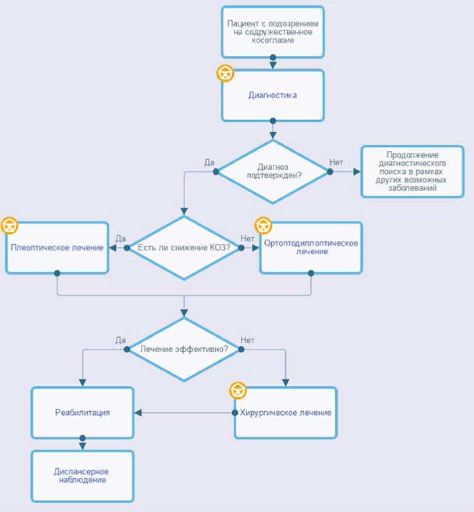
Приложение Б

АЛГОРИТМЫ ДЕЙСТВИЙ ВРАЧА

Рисунок 3