3. Имя файла обмена должно иметь следующий вид:
R_T - префикс, принимающий значение: VO_SVFSK;
P - идентификатор получателя информации, для налоговых органов представляется в виде четырехразрядного кода налогового органа;
O - идентификатор отправителя информации, для органов (организаций), осуществивших аккредитацию филиала иностранной страховой организации, представляется в виде девятнадцатиразрядного кода (идентификационный номер налогоплательщика (далее - ИНН) и код причины постановки на учет (далее - КПП) органа);
GGGG - год формирования передаваемого файла, MM - месяц, DD - день;
N - идентификационный номер файла (длина - от 1 до 36 знаков. Идентификационный номер файла должен обеспечивать уникальность файла).
Расширение имени файла - XML. Расширение имени файла может указываться как строчными, так и прописными буквами.
Параметры первой строки файла обмена
Первая строка XML-файла должна иметь следующий вид:
<?xml version="1.0" encoding = "windows-1251"?>
Имя файла, содержащего XML-схему файла обмена, должно иметь следующий вид:
VO_SVFSK_2_246_20_04_02_xx, где xx - номер версии схемы.
XML-схема файла обмена приводится отдельным файлом и размещается на официальном сайте Федеральной налоговой службы в информационно-телекоммуникационной сети "Интернет".
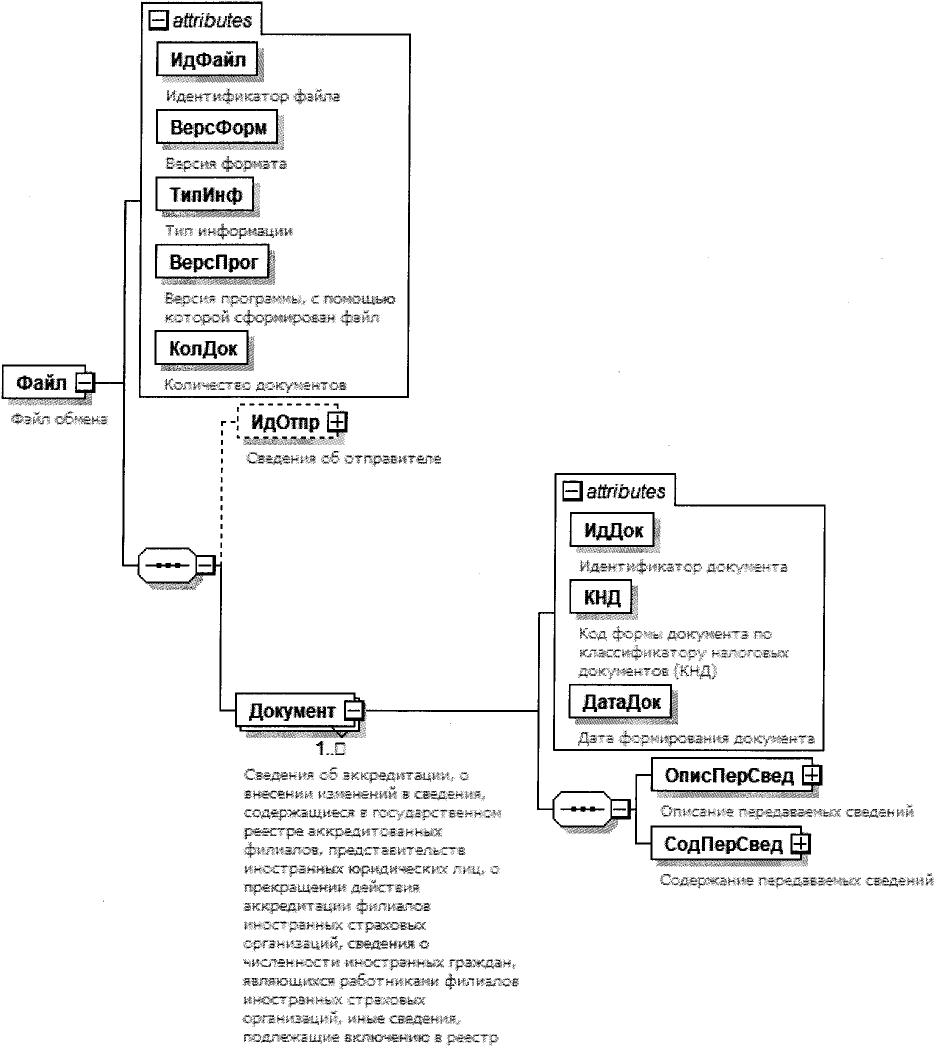
4. Логическая модель файла обмена представлена в виде диаграммы структуры файла обмена на рисунке 1 настоящего формата. Элементами логической модели файла обмена являются элементы и атрибуты XML-файла. Перечень структурных элементов логической модели файла обмена и сведения о них приведены в таблицах 4.1 - 4.28 настоящего формата.
Для каждого структурного элемента логической модели файла обмена приводятся следующие сведения:
наименование элемента. Приводится полное наименование элемента. В строке таблицы могут быть описаны несколько элементов, наименования которых разделены символом "|". Такая форма записи применяется при наличии в файле обмена только одного элемента из описанных в этой строке;
сокращенное наименование (код) элемента. Приводится сокращенное наименование элемента. Синтаксис сокращенного наименования должен удовлетворять спецификации XML;
признак типа элемента. Может принимать следующие значения: "С" - сложный элемент логической модели (содержит вложенные элементы), "П" - простой элемент логической модели, реализованный в виде элемента XML-файла, "А" - простой элемент логической модели, реализованный в виде атрибута элемента XML-файла. Простой элемент логической модели не содержит вложенные элементы;
формат элемента. Формат элемента представляется следующими условными обозначениями: T - символьная строка; N - числовое значение (целое или дробное).
Формат символьной строки указывается в виде T(n-k) или T(=k), где: n - минимальное количество знаков, k - максимальное количество знаков, символ "-" - разделитель, символ "=" означает фиксированное количество знаков в строке. В случае, если минимальное количество знаков равно 0, формат имеет вид T(0-k). В случае, если максимальное количество знаков не ограничено, формат имеет вид T(n-).
Формат числового значения указывается в виде N(m.k), где: m - максимальное количество знаков в числе, включая целую и дробную часть числа без разделяющей десятичной точки и знака (для отрицательного числа), k - максимальное число знаков дробной части числа. Если число знаков дробной части числа равно 0 (то есть число целое), формат числового значения имеет вид N(m).
Для простых элементов, являющихся базовыми в XML, таких как элемент с типом "date", поле "Формат элемента" не заполняется. Для таких элементов в поле "Дополнительная информация" указывается тип базового элемента;
признак обязательности элемента определяет обязательность наличия элемента (совокупности наименования элемента и его значения) в файле обмена. Признак обязательности элемента может принимать следующие значения: "О" - наличие элемента в файле обмена обязательно; "Н" - наличие элемента в файле обмена необязательно, то есть элемент может отсутствовать. Если элемент принимает ограниченный перечень значений (по классификатору, справочнику, кодовому словарю), признак обязательности элемента дополняется символом "К". В случае, если количество реализаций элемента может быть более одной, признак обязательности элемента дополняется символом "М".
К вышеперечисленным признакам обязательности элемента может добавляться значение "У" в случае описания в XML-схеме условий, предъявляемых к элементу в файле обмена, описанных в графе "Дополнительная информация";
дополнительная информация содержит, при необходимости, требования к элементу файла обмена, не указанные ранее. Для сложных элементов указывается ссылка на таблицу, в которой описывается состав данного элемента. Для элементов, принимающих ограниченный перечень значений из классификатора (справочника, кодового словаря), указывается соответствующее наименование классификатора (справочника, кодового словаря) или приводится перечень возможных значений. Для классификатора (справочника, кодового словаря) может указываться ссылка на его местонахождение. Для элементов, использующих пользовательский тип данных, указывается наименование типового элемента.
Рис. 1. Диаграмма структуры файла обмена
|
Содержит (повторяет) имя сформированного файла (без расширения) |
|||||
|
Указывает количество повторений элемента <Документ>. Принимает значение от 1 и более |
|||||
|
Состав элемента представлен в таблице 4.2 |
|||||
|
Сведения об аккредитации, о внесении изменений в сведения, содержащиеся в государственном реестре аккредитованных филиалов, представительств иностранных юридических лиц, о прекращении действия аккредитации филиалов иностранных страховых организаций, сведения о численности иностранных граждан, являющихся работниками филиалов иностранных страховых организаций, иные сведения, подлежащие включению в реестр |
Состав элемента представлен в таблице 4.3 |
Сведения об отправителе (ИдОтпр)
|
Состав элемента представлен в таблице 4.28 |
Сведения об аккредитации, о внесении изменений в сведения,
содержащиеся в государственном реестре аккредитованных
филиалов, представительств иностранных юридических лиц,
о прекращении действия аккредитации филиалов иностранных
страховых организаций, сведения о численности иностранных
граждан, являющихся работниками филиалов иностранных
страховых организаций, иные сведения, подлежащие
включению в реестр (Документ)
|
Код формы документа по классификатору налоговых документов (КНД) |
Принимает значение: 1114708 |
||||
|
Дата в формате ДД.ММ.ГГГГ |
|||||
|
Состав элемента представлен в таблице 4.4 |
|||||
|
Состав элемента представлен в таблице 4.5 |
Описание передаваемых сведений (ОписПерСвед)
|
Полное наименование органа (организации), осуществляющего (осуществившей) аккредитацию филиала иностранной страховой организации |
|||||
|
Основной государственный регистрационный номер органа (ОГРН) органа (организации), осуществляющего (осуществившей) аккредитацию филиала иностранной страховой организации |
|||||
|
Идентификационный номер налогоплательщика (ИНН) органа (организации), осуществляющего (осуществившей) аккредитацию филиала иностранной страховой организации |
|||||
|
Код причины постановки на учет (КПП) органа (организации), осуществляющего (осуществившей) аккредитацию филиала иностранной страховой организации |
|||||
|
Фамилия, имя, отчество (при наличии) должностного лица, подписавшего сведения |
Состав элемента представлен в таблице 4.28 |
Содержание передаваемых сведений (СодПерСвед)
|
0 - сведения отсутствуют | 1 - сведения присутствуют |
|||||
|
Признак наличия сведений о внесении изменений в сведения, содержащиеся в государственном реестре аккредитованных филиалов, представительств иностранных юридических лиц |
0 - сведения отсутствуют | 1 - сведения присутствуют |
||||
|
Признак наличия сведений о прекращении действия аккредитации |
0 - сведения отсутствуют | 1 - сведения присутствуют |
||||
|
Признак наличия сведений о численности иностранных граждан, являющихся работниками филиала |
0 - сведения отсутствуют | 1 - сведения присутствуют |
||||
|
Сведения об аккредитации в отношении филиала иностранного юридического лица |
Состав элемента представлен в таблице 4.6. Элемент обязателен при <ПрАккред>=1 и отсутствует при <ПрАккред>=0 |
||||
|
Сведения о внесении изменений в сведения, содержащиеся в государственном реестре аккредитованных филиалов, представительств иностранных юридических лиц в отношении филиала иностранного юридического лица |
Состав элемента представлен в таблице 4.13. Элемент обязателен при <ПрВнесИзмен>=1 и отсутствует при <ПрВнесИзмен>=0 |
||||
|
Сведения о прекращении действия аккредитации в отношении филиала иностранного юридического лица |
Состав элемента представлен в таблице 4.19. Элемент обязателен при <ПрПрекрАккред>=1 и отсутствует при <ПрПрекрАккред>=0 |
||||
|
Сведения о численности иностранных граждан, являющихся работниками филиала |
Состав элемента представлен в таблице 4.21. Элемент обязателен при <ПрСвИнРаб>=1 и отсутствует при <ПрСвИнРаб>=0 |
Сведения об аккредитации в отношении филиала иностранного
юридического лица (Аккред)
|
Состав элемента представлен в таблице 4.7 |
|||||
|
Сведения об обслуживающем банке в стране регистрации (инкорпорации) |
Состав элемента представлен в таблице 4.8 |
||||
|
Сведения о видах экономической деятельности филиала в Российской Федерации |
Состав элемента представлен в таблице 4.9 |
||||
|
Состав элемента представлен в таблице 4.10 |
|||||
|
Сведения о принятом решении об аккредитации филиала иностранного юридического лица |
Состав элемента представлен в таблице 4.12 |
Сведения об иностранном юридическом лице (СвИнЮЛ)
|
Сокращенное наименование иностранного юридического лица (при наличии) |
|||||
|
Принимает значение цифрового кода в соответствии с Общероссийским классификатором стран мира |
|||||
|
Организационно-правовая форма в стране регистрации (инкорпорации) |
1 - акционерное общество | 2 - полное товарищество | 4 - государственное учреждение (организация) | 5 - личная компания | 6 - другое |
||||
|
Наименование организационно-правовой формы в стране регистрации (инкорпорации) |
|||||
|
Наименование регистрирующего органа в стране регистрации (инкорпорации) |
|||||
|
Код налогоплательщика в стране регистрации (инкорпорации) или аналог (при наличии) |
|||||
|
1 - в особой экономической зоне | 3 - другое |
|||||
|
Принимает значение цифрового кода в соответствии с Общероссийским классификатором валют |
Сведения об обслуживающем банке в стране регистрации
(инкорпорации) (СвБанк)
Сведения о видах экономической деятельности филиала
в Российской Федерации (СвВЭД)
|
Принимает значение в соответствии с Общероссийским классификатором видов экономической деятельности |
|||||
|
Принимает значение в соответствии с Общероссийским классификатором видов экономической деятельности |
Сведения о филиале иностранного юридического лица (СвФил)
|
Не указывается при первичной аккредитации филиала, в остальных случаях элемент обязателен |
|||||
|
Дата принятия решения о создании филиала на территории Российской Федерации |
Дата в формате ДД.ММ.ГГГГ. Указывается только при первичной аккредитации филиала |
||||
|
Численность иностранных граждан, являющихся работниками филиала |
|||||
|
Адрес (место нахождения) филиала на территории Российской Федерации |
Состав элемента представлен в таблице 4.23 |
||||
|
Состав элемента представлен в таблице 4.11 |
Сведения о руководителе филиала (СвРукФил)
|
1 - мужской | 2 - женский |
|||||
|
Дата в формате ДД.ММ.ГГГГ |
|||||
|
Принимает значение цифрового кода в соответствии с Общероссийским классификатором стран мира |
|||||
|
Состав элемента представлен в таблице 4.28 |
|||||
|
Типовой элемент <УдЛичнФлТип>. Состав элемента представлен в таблице 4.22 |
Сведения о принятом решении об аккредитации филиала
иностранного юридического лица (СвАккред)
|
Дата в формате ДД.ММ.ГГГГ |
|||||
Сведения о внесении изменений в сведения, содержащиеся
в государственном реестре аккредитованных филиалов,
представительств иностранных юридических лиц в отношении
филиала иностранного юридического лица (ВнесИзмен)
|
Состав элемента представлен в таблице 4.14 |
|||||
|
Сведения об обслуживающем банке в стране регистрации (инкорпорации) |
Состав элемента представлен в таблице 4.15 |
||||
|
Сведения о видах экономической деятельности филиала в Российской Федерации |
Состав элемента представлен в таблице 4.16 |
||||
|
Состав элемента представлен в таблице 4.17 |
Сведения об иностранном юридическом лице (СвИнЮЛ)
|
Сокращенное наименование иностранного юридического лица (при наличии) |
|||||
|
Принимает значение цифрового кода в соответствии с Общероссийским классификатором стран мира |
|||||
|
Организационно-правовая форма в стране регистрации (инкорпорации) |
1 - акционерное общество | 2 - полное товарищество | 4 - государственное учреждение (организация) | 5 - личная компания | 6 - другое |
||||
|
Наименование организационно-правовой формы в стране регистрации (инкорпорации) |
|||||
|
Наименование регистрирующего органа в стране регистрации (инкорпорации) |
|||||
|
Код налогоплательщика в стране регистрации (инкорпорации) или аналог (при наличии) |
|||||
|
1 - в особой экономической зоне | 3 - другое |
|||||
|
Принимает значение цифрового кода в соответствии с Общероссийским классификатором валют |
Сведения об обслуживающем банке в стране регистрации
(инкорпорации) (СвБанк)
Сведения о видах экономической деятельности филиала
в Российской Федерации (СвВЭД)
|
Принимает значение в соответствии с Общероссийским классификатором видов экономической деятельности |
|||||
|
Принимает значение в соответствии с Общероссийским классификатором видов экономической деятельности |
Сведения о филиале иностранного юридического лица (СвФил)
|
Дата принятия решения о создании филиала на территории Российской Федерации |
Дата в формате ДД.ММ.ГГГГ |
||||
|
Численность иностранных граждан, являющихся работниками филиала |
|||||
|
Адрес (место нахождения) филиала на территории Российской Федерации |
Состав элемента представлен в таблице 4.23 |
||||
|
Состав элемента представлен в таблице 4.18 |
Сведения о руководителе филиала (СвРукФил)
|
1 - мужской | 2 - женский |
|||||
|
Дата в формате ДД.ММ.ГГГГ |
|||||
|
Принимает значение цифрового кода в соответствии с Общероссийским классификатором стран мира |
|||||
|
Состав элемента представлен в таблице 4.28 |
|||||
|
Типовой элемент <УдЛичнФлТип>. Состав элемента представлен в таблице 4.22 |
Сведения о прекращении действия аккредитации в отношении
филиала иностранного юридического лица (ПрекрАккред)
|
Сведения о принятом решении о прекращении действия аккредитации филиала иностранного юридического лица |
Состав элемента представлен в таблице 4.20 |
Сведения о принятом решении о прекращении
действия аккредитации филиала иностранного юридического
лица (СвПрекрАккред)
- Гражданский кодекс (ГК РФ)
- Жилищный кодекс (ЖК РФ)
- Налоговый кодекс (НК РФ)
- Трудовой кодекс (ТК РФ)
- Уголовный кодекс (УК РФ)
- Бюджетный кодекс (БК РФ)
- Арбитражный процессуальный кодекс
- Конституция РФ
- Земельный кодекс (ЗК РФ)
- Лесной кодекс (ЛК РФ)
- Семейный кодекс (СК РФ)
- Уголовно-исполнительный кодекс
- Уголовно-процессуальный кодекс
- Производственный календарь на 2025 год
- МРОТ 2026
- ФЗ «О банкротстве»
- О защите прав потребителей (ЗОЗПП)
- Об исполнительном производстве
- О персональных данных
- О налогах на имущество физических лиц
- О средствах массовой информации
- Производственный календарь на 2026 год
- Федеральный закон "О полиции" N 3-ФЗ
- Расходы организации ПБУ 10/99
- Минимальный размер оплаты труда (МРОТ)
- Календарь бухгалтера на 2026 год
- Частичная мобилизация: обзор новостей
- Постановление Правительства РФ N 1875
