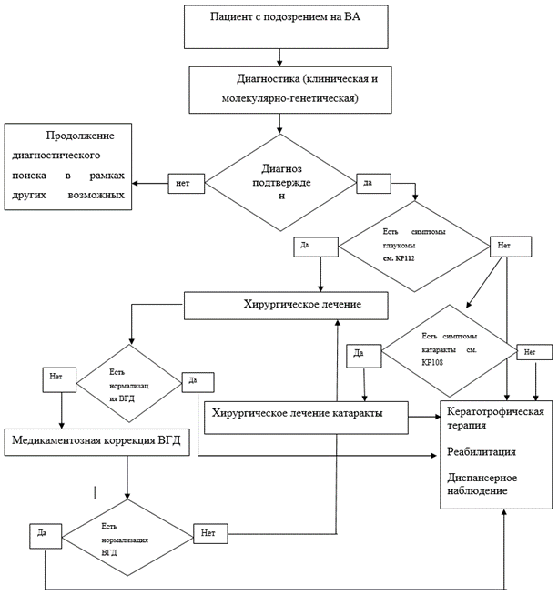
Алгоритм действий врача-офтальмолога при ВА

Рисунок 14