Вход в систему
  • Некоммерческие интернет-версии
  • О компании и продуктах
  • Купить КонсультантПлюс
  • Пробный доступ
  • Новости
  • Вакансии
Вход в систему
  • Главная
  • Документы
  • АЛГОРИТМЫ ДЕЙСТВИЙ ВРАЧА
"Клинические рекомендации "Острый промиелоцитарный лейкоз" (одобрены Минздравом России)

Приложение Б

АЛГОРИТМЫ ДЕЙСТВИЙ ВРАЧА

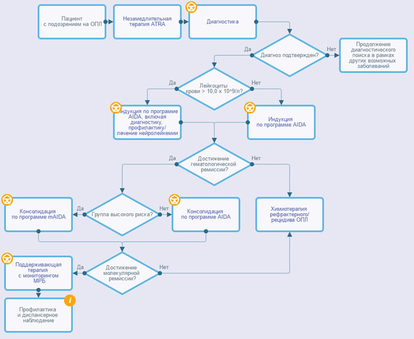
  • Алгоритм ведения пациентов с ОПЛ на программе AIDA
Приложение А3.5. ОПЛ с вариантными транслокациями и их лекарственная чувствительность Алгоритм ведения пациентов с ОПЛ на программе AIDA
  • Гражданский кодекс (ГК РФ)
  • Жилищный кодекс (ЖК РФ)
  • Налоговый кодекс (НК РФ)
  • Трудовой кодекс (ТК РФ)
  • Уголовный кодекс (УК РФ)
  • Бюджетный кодекс (БК РФ)
  • Арбитражный процессуальный кодекс
  • Конституция РФ
  • Земельный кодекс (ЗК РФ)
  • Лесной кодекс (ЛК РФ)
  • Семейный кодекс (СК РФ)
  • Уголовно-исполнительный кодекс
  • Уголовно-процессуальный кодекс
  • Производственный календарь на 2025 год
  • МРОТ 2026
  • ФЗ «О банкротстве»
  • О защите прав потребителей (ЗОЗПП)
  • Об исполнительном производстве
  • О персональных данных
  • О налогах на имущество физических лиц
  • О средствах массовой информации
  • Производственный календарь на 2026 год
  • Федеральный закон "О полиции" N 3-ФЗ
  • Расходы организации ПБУ 10/99
  • Минимальный размер оплаты труда (МРОТ)
  • Календарь бухгалтера на 2026 год
  • Частичная мобилизация: обзор новостей
  • Постановление Правительства РФ N 1875
Контактная информация
117292, Москва, ул. Кржижановского, 6 (центральный офис)
contact@consultant.ru
+7 (495) 956-82-83
+7 (495) 787-92-92
contact@consultant.ru
Мы в социальных сетях
ВКонтакте Яндекс.Дзен Max Одноклассники Telegram
Все права защищены © 1997-2026 КонсультантПлюс
Все права защищены © 1997-2026 КонсультантПлюс Свидетельство МПТР России Эл №77‑6731 Политика обработки персональных данных Условия доступа к сайту
Сайт использует файлы cookies. Условия использования см. в Политике использования сookies.