к Руководству по безопасности
"Методические рекомендации по проведению
анализа риска на объектах производства,
транспортировки, хранения, отгрузки и
использования сжиженного природного газа",
утвержденному приказом Ростехнадзора
от 9 августа 2024 г. N 251
Анализ дерева событий используется для определения вероятности промежуточных событий (отдельных направлений развития аварии) и конечных событий (последствий аварии). Частота различных результатов оценивается посредством умножения исходной частоты выброса на вероятность в точке ветвления различных факторов, влияющих на конечный результат.
Примеры деревьев событий для ОПО СПГ приведены на рисунках ниже:
- разрушение емкости под давлением (Рисунок 6-1);
- разгерметизация технологического трубопровода с жидкой фазой (Рисунок 6-2) и с газовой фазой (Рисунок 6-3);
- разгерметизации изотермического резервуара (Рисунок 6-4);
- разгерметизация криогенного трубопровода СПГ (Рисунок 6-5).
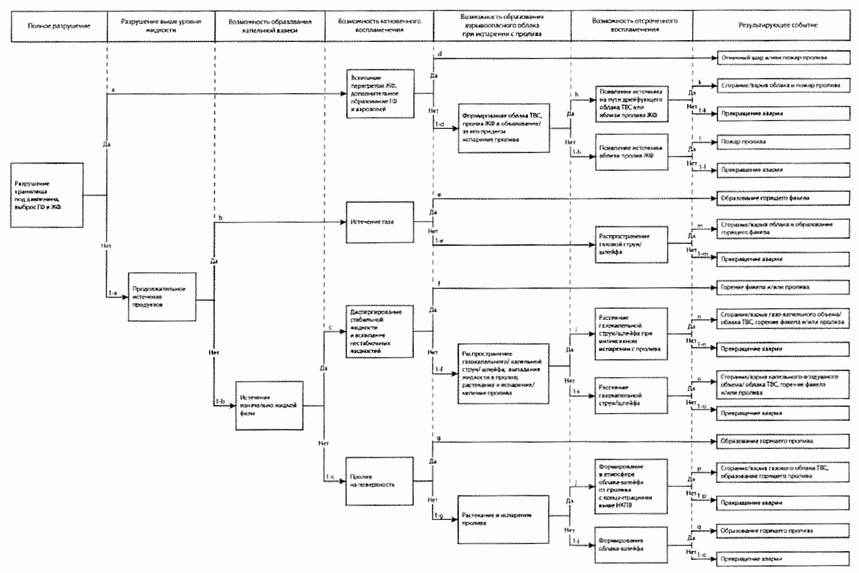
Рисунок 6-1. Пример дерева событий при разрушении емкости
под давлением
На рисунке 6-1 приняты следующие условные вероятности событий: емкость сохраняет целостность после появления разрушения (a) - условная вероятность определяется согласно данным Руководства по безопасности "Методические основы анализа опасностей и оценки риска аварий на опасных производственных объектах";
разрушение ниже уровня жидкости (b) - пропорционально отношению средней высоты уровня жидкости (взлива) к высоте емкости (если нет данных, принимают 0,8);
образование капельной взвеси (диспергированной струи) (c) - 0,7 (только в случае свищей) - для стабильных жидкостей и 1 - для нестабильных;
образование BLEVE/огненного шара (d) - условная вероятность определяется согласно данным Руководства по безопасности "Методические основы анализа опасностей и оценки риска аварий на опасных производственных объектах" по полному и частичному разрушению емкости с учетом возможности образования BLEVE/огненного шара для конкретного продукта в емкости;
Условная вероятность образования огненного шара d может быть уменьшена с учетом эффективности срабатывания установленных систем противоаварийной защиты, в том числе:
предотвращения возможностей теплового воздействия на резервуар со сжиженным газом со стороны внешнего аварийного источника;
исключения возможности скопления разлитого сжиженного газа непосредственно под резервуаром, в том числе за счет уклона поверхности для отвода аварийных утечек сжиженного газа из резервуара или трубопроводов обвязки с помощью дренажных систем на безопасное расстояние;
наличия активной и пассивной тепловой защиты, в том числе теплоизоляции (перлито-вакуумной, экранно-вакуумной, керамической), вспучивающихся покрытий, огнестойких укрытий, огнезащитных экранов для технологического оборудования.
мгновенное воспламенение и образование горящих проливов/факелов (e, f, g) - согласно таблице 6-1, приведенной ниже;
возможность образование дрейфующего облака ТВС при испарении из пролива (h, i, j) - для всех жидкостей с давлением насыщенных паров менее 10 кПа - 0, в остальных случаях - 1;
появление на пути дрейфующего облака источника зажигания (m, n, o, p, q) - согласно таблице 6-1, приведенной ниже.
Условные вероятности воспламенения (в том числе на представленных деревьях событий, рисунки 6-1 - 6-5) принимаются согласно нижеприведенной таблице <9>:
--------------------------------
IP Research Report. Ignition probability review, model development and look-up correlations. Energy Institute, London, January 2006.
International association of Oil & Gas Producers. Risk Assessment Data Directory. Ignition Probabilities. Report 434-06, September 2019.
Условные вероятности воспламенения выбросов ОВ
|
Малый выброс: длительный до 1 кг/с или залповый <10> до 1 т. |
Средний выброс: длительный 1 - 50 кг/с или залповый <7> 1 - 10 т. |
Большой выброс: длительный > 50 кг/с или залповый <7> более 10 т. |
||||
|
Газ, вскипающие жидкости <11> (береговые установки) |
||||||
--------------------------------
<10> Выброс менее 120 сек считается залповым и истечение по расходу не рассматривается.
<11> Под вскипающими жидкостями подразумеваются среды, обращающиеся при температуре выше температуры кипения (полуизотермические хранилища).
Вероятность воспламенения облаков, образующихся при проливе жидкостей из изотермических хранилищ, принимается равной вероятности воспламенения газовых выбросов (таблица N 6-1) в зависимости от интенсивности кипения в проливе.
На рисунке 6-2 (трубопровод со стабильной жидкостью) приняты следующие условные вероятности событий:
возможность разрыва с образованием смеси (1-a) - 0,7;
мгновенное воспламенение и образование горящих проливов (факелов) (b, c) - согласно таблице 6-1, приведенной выше;
образование ТВС (включая процесс испарения из полива) (e, d) для всех жидкостей с давлением насыщенных паров менее 3 кПа (в помещении) и 10 кПа (на открытой площадке) - d = 0, в остальных случаях - d = 1; e = 1;
появление на пути дрейфующего облака источника зажигания (f, g, h, i) - согласно таблице N 6-1, приведенной выше.
Рисунок 6-2. Пример дерева событий при разгерметизации
технологического трубопровода с жидкой фазой под давлением
Рисунок 6-3. Пример дерева событий при разгерметизации
технологического трубопровода с газовой фазой под давлением
Рисунок 6-4. Пример дерева событий при разгерметизации
изотермического резервуара с двумя барьерами безопасности
На рисунке 6-5 приняты следующие условные вероятности событий:
вероятность сохранения целостности наружного трубопровода a = 0,9;
вероятность сброса пара из межстеночного пространства b = 0,9;
вероятность наличия напора на месте выброса c = 1, при сохранении избыточного давления на месте разрушения более 3 атм и c = 0 в остальных случаях.
Приведенные условные вероятности могут быть скорректированы с учетом дополнительных решений, направленных на снижение риска аварий на ОПО СПГ.
Рисунок 6-5. Пример дерева событий для криогенного
трубопровода с СПГ
- Гражданский кодекс (ГК РФ)
- Жилищный кодекс (ЖК РФ)
- Налоговый кодекс (НК РФ)
- Трудовой кодекс (ТК РФ)
- Уголовный кодекс (УК РФ)
- Бюджетный кодекс (БК РФ)
- Арбитражный процессуальный кодекс
- Конституция РФ
- Земельный кодекс (ЗК РФ)
- Лесной кодекс (ЛК РФ)
- Семейный кодекс (СК РФ)
- Уголовно-исполнительный кодекс
- Уголовно-процессуальный кодекс
- Производственный календарь на 2025 год
- МРОТ 2025
- ФЗ «О банкротстве»
- О защите прав потребителей (ЗОЗПП)
- Об исполнительном производстве
- О персональных данных
- О налогах на имущество физических лиц
- О средствах массовой информации
- Производственный календарь на 2026 год
- Федеральный закон "О полиции" N 3-ФЗ
- Расходы организации ПБУ 10/99
- Минимальный размер оплаты труда (МРОТ)
- Календарь бухгалтера на 2025 год
- Частичная мобилизация: обзор новостей
- Постановление Правительства РФ N 1875




