|
4. Группа показателей качества управления расходами на предоставление межбюджетных трансфертов
|
|
d1
|
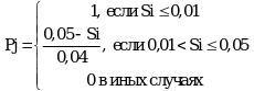
Соотношение объема финансовых нарушений и кассового исполнения по расходам
|

|
0,4
|

|
Показатель отражает степень соблюдения требований при исполнении федерального бюджета.
Показатель рассчитывается ежегодно
|
|
|
|
где
Sn5 - объем неправомерного, нецелевого и (или) неэффективного использования бюджетных средств на предоставление межбюджетных трансфертов в денежном выражении (тыс. рублей);
E5 - кассовое исполнение по расходам на предоставление межбюджетных трансфертов (тыс. рублей)
|
|
|
|
|
d2
|
Нарушение требований к формированию, ведению и представлению документов, необходимых для планирования и исполнения бюджета
|
P = Qd5, если B5 0,
|
0,2
|

|
Показатель отражает качество финансовой дисциплины при формировании и исполнении федерального закона о федеральном бюджете на очередной финансовый год и плановый период.
Показатель рассчитывается ежегодно
|
|
|
|
где
Qd5 - количество фактов нарушения требований к формированию, ведению и представлению документов, в том числе требований к срокам их представления, необходимых для планирования и исполнения бюджета по расходам на предоставление межбюджетных трансфертов, включая нарушения требований к порядку ведения бюджетных смет, принятию бюджетных обязательств, а также требований и условий оплаты соглашений (единиц);
B5 - объем бюджетных ассигнований на предоставление межбюджетных трансфертов согласно сводной бюджетной росписи по состоянию на конец отчетного периода (тыс. рублей)
|
|
|
|
|
d3
|
Нарушение требований к порядку и (или) условиям предоставления межбюджетных трансфертов
|
P = Qt5, если B5 0,
|
0,4
|

|
Показатель отражает качество финансовой дисциплины при предоставлении межбюджетных трансфертов.
Показатель рассчитывается ежегодно
|
|
|
|
где
Qt5 - количество фактов нарушения требований к порядку и (или) условиям предоставления межбюджетных трансфертов (единиц);
B5 - объем бюджетных ассигнований на предоставление межбюджетных трансфертов согласно сводной бюджетной росписи по состоянию на конец отчетного периода (тыс. рублей)
|
|
|
|
|
e1
|
Доля неиспользованных на конец года бюджетных ассигнований
|

|
|
E(P) = P
|
Показатель отражает степень освоения бюджетных средств на предоставление межбюджетных трансфертов.
Показатель рассчитывается ежегодно
|
|
|
|

|
|
|
|
|
|
|

|
|
|
|
|
|
|
где
Bk5i - объем бюджетных ассигнований на предоставление межбюджетных трансфертов по i-му показателю сводной бюджетной росписи по состоянию на конец отчетного периода (тыс. рублей);
E5i - кассовое исполнение по i-му показателю сводной бюджетной росписи по расходам на предоставление межбюджетных трансфертов (тыс. рублей);
K5 - количество показателей сводной бюджетной росписи по расходам на предоставление межбюджетных трансфертов на конец отчетного периода (единиц)
|
|
|
|
|
e2
|
Потребность во внесении изменений в сводную бюджетную роспись
|

|
|
При проведении ежеквартального мониторинга:
|
Показатель характеризует качество планирования и исполнения по расходам на предоставление межбюджетных трансфертов.
Показатель рассчитывается ежеквартально и ежегодно
|
|
|
|
|
|

|
|
|
|
|

|
|
|
|
|
|
|
|
|
При проведении годового мониторинга:
|
|
|
|
|
где
Bk5i - объем бюджетных ассигнований на предоставление межбюджетных трансфертов по i-му показателю сводной бюджетной росписи по состоянию на конец отчетного периода (тыс. рублей);
Bn5i - объем бюджетных ассигнований на предоставление межбюджетных трансфертов по i-му показателю сводной бюджетной росписи по состоянию на начало отчетного периода (тыс. рублей);
E5i - кассовое исполнение по i-му показателю сводной бюджетной росписи по расходам на предоставление межбюджетных трансфертов (тыс. рублей);
K5 - количество показателей сводной бюджетной росписи по расходам на предоставление межбюджетных трансфертов на конец отчетного периода (единиц);
B5 - объем бюджетных ассигнований на предоставление межбюджетных трансфертов согласно сводной бюджетной росписи по состоянию на конец отчетного периода (тыс. рублей)
|
|

|
|
|
e3
|
Качество подготовки обоснований бюджетных ассигнований при формировании проекта федерального закона о федеральном бюджете на очередной финансовый год и плановый период
|
, если B5 0,
|
|
E(P) = 1 - P
|
Показатель характеризует качество подготовки обоснований бюджетных ассигнований.
Показатель рассчитывается ежегодно
|
|
|
|
где
Od5 - количество обоснований бюджетных ассигнований на предоставление межбюджетных трансфертов, в отношении которых Министерством финансов Российской Федерации направлены замечания (единиц);
O5 - общее количество представленных в Министерство финансов Российской Федерации обоснований бюджетных ассигнований на предоставление межбюджетных трансфертов (единиц);
B5 - объем бюджетных ассигнований на предоставление межбюджетных трансфертов согласно сводной бюджетной росписи по состоянию на конец отчетного периода (тыс. рублей)
|
|
|
|
|
e4
|
Отклонение плановых и фактических показателей при кассовом планировании
|

|
|

|
Показатель характеризует качество формирования прогноза перечислений по расходам на предоставление межбюджетных трансфертов в целях ведения кассового плана, а также риски появления кассовых разрывов за счет ненадлежащего прогнозирования перечислений из федерального бюджета.
Показатель рассчитывается ежеквартально и ежегодно
|
|
|
|
где
E5 - кассовое исполнение по расходам на предоставление межбюджетных трансфертов (тыс. рублей);
EPt5 - прогноз перечислений по расходам на предоставление межбюджетных трансфертов за отчетный период (тыс. рублей);
B5 - объем бюджетных ассигнований на предоставление межбюджетных трансфертов согласно сводной бюджетной росписи по состоянию на конец отчетного периода (тыс. рублей)
|
|
|
|
|
e5
|
Уровень принятия бюджетных обязательств и кассового исполнения по расходам
|

|
|
При проведении мониторинга за первое полугодие текущего года:
|
Показатель отражает уровень принятия бюджетных обязательств и кассового исполнения по расходам на предоставление межбюджетных трансфертов.
Показатель рассчитывается ежеквартально и ежегодно
|
|
|
|

|
|

|
|
|
|
|
где
Sra5 - объем принятых бюджетных обязательств по расходам на предоставление межбюджетных трансфертов по состоянию на конец отчетного периода (тыс. рублей);
B5 - объем бюджетных ассигнований на предоставление межбюджетных трансфертов согласно сводной бюджетной росписи по состоянию на конец отчетного периода (тыс. рублей);
E5 - кассовое исполнение по расходам на предоставление межбюджетных трансфертов (тыс. рублей)
|
|
При проведении мониторинга за 9 месяцев текущего года:
|
|
|
|
|
|
|

|
|
|
|
|
|
|
При проведении годового мониторинга:
|
|
|
|
|
|
|

|
|
|
e6
|
Доля кассового исполнения по расходам в IV квартале
|
,
|
|

|
Показатель отражает равномерность кассового исполнения по расходам на предоставление межбюджетных трансфертов.
Показатель рассчитывается ежегодно
|
|
|
|
где
Ekv5 - кассовое исполнение по расходам на предоставление межбюджетных трансфертов в IV квартале отчетного года (тыс. рублей);
E5 - кассовое исполнение по расходам на предоставление межбюджетных трансфертов (тыс. рублей)
|
|
|
|
|
e7
|
Доля дебиторской задолженности в объеме кассового исполнения по расходам
|

|
|
E(P) = P
|
Показатель отражает результативность использования бюджетных средств на предоставление межбюджетных трансфертов.
Показатель рассчитывается ежегодно
|
|
|
|
где
D5 - дебиторская задолженность по расчетам по выданным авансам по расходам на предоставление межбюджетных трансфертов по состоянию на 1 число месяца, следующего за отчетным периодом (тыс. рублей);
E5 - кассовое исполнение по расходам на предоставление межбюджетных трансфертов (тыс. рублей)
|
|
|
|