|
5. Группа показателей качества управления расходами на предоставление субсидий (за исключением межбюджетных трансфертов)
|
|
d1
|
Соотношение объема финансовых нарушений и кассового исполнения по расходам
|

|
0,25
|

|
Показатель отражает степень соблюдения требований при исполнении федерального бюджета.
Показатель рассчитывается ежегодно
|
|
|
|
где
SnSu - объем неправомерного, нецелевого и (или) неэффективного использования бюджетных средств на предоставление субсидий (за исключением межбюджетных трансфертов) в денежном выражении (тыс. рублей);
ESu - кассовое исполнение по расходам на предоставление субсидий (за исключением межбюджетных трансфертов) (тыс. рублей)
|
|
|
|
|
d2
|
Нарушение правил, условий предоставления субсидий (за исключением межбюджетных трансфертов)
|
P = Qsub, если BSu 0,
|
0,25
|

|
Показатель отражает качество финансовой дисциплины при предоставлении субсидий (за исключением межбюджетных трансфертов).
Показатель рассчитывается ежегодно
|
|
|
|
где
Qsub - количество фактов нарушения правил, условий предоставления субсидий (за исключением межбюджетных трансфертов) (единиц);
BSu - объем бюджетных ассигнований на предоставление субсидий (за исключением межбюджетных трансфертов) согласно сводной бюджетной росписи по состоянию на конец отчетного периода (тыс. рублей)
|
|
|
|
|
d3
|
Нарушение порядка формирования и (или) финансового обеспечения выполнения государственного задания
|
P = Qgz, если Bgz 0,
|
0,25
|

|
Показатель отражает качество финансовой дисциплины при предоставлении субсидий на финансовое обеспечение выполнения государственного задания.
Показатель рассчитывается ежегодно
|
|
|
|
где
Qgz - количество фактов нарушения порядка формирования и (или) финансового обеспечения выполнения государственного задания (единиц);
Bgz - объем бюджетных ассигнований на финансовое обеспечение выполнения государственного задания согласно сводной бюджетной росписи по состоянию на конец отчетного периода (тыс. рублей)
|
|
|
|
|
d4
|
Невыполнение государственных заданий учреждениями, подведомственными главному распорядителю средств федерального бюджета
|
P = Qngz, если Bgz 0,
|
0,25
|

|
Показатель отражает качество контроля главного распорядителя средств федерального бюджета за использованием бюджетных средств на финансовое обеспечение выполнения государственного задания.
Показатель рассчитывается ежегодно
|
|
|
|
где
Qngz - количество фактов невыполнения государственных заданий учреждениями, подведомственными главному распорядителю средств федерального бюджета (единиц);
Bgz - объем бюджетных ассигнований на финансовое обеспечение выполнения государственного задания согласно сводной бюджетной росписи по состоянию на конец отчетного периода (тыс. рублей)
|
|
|
|
|
e1
|
Доля неиспользованных на конец года бюджетных ассигнований
|

|
|
E(P) = P
|
Показатель отражает степень освоения бюджетных средств на предоставление субсидий (за исключением межбюджетных трансфертов).
Показатель рассчитывается ежегодно
|
|
|
|

|
|
|
|
|
|
|

|
|
|
|
|
|
|
где
BkSui - объем бюджетных ассигнований на предоставление субсидий (за исключением межбюджетных трансфертов) по i-му показателю сводной бюджетной росписи по состоянию на конец отчетного периода (тыс. рублей);
ESui - кассовое исполнение по i-му показателю сводной бюджетной росписи по расходам на предоставление субсидий (за исключением межбюджетных трансфертов) (тыс. рублей);
KSu - количество показателей сводной бюджетной росписи по расходам на предоставление субсидий (за исключением межбюджетных трансфертов) на конец отчетного периода (единиц)
|
|
|
|
|
e2
|
Равномерность предоставления субсидий на финансовое обеспечение выполнения государственного задания
|

|
|
При проведении мониторинга за первое полугодие текущего года:
|
Показатель характеризует соблюдение требования к предельному размеру перечисления субсидии на финансовое обеспечение выполнения государственного задания.
Показатель рассчитывается ежеквартально и ежегодно
|
|
|
|
где
Bgz - объем бюджетных ассигнований на финансовое обеспечение выполнения государственного задания согласно сводной бюджетной росписи по состоянию на конец отчетного периода (тыс. рублей);
Egz - кассовое исполнение по расходам на финансовое обеспечение выполнения государственного задания (тыс. рублей)
|
|

|
|
|
|
|
|
|
При проведении мониторинга за 9 месяцев текущего года:
|
|
|
|
|
|
|

|
|
|
|
|
|
|
При проведении годового мониторинга:
|
|
|
|
|
|
|

|
|
|
e3
|
Потребность во внесении изменений в сводную бюджетную роспись
|

|
|
При проведении мониторинга за первое полугодие текущего года:
|
Показатель характеризует качество планирования и исполнения по расходам на предоставление субсидий (за исключением межбюджетных трансфертов).
Показатель рассчитывается ежеквартально и ежегодно
|
|
|
|

|
|

|
|
|
|
|
|
|
При проведении мониторинга за 9 месяцев текущего года:
|
|
|
|
|
где
BkSui - объем бюджетных ассигнований на предоставление субсидий (за исключением межбюджетных трансфертов) по i-му показателю сводной бюджетной росписи по состоянию на конец отчетного периода (тыс. рублей);
BnSui - объем бюджетных ассигнований на предоставление субсидий (за исключением межбюджетных трансфертов) по i-му показателю сводной бюджетной росписи по состоянию на начало отчетного периода (тыс. рублей);
ESui - кассовое исполнение по i-му показателю сводной бюджетной росписи по расходам на предоставление субсидий (за исключением межбюджетных трансфертов) (тыс. рублей);
KSu - количество показателей сводной бюджетной росписи по расходам на предоставление субсидий (за исключением межбюджетных трансфертов) на конец отчетного периода (единиц);
BSu - объем бюджетных ассигнований на предоставление субсидий (за исключением межбюджетных трансфертов) согласно сводной бюджетной росписи по состоянию на конец отчетного периода (тыс. рублей)
|
|
|
|
|
|
|
|
|

|
|
|
|
|
|
|
При проведении годового мониторинга:
|
|
|
|
|
|
|

|
|
|
e4
|
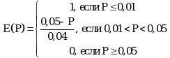
Качество подготовки обоснований бюджетных ассигнований при формировании проекта федерального закона о федеральном бюджете на очередной финансовый год и плановый период
|
, если BSu 0,
|
|
E(P) = 1 - P
|
Показатель характеризует качество подготовки обоснований бюджетных ассигнований.
Показатель рассчитывается ежегодно
|
|
|
|
где
OdSu - количество обоснований бюджетных ассигнований на предоставление субсидий (за исключением межбюджетных трансфертов), в отношении которых Министерством финансов Российской Федерации направлены замечания (единиц);
OSu - общее количество представленных в Министерство финансов Российской Федерации обоснований бюджетных ассигнований на предоставление субсидий (за исключением межбюджетных трансфертов) (единиц);
BSu - объем бюджетных ассигнований на предоставление субсидий (за исключением межбюджетных трансфертов) согласно сводной бюджетной росписи по состоянию на конец отчетного периода (тыс. рублей)
|
|
|
|
|
e5
|
Отклонение плановых и фактических показателей при кассовом планировании
|

|
|

|
Показатель характеризует качество формирования прогноза перечислений по расходам на предоставление субсидий (за исключением межбюджетных трансфертов) в целях ведения кассового плана, а также риски появления кассовых разрывов за счет ненадлежащего прогнозирования перечислений из федерального бюджета.
Показатель рассчитывается ежеквартально и ежегодно
|
|
|
|
где
ESu - кассовое исполнение по расходам на предоставление субсидий (за исключением межбюджетных трансфертов) (тыс. рублей);
EPtSu - прогноз перечислений по расходам на предоставление субсидий (за исключением межбюджетных трансфертов) за отчетный период (тыс. рублей);
BSu - объем бюджетных ассигнований на предоставление субсидий (за исключением межбюджетных трансфертов) согласно сводной бюджетной росписи по состоянию на конец отчетного периода (тыс. рублей)
|
|
|
|
|
e6
|
Уровень принятия бюджетных обязательств и кассового исполнения по расходам на предоставление субсидий учреждениям
|

|
|

|
Показатель отражает уровень принятия бюджетных обязательств и кассового исполнения по расходам на предоставление субсидий учреждениям.
Показатель рассчитывается ежегодно
|
|
|
|

|
|
|
|
|
|
|
где
Srau - объем принятых бюджетных обязательств по расходам на предоставление субсидий учреждениям по состоянию на конец отчетного года (тыс. рублей);
Bu - объем бюджетных ассигнований на предоставление субсидий учреждениям согласно сводной бюджетной росписи по состоянию на конец отчетного года (тыс. рублей);
Eu - кассовое исполнение по расходам на предоставление субсидий учреждениям (тыс. рублей)
|
|
|
|
|
e7
|
Уровень принятия бюджетных обязательств и кассового исполнения по расходам на предоставление субсидий некоммерческим организациям (за исключением учреждений)
|

|
|
При проведении мониторинга за первое полугодие текущего года:
|
Показатель отражает уровень принятия бюджетных обязательств и кассового исполнения по расходам на предоставление субсидий некоммерческим организациям (за исключением учреждений).
Показатель рассчитывается ежеквартально и ежегодно
|
|
|
|

|
|

|
|
|
|
|
где
Srao - объем принятых бюджетных обязательств по расходам на предоставление субсидий некоммерческим организациям (за исключением учреждений) по состоянию на конец отчетного периода (тыс. рублей);
Bo - объем бюджетных ассигнований на предоставление субсидий некоммерческим организациям (за исключением учреждений) согласно сводной бюджетной росписи по состоянию на конец отчетного периода (тыс. рублей);
Eo - кассовое исполнение по расходам на предоставление субсидий некоммерческим организациям (за исключением учреждений) (тыс. рублей)
|
|
При проведении мониторинга за 9 месяцев текущего года:
|
|
|
|
|
|
|

|
|
|
|
|
|
|
При проведении годового мониторинга:
|
|
|
|
|
|
|

|
|
|
e8
|
Уровень принятия бюджетных обязательств и кассового исполнения по расходам на предоставление субсидий юридическим лицам (за исключением некоммерческих организаций), индивидуальным предпринимателям, физическим лицам - производителям товаров, работ, услуг
|

|
|
При проведении мониторинга за первое полугодие текущего года:
|
Показатель отражает уровень принятия бюджетных обязательств и кассового исполнения по расходам на предоставление субсидий юридическим лицам (за исключением некоммерческих организаций), индивидуальным предпринимателям, физическим лицам - производителям товаров, работ, услуг.
Показатель рассчитывается ежеквартально и ежегодно
|
|
|
|

|
|

|
|
|
|
|
где
Skom - объем принятых бюджетных обязательств по расходам на предоставление субсидий юридическим лицам (за исключением некоммерческих организаций), индивидуальным предпринимателям, физическим лицам - производителям товаров, работ, услуг по состоянию на конец отчетного периода (тыс. рублей);
Bkom - объем бюджетных ассигнований на предоставление субсидий юридическим лицам (за исключением некоммерческих организаций), индивидуальным предпринимателям, физическим лицам - производителям товаров, работ, услуг согласно сводной бюджетной росписи по состоянию на конец отчетного периода (тыс. рублей);
Ekom - кассовое исполнение по расходам на предоставление субсидий юридическим лицам (за исключением некоммерческих организаций), индивидуальным предпринимателям, физическим лицам - производителям товаров, работ, услуг (тыс. рублей)
|
|
При проведении мониторинга за 9 месяцев текущего года:
|
|
|
|
|
|
|

|
|
|
|
|
|
|
При проведении годового мониторинга:
|
|
|
|
|
|
|

|
|
|
e9
|
Доля кассового исполнения по расходам в IV квартале
|

|
|

|
Показатель отражает равномерность кассового исполнения по расходам на предоставление субсидий (за исключением межбюджетных трансфертов).
Показатель рассчитывается ежегодно
|
|
|
|
где
EkvSu - кассовое исполнение по расходам на предоставление субсидий (за исключением межбюджетных трансфертов) в IV квартале отчетного года (тыс. рублей);
ESu - кассовое исполнение по расходам на предоставление субсидий (за исключением межбюджетных трансфертов) (тыс. рублей)
|
|
|
|
|
e10
|
Наличие просроченной дебиторской задолженности
|

|
|
E(P) = P
|
Показатель отражает результативность использования бюджетных средств на предоставление субсидий (за исключением межбюджетных трансфертов).
Показатель рассчитывается ежеквартально и ежегодно
|
|
|
|
где
DpSu - просроченная дебиторская задолженность по расчетам по выданным авансам по расходам на предоставление субсидий (за исключением межбюджетных трансфертов) по состоянию на 1 число месяца, следующего за отчетным периодом (тыс. рублей);
BSu - объем бюджетных ассигнований на предоставление субсидий (за исключением межбюджетных трансфертов) согласно сводной бюджетной росписи по состоянию на конец отчетного периода (тыс. рублей)
|
|
|
|
|
e11
|
Наличие остатков целевых средств субсидий на счетах, открытых для наиболее значимых учреждений науки, образования, культуры и здравоохранения
|

|
|
E(P) = P
|
Показатель отражает качество планирования и осуществления расходов, связанных с предоставлением субсидий, наиболее значимыми учреждениями науки, образования, культуры и здравоохранения.
Показатель рассчитывается ежегодно
|
|
|
|
где
OstSu - сумма остатков целевых средств субсидий, предоставленных наиболее значимому учреждению науки, образования, культуры и здравоохранения, по состоянию на конец отчетного года, подтвержденных главным распорядителем средств федерального бюджета (тыс. рублей);
BSu - объем бюджетных ассигнований на предоставление субсидий (за исключением межбюджетных трансфертов) согласно сводной бюджетной росписи по состоянию на конец отчетного периода (тыс. рублей)
|
|
|
|