к приложению N 4 к Порядку
проведения Министерством финансов
Российской Федерации мониторинга качества
финансового менеджмента, утвержденному
приказом Министерства финансов
Российской Федерации
от 03.10.2024 N 145н
|
Качество прогнозирования поступлений по доходам от уплаты государственной пошлины в целях составления и ведения кассового плана по доходам федерального бюджета |
Показатель характеризует качество формируемого в целях ведения кассового плана по доходам федерального бюджета прогноза поступлений по доходам от уплаты государственной пошлины. Показатель рассчитывается ежеквартально и ежегодно |
||||
|
Rp8j - сумма прогнозов кассового поступления доходов от уплаты государственной пошлины за I квартал на 1 января, за II квартал на 1 апреля, за III квартал на 1 июля, за IV квартал на 1 октября по j-му главному администратору доходов федерального бюджета (тыс. рублей); Rf8j - кассовое исполнение по доходам от уплаты государственной пошлины по j-му главному администратору доходов федерального бюджета (тыс. рублей); Rep8j - прогноз поступления доходов от уплаты государственной пошлины, сформированный и представленный j-ым главным администратором доходов федерального бюджета на отчетный период при составлении в году, предшествующем отчетному, проекта федерального закона о федеральном бюджете на соответствующий финансовый год и плановый период (тыс. рублей); NG1j - количество главных администраторов доходов федерального бюджета, в отношении которых производится расчет (единиц) |
|||||
|
Качество прогнозирования поступлений по доходам от использования имущества, находящегося в государственной и муниципальной собственности, в целях составления и ведения кассового плана по доходам федерального бюджета |
Показатель характеризует качество формируемого в целях ведения кассового плана по доходам федерального бюджета прогноза поступлений по доходам от использования имущества, находящегося в государственной и муниципальной собственности. Показатель рассчитывается ежеквартально и ежегодно |
||||
|
Rp11j - сумма прогнозов кассового поступления доходов от использования имущества, находящегося в государственной и муниципальной собственности, за I квартал на 1 января, за II квартал на 1 апреля, за III квартал на 1 июля, за IV квартал на 1 октября по j-му главному администратору доходов федерального бюджета (тыс. рублей); Rf11j - кассовое исполнение по доходам от использования имущества, находящегося в государственной и муниципальной собственности, по j-му главному администратору доходов федерального бюджета (тыс. рублей); Rep11j - прогноз поступления доходов от использования имущества, находящегося в государственной и муниципальной собственности, сформированный и представленный j-ым главным администратором доходов федерального бюджета на отчетный период при составлении в году, предшествующем отчетному, проекта федерального закона о федеральном бюджете на соответствующий финансовый год и плановый период (тыс. рублей); NG2j - количество главных администраторов доходов федерального бюджета, в отношении которых производится расчет (единиц) |
|||||
|
Качество прогнозирования поступлений по доходам от оказания платных услуг в целях составления и ведения кассового плана по доходам федерального бюджета |
Показатель характеризует качество формируемого в целях ведения кассового плана по доходам федерального бюджета прогноза поступлений по доходам от оказания платных услуг. Показатель рассчитывается ежеквартально и ежегодно |
||||
|
Rp13'j - сумма прогнозов кассового поступления доходов от оказания платных услуг за I квартал на 1 января, за II квартал на 1 апреля, за III квартал на 1 июля, за IV квартал на 1 октября по j-му главному администратору доходов федерального бюджета (тыс. рублей); Rf13'j - кассовое исполнение по доходам от оказания платных услуг по j-му главному администратору доходов федерального бюджета (тыс. рублей); Rep13'j - прогноз поступления доходов от оказания платных услуг, сформированный и представленный j-ым главным администратором доходов федерального бюджета на отчетный период при составлении в году, предшествующем отчетному, проекта федерального закона о федеральном бюджете на соответствующий финансовый год и плановый период (тыс. рублей); NG3j - количество главных администраторов доходов федерального бюджета, в отношении которых производится расчет (единиц) |
|||||
|
Качество прогнозирования поступлений по доходам от продажи материальных и нематериальных активов в целях составления и ведения кассового плана по доходам федерального бюджета |
Показатель характеризует качество формируемого в целях ведения кассового плана по доходам федерального бюджета прогноза поступлений по доходам от продажи материальных и нематериальных активов. Показатель рассчитывается ежеквартально и ежегодно |
||||
|
Rp14j - сумма прогнозов кассового поступления доходов от продажи материальных и нематериальных активов за I квартал на 1 января, за II квартал на 1 апреля, за III квартал на 1 июля, за IV квартал на 1 октября по j-му главному администратору доходов федерального бюджета (тыс. рублей); Rf14j - кассовое исполнение по доходам от продажи материальных и нематериальных активов по j-му главному администратору доходов федерального бюджета (тыс. рублей); Rep14j - прогноз поступления доходов от продажи материальных и нематериальных активов, сформированный и представленный j-ым главным администратором доходов федерального бюджета на отчетный период при составлении в году, предшествующем отчетному, проекта федерального закона о федеральном бюджете на соответствующий финансовый год и плановый период (тыс. рублей); NG4j - количество главных администраторов доходов федерального бюджета, в отношении которых производится расчет (единиц) |
|||||
|
Качество прогнозирования поступлений по доходам от штрафов, санкций, возмещения ущерба в целях составления и ведения кассового плана по доходам федерального бюджета |
Показатель характеризует качество формируемого в целях ведения кассового плана по доходам федерального бюджета прогноза поступлений по доходам от штрафов, санкций, возмещения ущерба. Показатель рассчитывается ежеквартально и ежегодно |
||||
|
Rp16j - сумма прогнозов кассового поступления доходов от штрафов, санкций, возмещения ущерба за I квартал на 1 января, за II квартал на 1 апреля, за III квартал на 1 июля, за IV квартал на 1 октября по j-му главному администратору доходов федерального бюджета (тыс. рублей); Rf16j - кассовое исполнение по доходам от штрафов, санкций, возмещения ущерба по j-му главному администратору доходов федерального бюджета (тыс. рублей); Rep16j - прогноз поступления доходов от штрафов, санкций, возмещения ущерба, сформированный и представленный j-ым главным администратором доходов федерального бюджета на отчетный период при составлении в году, предшествующем отчетному, проекта федерального закона о федеральном бюджете на соответствующий финансовый год и плановый период (тыс. рублей); NG5j - количество главных администраторов доходов федерального бюджета, в отношении которых производится расчет (единиц) |
|||||
|
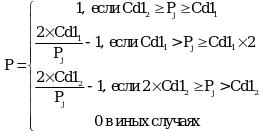
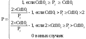
Качество прогнозирования поступления доходов от уплаты государственной пошлины в целях формирования проекта федерального закона о федеральном бюджете |
Показатель характеризует качество прогнозирования доходов от уплаты государственной пошлины. Показатель рассчитывается ежегодно |
||||
|
Rep8j - прогноз поступления доходов от уплаты государственной пошлины, сформированный и представленный j-ым главным администратором доходов федерального бюджета на отчетный период при составлении в году, предшествующем отчетному, проекта федерального закона о федеральном бюджете на соответствующий финансовый год и плановый период (тыс. рублей); Rf8j - кассовое исполнение по доходам от уплаты государственной пошлины по j-му главному администратору доходов федерального бюджета (тыс. рублей); NG6j - количество главных администраторов доходов федерального бюджета, в отношении которых производится расчет (единиц) |
|||||
|
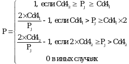
Качество прогнозирования поступления доходов от использования имущества, находящегося в государственной и муниципальной собственности, в целях формирования проекта федерального закона о федеральном бюджете |
Показатель характеризует качество прогнозирования доходов от использования имущества, находящегося в государственной и муниципальной собственности. Показатель рассчитывается ежегодно |
||||
|
Rep11j - прогноз поступления доходов от использования имущества, находящегося в государственной и муниципальной собственности, сформированный и представленный j-ым главным администратором доходов федерального бюджета на отчетный период при составлении в году, предшествующем отчетному, проекта федерального закона о федеральном бюджете на соответствующий финансовый год и плановый период (тыс. рублей); Rf11j - кассовое исполнение по доходам от использования имущества, находящегося в государственной и муниципальной собственности, по j-му главному администратору доходов федерального бюджета (тыс. рублей); NG7j - количество главных администраторов доходов федерального бюджета, в отношении которых производится расчет (единиц) |
|||||
|
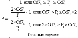
Качество прогнозирования поступления доходов от оказания платных услуг в целях формирования проекта федерального закона о федеральном бюджете |
Показатель характеризует качество прогнозирования доходов от оказания платных услуг. Показатель рассчитывается ежегодно |
||||
|
Rep13j - прогноз поступления доходов от оказания платных услуг, сформированный и представленный j-ым главным администратором доходов федерального бюджета на отчетный период при составлении в году, предшествующем отчетному, проекта федерального закона о федеральном бюджете на соответствующий финансовый год и плановый период (тыс. рублей); Rf13j - кассовое исполнение по доходам от оказания платных услуг по j-му главному администратору доходов федерального бюджета (тыс. рублей); NG8j - количество главных администраторов доходов федерального бюджета, в отношении которых производится расчет (единиц) |
|||||
|
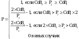
Качество прогнозирования поступления доходов от продажи материальных и нематериальных активов в целях формирования проекта федерального закона о федеральном бюджете |
Показатель характеризует качество прогнозирования доходов от продажи материальных и нематериальных активов. Показатель рассчитывается ежегодно |
||||
|
Rep14j - прогноз поступления доходов от продажи материальных и нематериальных активов, сформированный и представленный j-ым главным администратором доходов федерального бюджета на отчетный период при составлении в году, предшествующем отчетному, проекта федерального закона о федеральном бюджете на соответствующий финансовый год и плановый период (тыс. рублей); Rf14j - кассовое исполнение по доходам от продажи материальных и нематериальных активов по j-му главному администратору доходов федерального бюджета (тыс. рублей); NG9j - количество главных администраторов доходов федерального бюджета, в отношении которых производится расчет (единиц) |
|||||
|
Качество прогнозирования поступления доходов от штрафов, санкций, возмещения ущерба в целях формирования проекта федерального закона о федеральном бюджете |
Показатель характеризует качество прогнозирования доходов от штрафов, санкций, возмещения ущерба. Показатель рассчитывается ежегодно |
||||
|
Rep16j - прогноз поступления доходов от штрафов, санкций, возмещения ущерба, сформированный и представленный j-ым главным администратором доходов федерального бюджета на отчетный период при составлении в году, предшествующем отчетному, проекта федерального закона о федеральном бюджете на соответствующий финансовый год и плановый период (тыс. рублей); Rf16j - кассовое исполнение по доходам от штрафов, санкций, возмещения ущерба по j-му главному администратору доходов федерального бюджета (тыс. рублей); NG10j - количество главных администраторов доходов федерального бюджета, в отношении которых производится расчет (единиц) |
|||||
|
Показатель отражает качество контроля за полнотой и своевременностью осуществления платежей в федеральный бюджет. Показатель рассчитывается ежеквартально и ежегодно |
|||||
|
Sb - кассовое исполнение по доходам от уплаты государственной пошлины, от штрафов, санкций, возмещения ущерба, от использования имущества, находящегося в государственной и муниципальной собственности, от оказания платных услуг и от продажи материальных и нематериальных активов (далее - оцениваемые доходы) (тыс. рублей); Dp1 - просроченная дебиторская задолженность по расчетам по доходам и расчетам по ущербу и иным доходам по оцениваемым доходам (далее - дебиторская задолженность по оцениваемым доходам) по состоянию на 1 число месяца, следующего за отчетным периодом (тыс. рублей); Dp0 - просроченная дебиторская задолженность по оцениваемым доходам по состоянию на начало отчетного периода (тыс. рублей) |
|||||
|
Показатель отражает качество работы по взысканию и недопущению образования дебиторской задолженности. Показатель рассчитывается ежеквартально и ежегодно |
|||||
|
D - объем дебиторской задолженности по оцениваемым доходам (за исключением дебиторской задолженности по доходам от платежей при пользовании природными ресурсами, операционной аренды, финансовой аренды и по расчетам по условным арендным платежам) по состоянию на 1 число месяца, следующего за отчетным периодом (тыс. рублей); D0 - объем дебиторской задолженности по оцениваемым доходам (за исключением дебиторской задолженности по доходам от платежей при пользовании природными ресурсами, операционной аренды, финансовой аренды и по расчетам по условным арендным платежам) по состоянию на начало отчетного периода (тыс. рублей); Sb - кассовое исполнение по оцениваемым доходам (тыс. рублей) |
|||||
|
Показатель отражает качество администрирования дебиторской задолженности по доходам федерального бюджета, не исполненной должниками (плательщиками) в срок и не соответствующей критериям признания актива. Показатель рассчитывается ежегодно |
|||||
|
Ds - объем сомнительной дебиторской задолженности по состоянию на 1 число месяца, следующего за отчетным финансовым годом (далее - отчетный год) (тыс. рублей); Ds0 - объем сомнительной дебиторской задолженности по состоянию на начало отчетного года (тыс. рублей); Sb2 - кассовое исполнение по доходам федерального бюджета (тыс. рублей) |
|||||
|
Качество методики прогнозирования поступлений доходов в бюджет <*> (далее - методика прогнозирования) |
Показатель отражает соблюдение требований постановления Правительства Российской Федерации от 23 июня 2016 г. N 574 "Об общих требованиях к методике прогнозирования поступлений доходов в бюджеты бюджетной системы Российской Федерации" по состоянию на 31 декабря отчетного года. Показатель рассчитывается ежегодно |
||||
|
Npa - оценка состояния методики прогнозирования (баллов). Npa принимает значение равное: 1, если методика прогнозирования поступлений по состоянию на 31 декабря отчетного года не требует доработки; 0,8, если методика прогнозирования по состоянию на 31 декабря отчетного года требует доработки по причинам, не затрагивающим алгоритмы прогнозирования доходов и полноту видов (подвидов) доходов (далее - иные причины), и в течение отчетного года проект доработанной методики прогнозирования поступал на рассмотрение в Министерство финансов Российской Федерации; 0,4, если методика прогнозирования по состоянию на 31 декабря отчетного года требует доработки по иным причинам и в течение отчетного года проект доработанной методики прогнозирования не поступал на рассмотрение в Министерство финансов Российской Федерации; 0, если методика прогнозирования по состоянию на 31 декабря отчетного года требует доработки по причинам, затрагивающим алгоритмы прогнозирования доходов и (или) полноту видов (подвидов) доходов |
--------------------------------
<*> Постановление Правительства Российской Федерации от 23.06.2016 N 574 "Об общих требованиях к методике прогнозирования поступлений доходов в бюджеты бюджетной системы Российской Федерации".
- Гражданский кодекс (ГК РФ)
- Жилищный кодекс (ЖК РФ)
- Налоговый кодекс (НК РФ)
- Трудовой кодекс (ТК РФ)
- Уголовный кодекс (УК РФ)
- Бюджетный кодекс (БК РФ)
- Арбитражный процессуальный кодекс
- Конституция РФ
- Земельный кодекс (ЗК РФ)
- Лесной кодекс (ЛК РФ)
- Семейный кодекс (СК РФ)
- Уголовно-исполнительный кодекс
- Уголовно-процессуальный кодекс
- Производственный календарь на 2025 год
- МРОТ 2025
- ФЗ «О банкротстве»
- О защите прав потребителей (ЗОЗПП)
- Об исполнительном производстве
- О персональных данных
- О налогах на имущество физических лиц
- О средствах массовой информации
- Производственный календарь на 2026 год
- Федеральный закон "О полиции" N 3-ФЗ
- Расходы организации ПБУ 10/99
- Минимальный размер оплаты труда (МРОТ)
- Календарь бухгалтера на 2025 год
- Частичная мобилизация: обзор новостей
- Постановление Правительства РФ N 1875






























































