Документ применяется с 1 января 2025 года.

Приложение Б2

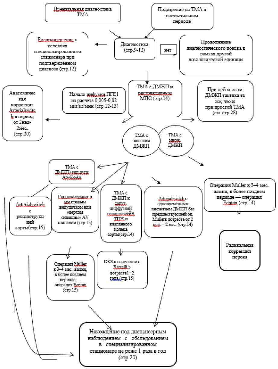
АЛГОРИТМ ВЕДЕНИЯ ПАЦИЕНТОВ С ТМА И ДМЖП

Рисунок 4