3. Имя файла обмена должно иметь следующий вид:
R_T - префикс, принимающий значение NO_USN;
A_K - идентификатор получателя информации, где: A - идентификатор получателя, которому направляется файл обмена, K - идентификатор конечного получателя, для которого предназначена информация из данного файла обмена. Передача файла от отправителя к конечному получателю (K) может осуществляться в несколько этапов через другие налоговые органы, осуществляющие передачу файла на промежуточных этапах, которые обозначаются идентификатором A. В случае передачи файла от отправителя к конечному получателю при отсутствии налоговых органов, осуществляющих передачу на промежуточных этапах, значения идентификаторов A и K совпадают. Каждый из идентификаторов (A и K) имеет вид для налоговых органов - четырехразрядный код налогового органа;
O - идентификатор отправителя информации имеет вид:
для организаций - девятнадцатиразрядный код (идентификационный номер налогоплательщика (далее - ИНН) и код причины постановки на учет (далее - КПП) организации (обособленного подразделения);
для физических лиц - двенадцатиразрядный код (ИНН физического лица);
GGGG - год формирования передаваемого файла, MM - месяц, DD - день;
N - идентификационный номер файла (длина - от 1 до 36 знаков. Идентификационный номер файла должен обеспечивать уникальность файла).
Расширение имени файла - xml. Расширение имени файла может указываться как строчными, так и прописными буквами.
Параметры первой строки файла обмена
Первая строка XML-файла должна иметь следующий вид:
<?xml version ="1.0" encoding ="windows-1251"?>
Имя файла, содержащего XML-схему файла обмена, должно иметь следующий вид:
NO_USN_1_030_00_05_08_xx, где xx - номер версии схемы.
XML-схема файла обмена приводится отдельным файлом и размещается на официальном сайте Федеральной налоговой службы в информационно-телекоммуникационной сети "Интернет".
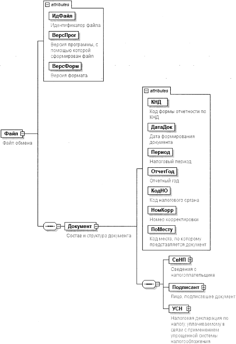
4. Логическая модель файла обмена представлена в виде диаграммы структуры файла обмена на рисунке 1 настоящего формата. Элементами логической модели файла обмена являются элементы и атрибуты XML-файла. Перечень структурных элементов логической модели файла обмена и сведения о них приведены в таблицах 4.1 - 4.23 настоящего формата.
Для каждого структурного элемента логической модели файла обмена приводятся следующие сведения:
наименование элемента. Приводится полное наименование элемента. В строке таблицы могут быть описаны несколько элементов, наименования которых разделены символом "|". Такая форма записи применяется при наличии в файле обмена только одного элемента из описанных в этой строке;
сокращенное наименование (код) элемента. Приводится сокращенное наименование элемента. Синтаксис сокращенного наименования должен удовлетворять спецификации XML;
признак типа элемента. Может принимать следующие значения: "С" - сложный элемент логической модели (содержит вложенные элементы), "П" - простой элемент логической модели, реализованный в виде элемента XML-файла, "А" - простой элемент логической модели, реализованный в виде атрибута элемента XML-файла. Простой элемент логической модели не содержит вложенные элементы;
формат элемента. Формат элемента представляется следующими условными обозначениями: T - символьная строка; N - числовое значение (целое или дробное).
Формат символьной строки указывается в виде T(n-k) или T(=k), где: n - минимальное количество знаков, k - максимальное количество знаков, символ "-" - разделитель, символ "=" означает фиксированное количество знаков в строке. В случае если минимальное количество знаков равно 0, формат имеет вид T(0-k). В случае если максимальное количество знаков не ограничено, формат имеет вид T(n-).
Формат числового значения указывается в виде N(m.k), где: m - максимальное количество знаков в числе, включая целую и дробную часть числа без разделяющей десятичной точки и знака (для отрицательного числа), k - максимальное число знаков дробной части числа. Если число знаков дробной части числа равно 0 (то есть число целое), то формат числового значения имеет вид N(m).
Для простых элементов, являющихся базовыми в XML, таких как элемент с типом "date", поле "Формат элемента" не заполняется. Для таких элементов в поле "Дополнительная информация" указывается тип базового элемента;
признак обязательности элемента определяет обязательность наличия элемента (совокупности наименования элемента и его значения) в файле обмена. Признак обязательности элемента может принимать следующие значения: "О" - наличие элемента в файле обмена обязательно; "Н" - наличие элемента в файле обмена необязательно, то есть элемент может отсутствовать. Если элемент принимает ограниченный перечень значений (по классификатору, справочнику, кодовому словарю), то признак обязательности элемента дополняется символом "К". В случае если количество реализаций элемента может быть более одной, то признак обязательности элемента дополняется символом "М".
К вышеперечисленным признакам обязательности элемента может добавляться значение "У" в случае описания в XML-схеме условий, предъявляемых к элементу в файле обмена, описанных в графе "Дополнительная информация";
дополнительная информация содержит, при необходимости, требования к элементу файла обмена, не указанные ранее. Для сложных элементов указывается ссылка на таблицу, в которой описывается состав данного элемента. Для элементов, принимающих ограниченный перечень значений из классификатора (справочника, кодового словаря), указывается соответствующее наименование классификатора (справочника, кодового словаря) или приводится перечень возможных значений. Для классификатора (справочника, кодового словаря) может указываться ссылка на его местонахождение. Для элементов, использующих пользовательский тип данных, указывается наименование типового элемента.
Рисунок 1. Диаграмма структуры файла обмена
|
Содержит (повторяет) имя сформированного файла (без расширения) |
|||||
|
Состав элемента представлен в таблице 4.2 |
Состав и структура документа (Документ)
|
Принимает значение: 1152017 |
|||||||
|
Дата в формате ДД.ММ.ГГГГ |
|||||||
|
Принимает значение в соответствии приложением N 1 к Порядку заполнения налоговой декларации по налогу, уплачиваемому в связи с применением упрощенной системы налогообложения (далее - Порядок заполнения): |
|||||||
|
последний налоговый период при реорганизации (ликвидации) организации (при прекращении деятельности в качестве индивидуального предпринимателя) | |
|||||||
|
последний налоговый период при переходе на иной режим налогообложения | |
|||||||
|
последний налоговый период при прекращении предпринимательской деятельности (деятельности, в отношении которой налогоплательщиком применялась упрощенная система налогообложения) |
|||||||
|
Год в формате ГГГГ |
|||||||
|
0 - первичный документ, 1, 2, 3 и так далее - уточненный документ. Для уточненного документа значение должно быть на 1 больше ранее принятого налоговым органом документа |
|||||||
|
Принимает значение в соответствии с приложением N 2 к Порядку заполнения: |
|||||||
|
по месту нахождения правопреемника, не являющимся крупнейшим налогоплательщиком |
|||||||
|
Состав элемента представлен в таблице 4.3 |
|||||||
|
Состав элемента представлен в таблице 4.7 |
|||||||
|
Налоговая декларация по налогу, уплачиваемому в связи с применением упрощенной системы налогообложения |
Состав элемента представлен в таблице 4.9 |
||||||
Сведения о налогоплательщике (СвНП)
|
Налогоплательщик - организация | |
Состав элемента представлен в таблице 4.4 |
||||
|
Налогоплательщик - физическое лицо, зарегистрированное в качестве индивидуального предпринимателя |
Состав элемента представлен в таблице 4.6 |
Налогоплательщик - организация (НПЮЛ)
|
Состав элемента представлен в таблице 4.5 |
Сведения о реорганизованной (ликвидированной)
организации (СвРеоргЮЛ)
|
Принимает значение в соответствии приложением N 3 к Порядку заполнения: 0 - ликвидация | 1 - преобразование | 2 - слияние | 3 - разделение | 5 - присоединение | 6 - разделение с одновременным присоединением |
|||||
|
Элемент обязателен при <ФормРеорг> = 1 | 2 | 3 | 5 | 6 |
|||||
|
Элемент обязателен при <ФормРеорг> = 1 | 2 | 3 | 5 | 6 |
Налогоплательщик - физическое лицо, зарегистрированное
в качестве индивидуального предпринимателя (НПФЛ)
|
Состав элемента представлен в таблице 4.23 |
Лицо, подписавшее документ (Подписант)
|
1 - налогоплательщик | 2 - представитель налогоплательщика |
|||||
|
Состав элемента представлен в таблице 4.23. Элемент обязателен при выполнении одного из условий: - <ПрПодп>=2 | - <ПрПодп>=1 и наличие <НПЮЛ> |
|||||
|
Состав элемента представлен в таблице 4.8. Элемент обязателен для <ПрПодп>=2 |
Сведения о представителе налогоплательщика (СвПред)
|
Наименование и реквизиты документа, подтверждающего полномочия представителя налогоплательщика |
Для доверенности, совершенной в форме электронного документа, указывается GUID доверенности |
Налоговая декларация по налогу,
уплачиваемому в связи с применением упрощенной системы
налогообложения (УСН)
|
1 - доходы | 2 - доходы, уменьшенные на величину расходов |
|||||
|
Сумма налога (авансового платежа по налогу), уплачиваемого в связи с применением упрощенной системы налогообложения (объект налогообложения - доходы), подлежащая уплате (уменьшению), по данным налогоплательщика | |
Состав элемента представлен в таблице 4.10. Элемент является обязательным при <ОбНал>=1 |
||||
|
Сумма налога (авансового платежа по налогу), уплачиваемого в связи с применением упрощенной системы налогообложения (объект налогообложения - доходы, уменьшенные на величину расходов), и минимального налога, подлежащая уплате (уменьшению), по данным налогоплательщика |
Состав элемента представлен в таблице 4.15. Элемент является обязательным при <ОбНал>=2 |
||||
|
Отчет о целевом использовании имущества (в том числе денежных средств), работ, услуг, полученных в рамках благотворительной деятельности, целевых поступлений, целевого финансирования |
Состав элемента представлен в таблице 4.18 |
||||
|
Расчет суммы расходов по приобретению контрольно-кассовой техники, уменьшающей сумму исчисленного за налоговый (отчетный) период налога (авансового платежа по налогу) |
Состав элемента представлен в таблице 4.20 |
Сумма налога (авансового платежа по налогу),
уплачиваемого в связи с применением упрощенной системы
налогообложения (объект налогообложения - доходы),
подлежащая уплате (уменьшению), по данным
налогоплательщика (СумНалПУ_НП)
|
Код по ОКТМО |
T(=11) |
Принимает значение в соответствии с Общероссийским классификатором территорий муниципальных образований |
|||
|
Сумма авансового платежа, подлежащая уплате в срок не позднее двадцать восьмого апреля отчетного года |
|||||
|
Код по ОКТМО |
T(=11) |
Принимает значение в соответствии с Общероссийским классификатором территорий муниципальных образований |
|||
|
Сумма авансового платежа, подлежащая уплате в срок не позднее двадцать восьмого июля отчетного года/Сумма авансового платежа к уменьшению по сроку не позднее двадцать восьмого июля отчетного года (со знаком "-") |
Сумма авансового платежа к уменьшению по сроку не позднее двадцать восьмого июля отчетного года указывается со знаком минус |
||||
|
Код по ОКТМО |
T(=11) |
Принимает значение в соответствии с Общероссийским классификатором территорий муниципальных образований |
|||
|
Сумма авансового платежа, подлежащая уплате в срок не позднее двадцать восьмого октября отчетного года/Сумма авансового платежа к уменьшению по сроку не позднее двадцать восьмого октября отчетного года (со знаком "-") |
Сумма авансового платежа к уменьшению по сроку не позднее двадцать восьмого октября отчетного года указывается со знаком минус |
||||
|
Код по ОКТМО |
T(=11) |
Принимает значение в соответствии с Общероссийским классификатором территорий муниципальных образований |
|||
|
Сумма налога, подлежащая доплате за налоговый период (календарный год) по сроку/Сумма налога к уменьшению за налоговый период (календарный год) по сроку (со знаком "-") |
Сумма налога к уменьшению за налоговый период (календарный год) по сроку указывается со знаком минус |
||||
|
Сумма налога, уплаченная в связи с применением патентной системы налогообложения, подлежащая зачету |
|||||
|
Расчет налога, уплачиваемого в связи с применением упрощенной системы налогообложения (объект налогообложения - доходы) |
Состав элемента представлен в таблице 4.11 |
Расчет налога, уплачиваемого в связи с применением
упрощенной системы налогообложения (объект налогообложения -
доходы) (РасчНал1)
|
налоговая ставка в размере 6%, установленная пунктом 1 статьи 346.20 Налогового кодекса Российской Федерации, или налоговая ставка, установленная законом субъекта Российской Федерации, применяется в течение налогового периода | |
|||||||
|
налоговая ставка в размере 8%, установленная пунктом 1.1 статьи 346.20 Налогового кодекса Российской Федерации, применяется начиная с квартала, по итогам которого доходы превысили 150 млн. рублей, но не превысили 200 млн. рублей и (или) в течение которого средняя численность работников превысила 100 человек, но не превысила 130 человек |
|||||||
|
налогоплательщик, производящий выплаты и иные вознаграждения физическим лицам | |
|||||||
|
индивидуальный предприниматель, не производящий выплаты и иные вознаграждения физическим лицам |
|||||||
|
Сумма полученных доходов (налоговая база для исчисления налога (авансового платежа по налогу) нарастающим итогом |
Состав элемента представлен в таблице 4.22 |
||||||
|
Состав элемента представлен в таблице 4.12 |
|||||||
|
Состав элемента представлен в таблице 4.22 |
|||||||
|
Сумма страховых взносов, выплаченных работникам пособий по временной нетрудоспособности и платежей (взносов) по договорам добровольного личного страхования (нарастающим итогом), предусмотренных пунктом 3.1 статьи 346.21 Налогового кодекса Российской Федерации, уменьшающая сумму исчисленного за налоговый (отчетный) период налога (авансового платежа по налогу) |
Состав элемента представлен в таблице 4.22 |
||||||
|
Расчет суммы торгового сбора, уменьшающей сумму налога (авансового платежа по налогу), уплачиваемого в связи с применением упрощенной системы налогообложения (объект налогообложения - доходы) |
Состав элемента представлен в таблице 4.13 |
||||||
|
Обоснование применения налоговой ставки, установленной законом субъекта Российской Федерации |
Значение элемента представляется в виде ЛЛЛЛЛЛЛ/XXXXXXXXXXXX, где: ЛЛЛЛЛЛЛ - значения в соответствии с кодами норм Кодекса в соответствии с которыми законами субъектов Российской Федерации устанавливаются налоговые ставки, приведенными в приложении N 5 к Порядку заполнения, /XXXXXXXXXXXX - разделительный слеш (/) и номер статьи (XXXX), пункта (XXXX) и подпункта (XXXX) закона субъекта Российской Федерации, в соответствии с которым предоставляется соответствующая льгота |
Расчет суммы торгового сбора, уменьшающей сумму
налога (авансового платежа по налогу), уплачиваемого
в связи с применением упрощенной системы налогообложения
(объект налогообложения - доходы) (РасчТоргСбор)
|
Сумма полученных доходов (налоговая база для исчисления налога (авансового платежа по налогу) нарастающим итогом |
Состав элемента представлен в таблице 4.22 |
||||
|
Состав элемента представлен в таблице 4.22 |
|||||
|
Сумма страховых взносов, выплаченных работникам пособий по временной нетрудоспособности и платежей (взносов) по договорам добровольного личного страхования (нарастающим итогом), предусмотренных пунктом 3.1 статьи 346.21 Налогового кодекса Российской Федерации, уменьшающая сумму исчисленного за налоговый (отчетный) период налога (авансового платежа по налогу) |
Состав элемента представлен в таблице 4.22 |
||||
|
Сумма торгового сбора, фактически уплаченная в течение налогового (отчетного) периода (нарастающим итогом) |
Состав элемента представлен в таблице 4.14 |
||||
|
Сумма уплаченного торгового сбора, уменьшающая сумму исчисленного за налоговый (отчетный) период налога (авансового платежа по налогу) |
Состав элемента представлен в таблице 4.22. Значение элемента <ТоргСборУмен> за первый квартал (за полугодие, за девять месяцев, за налоговый период) не должно превышать разности значений элементов <Исчисл> и <УменНал> за первый квартал (за полугодие, за девять месяцев, за налоговый период) соответственно |
Сумма торгового сбора, фактически уплаченная
в течение налогового (отчетного) периода (нарастающим
итогом) (ТоргСборФакт)
Сумма налога (авансового платежа по налогу),
уплачиваемого в связи с применением упрощенной
системы налогообложения (объект налогообложения - доходы,
уменьшенные на величину расходов), и минимального налога,
подлежащая уплате (уменьшению), по данным
налогоплательщика (СумНалПУ_СмНП)
|
Код по ОКТМО |
Принимает значение в соответствии с Общероссийским классификатором территорий муниципальных образований |
||||
|
Сумма авансового платежа, подлежащая уплате в срок не позднее двадцать восьмого апреля отчетного года |
|||||
|
Код по ОКТМО |
Принимает значение в соответствии с Общероссийским классификатором территорий муниципальных образований |
||||
|
Сумма авансового платежа, подлежащая уплате в срок не позднее двадцать восьмого июля отчетного года/Сумма авансового платежа к уменьшению по сроку не позднее двадцать восьмого июля отчетного года (со знаком "-") |
Сумма авансового платежа к уменьшению по сроку не позднее двадцать восьмого июля отчетного года указывается со знаком минус |
||||
|
Код по ОКТМО |
Принимает значение в соответствии с Общероссийским классификатором территорий муниципальных образований |
||||
|
Сумма авансового платежа, подлежащая уплате в срок не позднее двадцать восьмого октября отчетного года/Сумма авансового платежа к уменьшению по сроку не позднее двадцать восьмого октября отчетного года (со знаком "-") |
Сумма авансового платежа к уменьшению по сроку не позднее двадцать восьмого октября отчетного года указывается со знаком минус |
||||
|
Код по ОКТМО |
Принимает значение в соответствии с Общероссийским классификатором территорий муниципальных образований |
||||
|
Сумма налога, уплаченная в связи с применением патентной системы налогообложения, подлежащая зачету |
|||||
|
Сумма налога, подлежащая доплате за налоговый период (календарный год) в срок/Сумма налога к уменьшению (со знаком "-") | |
Сумма налога к уменьшению за налоговый период (календарный год) по сроку указывается со знаком минус |
||||
|
Сумма минимального налога, подлежащая уплате за налоговый период (календарный год) в срок |
|||||
|
Расчет налога, уплачиваемого в связи с применением упрощенной системы налогообложения, и минимального налога (объект налогообложения - доходы, уменьшенные на величину расходов) |
Состав элемента представлен в таблице 4.16 |
Расчет налога, уплачиваемого в связи с применением
упрощенной системы налогообложения, и минимального налога
(объект налогообложения - доходы, уменьшенные на величину
расходов) (РасчНал2)
|
налоговая ставка в размере 15%, установленная пунктом 2 статьи 346.20 Налогового кодекса Российской Федерации, или налоговая ставка, установленная законом субъекта Российской Федерации, применяется в течение налогового периода | |
|||||||
|
налоговая ставка в размере 20%, установленная пунктом 2.1 статьи 346.20 Налогового кодекса Российской Федерации, применяется начиная с квартала, по итогам которого доходы превысили 150 млн. рублей, но не превысили 200 млн. рублей и (или) в течение которого средняя численность работников превысила 100 человек, но не превысила 130 человек |
|||||||
|
Сумма убытка, полученного в предыдущем налоговом периоде (периодах), уменьшающая налоговую базу за налоговый период |
|||||||
|
Сумма исчисленного минимального налога за налоговый период (налоговая ставка 1%) |
|||||||
|
Состав элемента представлен в таблице 4.22 |
|||||||
|
Состав элемента представлен в таблице 4.22 |
|||||||
|
Налоговая база для исчисления налога (авансового платежа по налогу)/Сумма полученного убытка за истекший налоговый (отчетный) период |
Состав элемента представлен в таблице 4.22. Сумма полученного убытка за истекший налоговый (отчетный) период указывается со знаком минус |
||||||
|
Состав элемента представлен в таблице 4.17 |
|||||||
|
Состав элемента представлен в таблице 4.22 |
|||||||
|
Обоснование применения налоговой ставки, установленной законом субъекта Российской Федерации |
Значение элемента представляется в виде ЛЛЛЛЛЛЛ/XXXXXXXXXXXX, где: ЛЛЛЛЛЛЛ - значения в соответствии с кодами норм Кодекса в соответствии с которыми законами субъектов Российской Федерации устанавливаются налоговые ставки, приведенными в приложении N 5 к Порядку заполнения, /XXXXXXXXXXXX - разделительный слеш (/) и номер статьи (XXXX), пункта (XXXX) и подпункта (XXXX) закона субъекта Российской Федерации, в соответствии с которым предоставляется соответствующая льгота |
Отчет о целевом использовании имущества
(в том числе денежных средств), работ, услуг, полученных
в рамках благотворительной деятельности, целевых
поступлений, целевого финансирования (ОтчетИсп)
|
Стоимость имущества, работ, услуг или сумма денежных средств, итого по отчету |
|||||
|
Сумма средств, использованных по назначению в течение установленного срока, итого по отчету |
|||||
|
Сумма средств, срок использования которых не истек, итого по отчету |
|||||
|
Сумма средств, использованных не по назначению или не использованных в установленный срок, итого по отчету |
|||||
|
Отчет о целевом использовании имущества (в том числе денежных средств), работ, услуг, полученных в рамках благотворительной деятельности, целевых поступлений, целевого финансирования, по коду вида поступлений |
Состав элемента представлен в таблице 4.19 |
Отчет о целевом использовании имущества
(в том числе денежных средств), работ, услуг, полученных
в рамках благотворительной деятельности, целевых
поступлений, целевого финансирования, по коду
вида поступлений (ОтчетИспКод)
- Гражданский кодекс (ГК РФ)
- Жилищный кодекс (ЖК РФ)
- Налоговый кодекс (НК РФ)
- Трудовой кодекс (ТК РФ)
- Уголовный кодекс (УК РФ)
- Бюджетный кодекс (БК РФ)
- Арбитражный процессуальный кодекс
- Конституция РФ
- Земельный кодекс (ЗК РФ)
- Лесной кодекс (ЛК РФ)
- Семейный кодекс (СК РФ)
- Уголовно-исполнительный кодекс
- Уголовно-процессуальный кодекс
- Производственный календарь на 2025 год
- МРОТ 2025
- ФЗ «О банкротстве»
- О защите прав потребителей (ЗОЗПП)
- Об исполнительном производстве
- О персональных данных
- О налогах на имущество физических лиц
- О средствах массовой информации
- Производственный календарь на 2026 год
- Федеральный закон "О полиции" N 3-ФЗ
- Расходы организации ПБУ 10/99
- Минимальный размер оплаты труда (МРОТ)
- Календарь бухгалтера на 2025 год
- Частичная мобилизация: обзор новостей
- Постановление Правительства РФ N 1875
