Документ применяется с 1 января 2025 года. До этого срока действовал в предыдущей редакции.

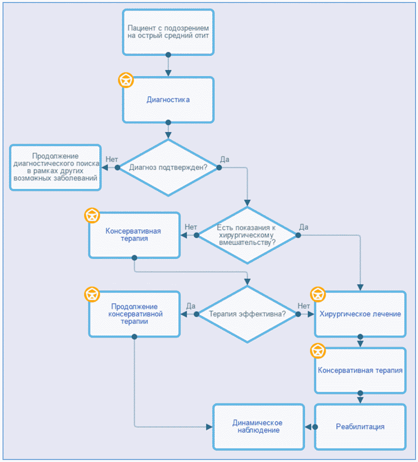
Приложение Б

АЛГОРИТМЫ ДЕЙСТВИЙ ВРАЧА

Рисунок 9