Документ применяется с 1 января 2025 года. До этого срока действовал в предыдущей редакции.

Приложение Б

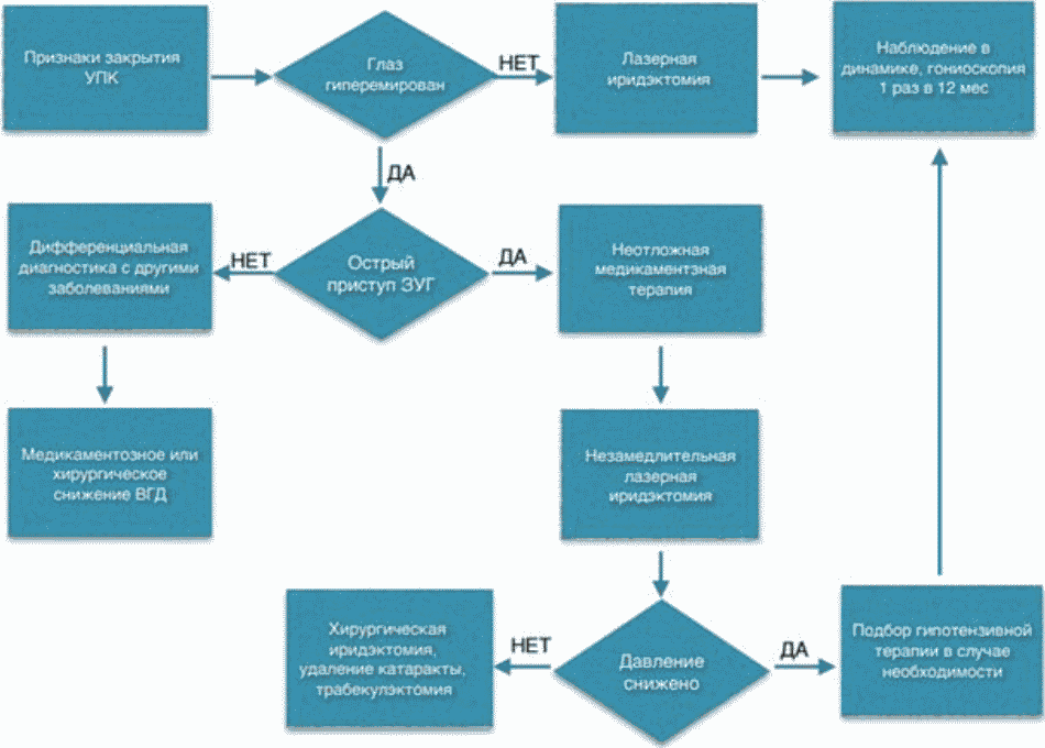
АЛГОРИТМЫ ДЕЙСТВИЙ ВРАЧА

Рисунок 2