к Решению Коллегии Евразийской
экономической комиссии
от 6 августа 2024 г. N 95
1. Правила информационного взаимодействия при реализации средствами интегрированной информационной системы Евразийского экономического союза общего процесса "Обеспечение обмена электронными документами и (или) сведениями между таможенными органами государств - членов Евразийского экономического союза в процессе контроля перевозок товаров в соответствии с таможенной процедурой таможенного транзита", утвержденные указанным Решением, изложить в следующей редакции:
Решением Коллегии
Евразийской экономической комиссии
от 21 ноября 2023 г. N 162
(в редакции Решения Коллегии
Евразийской экономической комиссии
от 6 августа 2024 г. N 95)
ИНФОРМАЦИОННОГО ВЗАИМОДЕЙСТВИЯ ПРИ РЕАЛИЗАЦИИ
СРЕДСТВАМИ ИНТЕГРИРОВАННОЙ ИНФОРМАЦИОННОЙ СИСТЕМЫ
ЕВРАЗИЙСКОГО ЭКОНОМИЧЕСКОГО СОЮЗА ОБЩЕГО ПРОЦЕССА
"ОБЕСПЕЧЕНИЕ ОБМЕНА ЭЛЕКТРОННЫМИ ДОКУМЕНТАМИ
И (ИЛИ) СВЕДЕНИЯМИ МЕЖДУ ТАМОЖЕННЫМИ ОРГАНАМИ
ГОСУДАРСТВ - ЧЛЕНОВ ЕВРАЗИЙСКОГО ЭКОНОМИЧЕСКОГО
СОЮЗА В ПРОЦЕССЕ КОНТРОЛЯ ПЕРЕВОЗОК ТОВАРОВ
В СООТВЕТСТВИИ С ТАМОЖЕННОЙ ПРОЦЕДУРОЙ
ТАМОЖЕННОГО ТРАНЗИТА"
1. Настоящие Правила разработаны в соответствии со следующими международными договорами и актами, составляющими право Евразийского экономического союза (далее - Союз):
Договор о Евразийском экономическом союзе от 29 мая 2014 года;
Таможенный кодекс Евразийского экономического союза (далее - Кодекс);
Соглашение о применении в Евразийском экономическом союзе навигационных пломб для отслеживания перевозок от 19 апреля 2022 г.;
Решение Коллегии Евразийской экономической комиссии от 6 ноября 2014 г. N 200 "О технологических документах, регламентирующих информационное взаимодействие при реализации средствами интегрированной информационной системы внешней и взаимной торговли общих процессов";
Решение Коллегии Евразийской экономической комиссии от 27 января 2015 г. N 5 "Об утверждении Правил электронного обмена данными в интегрированной информационной системе внешней и взаимной торговли";
Решение Коллегии Евразийской экономической комиссии от 14 апреля 2015 г. N 29 "О перечне общих процессов в рамках Евразийского экономического союза и внесении изменения в Решение Коллегии Евразийской экономической комиссии от 19 августа 2014 г. N 132";
Решение Коллегии Евразийской экономической комиссии от 9 июня 2015 г. N 63 "О Методике анализа, оптимизации, гармонизации и описания общих процессов в рамках Евразийского экономического союза";
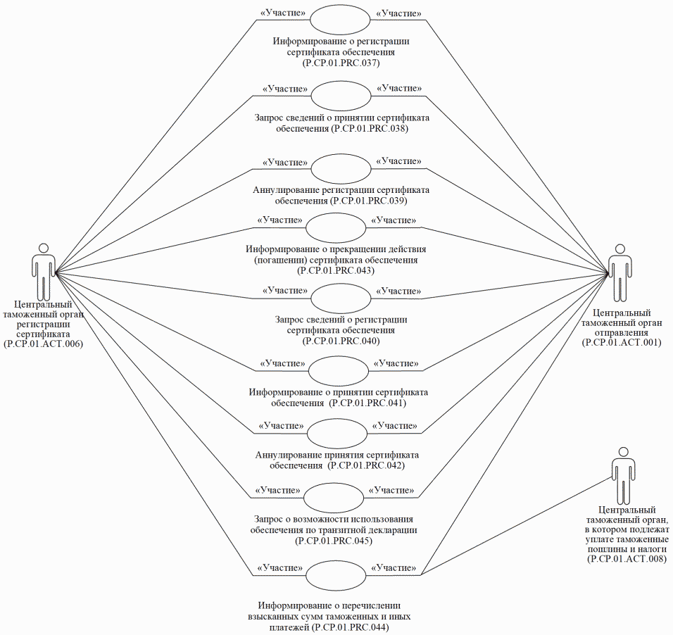
Решение Коллегии Евразийской экономической комиссии от 28 сентября 2015 г. N 125 "Об утверждении Положения об обмене электронными документами при трансграничном взаимодействии органов государственной власти государств - членов Евразийского экономического союза между собой и с Евразийской экономической комиссией";
Решение Коллегии Евразийской экономической комиссии от 2 мая 2017 г. N 43 "О таможенном декларировании иностранных товаров, предназначенных для использования при организации и проведении чемпионата мира по футболу FIFA 2018 года и Кубка конфедераций FIFA 2017 года, чемпионата Европы по футболу UEFA 2020 года или при проведении тренировочных мероприятий по подготовке к ним, и внесении изменения в классификатор особенностей перемещения товаров";
Решение Коллегии Евразийской экономической комиссии от 13 декабря 2017 г. N 170 "О некоторых вопросах применения таможенной процедуры таможенного транзита";
Решение Коллегии Евразийской экономической комиссии от 19 декабря 2017 г. N 188 "О некоторых вопросах, связанных с выпуском товаров";
Решение Коллегии Евразийской экономической комиссии от 29 октября 2019 г. N 185 "Об утверждении Правил реализации общего процесса "Обеспечение обмена электронными документами и (или) сведениями между таможенными органами государств - членов Евразийского экономического союза в процессе контроля перевозок товаров в соответствии с таможенной процедурой таможенного транзита";
Решение Коллегии Евразийской экономической комиссии от 30 мая 2023 г. N 73 "Об утверждении формы транзитной декларации и порядка ее заполнения, а также об изменении и признании утратившими силу некоторых решений Комиссии Таможенного союза и Коллегии Евразийской экономической комиссии";
Решение Коллегии Евразийской экономической комиссии от 22 августа 2023 г. N 130 "О Порядке обмена информацией о принятых в процессе перевозки мерах и формах контроля между контролирующими органами государств - членов Евразийского экономического союза в отношении товаров (продукции), перевозимых по территориям государств-членов с применением навигационных пломб";
Решение Коллегии Евразийской экономической комиссии от 24 октября 2023 г. N 151 "О сертификате обеспечения исполнения обязанности по уплате таможенных пошлин, налогов".
Настоящие Правила разработаны с учетом положений Таможенной конвенции о международной перевозке грузов с применением книжки МДП (Конвенции МДП) (заключена в г. Женеве 14 ноября 1975 г.), а также Технологии информационного взаимодействия таможенных органов государств - членов Таможенного союза при контроле за перевозками товаров в соответствии с таможенной процедурой таможенного транзита, утвержденной Решением Объединенной коллегии таможенных служб государств - членов Таможенного союза от 4 июня 2015 г. N 15/6.
2. Настоящие Правила разработаны в целях определения порядка и условий межгосударственного информационного взаимодействия между участниками общего процесса "Обеспечение обмена электронными документами и (или) сведениями между таможенными органами государств - членов Евразийского экономического союза в процессе контроля перевозок товаров в соответствии с таможенной процедурой таможенного транзита" (далее - общий процесс), включая описание процедур, выполняемых в рамках этого общего процесса.
3. Настоящие Правила применяются участниками общего процесса при контроле за порядком выполнения процедур и операций в рамках общего процесса, а также при проектировании, разработке и доработке компонентов информационных систем, обеспечивающих реализацию общего процесса.
4. Для целей настоящих Правил используются понятия, которые означают следующее:
"генеральный сертификат" - сертификат обеспечения исполнения обязанности по уплате таможенных пошлин, налогов в отношении товаров, перевозимых по нескольким транзитным декларациям;
"разовый сертификат" - сертификат обеспечения исполнения обязанности по уплате таможенных пошлин, налогов в отношении товаров, перевозимых по одной транзитной декларации;
"сертификат обеспечения, сертификат" - разовый сертификат или генеральный сертификат.
Понятия "группа процедур общего процесса", "информационный объект общего процесса", "исполнитель", "операция общего процесса", "процедура общего процесса" и "участник общего процесса", используемые в настоящих Правилах, применяются в значениях, определенных Методикой анализа, оптимизации, гармонизации и описания общих процессов в рамках Евразийского экономического союза, утвержденной Решением Коллегии Евразийской экономической комиссии от 9 июня 2015 г. N 63.
IV. Основные сведения об общем процессе
5. Полное наименование общего процесса: "Обеспечение обмена электронными документами и (или) сведениями между таможенными органами государств - членов Евразийского экономического союза в процессе контроля перевозок товаров в соответствии с таможенной процедурой таможенного транзита".
6. Кодовое обозначение общего процесса: P.CP.01, версия 1.1.0.
1. Цель и задачи общего процесса
7. Целью общего процесса является обеспечение обмена электронными документами и (или) сведениями между центральными таможенными органами при осуществлении контроля за перевозкой товаров в соответствии с таможенной процедурой таможенного транзита при их перемещении по территориям 2 и более государств - членов Союза (далее - государства-члены).
8. Для достижения цели общего процесса необходимо решить следующие задачи:
а) обеспечить автоматизированный обмен сведениями, необходимыми для проведения контроля за перевозками товаров в соответствии с таможенной процедурой таможенного транзита, между уполномоченными органами государств-членов, включая информацию о сертификате обеспечения, с использованием технических решений, предоставляемых интегрированной системой, согласно требованиям, предъявляемыми к взаимодействию в соответствии с правом Союза;
б) обеспечить использование унифицированных структур электронных документов и сведений, построенных на основе использования общей модели данных Союза;
в) обеспечить оперативный доступ к информации, необходимой для контроля и мониторинга за перевозками товаров в соответствии с таможенной процедурой таможенного транзита, включая информацию о сертификате обеспечения по запросу таможенных органов государств-членов.
9. Перечень участников общего процесса приведен в таблице 1.
Перечень участников общего процесса
|
центральный таможенный орган государства-члена, на территории которого находится таможенный орган, осуществивший выпуск товаров в соответствии с таможенной процедурой таможенного транзита |
||
|
центральный таможенный орган государства-члена, на территории которого находится таможенный орган, в котором планируется завершение действия таможенной процедуры таможенного транзита |
||
|
центральный таможенный орган государства-члена, на территории которого находятся таможенные органы, совершающие таможенные операции, связанные с соблюдением маршрута перевозки товаров, установленного в отношении товаров, помещенных под таможенную процедуру таможенного транзита, осуществлением запланированной разгрузки, перегрузки (перевалки) и иных грузовых операций с товарами, перевозимыми (транспортируемыми) в соответствии с таможенной процедурой таможенного транзита по таможенной территории Союза, а также с заменой транспортных средств, перевозящих (транспортирующих) такие товары (далее - грузовые операции) |
||
|
центральный таможенный орган, совершающий незапланированные ранее таможенные операции |
центральный таможенный орган государства-члена, на территории которого находятся таможенные органы, совершающие таможенные операции, связанные с изменением места доставки товаров, изменением маршрута перевозки товаров, установленного в отношении товаров, помещенных под таможенную процедуру таможенного транзита, осуществлением не запланированных ранее грузовых операций, продлением срока таможенного транзита или завершением действия таможенной процедуры таможенного транзита в связи с изменением места доставки товаров, аварией, возникновением действия непреодолимой силы или иных обстоятельств при перевозке (транспортировке) товаров, а также с проведением таможенного контроля в соответствии с оперативными мероприятиями в отношении товаров, перемещаемых в соответствии с таможенной процедурой таможенного транзита, в пути их следования, в том числе в случае применения навигационных пломб |
|
|
центральный таможенный орган, информируемый о перевозке товаров |
центральный таможенный орган государства-члена, по территории которого планируется осуществление перевозки товаров в соответствии с таможенной процедурой таможенного транзита с использованием автомобильного или железнодорожного видов транспорта, но не предполагается совершение операций с такими товарами |
|
|
центральный таможенный орган государства-члена, на территории которого находится таможенный орган, зарегистрировавший сертификат обеспечения |
||
|
центральный промежуточный таможенный орган другого государства-члена |
центральный промежуточный таможенный орган государства-члена, отличный от центрального промежуточного таможенного органа, инициирующего информационное взаимодействие |
|
|
центральный таможенный орган, в котором подлежат уплате таможенные пошлины и налоги |
центральный таможенный орган государства-члена, на территории которого находится таможенный орган отправления или иной таможенный орган, в котором подлежат уплате таможенные пошлины, налоги, специальные, антидемпинговые, компенсационные пошлины в соответствии со статьями 61, 74 и 266 Кодекса |
10. Общий процесс представляет собой совокупность процедур, сгруппированных по своему назначению:
а) процедуры представления сведений о выпуске товаров в соответствии с таможенной процедурой таможенного транзита (далее соответственно - процедуры представления сведений о выпуске товаров, сведения о выпуске товаров);
б) процедуры представления сведений о завершении действия таможенной процедуры таможенного транзита;
в) процедуры представления сведений об операциях, совершаемых в ходе таможенной процедуры таможенного транзита;
г) процедуры запроса сведений о перевозке товаров в соответствии с таможенной процедурой таможенного транзита и представления сведений о прекращении действия таможенной процедуры таможенного транзита;
д) процедуры представления сведений о сертификате обеспечения и перечислении взысканных платежей.
11. Процедуры, включенные в каждую из групп процедур, выполняются двумя или более участниками информационного взаимодействия. Состав участников информационного взаимодействия приведен в разделе VIII настоящих Правил.
Представление сведений в рамках выполнения процедур осуществляется в соответствии с Регламентом информационного взаимодействия между таможенными органами государств - членов Евразийского экономического союза при реализации средствами интегрированной информационной системы Евразийского экономического союза общего процесса "Обеспечение обмена электронными документами и (или) сведениями между таможенными органами государств - членов Евразийского экономического союза в процессе контроля перевозок товаров в соответствии с таможенной процедурой таможенного транзита", утвержденным Решением Коллегии Евразийской экономической комиссии от 21 ноября 2023 г. N 162 (далее - Регламент информационного взаимодействия при осуществлении транзита). Формат и структура представляемых сведений должны соответствовать Описанию форматов и структур электронных документов и сведений, используемых для реализации средствами интегрированной информационной системы Евразийского экономического союза общего процесса "Обеспечение обмена электронными документами и (или) сведениями между таможенными органами государств - членов Евразийского экономического союза в процессе контроля перевозок товаров в соответствии с таможенной процедурой таможенного транзита", утвержденному Решением Коллегии Евразийской экономической комиссии от 21 ноября 2023 г. N 162 (далее - Описание форматов и структур электронных документов и сведений).
В настоящих Правилах условия выполнения процедур и (или) операций, связанных с внесением изменений или аннулированием сведений, устанавливаются в отношении ранее направленных сведений по определенной транзитной декларации.
12. Приведенное описание структуры общего процесса представлено на рисунке 1.
Рис. 1. Структура общего процесса
13. Порядок выполнения процедур общего процесса, сгруппированных по своему назначению, детализированное описание операций, приведен в разделе VIII настоящих Правил.
14. Для каждой группы процедур приводится общая схема, демонстрирующая связи между процедурами общего процесса и порядок их выполнения. Общая схема процедур построена с использованием графической нотации UML (унифицированный язык моделирования - Unified Modeling Language) и снабжена текстовым описанием.
4. Группа процедур представления сведений о выпуске товаров
(P.CP.01.PGR.001)
15. В состав группы процедур представления сведений о выпуске товаров (P.CP.01.PGR.001) входят процедуры по представлению сведений о выпуске товаров (включая предоставление указанных сведений по запросу), а также по внесению изменений в указанные сведения и аннулированию таких сведений:
"Информирование о выпуске товаров в соответствии с таможенной процедурой таможенного транзита" (P.CP.01.PRC.001);
"Изменение сведений о выпуске товаров" (P.CP.01.PRC.002);
"Аннулирование сведений о выпуске товаров (P.CP.01.PRC.003);
"Запрос сведений о выпуске товаров в соответствии с таможенной процедурой таможенного транзита" (P.CP.01.PRC.004).
16. Приведенное описание группы процедур представления сведений о выпуске товаров представлено на рисунке 2.
Рис. 2. Общая схема группы процедур представления сведений
о выпуске товаров
17. Перечень процедур общего процесса, входящих в группу процедур представления сведений о выпуске товаров, приведен в таблице 2.
Перечень процедур общего процесса, входящих в группу
процедур представления сведений о выпуске товаров
5. Группа процедур представления сведений о завершении
действия таможенной процедуры таможенного транзита
(P.CP.01.PGR.002)
18. В состав группы процедур представления сведений о завершении действия таможенной процедуры таможенного транзита (P.CP.01.PGR.002) входят процедуры информирования о завершении действия таможенной процедуры таможенного транзита, в том числе, в случае изменения места доставки товаров, а также по внесению изменений в такие сведения:
"Информирование о завершении действия таможенной процедуры таможенного транзита в связи с изменением места доставки" (P.CP.01.PRC.005);
"Изменение сведений о завершении действия таможенной процедуры таможенного транзита в связи с изменением места доставки" (P.CP.01.PRC.006);
"Информирование о завершении действия таможенной процедуры таможенного транзита" (P.CP.01.PRC.007);
"Изменение сведений о завершении действия таможенной процедуры таможенного транзита" (P.CP.01.PRC.008);
"Информирование о завершении действия таможенной процедуры таможенного транзита при возврате товаров Союза на таможенную территорию Союза" (P.CP.01.PRC.009);
"Изменение сведений о завершении действия таможенной процедуры таможенного транзита при возврате товаров Союза на таможенную территорию Союза" (P.CP.01.PRC.010).
19. Приведенное описание группы процедур представления сведений о завершении действия таможенной процедуры таможенного транзита представлено на рисунке 3.
Рис. 3. Общая схема группы процедур представления сведений
о завершении действия таможенной процедуры
таможенного транзита
20. Перечень процедур общего процесса, входящих в группу процедур представления сведений о завершении действия таможенной процедуры таможенного транзита, приведен в таблице 3.
Перечень процедур общего процесса, входящих в группу
процедур представления сведений о завершении действия
таможенной процедуры таможенного транзита
6. Группа процедур представления сведений
об операциях, совершаемых в ходе таможенной процедуры
таможенного транзита (P.CP.01.PGR.003)
21. В состав группы процедур представления сведений об операциях, совершаемых в ходе таможенной процедуры таможенного транзита (P.CP.01.PGR.003), входят процедуры по продлению срока таможенного транзита; информирования о соблюдении или изменении маршрута перевозки (транспортировки) товаров, процедуры информирования о совершении грузовых операций, включая незапланированные ранее грузовые операции, процедуры информирования об аварии, либо действиях непреодолимой силы или иных обстоятельствах, возникших при перевозке (транспортировке) товаров, процедуры информирования о мерах и формах контроля при отслеживании перевозок с применением навигационных пломб, процедуры информирования о продлении срока завершения действия таможенной процедуры таможенного транзита, а также процедуры по внесению изменений в такие сведения и их аннулированию:
"Информирование о продлении срока таможенного транзита" (P.CP.01.PRC.011);
"Изменение сведений о продлении срока таможенного транзита" (P.CP.01.PRC.012);
"Аннулирование сведений о продлении срока таможенного транзита" (P.CP.01.PRC.013);
"Информирование об изменении маршрута перевозки (транспортировки) товаров" (P.CP.01.PRC.014);
"Изменение сведений об изменении маршрута перевозки (транспортировки) товаров" (P.CP.01.PRC.015);
"Аннулирование сведений об изменении маршрута перевозки (транспортировки) товаров" (P.CP.01.PRC.016);
"Информирование о соблюдении маршрута перевозки (транспортировки) товаров" (P.CP.01.PRC.017);
"Изменение сведений о соблюдении маршрута перевозки (транспортировки) товаров" (P.CP.01.PRC.018);
"Аннулирование сведений о соблюдении маршрута перевозки (транспортировки) товаров" (P.CP.01.PRC.019);
"Информирование о совершении запланированных грузовых операций" (P.CP.01.PRC.020);
"Изменение сведений о совершении запланированных грузовых операций" (P.CP.01.PRC.021);
"Аннулирование сведений о совершении запланированных грузовых операций" (P.CP.01.PRC.022);
"Информирование о совершении незапланированных грузовых операций" (P.CP.01.PRC.023);
"Изменение сведений о совершении незапланированных грузовых операций" (P.CP.01.PRC.024);
"Аннулирование сведений о совершении незапланированных грузовых операций" (P.CP.01.PRC.025);
"Информирование об аварии, действиях непреодолимой силы или иных обстоятельствах, возникших при перевозке товаров" (P.CP.01.PRC.026);
"Изменение сведений об аварии, действиях непреодолимой силы или иных обстоятельствах, возникших при перевозке товаров" (P.CP.01.PRC.027);
"Аннулирование сведений об аварии, действиях непреодолимой силы или иных обстоятельствах, возникших при перевозке товаров" (P.CP.01.PRC.028);
"Информирование о продлении срока оформления завершения действия таможенной процедуры таможенного транзита" (P.CP.01.PRC.029);
"Изменение сведений о продлении срока оформления завершения действия таможенной процедуры таможенного транзита" (P.CP.01.PRC.030);
"Аннулирование сведений о продлении срока оформления завершения действия таможенной процедуры таможенного транзита" (P.CP.01.PRC.031);
"Информирование о мерах и формах контроля при отслеживании перевозок с применением навигационных пломб" (P.CP.01.PRC.046);
"Изменение сведений о мерах и формах контроля при отслеживании перевозок с применением навигационных пломб" (P.CP.01.PRC.047).
22. Приведенное описание группы процедур представления сведений об операциях, совершаемых в ходе таможенной процедуры таможенного транзита представлено на рисунке 4.
Рис. 4. Общая схема группы процедур представления сведений
об операциях, совершаемых в ходе таможенной процедуры
таможенного транзита (часть 1)
Рис. 4. Общая схема группы процедур представления сведений
об операциях совершаемых в ходе таможенной процедуры
таможенного транзита (часть 2)
Рис. 4. Общая схема группы процедур представления сведений
об операциях, совершаемых в ходе таможенной процедуры
таможенного транзита (часть 3)
Рис. 4. Общая схема группы процедур представления сведений
об операциях, совершаемых в ходе таможенной процедуры
таможенного транзита (часть 4)
Рис. 4. Общая схема группы процедур представления сведений
об операциях, совершаемых в ходе таможенной процедуры
таможенного транзита (часть 5)
23. Перечень процедур общего процесса, входящих в группу процедур представления сведений об операциях, совершаемых в ходе таможенной процедуры таможенного транзита, приведен в таблице 4.
Перечень процедур общего процесса, входящих в группу
процедур представления сведений об операциях, совершаемых
в ходе таможенной процедуры таможенного транзита
7. Группа процедур запроса сведений о перевозке товаров
в соответствии с таможенной процедурой таможенного транзита
и представления сведений о прекращении действия таможенной
процедуры таможенного транзита (P.CP.01.PGR.004)
24. В состав группы процедур запроса сведений о перевозке товаров в соответствии с таможенной процедурой таможенного транзита и представления сведений о прекращении действия таможенной процедуры таможенного транзита (P.CP.01.PGR.004) входят процедуры запроса сведений о завершении действия таможенной процедуры таможенного транзита, запроса сведений о транзитной перевозке, запроса сведений о месте нахождения товаров, процедуры информирования о прекращении действия таможенной процедуры таможенного транзита, включая процедуру внесения изменений в сведения о прекращении действия таможенной процедуры таможенного транзита:
"Запрос сведений о завершении действия таможенной процедуры таможенного транзита" (P.CP.01.PRC.032);
"Запрос сведений о завершении действия таможенной процедуры таможенного транзита, проследовании товаров или совершении грузовых операций" (P.CP.01.PRC.033);
"Запрос информации о месте нахождения товаров" (P.CP.01.PRC.034);
"Информирование о прекращении действия таможенной процедуры таможенного транзита" (P.CP.01.PRC.035);
"Изменение сведений о прекращении действия таможенной процедуры таможенного транзита" (P.CP.01.PRC.036).
25. Приведенное описание группы процедур запроса сведений о перевозке товаров в соответствии с таможенной процедурой таможенного транзита и представления сведений о прекращении действия таможенной процедуры таможенного транзита представлено на рисунке 5.
Рис. 5. Общая схема группы процедур запроса сведений
о перевозке товаров в соответствии с таможенной процедурой
таможенного транзита и представления сведений о прекращении
действия таможенной процедуры таможенного транзита
26. Перечень процедур общего процесса, входящих в группу процедур запроса сведений о перевозке товаров в соответствии с таможенной процедурой таможенного транзита и представления сведений о прекращении действия таможенной процедуры таможенного транзита, приведен в таблице 5.
Перечень процедур общего процесса, входящих
в группу процедур запроса сведений о перевозке товаров
в соответствии с таможенной процедурой таможенного транзита
и представления сведений о прекращении действия таможенной
процедуры таможенного транзита
8. Группа процедур представления сведений о сертификате
обеспечения и перечислении взысканных платежей
(P.CP.01.PGR.005)
27. В состав группы процедур представления сведений о сертификате обеспечения и перечислении взысканных платежей (P.CP.01.PGR.005) входят процедуры информирования о регистрации, аннулировании регистрации, принятии, аннулировании принятия, прекращении действия сертификата обеспечения, процедуры запроса сведений о сертификате, а также процедура информирования о перечислении взысканных таможенных пошлин, налогов и иных платежей:
"Информирование о регистрации сертификата обеспечения" (P.CP.01.PRC.037);
"Запрос сведений о принятии сертификата обеспечения" (P.CP.01.PRC.038);
"Аннулирование регистрации сертификата обеспечения" (P.CP.01.PRC.039);
"Запрос сведений о регистрации сертификата обеспечения" (P.CP.01.PRC.040);
Информирование о принятии сертификата обеспечения" (P.CP.01.PRC.041);
"Аннулирование принятия сертификата обеспечения" (P.CP.01.PRC.042);
"Информирование о прекращении действия (погашении) сертификата обеспечения" (P.CP.01.PRC.043);
"Информирование о перечислении взысканных сумм таможенных и иных платежей" (P.CP.01.PRC.044);
"Запрос о возможности использования обеспечения по транзитной декларации" (P.CP.01.PRC.045).
28. Приведенное описание группы процедур представления сведений о сертификате обеспечения и перечислении взысканных платежей представлено на рисунке 6.
Рис. 6. Общая схема группы процедур представления сведений
о сертификате обеспечения и перечислении взысканных платежей
29. Перечень процедур общего процесса, входящих в группу процедур представления сведений о сертификате обеспечения и перечислении взысканных платежей, приведен в таблице 6.
Перечень процедур общего процесса, входящих в группу
процедур представления сведений о сертификате обеспечения
и перечислении взысканных платежей
V. Информационные объекты общего процесса
30. Перечень информационных объектов, сведения о которых или из которых передаются в процессе информационного взаимодействия между участниками общего процесса, приведен в таблице 7.
Перечень информационных объектов
VI. Ответственность участников общего процесса
31. Привлечение к дисциплинарной ответственности за несоблюдение требований, направленных на обеспечение своевременности и полноты представления сведений, участвующих в информационном взаимодействии должностных лиц и сотрудников уполномоченных органов государств-членов осуществляется в соответствии с законодательством государств-членов.
VII. Справочники и классификаторы общего процесса
32. Перечень справочников и классификаторов общего процесса приведен в таблице 8.
Перечень справочников и классификаторов общего процесса
|
классификатор стран мира |
содержит перечень наименований стран и соответствующие им коды (применяется в соответствии с Решением Комиссии Таможенного союза от 20 сентября 2010 г. N 378) |
||
|
классификатор валют |
содержит перечень кодов и наименований валют (применяется в соответствии с Решением Комиссии Таможенного союза от 20 сентября 2010 г. N 378) |
||
|
единая Товарная номенклатура внешнеэкономической деятельности Евразийского экономического союза (ТН ВЭД ЕАЭС) |
содержит перечень кодов и наименований товаров, основанный на Гармонизированной системе описания и кодирования товаров Всемирной таможенной организации и единой Товарной номенклатуре внешнеэкономической деятельности Содружества Независимых Государств |
||
|
перечень видов средств (каналов) связи |
содержит перечень кодов и наименований видов средств (каналов) связи (применяется в соответствии с Решением Коллегии Евразийской экономической комиссии от 6 декабря 2022 г. N 192) |
||
|
классификатор видов документов и сведений |
содержит перечень кодов и наименований видов документов, используемых для заполнения таможенных документов (применяется в соответствии с Решением Комиссии Таможенного союза от 20 сентября 2010 г. N 378) |
||
|
классификатор видов транспорта и транспортировки товаров |
содержит перечень видов транспортных средств и транспортировки товаров и соответствующие им коды (применяется в соответствии с Решением Комиссии Таможенного союза от 20 сентября 2010 г. N 378) |
||
|
классификатор видов груза, упаковки и упаковочных материалов |
содержит перечень кодов и наименований видов груза, упаковки и упаковочных материалов и соответствующие им коды (применяется в соответствии с Решением Комиссии Таможенного союза от 20 сентября 2010 г. N 378) |
||
|
классификатор единиц измерения |
содержит перечень кодов и наименований единиц измерения (применяется в соответствии с Решением Комиссии Таможенного союза от 20 сентября 2010 г. N 378) |
||
|
классификатор языков |
содержит перечень наименований языков и их коды в соответствии со стандартом ISO 639-1 (применяется в соответствии с Решением Коллегии Евразийской экономической комиссии от 10 сентября 2019 г. N 152) |
||
|
классификатор таможенных органов государств-членов |
содержит перечень наименований таможенных органов государств-членов и соответствующие им коды |
||
|
классификатор видов документов, удостоверяющих личность |
содержит перечень кодов и наименований видов документов, удостоверяющих личность (применяется в соответствии с Решением Коллегии Евразийской экономической комиссии от 2 апреля 2019 г. N 53) |
||
|
классификатор организационно-правовых форм |
содержит перечень кодов и наименований организационно-правовых форм (применяется в соответствии с Решением Коллегии Евразийской экономической комиссии от 2 апреля 2019 г. N 54) |
||
|
классификатор видов таможенных процедур |
содержит перечень кодов и наименований видов таможенных процедур (применяется в соответствии с Решением Комиссии Таможенного союза от 20 сентября 2010 г. N 378) |
||
|
классификатор марок дорожных транспортных средств |
содержит перечень кодов и наименований марок дорожных транспортных средств (применяется в соответствии с Решением Комиссии Таможенного союза от 20 сентября 2010 г. N 378) |
||
|
классификатор видов налогов, сборов и иных платежей, взимание которых возложено на таможенные органы |
содержит перечень кодов и наименований видов налогов, сборов и иных платежей, взимание которых возложено на таможенные органы (применяется в соответствии с Решением Комиссии Таможенного союза от 20 сентября 2010 г. N 378) |
||
|
классификатор видов перемещения товаров в соответствии с таможенной процедурой таможенного транзита |
содержит перечень кодов и наименований видов перемещения товаров в соответствии с таможенной процедурой таможенного транзита (применяется в соответствии с Решением Комиссии Таможенного союза от 20 сентября 2010 г. N 378) |
||
|
классификатор особенностей таможенного декларирования товаров |
содержит перечень кодов и наименований особенностей таможенного декларирования товаров (применяется в соответствии с Решением Комиссии Таможенного союза от 20 сентября 2010 г. N 378) |
||
|
классификатор способов обеспечения исполнения обязанности по уплате таможенных пошлин, налогов |
содержит перечень кодов и наименований способов обеспечения исполнения обязанности по уплате таможенных пошлин, налогов (применяется в соответствии с Решением Комиссии Таможенного союза от 20 сентября 2010 г. N 378) |
||
|
справочник видов оговорок при завершении действия таможенной процедуры таможенного транзита |
содержит перечень кодов и наименований видов оговорок, которыми сопровождается завершение таможенной процедуры таможенного транзита |
||
|
классификатор случаев непредоставления обеспечения исполнения обязанности по уплате таможенных пошлин, налогов, специальных, антидемпинговых, компенсационных пошлин |
содержит перечень кодов и наименований случаев не предоставления обеспечения исполнения обязанности по уплате таможенных пошлин, налогов, специальных, антидемпинговых, компенсационных пошлин, предусмотренные правом Евразийского экономического союза (применяется в соответствии с Решением Комиссии Таможенного союза от 20 сентября 2010 г. N 378) |
||
|
справочник технологических и таможенных операций, применяемых в ходе таможенной процедуры таможенного транзита |
содержит перечень кодов и наименований технологических и таможенных операций, применяемых в ходе таможенной процедуры таможенного транзита |
||
|
классификатор типов транспортных средств |
содержит перечень кодов и наименований типов транспортных средств (применяется в соответствии с Решением Комиссии Таможенного союза от 20 сентября 2010 г. N 378) |
||
|
предназначен для систематизации и кодирования видов средств таможенной идентификации |
|||
|
справочник технологических и таможенных операций, применяемых при регистрации и использовании сертификата обеспечения исполнения обязанности по уплате таможенных пошлин, налогов |
содержит перечень кодов и наименований технологических и таможенных операций применяемых при регистрации и использовании сертификата обеспечения исполнения обязанности по уплате таможенных пошлин, налогов |
||
|
справочник решений таможенного органа, принимаемых при совершении технологических и таможенных операций в отношении сертификата обеспечения исполнения обязанности по уплате таможенных пошлин, налогов |
содержит перечень кодов и наименований решений таможенного органа, принимаемых при совершении технологических и таможенных операций в отношении сертификата обеспечения исполнения обязанности по уплате таможенных пошлин, налогов |
||
|
справочник причин невозможности предоставления информации или использования сертификата обеспечения |
содержит перечень кодов и наименований причин невозможности предоставления информации или использования сертификата обеспечения сертификата обеспечения при перевозке товаров в соответствии с таможенной процедурой таможенного транзита |
VIII. Процедуры общего процесса
1. Процедуры представления сведений о выпуске товаров
Процедура "Информирование о выпуске товаров
в соответствии с таможенной процедурой таможенного
транзита" (P.CP.01.PRC.001)
33. Схема выполнения процедуры "Информирование о выпуске товаров в соответствии с таможенной процедурой таможенного транзита" (P.CP.01.PRC.001) представлена на рисунке 7.
Рис. 7. Схема выполнения процедуры "Информирование о выпуске
товаров в соответствии с таможенной процедурой таможенного
транзита" (P.CP.01.PRC.001)
34. Процедура "Информирование о выпуске товаров в соответствии с таможенной процедурой таможенного транзита" (P.CP.01.PRC.001) осуществляется при выпуске товаров в соответствии с таможенной процедурой таможенного транзита. После фиксации в информационной системе центрального таможенного органа отправления сведений о выпуске товаров в соответствии с таможенной процедурой таможенного транзита, центральный таможенный орган оправления представляет указанные сведения в центральные таможенные органы других государств-членов. Состав участников информационного взаимодействия при выполнении процедуры "Информирование о выпуске товаров в соответствии с таможенной процедурой таможенного транзита" (P.CP.01.PRC.001) определяется условиями выполнения отдельных операций процедуры общего процесса.
35. Первой выполняется операция "Представление в центральный таможенный орган назначения сведений о выпуске товаров" (P.CP.01.OPR.001), по результатам выполнения которой центральный таможенный орган отправления формирует и представляет в центральный таможенный орган назначения сведения о выпуске товаров.
36. При получении центральным таможенным органом назначения сведений о выпуске товаров выполняется операция "Прием и обработка в центральном таможенном органе назначения сведений о выпуске товаров" (P.CP.01.OPR.002), по результатам выполнения которой осуществляются прием и обработка указанных сведений. В центральный таможенный орган отправления направляется уведомление об обработке сведений о выпуске товаров.
37. При получении центральным таможенным органом отправления уведомления об обработке сведений о выпуске товаров выполняется операция "Получение уведомления об обработке в центральном таможенном органе назначения сведений о выпуске товаров" (P.CP.01.OPR.003), по результатам выполнения которой осуществляются прием и обработка указанного уведомления.
38. Операция "Представление в центральный промежуточный таможенный орган сведений о выпуске товаров" (P.CP.01.OPR.004) выполняется при условии, что сведения о выпуске товаров содержат информацию о таможенных органах, в которых запланировано подтверждение соблюдения установленного маршрута перевозки, и (или) о таможенных органах, в которых запланировано осуществление грузовых операций, и указанные таможенные органы находятся вне региона (зоны) деятельности центрального таможенного органа отправления. По результатам выполнения операции центральный таможенный орган отправления формирует и представляет в центральный промежуточный таможенный орган, сведения о выпуске товаров. Операция "Представление в центральный промежуточный таможенный орган сведений о выпуске товаров" (P.CP.01.OPR.004) выполняется для каждого центрального промежуточного таможенного органа, удовлетворяющего условию выполнения операции.
39. При получении центральным промежуточным таможенным органом сведений о выпуске товаров выполняется операция "Прием и обработка в центральном промежуточном таможенном органе сведений о выпуске товаров" (P.CP.01.OPR.005), по результатам выполнения которой осуществляются прием и обработка указанных сведений. В центральный таможенный орган отправления направляется уведомление об обработке сведений о выпуске товаров.
40. При получении центральным таможенным органом отправления уведомления об обработке сведений о выпуске товаров выполняется операция "Получение уведомления об обработке в центральном промежуточном таможенном органе сведений о выпуске товаров" (P.CP.01.OPR.006), по результатам выполнения которой осуществляются прием и обработка указанного уведомления.
41. Операция "Представление в центральный таможенный орган, информируемый о перевозке товаров сведений о выпуске товаров" (P.CP.01.OPR.007) выполняется при условии, что перевозка товаров в соответствии с таможенной процедурой таможенного транзита осуществляется в регионе (зоне) деятельности центрального таможенного органа, информируемого о перевозке товаров. По результатам выполнения операции центральный таможенный орган отправления формирует и представляет в центральный таможенный орган, информируемый о перевозке товаров, сведения о выпуске товаров. Операция "Представление в центральный таможенный орган, информируемый о перевозке товаров сведений о выпуске товаров" (P.CP.01.OPR.007) выполняется для каждого центрального таможенного органа, информируемого о перевозке товаров, удовлетворяющего условию выполнения операции.
42. При получении центральным таможенным органом, информируемым о перевозке товаров, сведений о выпуске товаров выполняется операция "Прием и обработка в центральном таможенном органе, информируемом о перевозке товаров, сведений о выпуске товаров" (P.CP.01.OPR.008), по результатам выполнения которой осуществляются прием и обработка указанных сведений. В центральный таможенный орган отправления направляется уведомление об обработке сведений о выпуске товаров.
43. При получении центральным таможенным органом отправления уведомления об обработке сведений о выпуске товаров выполняется операция "Получение уведомления об обработке в центральном таможенном органе, информируемом о перевозке товаров сведений о выпуске товаров" (P.CP.01.OPR.009), по результатам выполнения которой осуществляются прием и обработка указанного уведомления.
44. Результатом выполнения процедуры "Информирование о выпуске товаров в соответствии с таможенной процедурой таможенного транзита" (P.CP.01.PRC.001) является обработка сведений о выпуске товаров во всех центральных таможенных органах государств-членов, в которые представлены сведения о выпуске товаров.
45. Перечень операций общего процесса, выполняемых в рамках процедуры "Информирование о выпуске товаров в соответствии с таможенной процедурой таможенного транзита" (P.CP.01.PRC.001), приведен в таблице 9.
Перечень операций общего процесса, выполняемых
в рамках процедуры "Информирование о выпуске товаров
в соответствии с таможенной процедурой таможенного
транзита" (P.CP.01.PRC.001)
Описание операции "Представление в центральный
таможенный орган назначения сведений о выпуске
товаров" (P.CP.01.OPR.001)
Описание операции "Прием и обработка
в центральном таможенном органе назначения сведений
о выпуске товаров" (P.CP.01.OPR.002)
Описание операции "Получение уведомления об обработке
в центральном таможенном органе назначения сведений
о выпуске товаров" (P.CP.01.OPR.003)
Описание операции "Представление в центральный
промежуточный таможенный орган сведений о выпуске
товаров" (P.CP.01.OPR.004)
Описание операции "Прием и обработка в центральном
промежуточном таможенном органе сведений о выпуске товаров"
(P.CP.01.OPR.005)
Описание операции "Получение уведомления об обработке
в центральном промежуточном таможенном органе сведений
о выпуске товаров" (P.CP.01.OPR.006)
Описание операции "Представление в центральный таможенный
орган, информируемый о перевозке товаров, сведений о выпуске
товаров" (P.CP.01.OPR.007)
Описание операции "Прием и обработка в центральном
таможенном органе, информируемом о перевозке товаров,
сведений о выпуске товаров" (P.CP.01.OPR.008)
Описание операции "Получение уведомления об обработке
в центральном таможенном органе, информируемом о перевозке
товаров сведений о выпуске товаров" (P.CP.01.OPR.009)
|
получение уведомления об обработке в центральном таможенном органе, информируемом о перевозке товаров сведений о выпуске товаров |
||
- Гражданский кодекс (ГК РФ)
- Жилищный кодекс (ЖК РФ)
- Налоговый кодекс (НК РФ)
- Трудовой кодекс (ТК РФ)
- Уголовный кодекс (УК РФ)
- Бюджетный кодекс (БК РФ)
- Арбитражный процессуальный кодекс
- Конституция РФ
- Земельный кодекс (ЗК РФ)
- Лесной кодекс (ЛК РФ)
- Семейный кодекс (СК РФ)
- Уголовно-исполнительный кодекс
- Уголовно-процессуальный кодекс
- Производственный календарь на 2025 год
- МРОТ 2025
- ФЗ «О банкротстве»
- О защите прав потребителей (ЗОЗПП)
- Об исполнительном производстве
- О персональных данных
- О налогах на имущество физических лиц
- О средствах массовой информации
- Производственный календарь на 2026 год
- Федеральный закон "О полиции" N 3-ФЗ
- Расходы организации ПБУ 10/99
- Минимальный размер оплаты труда (МРОТ)
- Календарь бухгалтера на 2025 год
- Частичная мобилизация: обзор новостей
- Постановление Правительства РФ N 1875










