2.1.4.23. Определение примесей элементов (201040023-2022)
(введен решением Коллегии Евразийской экономической комиссии от 25.10.2022 N 150)
В данной общей фармакопейной статье описывается общий подход к определению примесей элементов в субстанциях для фармацевтического применения или лекарственных препаратах. Ввиду существенного различия химической структуры веществ и пределов содержания элемента(ов), указанных в спецификациях качества и (или) нормативных документах по качеству, описание всех подходящих методик пробоподготовки и способов измерения представляется нецелесообразным. В связи с этим для указанной цели может использоваться любой метод, соответствующий требованиям данной общей фармакопейной статьи.
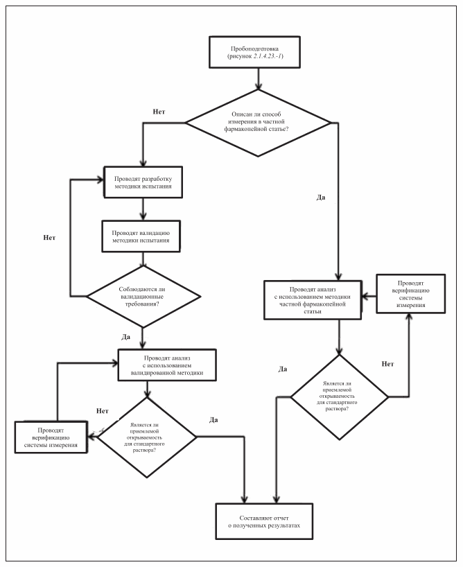
Результаты анализа принимаются лишь в случае, если пригодность системы подтверждена с помощью подходящего испытания. Перед применением методики аналитик должен обеспечить ее пригодность для используемых образцов и приборов. Это достигается путем применения процедуры валидации к методикам, не описанным в частной фармакопейной статье, или путем проверки пригодности системы для методик, описанных в частной фармакопейной статье. Схемы принятия решения для выбора методик пробоподготовки и способов измерения представлены на рисунках 2.1.4.23.-1 и 2.1.4.23.-2.
Рисунок 2.1.4.23.-1. - Схема принятия решения для выбора методики пробоподготовки при определении примесей элементов
Рисунок 2.1.4.23.-2. - Схема принятия решения для выбора способа измерения при определении примесей элементов
- Гражданский кодекс (ГК РФ)
- Жилищный кодекс (ЖК РФ)
- Налоговый кодекс (НК РФ)
- Трудовой кодекс (ТК РФ)
- Уголовный кодекс (УК РФ)
- Бюджетный кодекс (БК РФ)
- Арбитражный процессуальный кодекс
- Конституция РФ
- Земельный кодекс (ЗК РФ)
- Лесной кодекс (ЛК РФ)
- Семейный кодекс (СК РФ)
- Уголовно-исполнительный кодекс
- Уголовно-процессуальный кодекс
- Производственный календарь на 2025 год
- МРОТ 2025
- ФЗ «О банкротстве»
- О защите прав потребителей (ЗОЗПП)
- Об исполнительном производстве
- О персональных данных
- О налогах на имущество физических лиц
- О средствах массовой информации
- Производственный календарь на 2026 год
- Федеральный закон "О полиции" N 3-ФЗ
- Расходы организации ПБУ 10/99
- Минимальный размер оплаты труда (МРОТ)
- Календарь бухгалтера на 2025 год
- Частичная мобилизация: обзор новостей
- Постановление Правительства РФ N 1875

