6. Имя файла обмена должно иметь следующий вид:
R_T - префикс, принимающий значение ON_DOGVTRPRV;
A - уникальный идентификатор получателя файла обмена электронного договора перевозки груза, информация перевозчика. Значение элемента представляется в виде "УИОЭДОУИПол", где:
"УИОЭДО" - уникальный идентификатор оператора электронного документооборота (оператор ЭДО) - символьный трехзначный код (префикс), присваивается Федеральной налоговой службой. В значении уникального идентификатора допускаются символы латинского алфавита "A - Z", "a - z", цифры "0 - 9", знаки "@", ".", "-". Значение уникального идентификатора регистронезависимо.
"УИПол" - уникальный идентификатор получателя файла обмена (грузоотправителя). При направлении файла обмена через оператора ЭДО "УИПол" принимает значение уникального идентификатора участника, присваиваемого оператором ЭДО, длина уникального идентификатора получателя не более 43 символов;
O - уникальный идентификатор отправителя файла обмена электронного договора перевозки груза, информация перевозчика. Значение элемента представляется в виде "УИОЭДОУИОтпр", где:
"УИОЭДО" - уникальный идентификатор оператора электронного документооборота (оператор ЭДО) - символьный трехзначный код (префикс), присваивается Федеральной налоговой службой. В значении уникального идентификатора допускаются символы латинского алфавита "A - Z", "a - z", цифры "0 - 9", знаки "@", ".", "-". Значение уникального идентификатора регистронезависимо;
"УИОтпр" - уникальный идентификатор отправителя файла обмена (перевозчика). При направлении файла обмена через оператора ЭДО "УИОтпр" принимает значение уникального идентификатора участника, присваиваемого оператором ЭДО, длина уникального идентификатора отправителя не более 43 символов;
W - признак наличия идентификаторов дополнительных получателей файла обмена информации перевозчика. Может принимать следующие значения: "0" - дополнительные получатели файла обмена информации перевозчика отсутствуют, "1" - дополнительные получатели файла обмена информации перевозчика присутствуют и указаны в файле обмена информации перевозчика;
GGGG - год формирования передаваемого файла обмена, MM - месяц, DD - день;
N - 36-символьный глобально уникальный идентификатор GUID (Globally Unique Identifier).
Расширение имени файла обмена - xml. Расширение имени файла обмена может указываться строчными или прописными буквами.
Параметры первой строки файла обмена
Первая строка XML-файла должна иметь следующий вид:
<?xml version ="1.0" encoding ="windows-1251"?>
Имя файла, содержащего XML-схему файла обмена, должно иметь следующий вид:
ON_DOGVTRPRV_1_964_02_05_01_xx, где xx - номер версии схемы.
XML-схема файла обмена в электронной форме приводится отдельным файлом и размещается на официальном сайте Федеральной налоговой службы в информационно-телекоммуникационной сети "Интернет".
Выпуск новой версии (новых версий) схемы возможен при условии ее непротиворечия требованиям данного документа (в части уточнения текста наименования отдельных элементов, дополнительной информации, увеличения количества знаков в формате элемента).
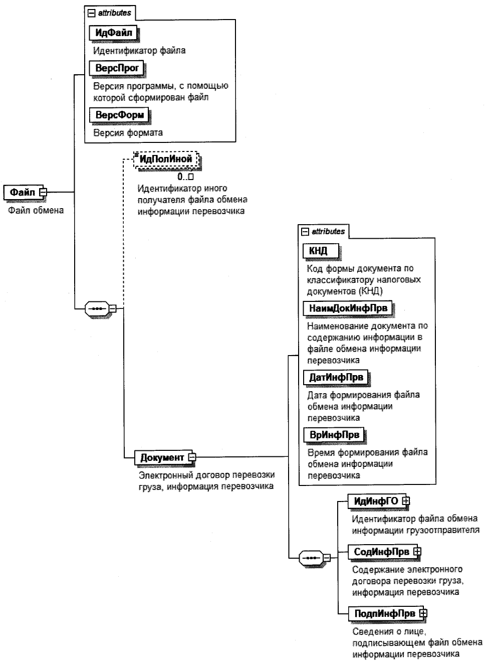
7. Логическая модель файла обмена представлена в виде диаграммы структуры файла обмена на рисунке 2 настоящего формата. Элементами логической модели файла обмена являются элементы и атрибуты XML-файла. Перечень структурных элементов логической модели файла обмена и сведения о них приведены в таблицах 7.1 - 7.20 настоящего формата.
Для каждого структурного элемента логической модели файла обмена приводятся следующие сведения:
наименование элемента. Приводится полное наименование элемента. В строке таблицы могут быть описаны несколько элементов, наименования которых разделены символом "|". Такая форма записи применяется при наличии в файле обмена только одного элемента из описанных в этой строке;
сокращенное наименование (код) элемента. Приводится сокращенное наименование элемента. Синтаксис сокращенного наименования должен удовлетворять спецификации XML;
признак типа элемента. Может принимать следующие значения: "С" - сложный элемент логической модели (содержит вложенные элементы), "П" - простой элемент логической модели, реализованный в виде элемента XML-файла, "А" - простой элемент логической модели, реализованный в виде атрибута элемента XML-файла. Простой элемент логической модели не содержит вложенные элементы;
формат элемента. Формат элемента представляется следующими условными обозначениями: T - символьная строка; N - числовое значение (целое или дробное).
Формат символьной строки указывается в виде T(n-k) или T(=k), где: n - минимальное количество знаков, k - максимальное количество знаков, символ "-" - разделитель, символ "=" означает фиксированное количество знаков в строке. В случае если минимальное количество знаков равно 0, формат имеет вид T(0-k). В случае если максимальное количество знаков не ограничено, формат имеет вид T(n-).
Формат числового значения указывается в виде N(m.k), где: m - максимальное количество знаков в числе, включая знак (для отрицательного числа), целую и дробную часть числа без разделяющей десятичной точки, k - максимальное число знаков дробной части числа. Если число знаков дробной части числа равно 0 (то есть число целое), то формат числового значения имеет вид N(m).
Для простых элементов, являющихся базовыми в XML, таких как элемент с типом "date", поле "Формат элемента" не заполняется. Для таких элементов в поле "Дополнительная информация" указывается тип базового элемента;
признак обязательности элемента определяет обязательность наличия элемента (совокупности наименования элемента и его значения) в файле обмена. Признак обязательности элемента может принимать следующие значения: "О" - наличие элемента в файле обмена обязательно; "Н" - наличие элемента в файле обмена необязательно, то есть элемент может отсутствовать. Если элемент принимает ограниченный перечень значений (по классификатору), то признак обязательности элемента дополняется символом "К". В случае если количество реализаций элемента может быть более одной, признак обязательности элемента дополняется символом "М".
К вышеперечисленным признакам обязательности элемента добавляется значение "У" при описании в XML-схеме условий, предъявляемых к элементу в файле обмена, описанных в графе "Дополнительная информация";
дополнительная информация содержит при необходимости требования к элементу файла обмена, не указанные ранее. Для сложных элементов указывается ссылка на таблицу, в которой описывается состав данного элемента. Для элементов, принимающих ограниченный перечень значений из классификатора, указывается соответствующее наименование классификатора или приводится перечень возможных значений. Для классификатора может указываться ссылка на его местонахождение. Для элементов, использующих пользовательский тип данных, указывается наименование типового элемента.
Рисунок 2. Диаграмма структуры файла обмена
|
Содержит (повторяет) имя сформированного файла (без расширения) |
|||||
|
Идентификатор иного получателя файла обмена информации перевозчика |
Значение элемента представляется в виде УИЭДОУИПолИной, где: УИОЭДО - уникальный идентификатор оператора электронного оборота (оператор ЭДО) - символьный трехзначный код (префикс), присваивается Федеральной налоговой службой; УИПолИной - уникальный идентификатор иного получателя, присваиваемый оператором ЭДО иного получателя, длина уникального идентификатора иного получателя не более 43 символов. Обязателен, если W в имени файла обмена принимает значение "1" |
||||
|
Состав элемента представлен в таблице 7.2 |
Электронный договор перевозки груза, информация
перевозчика (Документ)
|
Код формы документа по классификатору налоговых документов (КНД) |
Принимает значение: 1110427 |
||||
|
Наименование документа по содержанию информации в файле обмена информации перевозчика |
Принимает значение: электронный договор перевозки груза, информация перевозчика |
||||
|
Дата в формате ДД.ММ.ГГГГ |
|||||
|
Время в формате ЧЧ:ММ:СС |
|||||
|
Состав элемента представлен в таблице 7.3 |
|||||
|
Содержание электронного договора перевозки груза, информация перевозчика |
Состав элемента представлен в таблице 7.4 |
||||
|
Сведения о лице, подписывающем файл обмена информации перевозчика |
Типовой элемент <ПодписантТип>. Состав элемента представлен в таблице 7.14 |
Идентификатор файла обмена информации
грузоотправителя (ИдИнфГО)
Содержание электронного договора перевозки груза,
информация перевозчика (СодИнфПрв)
|
Уникальный идентификатор документа (УИД) электронного договора перевозки груза |
Повторяет УИД электронного договора перевозки груза, выданный ГИС ЭПД |
||||
|
Состав элемента представлен в таблице 7.5 |
|||||
|
Состав элемента представлен в таблице 7.6 |
|||||
|
Состав элемента представлен в таблице 7.7 |
|||||
|
Состав элемента представлен в таблице 7.9 |
|||||
|
Состав элемента представлен в таблице 7.10 |
|||||
|
Состав элемента представлен в таблице 7.18 |
Общие условия перевозки груза (ОбщУслПерв)
|
Состав элемента представлен в таблице 7.20 |
Сведения об оплате услуг по перевозке груза (СвОплУслуг)
|
Сумма, которую грузоотправитель уплачивает перевозчику до начала перевозки, в рублях | |
|||||
|
Сумма, которую грузоотправитель уплачивает перевозчику до начала перевозки, в процентах от общей стоимости услуг |
|||||
|
Состав элемента представлен в таблице 7.8 |
|||||
|
Документ, согласно которому производится оплата услуг по перевозке груза |
Состав элемента представлен в таблице 7.11 |
Условия оплаты переадресовки груза (УслОплПА)
|
0% | 10% | 20% | 10/110 | 20/120 | без НДС | НДС исчисляется налоговым агентом |
|||||
|
Состав элемента представлен в таблице 7.17 |
Сведения о правах и обязанностях сторон (СвОбязн)
Сведения об ответственности сторон (СвОтвет)
Реквизиты документа (РеквДокТип)
|
Дата в формате ДД.ММ.ГГГГ. |
|||||
|
Идентификатор файла обмена документа, подписанного первой стороной |
Содержит (повторяет) имя сформированного файла (без расширения). Указывается идентификатор файла обмена, в котором значения <РеквНаимДок>, <РеквНомерДок>, <РеквДатаДок> совпадают с одноименными элементами, указанными в создаваемом файле обмена |
||||
|
Указывается идентификатор документа, содержащийся в информации документа, в том числе регистрационный номер, если документ/сведения о таком документе содержатся в государственной информационной системе |
|||||
|
Идентифицирующая информация об информационной системе, в которой осуществляется хранение документа, необходимая для запроса информации из информационной системы |
Текстовое описание информационной системы, в которой осуществляется хранение документа, необходимое для запроса информации из информационной системы |
||||
|
Сведения в формате URL об информационной системе, которая предоставляет техническую возможность получения информации о документе |
|||||
|
Идентифицирующие реквизиты сторон, составивших (сформировавших) документ |
Состав элемента представлен в таблице 7.12. Заполняется в отношении каждого из участников события (сделки), оформленного документом с указанными в <РеквНаимДок>, <РеквНомерДок> и <РеквДатаДок> наименованием, порядковым номером и датой |
Идентифицирующие реквизиты сторон, составивших
(сформировавших) документ (РеквИдРекСост)
|
ИНН физического лица, не являющегося индивидуальным предпринимателем | |
|||||
|
Данные об иностранной организации (иностранном гражданине), не состоящей/состоящем на учете в налоговом органе | |
Типовой элемент <СвИнНеУчТип>. Состав элемента представлен в таблице 7.13 |
||||
|
Наименование органа исполнительной власти (специализированной уполномоченной организации), выдавшего документ |
Сведения об иностранной организации (иностранном
гражданине), не состоящей/состоящем на учете в налоговом
органе (СвИнНеУчТип)
|
ИО - иностранная организация | ИГ - иностранный гражданин |
|||||
|
Принимает значение в соответствии с Общероссийским классификатором стран мира (ОКСМ) |
|||||
|
Принимает значение в соответствии с Общероссийским классификатором стран мира (ОКСМ) |
|||||
|
Наименование иностранной организации полное/фамилия, имя, отчество (при наличии) иностранного гражданина |
|||||
|
Идентификатор иностранной организации (иностранного гражданина) |
|||||
|
Иные сведения для однозначной идентификации иностранной организации (иностранного гражданина) |
Сведения о лице, подписывающем информацию отправителя
в электронной форме (ПодписантТип)
|
Значения "2" и "3" применяются, если иное не предусмотрено законодательством Российской Федерации |
|||||||
|
Дата в формате ДД.ММ.ГГГГ |
|||||||
|
Способ подтверждения полномочий представителя на подписание документа |
|||||||
|
в соответствии с данными, содержащимися в электронной подписи | |
|||||||
|
в соответствии с доверенностью в электронной форме в машиночитаемом виде, если представление доверенности осуществляется посредством включения в каждый пакет электронных документов, подписываемых представителем | |
|||||||
|
в соответствии с доверенностью в электронной форме в машиночитаемом виде, если представление доверенности осуществляется из информационной системы. При этом необходимая информация для запроса доверенности из такой информационной системы указана в электронном документе | |
|||||||
|
в соответствии с доверенностью в электронной форме в машиночитаемом виде, если представление доверенности осуществляется из информационной системы. При этом необходимая информация для запроса доверенности из информационной системы, представляется способом, отличным от указания в электронном документе | |
|||||||
|
в соответствии с доверенностью в форме документа на бумажном носителе | |
|||||||
|
Состав элемента представлен в таблице 7.20 |
|||||||
|
Сведения о доверенности в электронной форме в машиночитаемом виде, используемой для подтверждения полномочий представителя | |
Состав элемента представлен в таблице 7.15. Элемент обязателен и формируется только при <СпосПодтПолном>=3 |
||||||
|
Сведения о доверенности в форме документа на бумажном носителе, используемой для подтверждения полномочий представителя |
Состав элемента представлен в таблице 7.16. Элемент обязателен и формируется только при <СпосПодтПолном>=5 |
||||||
Сведения о доверенности в электронной форме
в машиночитаемом виде, используемой для подтверждения
полномочий представителя (СвДоверЭл)
Сведения о доверенности в форме документа на бумажном
носителе, используемой для подтверждения полномочий
представителя (СвДоверБум)
|
Дата в формате ДД.ММ.ГГГГ |
|||||
|
Фамилия, имя, отчество (при наличии) лица, подписавшего доверенность |
Состав элемента представлен в таблице 7.20 |
Информационное поле (ИнфПолТип)
|
Указывается идентификатор файла, связанного со сведениями данного электронного файла обмена (GUID) |
|||||
|
Типовой элемент <ТекстИнфТип>. Состав элемента представлен в таблице 7.19 |
Текстовая информация (ТекстИнфТип)
- Гражданский кодекс (ГК РФ)
- Жилищный кодекс (ЖК РФ)
- Налоговый кодекс (НК РФ)
- Трудовой кодекс (ТК РФ)
- Уголовный кодекс (УК РФ)
- Бюджетный кодекс (БК РФ)
- Арбитражный процессуальный кодекс
- Конституция РФ
- Земельный кодекс (ЗК РФ)
- Лесной кодекс (ЛК РФ)
- Семейный кодекс (СК РФ)
- Уголовно-исполнительный кодекс
- Уголовно-процессуальный кодекс
- Производственный календарь на 2025 год
- МРОТ 2025
- ФЗ «О банкротстве»
- О защите прав потребителей (ЗОЗПП)
- Об исполнительном производстве
- О персональных данных
- О налогах на имущество физических лиц
- О средствах массовой информации
- Производственный календарь на 2026 год
- Федеральный закон "О полиции" N 3-ФЗ
- Расходы организации ПБУ 10/99
- Минимальный размер оплаты труда (МРОТ)
- Календарь бухгалтера на 2025 год
- Частичная мобилизация: обзор новостей
- Постановление Правительства РФ N 1875
