IV. Описание файла обмена информации отправителя (фрахтователя) об изменении сведений о получателе и (или) порте выгрузки
IV. ОПИСАНИЕ ФАЙЛА ОБМЕНА ИНФОРМАЦИИ ОТПРАВИТЕЛЯ
(ФРАХТОВАТЕЛЯ) ОБ ИЗМЕНЕНИИ СВЕДЕНИЙ О ПОЛУЧАТЕЛЕ
И (ИЛИ) ПОРТЕ ВЫГРУЗКИ
8. Имя файла обмена должно иметь следующий вид:
R_T - префикс, принимающий значение ON_CONSIZM;
A - уникальный идентификатор получателя файла обмена электронного коносамента, информация отправителя (фрахтователя) об изменении сведений о получателе и (или) порте выгрузки. Значение элемента представляется в виде "УИОЭДОУИПол", где:
"УИОЭДО" - уникальный идентификатор оператора электронного документооборота (оператор ЭДО) - символьный трехзначный код (префикс), присваивается Федеральной налоговой службой. В значении уникального идентификатора допускаются символы латинского алфавита "A - Z", "a - z", цифры "0 - 9", знаки "@", ".", "-". Значение уникального идентификатора регистронезависимо;
"УИПол" - уникальный идентификатор получателя файла обмена (перевозчика). При направлении файла обмена через оператора ЭДО "УИПол" принимает значение уникального идентификатора участника, присваиваемого оператором ЭДО, длина уникального идентификатора получателя не более 43 символов;
O - уникальный идентификатор отправителя файла обмена электронного коносамента, информация отправителя (фрахтователя) об изменении сведений о получателе и (или) порте выгрузки. Значение элемента представляется в виде "УИОЭДОУИОтпр", где:
"УИОЭДО" - уникальный идентификатор оператора электронного документооборота (оператор ЭДО) - символьный трехзначный код (префикс), присваивается Федеральной налоговой службой. В значении уникального идентификатора допускаются символы латинского алфавита "A - Z", "a - z", цифры "0 - 9", знаки "@", ".", "-". Значение уникального идентификатора регистронезависимо;
"УИОтпр" - уникальный идентификатор отправителя файла обмена (отправителя (фрахтователя)). При направлении файла обмена через оператора ЭДО "УИОтпр" принимает значение уникального идентификатора участника, присваиваемого оператором ЭДО, длина уникального идентификатора отправителя не более 43 символов;
W - признак наличия идентификаторов дополнительных получателей файла обмена информации отправителя (фрахтователя) об изменении сведений о получателе и (или) порте выгрузки. Может принимать следующие значения: "0" - дополнительные получатели файла обмена информации отправителя (фрахтователя) об изменении сведений о получателе и (или) порте выгрузки отсутствуют, "1" - дополнительные получатели файла обмена информации отправителя (фрахтователя) об изменении сведений о получателе и (или) порте выгрузки присутствуют и указаны в файле обмена информации отправителя (фрахтователя) об изменении сведений о получателе и (или) порте выгрузки;
GGGG - год формирования передаваемого файла обмена, MM - месяц, DD - день;
N - 36-символьный глобально уникальный идентификатор GUID (Globally Unique Identifier).
Расширение имени файла обмена - xml. Расширение имени файла обмена может указываться строчными или прописными буквами.
Параметры первой строки файла обмена
Первая строка XML-файла должна иметь следующий вид:
<?xml version="1.0" encoding ="windows-1251"?>
Имя файла, содержащего XML-схему файла обмена, должно иметь следующий вид:
ON_CONSIZM_1_965_03_05_01_xx, где xx - номер версии схемы.
XML-схема файла обмена в электронной форме приводится отдельным файлом и размещается на официальном сайте Федеральной налоговой службы в информационно-телекоммуникационной сети "Интернет".
Выпуск новой версии (новых версий) схемы возможен при условии ее непротиворечия требованиям данного документа (в части уточнения текста наименования отдельных элементов, дополнительной информации, увеличения количества знаков в формате элемента).
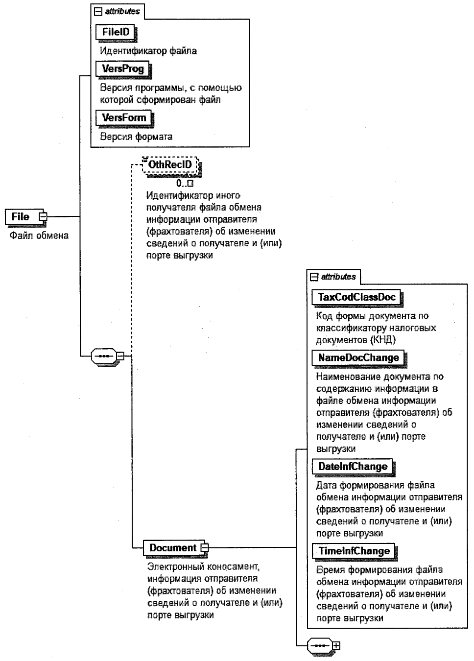
9. Логическая модель файла обмена представлена в виде диаграммы структуры файла обмена на рисунке 3 настоящего формата. Элементами логической модели файла обмена являются элементы и атрибуты XML-файла. Перечень структурных элементов логической модели файла обмена и сведения о них приведены в таблицах 9.1 - 9.32 настоящего формата.
Для каждого структурного элемента логической модели файла обмена приводятся следующие сведения:
наименование элемента. Приводится полное наименование элемента. В строке таблицы могут быть описаны несколько элементов, наименования которых разделены символом "|". Такая форма записи применяется при наличии в файле обмена только одного элемента из описанных в этой строке;
сокращенное наименование (код) элемента. Приводится сокращенное наименование элемента. Синтаксис сокращенного наименования должен удовлетворять спецификации XML;
признак типа элемента. Может принимать следующие значения: "С" - сложный элемент логической модели (содержит вложенные элементы), "П" - простой элемент логической модели, реализованный в виде элемента XML-файла, "А" - простой элемент логической модели, реализованный в виде атрибута элемента XML-файла. Простой элемент логической модели не содержит вложенные элементы;
формат элемента. Формат элемента представляется следующими условными обозначениями: T - символьная строка; N - числовое значение (целое или дробное).
Формат символьной строки указывается в виде T(n-k) или T(=k), где: n - минимальное количество знаков, k - максимальное количество знаков, символ "-" - разделитель, символ "=" означает фиксированное количество знаков в строке. В случае если минимальное количество знаков равно 0, формат имеет вид T(0-k). В случае если максимальное количество знаков не ограничено, формат имеет вид T(n-).
Формат числового значения указывается в виде N(m.k), где: m - максимальное количество знаков в числе, включая знак (для отрицательного числа), целую и дробную часть числа без разделяющей десятичной точки, k - максимальное число знаков дробной части числа. Если число знаков дробной части числа равно 0 (то есть число целое), то формат числового значения имеет вид N(m).
Для простых элементов, являющихся базовыми в XML, таких как элемент с типом "date", поле "Формат элемента" не заполняется. Для таких элементов в поле "Дополнительная информация" указывается тип базового элемента;
признак обязательности элемента определяет обязательность наличия элемента (совокупности наименования элемента и его значения) в файле обмена. Признак обязательности элемента может принимать следующие значения: "О" - наличие элемента в файле обмена обязательно; "Н" - наличие элемента в файле обмена необязательно, то есть элемент может отсутствовать. Если элемент принимает ограниченный перечень значений (по классификатору), то признак обязательности элемента дополняется символом "К". В случае если количество реализаций элемента может быть более одной, признак обязательности элемента дополняется символом "М".
К вышеперечисленным признакам обязательности элемента добавляется значение "У" при описании в XML-схеме условий, предъявляемых к элементу в файле обмена, описанных в графе "Дополнительная информация";
дополнительная информация содержит при необходимости требования к элементу файла обмена, не указанные ранее. Для сложных элементов указывается ссылка на таблицу, в которой описывается состав данного элемента. Для элементов, принимающих ограниченный перечень значений из классификатора, указывается соответствующее наименование классификатора или приводится перечень возможных значений. Для классификатора может указываться ссылка на его местонахождение. Для элементов, использующих пользовательский тип данных, указывается наименование типового элемента.
Рисунок 3. Диаграмма структуры файла обмена
|
Содержит (повторяет) имя сформированного файла (без расширения) |
|||||
|
Идентификатор иного получателя файла обмена информации отправителя (фрахтователя) об изменении сведений о получателе и (или) порте выгрузки |
Значение элемента представляется в виде УИЭДОУИПолИной, где: УИОЭДО - уникальный идентификатор оператора электронного оборота (оператор ЭДО) - символьный трехзначный код (префикс), присваивается Федеральной налоговой службой; УИПолИной - уникальный идентификатор иного получателя, присваиваемый оператором ЭДО иного получателя, длина уникального идентификатора иного получателя не более 43 символов. Обязателен, если W в имени файла обмена принимает значение "1" |
||||
|
Электронный коносамент, информация отправителя (фрахтователя) об изменении сведений о получателе и (или) порте выгрузки |
Состав элемента представлен в таблице 9.2 |
Электронный коносамент, информация отправителя
(фрахтователя) об изменении сведений о получателе
и (или) порте выгрузки (Document)
|
Код формы документа по классификатору налоговых документов (КНД) |
|||||
|
Наименование документа по содержанию информации в файле обмена информации отправителя (фрахтователя) об изменении сведений о получателе и (или) порте выгрузки |
Принимает значение: электронный коносамент, информация отправителя (фрахтователя) об изменении сведений о получателе и (или) порте выгрузки |
||||
|
Дата формирования файла обмена информации отправителя (фрахтователя) об изменении сведений о получателе и (или) порте выгрузки |
Дата в формате DD.MM.GGGG |
||||
|
Время формирования файла обмена информации отправителя (фрахтователя) об изменении сведений о получателе и (или) порте выгрузки |
Время в формате HH:MM:SS |
||||
|
Идентификатор файла обмена информации отправителя (фрахтователя) | |
Состав элемента представлен в таблице 9.3 |
||||
|
Идентификатор файла обмена информации перевозчика о подтверждении изменения сведений о получателе и (или) порте выгрузки |
Состав элемента представлен в таблице 9.4 |
||||
|
Содержание электронного коносамента, информация отправителя (фрахтователя) об изменении сведений о получателе и (или) порте выгрузки |
Состав элемента представлен в таблице 9.5 |
||||
|
Сведения о лице, подписывающем файл обмена информации отправителя (фрахтователя) об изменении сведений о получателе и (или) порте выгрузки |
Состав элемента представлен в таблице 9.17 |
Идентификатор файла обмена информации отправителя
(фрахтователя) (IDInfConsigner)
Идентификатор файла обмена информации перевозчика
о подтверждении изменения сведений о получателе
и (или) порте выгрузки (IDInfConfirm)
Содержание электронного коносамента, информация отправителя
(фрахтователя) об изменении сведений о получателе
и (или) порте выгрузки (ContInfChange)
|
Уникальный идентификатор документа (УИД) электронного коносамента |
|||||
|
Идентификатор предыдущего файла обмена информации отправителя (фрахтователя) об изменении сведений о получателе и (или) порте выгрузки, в который вносятся изменения |
Содержит (повторяет) имя файла обмена информации отправителя (фрахтователя) об изменении сведений о получателе и (или) порте выгрузки (предыдущий файл обмена), в который вносятся изменения. Элемент обязателен и формируется при <SeqNumbChange> больше 1 |
||||
|
Порядковый номер изменений сведений о получателе и (или) порте выгрузки |
|||||
|
1 - изменение сведений о получателе | 2 - изменение сведений о порте выгрузки | 3 - изменение сведений о получателе и порте выгрузки |
|||||
|
Типовой элемент <DateTimeUTCType>. Дата и время в формате DD.MM.GGGGTHH:MM:SS |
|||||
|
Типовой элемент <RequisDocType>. Состав элемента представлен в таблице 9.14 |
|||||
|
Состав элемента представлен в таблице 9.7. Элемент обязателен при <ContentOper> = 1 | 3 |
|||||
|
Состав элемента представлен в таблице 9.6. Элемент обязателен при <ContentOper> = 2 | 3 |
|||||
|
Типовой элемент <InfFieldType>. Состав элемента представлен в таблице 9.30 |
Сведения о новом порте выгрузки (InfNewPortDischarge)
|
Дата в формате DD.MM.GGGG |
|||||
|
Время в формате HH:MM:SS |
|||||
|
Состав элемента представлен в таблице 9.29 |
|||||
|
Типовой элемент <AddressType>. Состав элемента представлен в таблице 9.20 |
Сведения об участнике факта хозяйственной жизни (PartyType)
|
Код по Общероссийскому классификатору предприятий и организаций |
Принимает значение в соответствии с Общероссийским классификатором предприятий и организаций (ОКПО) |
||||
|
Код по Общероссийскому классификатору организационно-правовых форм |
|||||
|
Информация, позволяющая получающему документ участнику документооборота обеспечить его автоматизированную обработку |
|||||
|
Состав элемента представлен в таблице 9.8 |
|||||
|
Типовой элемент <AddressType>. Состав элемента представлен в таблице 9.20 |
|||||
|
Состав элемента представлен в таблице 9.12 |
|||||
|
Типовой элемент <ContactType>. Состав элемента представлен в таблице 9.28 |
Идентификационные сведения (IdentInf)
|
Состав элемента представлен в таблице 9.9 |
|||||
|
Сведения об организации, состоящей на учете в налоговом органе | |
Состав элемента представлен в таблице 9.10 |
||||
|
Сведения об иностранной организации (иностранном гражданине), не состоящей/состоящем на учете в налоговом органе | |
Типовой элемент <InfForeigNotTaxType>. Состав элемента представлен в таблице 9.16 |
||||
|
Сведения о физическом лице, не являющемся индивидуальным предпринимателем |
Состав элемента представлен в таблице 9.11 |
Сведения об индивидуальном предпринимателе (IndEnt_RF)
|
Идентификационный номер налогоплательщика (ИНН) физического лица |
|||||
|
Реквизиты свидетельства о государственной регистрации индивидуального предпринимателя |
|||||
|
Основной государственный регистрационный номер индивидуального предпринимателя |
|||||
|
Дата присвоения основного государственного регистрационного номера индивидуального предпринимателя |
Дата в формате DD.MM.GGGG |
||||
|
Состав элемента представлен в таблице 9.32 |
Сведения об организации, состоящей на учете в налоговом
органе (Org_RF)
Сведения о физическом лице, не являющемся индивидуальным
предпринимателем (NPers_RF)
|
Идентификационный номер налогоплательщика (ИНН) физического лица |
|||||
|
Иные сведения, в том числе сведения, идентифицирующие физическое лицо |
|||||
|
Состав элемента представлен в таблице 9.32. Элемент обязателен при отсутствии <OthInf> и <INNPers> |
Банковские реквизиты (BankRequis)
|
Состав элемента представлен в таблице 9.13 |
|
Принимает значение в соответствии со Справочником банковских идентификационных кодов в платежной системе Банка России, ведение которого обеспечивается Банком России в соответствии с приложением 5 к Положению Банка России от 24.09.2020 N 732-П "О платежной системе Банка России" <1> |
|||||
--------------------------------
<1> Зарегистрировано Минюстом России 10.11.2020, регистрационный N 60810, с изменениями, внесенными Указаниями Банка России от 25.03.2021 N 5756-У (зарегистрировано Минюстом России 26.05.2021, регистрационный N 63632), от 23.12.2021 N 6030-У (зарегистрировано Минюстом России 14.03.2022, регистрационный N 67709), от 04.04.2022 N 6115-У (зарегистрировано Минюстом России 06.04.2022, регистрационный N 68096), от 12.01.2023 N 6358-У (зарегистрировано Минюстом России 06.03.2023, регистрационный N 72532), от 09.01.2024 N 6656-У (зарегистрировано Минюстом России 15.03.2024, регистрационный N 77512).
Реквизиты документа (RequisDocType)
|
Дата в формате DD.MM.GGGG |
|||||
|
Идентификатор файла обмена документа, подписанного первой стороной |
Содержит (повторяет) имя сформированного файла (без расширения). Указывается идентификатор файла обмена, в котором значения <DocName>, <DocNumber>, <DocDate> совпадают с одноименными элементами, указанными в создаваемом файле обмена |
||||
|
Указывается идентификатор документа, содержащийся в информации документа, в том числе регистрационный номер, если документ/сведения о таком документе содержатся в государственной информационной системе |
|||||
|
Идентифицирующая информация об информационной системе, в которой осуществляется хранение документа, необходимая для запроса информации из информационной системы |
Текстовое описание информационной системы, в которой осуществляется хранение документа, необходимое для запроса информации из информационной системы |
||||
|
Сведения в формате URL об информационной системе, которая предоставляет техническую возможность получения информации о документе |
|||||
|
Идентифицирующие реквизиты сторон, составивших (сформировавших) документ |
Состав элемента представлен в таблице 9.15. Заполняется в отношении каждого из участников события (сделки), оформленного документом с указанными в <DocName>, <DocNumber> и <DocDate> наименованием, порядковым номером и датой |
Идентифицирующие реквизиты сторон, составивших
(сформировавших) документ (RequisEcEntGenerDoc)
|
ИНН физического лица, не являющегося индивидуальным предпринимателем | |
|||||
|
Данные об иностранной организации (иностранном гражданине), не состоящей/состоящем на учете в налоговом органе | |
Типовой элемент <InfForeigNotTaxType>. Состав элемента представлен в таблице 9.16 |
||||
|
Наименование органа исполнительной власти (специализированной уполномоченной организации), выдавшего документ |
Сведения об иностранной организации (иностранном
гражданине), не состоящей/состоящем на учете в налоговом
органе (InfForeigNotTaxType)
|
ИО - иностранная организация | ИГ - иностранный гражданин |
|||||
|
Типовой элемент <OKSM_RFType>. Принимает значение в соответствии с Общероссийским классификатором стран мира (ОКСМ) |
|||||
|
Принимает значение в соответствии с Общероссийским классификатором стран мира (ОКСМ) |
|||||
|
Наименование иностранной организации полное/фамилия, имя, отчество (при наличии) иностранного гражданина |
|||||
|
Идентификатор иностранной организации (иностранного гражданина) |
|||||
|
Иные сведения для однозначной идентификации иностранной организации (иностранного гражданина) |
Сведения о лице, подписывающем информацию отправителя
в электронной форме (SignerType)
|
Значения "2" и "3" применяются, если иное не предусмотрено законодательством Российской Федерации |
|||||||
|
Дата в формате DD.MM.GGGG |
|||||||
|
Способ подтверждения полномочий представителя на подписание документа |
|||||||
|
в соответствии с данными, содержащимися в электронной подписи | |
|||||||
|
в соответствии с доверенностью в электронной форме в машиночитаемом виде, если представление доверенности осуществляется посредством включения в каждый пакет электронных документов, подписываемых представителем | |
|||||||
|
в соответствии с доверенностью в электронной форме в машиночитаемом виде, если представление доверенности осуществляется из информационной системы. При этом необходимая информация для запроса доверенности из информационной системы, указана в электронном документе | |
|||||||
|
в соответствии с доверенностью в электронной форме в машиночитаемом виде, если представление доверенности осуществляется из информационной системы. При этом необходимая информация для запроса доверенности из информационной системы представляется способом, отличным от указания в электронном документе | |
|||||||
|
в соответствии с доверенностью в форме документа на бумажном носителе | |
|||||||
|
Состав элемента представлен в таблице 9.32 |
|||||||
|
Сведения о доверенности в электронной форме в машиночитаемом виде, используемой для подтверждения полномочий представителя | |
Состав элемента представлен в таблице 9.18. Элемент обязателен и формируется только при <MethodConfCred>=3 |
||||||
|
Сведения о доверенности в форме документа на бумажном носителе, используемой для подтверждения полномочий представителя |
Состав элемента представлен в таблице 9.19. Элемент обязателен и формируется только при <MethodConfCred>=5 |
||||||
Сведения о доверенности в электронной форме
в машиночитаемом виде, используемой для подтверждения
полномочий представителя (InfElectrAttorn)
- Гражданский кодекс (ГК РФ)
- Жилищный кодекс (ЖК РФ)
- Налоговый кодекс (НК РФ)
- Трудовой кодекс (ТК РФ)
- Уголовный кодекс (УК РФ)
- Бюджетный кодекс (БК РФ)
- Арбитражный процессуальный кодекс
- Конституция РФ
- Земельный кодекс (ЗК РФ)
- Лесной кодекс (ЛК РФ)
- Семейный кодекс (СК РФ)
- Уголовно-исполнительный кодекс
- Уголовно-процессуальный кодекс
- Производственный календарь на 2025 год
- МРОТ 2025
- ФЗ «О банкротстве»
- О защите прав потребителей (ЗОЗПП)
- Об исполнительном производстве
- О персональных данных
- О налогах на имущество физических лиц
- О средствах массовой информации
- Производственный календарь на 2026 год
- Федеральный закон "О полиции" N 3-ФЗ
- Расходы организации ПБУ 10/99
- Минимальный размер оплаты труда (МРОТ)
- Календарь бухгалтера на 2025 год
- Частичная мобилизация: обзор новостей
- Постановление Правительства РФ N 1875
