3. Имя файла обмена должно иметь следующий вид:
R_T - префикс, принимающий значение: KO_RRAVNNDS;
A_K - идентификатор получателя информации, где: A - идентификатор получателя, которому направляется файл обмена, K - идентификатор конечного получателя, для которого предназначена информация из данного файла обмена. Передача файла от отправителя к конечному получателю (K) может осуществляться в несколько этапов через другие налоговые органы, осуществляющие передачу файла на промежуточных этапах, которые обозначаются идентификатором A. В случае передачи файла от отправителя к конечному получателю при отсутствии налоговых органов, осуществляющих передачу на промежуточных этапах, значения идентификаторов A и K совпадают. Каждый из идентификаторов (A и K) имеет вид для налоговых органов - четырехразрядный код (код налогового органа в соответствии с классификатором "Система обозначения налоговых органов") (далее - СОНО);
O - идентификатор отправителя информации, имеет вид:
для организаций - девятнадцатиразрядный код (идентификационный номер налогоплательщика (далее - ИНН) и код причины постановки на учет (далее - КПП) организации (обособленного подразделения);
для физических лиц - двенадцатиразрядный код (ИНН физического лица, при отсутствии ИНН - последовательность из двенадцати нулей).
GGGG - год формирования передаваемого файла, MM - месяц, DD - день;
N - идентификационный номер файла (длина - от 1 до 36 знаков, идентификационный номер файла должен обеспечивать уникальность файла).
Расширение имени файла - xml. Расширение имени файла может указываться как строчными, так и прописными буквами.
Параметры первой строки файла обмена
Первая строка XML-файла должна иметь следующий вид:
<?xml version ="1.0" encoding ="windows-1251"?>
Имя файла, содержащего XML-схему файла обмена, должно иметь следующий вид:
KO_RRAVNNDS_1_814_01_05_05_xx, где xx - номер версии схемы.
XML-схема файла обмена приводится отдельным файлом и размещается на официальном сайте Федеральной налоговой службы в информационно-телекоммуникационной сети "Интернет".
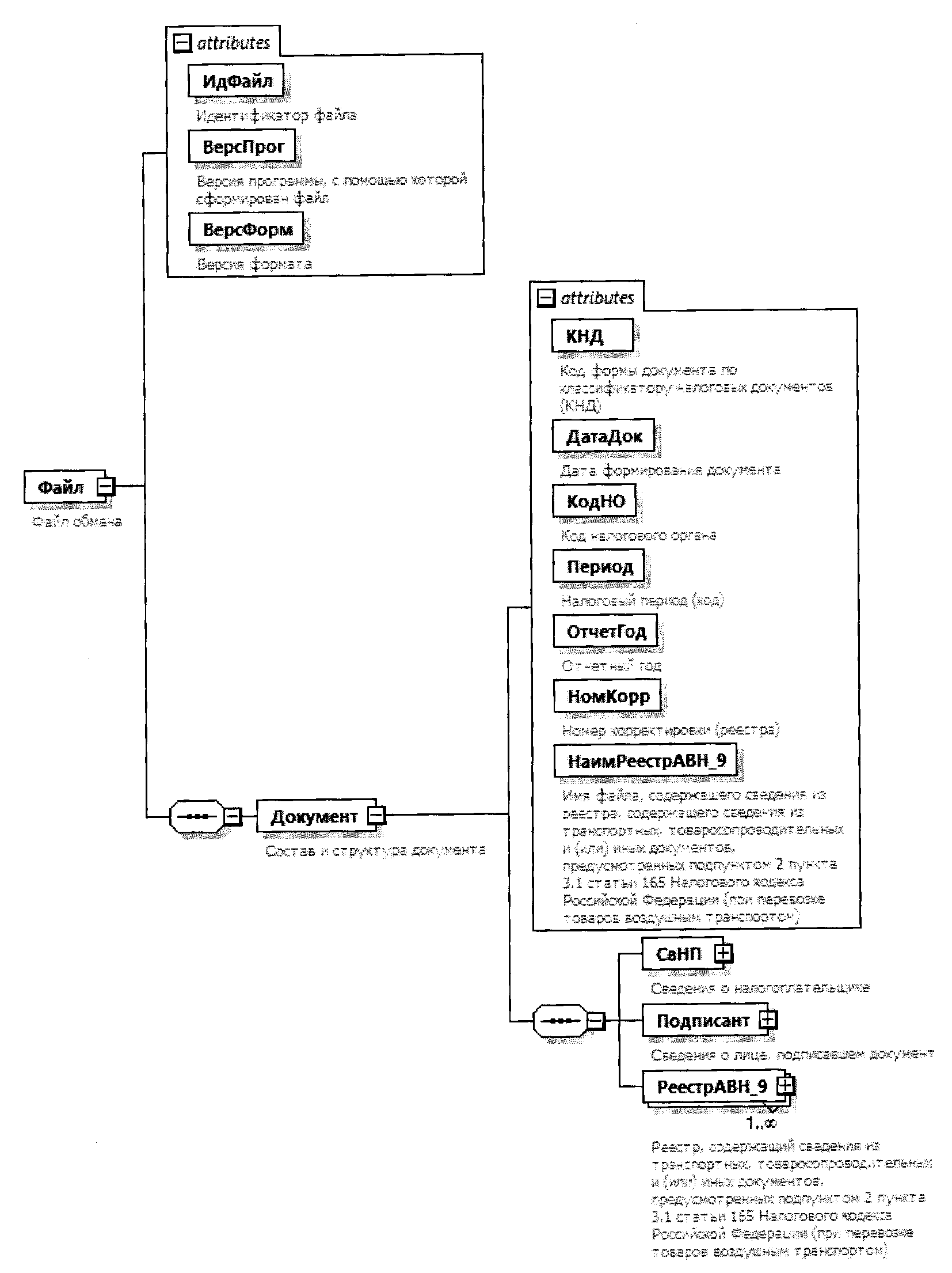
4. Логическая модель файла обмена представлена в виде диаграммы структуры файла обмена на рисунке 1 настоящего формата. Элементами логической модели файла обмена являются элементы и атрибуты XML-файла. Перечень структурных элементов логической модели файла обмена и сведения о них приведены в таблицах 4.1 - 4.10 настоящего формата.
Для каждого структурного элемента логической модели файла обмена приводятся следующие сведения:
наименование элемента. Приводится полное наименование элемента. В строке таблицы могут быть описаны несколько элементов, наименования которых разделены символом "|". Такая форма записи применяется при наличии в файле обмена только одного элемента из описанных в этой строке;
сокращенное наименование (код) элемента. Приводится сокращенное наименование элемента. Синтаксис сокращенного наименования должен удовлетворять спецификации XML;
признак типа элемента. Может принимать следующие значения: "С" - сложный элемент логической модели (содержит вложенные элементы), "П" - простой элемент логической модели, реализованный в виде элемента XML-файла, "А" - простой элемент логической модели, реализованный в виде атрибута элемента XML-файла. Простой элемент логической модели не содержит вложенные элементы;
формат элемента. Формат элемента представляется следующими условными обозначениями: T - символьная строка; N - числовое значение (целое или дробное).
Формат символьной строки указывается в виде T(n-k) или T(=k), где: n - минимальное количество знаков, k - максимальное количество знаков, символ "-" - разделитель, символ "=" означает фиксированное количество знаков в строке. В случае если минимальное количество знаков равно 0, формат имеет вид T(0-k). В случае если максимальное количество знаков не ограничено, формат имеет вид T(n-).
Формат числового значения указывается в виде N(m.k), где: m - максимальное количество знаков в числе, включая знак (для отрицательного числа), целую и дробную часть числа без разделяющей десятичной точки, k - максимальное число знаков дробной части числа. Если число знаков дробной части числа равно 0 (то есть число целое), то формат числового значения имеет вид N(m).
Для простых элементов, являющихся базовыми в XML, например, элемент с типом "date", поле "Формат элемента" не заполняется. Для таких элементов в поле "Дополнительная информация" указывается тип базового элемента;
признак обязательности элемента определяет обязательность наличия элемента (совокупности наименования элемента и его значения) в файле обмена. Признак обязательности элемента может принимать следующие значения: "О" - наличие элемента в файле обмена обязательно; "Н" - наличие элемента в файле обмена необязательно, то есть элемент может отсутствовать. Если элемент принимает ограниченный перечень значений (по классификатору, справочнику, кодовому словарю), то признак обязательности элемента дополняется символом "К". В случае если количество реализаций элемента может быть более одной, то признак обязательности элемента дополняется символом "М".
К вышеперечисленным признакам обязательности элемента может добавляться значение "У" в случае описания в XML-схеме условий, предъявляемых к элементу в файле обмена, описанных в графе "Дополнительная информация";
дополнительная информация содержит, при необходимости, требования к элементу файла обмена, не указанные ранее. Для сложных элементов указывается ссылка на таблицу, в которой описывается состав данного элемента. Для элементов, принимающих ограниченный перечень значений из классификатора (справочника, кодового словаря), указывается соответствующее наименование классификатора (справочника, кодового словаря) или приводится перечень возможных значений. Для классификатора (справочника, кодового словаря) может указываться ссылка на его местонахождение. Для элементов, использующих пользовательский тип данных, указывается наименование типового элемента.
Рисунок 1. Диаграмма структуры файла обмена
|
Содержит (повторяет) имя сформированного файла (без расширения) |
|||||
|
Состав элемента представлен в таблице 4.2 |
Состав и структура документа (Документ)
|
Код формы документа по классификатору налоговых документов (КНД) |
Принимает значение: 1155114 |
||||
|
Дата в формате ДД.ММ.ГГГГ |
|||||
|
01 - январь | 02 - февраль | 03 - март | 04 - апрель | 05 - май | 06 - июнь | 07 - июль | 08 - август | 09 - сентябрь | 10 - октябрь | 11 - ноябрь | 12 - декабрь | 21 - 1 квартал | 22 - 2 квартал | 23 - 3 квартал | 24 - 4 квартал | 51 - 1 квартал при реорганизации (ликвидации) организации | 54 - 2 квартал при реорганизации (ликвидации) организации | 55 - 3 квартал при реорганизации (ликвидации) организации | 56 - 4 квартал при реорганизации (ликвидации) организации | 71 - за январь при реорганизации (ликвидации) организации | 72 - за февраль при реорганизации (ликвидации) организации | 73 - за март при реорганизации (ликвидации) организации | 74 - за апрель при реорганизации (ликвидации) организации | 75 - за май при реорганизации (ликвидации) организации | 76 - за июнь при реорганизации (ликвидации) организации | 77 - за июль при реорганизации (ликвидации) организации | 78 - за август при реорганизации (ликвидации) организации | 79 - за сентябрь при реорганизации (ликвидации) организации | 80 - за октябрь при реорганизации (ликвидации) организации | 81 - за ноябрь при реорганизации (ликвидации) организации | 82 - за декабрь при реорганизации (ликвидации) организации |
|||||
|
Год в формате ГГГГ |
|||||
|
0 - первичный документ, 1, 2, 3 и так далее - уточненный документ. Для уточненного документа значение должно быть на 1 больше ранее принятого налоговым органом документа |
|||||
|
Имя файла, содержащего сведения из реестра, содержащего сведения из транспортных, товаросопроводительных и (или) иных документов, предусмотренных подпунктом 2 пункта 3.1 статьи 165 Налогового кодекса Российской Федерации (при перевозке товаров воздушным транспортом) |
Содержит (повторяет) имя файла (с расширением) с префиксом KO_RRAVNNDS.2 |
||||
|
Состав элемента представлен в таблице 4.3 |
|||||
|
Состав элемента представлен в таблице 4.7 |
|||||
|
Реестр, содержащий сведения из транспортных, товаросопроводительных и (или) иных документов, предусмотренных подпунктом 2 пункта 3.1 статьи 165 Налогового кодекса Российской Федерации (при перевозке товаров воздушным транспортом) |
Состав элемента представлен в таблице 4.9 |
Сведения о налогоплательщике (СвНП)
|
Состав элемента представлен в таблице 4.4 |
|||||
|
Состав элемента представлен в таблице 4.6 |
Налогоплательщик - организация (НПЮЛ)
|
Состав элемента представлен в таблице 4.5 |
Сведения о реорганизованной (ликвидированной)
организации (СвРеоргЮЛ)
|
0 - ликвидация | 1 - преобразование | 2 - слияние | 3 - разделение | 5 - присоединение | 6 - разделение с одновременным присоединением |
|||||
|
Элемент обязателен при <ФормРеорг> = 1 | 2 | 3 | 5 | 6 |
|||||
|
Элемент обязателен при <ФормРеорг> = 1 | 2 | 3 | 5 | 6 |
Налогоплательщик - индивидуальный предприниматель (НПФЛ)
|
ИНН физического лица, зарегистрированного в качестве индивидуального предпринимателя |
|||||
|
Фамилия, имя, отчество (при наличии) индивидуального предпринимателя |
Состав элемента представлен в таблице 4.10 |
Сведения о лице, подписавшем документ (Подписант)
|
1 - налогоплательщик | 2 - представитель налогоплательщика |
|||||
|
Состав элемента представлен в таблице 4.10 |
|||||
|
Состав элемента представлен в таблице 4.8 Элемент обязателен при <ПрПодп>=2 |
Сведения о представителе налогоплательщика (СвПред)
|
Наименование документа, подтверждающего полномочия представителя налогоплательщика |
Для доверенности, совершенной в электронной форме, указывается GUID доверенности |
||||
Реестр, содержащий сведения из транспортных,
товаросопроводительных и (или) иных документов,
предусмотренных подпунктом 2 пункта 3.1 статьи 165
Налогового кодекса Российской Федерации (при перевозке
товаров воздушным транспортом) (РеестрАВН_9)
|
1010423 | 1010425 | 1010467 | 1010468 | 1010469 |
|||||
- Гражданский кодекс (ГК РФ)
- Жилищный кодекс (ЖК РФ)
- Налоговый кодекс (НК РФ)
- Трудовой кодекс (ТК РФ)
- Уголовный кодекс (УК РФ)
- Бюджетный кодекс (БК РФ)
- Арбитражный процессуальный кодекс
- Конституция РФ
- Земельный кодекс (ЗК РФ)
- Лесной кодекс (ЛК РФ)
- Семейный кодекс (СК РФ)
- Уголовно-исполнительный кодекс
- Уголовно-процессуальный кодекс
- Производственный календарь на 2025 год
- МРОТ 2025
- ФЗ «О банкротстве»
- О защите прав потребителей (ЗОЗПП)
- Об исполнительном производстве
- О персональных данных
- О налогах на имущество физических лиц
- О средствах массовой информации
- Производственный календарь на 2026 год
- Федеральный закон "О полиции" N 3-ФЗ
- Расходы организации ПБУ 10/99
- Минимальный размер оплаты труда (МРОТ)
- Календарь бухгалтера на 2025 год
- Частичная мобилизация: обзор новостей
- Постановление Правительства РФ N 1875
