3. Имя файла обмена должно иметь следующий вид:
R_T - префикс, принимающий значение ON_SVBANKGAR;
A_K - идентификатор получателя информации, где: A - идентификатор получателя, которому направляется файл обмена, K - идентификатор конечного получателя, для которого предназначена информация из данного файла обмена. Передача файла от отправителя к конечному получателю (K) может осуществляться в несколько этапов через другие налоговые органы, осуществляющие передачу файла на промежуточных этапах, которые обозначаются идентификатором A. В случае передачи файла от отправителя к конечному получателю при отсутствии налоговых органов, осуществляющих передачу на промежуточных этапах, значения идентификаторов A и K совпадают. Каждый из идентификаторов (A и K) имеет вид для налоговых органов - четырехразрядный код налогового органа;
O - идентификатор отправителя информации, имеет вид:
для организаций - девятнадцатиразрядный код (идентификационный номер налогоплательщика (далее - ИНН) и код причины постановки на учет (далее - КПП) организации (обособленного подразделения);
для физических лиц, которые являются представителями организации, - двенадцатиразрядный код (ИНН физического лица);
GGGG - год формирования передаваемого файла, MM - месяц, DD - день;
N - идентификационный номер файла (длина - от 1 до 36 знаков. Идентификационный номер файла должен обеспечивать уникальность файла).
Расширение имени файла - xml. Расширение имени файла может указываться как строчными, так и прописными буквами.
Параметры первой строки файла обмена
Первая строка XML-файла должна иметь следующий вид:
<?xml version ="1.0" encoding ="windows-1251"?>
Имя файла, содержащего XML-схему файла обмена, должно иметь следующий вид:
ON_SVBANKGAR_2_310_64_05_04_xx, где xx - номер версии схемы.
XML-схема файла обмена приводится отдельным файлом.
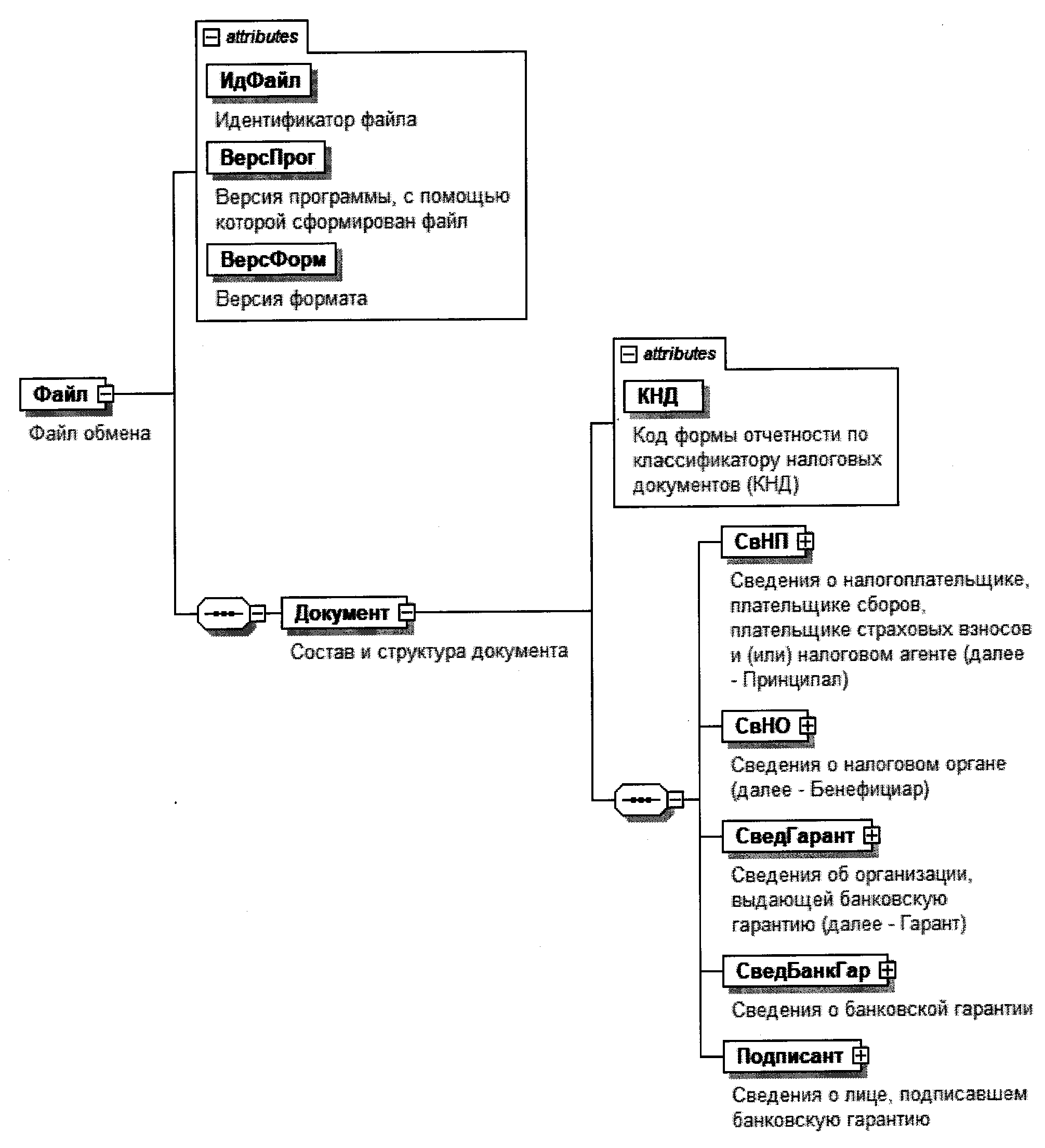
4. Логическая модель файла обмена представлена в виде диаграммы структуры файла обмена на рисунке 1 настоящего формата. Элементами логической модели файла обмена являются элементы и атрибуты XML-файла. Перечень структурных элементов логической модели файла обмена и сведения о них приведены в таблицах 4.1 - 4.21 настоящего формата.
Для каждого структурного элемента логической модели файла обмена приводятся следующие сведения:
наименование элемента. Приводится полное наименование элемента. В строке таблицы могут быть описаны несколько элементов, наименования которых разделены символом "|". Такая форма записи применяется при наличии в файле обмена только одного элемента из описанных в этой строке;
сокращенное наименование (код) элемента. Приводится сокращенное наименование элемента. Синтаксис сокращенного наименования должен удовлетворять спецификации XML;
признак типа элемента. Может принимать следующие значения: "С" - сложный элемент логической модели (содержит вложенные элементы), "П" - простой элемент логической модели, реализованный в виде элемента XML-файла, "А" - простой элемент логической модели, реализованный в виде атрибута элемента XML-файла. Простой элемент логической модели не содержит вложенные элементы;
формат элемента. Формат элемента представляется следующими условными обозначениями: T - символьная строка; N - числовое значение (целое или дробное).
Формат символьной строки указывается в виде T(n-k) или T(=k), где: n - минимальное количество знаков, k - максимальное количество знаков, символ "-" - разделитель, символ "=" означает фиксированное количество знаков в строке. В случае если минимальное количество знаков равно 0, формат имеет вид T(0-k). В случае если максимальное количество знаков не ограничено, формат имеет вид T(n-).
Формат числового значения указывается в виде N(m.k), где: m - максимальное количество знаков в числе, включая целую и дробную часть числа без разделяющей десятичной точки и знака (для отрицательного числа), k - максимальное число знаков дробной части числа. Если число знаков дробной части числа равно 0 (то есть число целое), то формат числового значения имеет вид N(m).
Для простых элементов, являющихся базовыми в XML, таких как элемент с типом "date", поле "Формат элемента" не заполняется. Для таких элементов в поле "Дополнительная информация" указывается тип базового элемента;
признак обязательности элемента определяет обязательность наличия элемента (совокупности наименования элемента и его значения) в файле обмена. Признак обязательности элемента может принимать следующие значения: "О" - наличие элемента в файле обмена обязательно; "Н" - наличие элемента в файле обмена необязательно, то есть элемент может отсутствовать. Если элемент принимает ограниченный перечень значений (по классификатору, кодовому словарю), то признак обязательности элемента дополняется символом "К". В случае если количество реализаций элемента может быть более одной, то признак обязательности элемента дополняется символом "М".
К вышеперечисленным признакам обязательности элемента может добавляться значение "У" в случае описания в XML-схеме условий, предъявляемых к элементу в файле обмена, описанных в графе "Дополнительная информация";
дополнительная информация содержит, при необходимости, требования к элементу файла обмена, не указанные ранее. Для сложных элементов указывается ссылка на таблицу, в которой описывается состав данного элемента. Для элементов, принимающих ограниченный перечень значений из классификатора (кодового словаря), указывается соответствующее наименование классификатора (кодового словаря) или приводится перечень возможных значений. Для классификатора (кодового словаря) может указываться ссылка на его местонахождение. Для элементов, использующих пользовательский тип данных, указывается наименование типового элемента.
Рисунок 1. Диаграмма структуры файла обмена
|
Содержит (повторяет) имя сформированного файла (без расширения) |
|||||
|
Состав элемента представлен в таблице 4.2 |
Состав и структура документа (Документ)
|
Код формы отчетности по классификатору налоговых документов (КНД) |
Принимает значение: 1114319 |
||||
|
Сведения о налогоплательщике, плательщике сборов, плательщике страховых взносов и (или) налоговом агенте (далее - Принципал) |
Состав элемента представлен в таблице 4.3 |
||||
|
Состав элемента представлен в таблице 4.6 |
|||||
|
Сведения об организации, выдающей банковскую гарантию (далее - Гарант) |
Состав элемента представлен в таблице 4.7 |
||||
|
Состав элемента представлен в таблице 4.10 |
|||||
|
Состав элемента представлен в таблице 4.18 |
Сведения о налогоплательщике, плательщике сборов,
плательщике страховых взносов и (или) налоговом агенте
(далее - Принципал) (СвНП)
|
Состав элемента представлен в таблице 4.4 |
|||||
|
Принципал - физическое лицо, в том числе зарегистрированное в качестве индивидуального предпринимателя |
Состав элемента представлен в таблице 4.5 |
Принципал - организация (НПЮЛ)
Принципал - физическое лицо, в том числе зарегистрированное
в качестве индивидуального предпринимателя (НПФЛ)
|
Основной государственный регистрационный номер индивидуального предпринимателя (далее - ОГРНИП) Принципала |
|||||
|
Состав элемента представлен в таблице 4.21 |
|||||
|
Типовой элемент <УдЛичнФЛТип>. Состав элемента представлен в таблице 4.20 |
Сведения о налоговом органе (далее - Бенефициар) (СвНО)
Сведения об организации, выдающей банковскую гарантию
(далее - Гарант) (СведГарант)
|
Состав элемента представлен в таблице 4.8 |
|||||
|
Состав элемента представлен в таблице 4.9 |
Сведения о филиале Гаранта (СведФилБанк)
Сведения о банковской гарантии (СведБанкГар)
|
Дата в формате ДД.ММ.ГГГГ |
|||||
|
01 - гарантия выдается Принципалу в целях возмещения налога на добавленную стоимость в заявительном порядке (статья 176.1 Налогового кодекса Российской Федерации (далее - Кодекс) | 02 - гарантия выдается Принципалу в целях возмещения акциза в заявительном порядке (статья 203.1 Кодекса) | 03 - гарантия выдается Принципалу в целях освобождения от уплаты акциза при экспорте подакцизной продукции (статья 184 Кодекса) | 04 - гарантия выдается Принципалу в целях одновременного освобождения от уплаты акциза при экспорте подакцизной продукции (статья 184 Кодекса) и освобождения от уплаты авансовых платежей акциза (статья 204 Кодекса) | 05 - гарантия выдается Принципалу в целях освобождения от уплаты авансовых платежей акциза (случаи, предусмотренные статьей 204 Кодекса) | 06 - гарантия выдается Принципалу в целях изменения срока уплаты налогов, сборов, страховых взносов (случаи, предусмотренные статьями 64 и 67 Кодекса) | 07 - гарантия выдается Принципалу в целях замены ареста имущества (случаи, предусмотренные статьей 77 Кодекса) | 08 - гарантия выдается в целях приостановления исполнения обжалуемого решения полностью или частично по заявлению лица, подавшего жалобу (пункт 5 статьи 138 Кодекса) | 09 - гарантия выдается Принципалу в целях замены обеспечительных мер (подпункт 1 пункта 11 статьи 101 Кодекса). Значение элемента должно совпадать со значением элемента <ООБГ> |
|||||
|
Детализация гарантируемых обязательств: Отражается код обязательств Гаранта, предусмотренных нормами Кодекса. Принимает значение: 01 - обязательство, предусмотренное подпунктом 2 пункта 2 статьи 176.1 Кодекса: - на основании требования Бенефициара уплатить в бюджет за Принципала сумму налога, излишне полученную им в результате возмещения налога в заявительном порядке, если решение Бенефициара о возмещении суммы налога, заявленной Принципалом к возмещению в заявительном порядке, будет отменено полностью или частично в случаях, предусмотренных статьей 176.1 Кодекса | 02 - обязательство, предусмотренное пунктом 2 статьи 203.1 Кодекса: - на основании требования Бенефициара уплатить в бюджет за Принципала суммы налога, излишне полученные им в результате возмещения налога, если решение Бенефициара о возмещении суммы налога, заявленной к возмещению Принципалом, будет отменено полностью или частично в случаях, предусмотренных статьей 203.1 Кодекса | 03 - обязательство, предусмотренное пунктом 2 статьи 184 Кодекса: - на основании требования Бенефициара уплатить акциз в случае непредставления Принципалом документов Бенефициару в порядке и сроки, которые установлены пунктами 7, 7.2 статьи 198 Кодекса и неуплаты Принципалом соответствующей суммы акциза | 04 - обязательства, предусмотренные пунктом 4 статьи 184 Кодекса: - на основании требования Бенефициара уплатить денежную сумму по банковской гарантии, представленной в целях одновременного освобождения от уплаты акциза и авансового платежа акциза, в части неуплаченной или не полностью уплаченной Принципалом суммы акциза (авансового платежа акциза) в случае: - неуплаты или неполной уплаты Принципалом акциза в срок, установленный пунктом 3 статьи 204 Кодекса, по реализованной алкогольной и (или) подакцизной спиртосодержащей продукции, произведенной из этилового спирта, при закупке (передаче в соответствии с подпунктом 22 пункта 1 статьи 182 Кодекса), ввозе на территорию Российской Федерации с территорий государств - членов Евразийского экономического союза, в отношении которого Принципалу предоставлено освобождение от уплаты авансового платежа акциза в связи с представлением банковской гарантии; |
|||||
|
- неуплаты Принципалом в установленный срок суммы авансового платежа акциза, обязанность по уплате которой возникает в соответствии с пунктом 6 статьи 184 Кодекса | 05 - обязательства, предусмотренные пунктом 11 статьи 204 Кодекса: - на основании требования Бенефициара уплатить денежную сумму в части неуплаченной или не полностью уплаченной суммы акциза (авансового платежа акциза) в случае: - неуплаты или неполной уплаты Принципалом акциза в срок, установленный пунктом 3 статьи 204 Кодекса, по реализованной алкогольной и (или) подакцизной спиртосодержащей продукции, произведенной из этилового спирта, при закупке (передаче в соответствии с подпунктом 22 пункта 1 статьи 182 Кодекса), ввозе на территорию Российской Федерации с территорий государств - членов Евразийского экономического союза, в отношении которого Принципалу предоставлено освобождение от уплаты авансового платежа акциза в связи с представлением банковской гарантии; - неуплаты или неполной уплаты Принципалом суммы авансового платежа акциза, обязанность по уплате которой возникает в соответствии с подпунктом 2 пункта 13 статьи 204 Кодекса | 06 - обязательства, предусмотренные статьями 64 и 67 Кодекса: - на основании требования Бенефициара уплатить за Принципала соответствующую сумму задолженности в случае ее неуплаты или неполной уплаты Принципалом в установленный срок | 07 - обязательство, предусмотренное подпунктом 1 пункта 12.1 статьи 77 Кодекса: - на основании требования Бенефициара уплатить за Принципала сумму задолженности Принципала в случае неуплаты или неполной уплаты этой суммы в установленный срок | 08 - обязательство, предусмотренное пунктом 5 статьи 138 Кодекса: - на основании требования Бенефициара уплатить за Принципала суммы налога, сбора, страховых взносов, пеней, штрафа, не уплаченные на день принятия вышестоящим налоговым органом решения по жалобе | 09 - обязательство, предусмотренные подпунктом 1 пункта 11 статьи 101 Кодекса: - на основании требования Бенефициара уплатить указанную в решении о привлечении к ответственности за совершение налогового правонарушения или в решении об отказе в привлечении к ответственности за совершение налогового правонарушения сумму задолженности в случае неуплаты этой суммы Принципалом в установленный срок |
|||||
|
Дата в формате ДД.ММ.ГГГГ |
|||||
|
Срок действия банковской гарантии (по указанную дату включительно) |
Дата в формате ДД.ММ.ГГГГ |
||||
|
Принимает значение RUB в соответствии с Общероссийским классификатором валют (далее - ОКВ) |
|||||
|
0 - Гарант не гарантирует, что при выдаче данной гарантии соблюдены требования, установленные пунктом 8.1 статьи 74.1 Кодекса и постановлением Правительства Российской Федерации от 24.07.2017 N 874 "О максимальной сумме одной банковской гарантии и максимальной сумме всех одновременно действующих банковских гарантий, выданных одним Гарантом, для принятия банковских гарантий налоговыми органами в целях обеспечения уплаты налогов" (далее - Постановление N 874) | 1 - Гарант гарантирует, что при выдаче данной гарантии соблюдены требования к максимальной сумме одной банковской гарантии и максимальной сумме всех одновременно действующих банковских гарантий, выданных одним Гарантом, установленные пунктом 8.1 статьи 74.1 Кодекса и Постановлением N 874 |
|||||
|
Принимает значение: 1 (допустимые значения типа = 1): - гарантия является безотзывной и непередаваемой; - гарантия предусматривает право налогового органа на применение мер по взысканию с гаранта сумм, обязанность по уплате которых обеспечена настоящей банковской гарантией, в порядке и сроки, предусмотренные статьями 46 и 47 Кодекса, в случае неисполнения Гарантом в установленный срок требования об уплате денежной суммы по банковской гарантии, направленного до окончания срока действия банковской гарантии; - обязательство по банковской гарантии (требование платежа) подлежит исполнению Гарантом в течение пяти рабочих дней со дня получения им требования об уплате денежной суммы по банковской гарантии. Гарант не вправе отказать налоговому органу в удовлетворении требования об уплате денежной суммы по банковской гарантии (за исключением случая, если такое требование предъявлено Гаранту после окончания срока, на который выдана банковская гарантия). - обязательство Гаранта не предъявлять требования к налоговому органу в части представления документов, не предусмотренных статьей 74.1 Кодекса; - ответственность Гаранта перед налоговым органом ограничивается суммой, на которую выдана гарантия |
|||||
|
Сведения о налоговом документе-основании для выдачи гарантии |
Состав элемента представлен в таблице 4.11 |
Сведения о налоговом документе-основании для выдачи
гарантии (СведДокОсн)
|
Обязательства, предусмотренные заявительным порядком возмещения налога на добавленную стоимость, акциза | |
Состав элемента представлен в таблице 4.12. Элемент обязателен, если <ВидГар> (из таблицы 4.10) принимает значение 01 | 02, и должен отсутствовать при остальных значениях <ВидГар> |
||||
|
Обязательство, предусмотренное статьями 64 и 67 Кодекса | |
Состав элемента представлен в таблице 4.13. Элемент обязателен, если <ВидГар> (из таблицы 4.10) принимает значение 06, и должен отсутствовать при остальных значениях <ВидГар> |
||||
|
Обязательство, предусмотренное подпунктом 1 пункта 12.1 статьи 77 Кодекса | |
Состав элемента представлен в таблице 4.14. Элемент обязателен, если <ВидГар> (из таблицы 4.10) принимает значение 07, и должен отсутствовать при остальных значениях <ВидГар> |
||||
|
Обязанность по уплате суммы налога, сбора, страховых взносов, пеней, штрафа, не уплаченной на день принятия вышестоящим налоговым органом решения по жалобе | |
Состав элемента представлен в таблице 4.15. Элемент обязателен, если <ВидГар> (из таблицы 4.10) принимает значение 08, и должен отсутствовать при остальных значениях <ВидГар> |
||||
|
Обязательства, предусмотренные подпунктом 1 пункта 11 статьи 101 Кодекса | |
Состав элемента представлен в таблице 4.16. Элемент обязателен, если <ВидГар> (из таблицы 4.10) принимает значение 09, и должен отсутствовать при остальных значениях <ВидГар> |
||||
|
Обязательства, предусмотренные статьями 184, 204 Кодекса при экспорте подакцизной продукции, а также при применении освобождения от уплаты авансовых платежей |
Состав элемента представлен в таблице 4.17. Элемент обязателен, если <ВидГар> (из таблицы 4.10) принимает значение 03 | 04 | 05, и должен отсутствовать при остальных значениях <ВидГар> |
Обязательства, предусмотренные заявительным порядком
возмещения налога на добавленную стоимость, акциза (ЗаявПор)
|
Принимает значение: 1151001 - Налоговая декларация по налогу на добавленную стоимость | 1151089 - Налоговая декларация по акцизам на автомобильный бензин, дизельное топливо, моторные масла для дизельных и (или) карбюраторных (инжекторных) двигателей, прямогонный бензин, средние дистилляты, бензол, параксилол, ортоксилол, авиационный керосин, природный газ, этан, сжиженные углеводородные газы, сталь жидкую, автомобили легковые и мотоциклы | 1151095 - Налоговая декларация по акцизам на нефтяное сырье |
|||||
|
01 - январь | 02 - февраль | 03 - март | 04 - апрель | 05 - май | 06 - июнь | 07 - июль | 08 - август | 09 - сентябрь | 10 - октябрь | 11 - ноябрь | 12 - декабрь | 21 - 1 квартал | 22 - 2 квартал | 23 - 3 квартал | 24 - 4 квартал |
|||||
|
Год в формате ГГГГ |
Обязательство, предусмотренное статьями 64 и 67
Кодекса (ОтРсИнк)
|
1120453 - Решение о предоставлении отсрочки (рассрочки) по уплате задолженности по налогам, сборам и страховым взносам и (или) налогов, сборов, страховых взносов, срок уплаты которых не наступил | 1120454 - Решение о предоставлении инвестиционного налогового кредита | 1150086 - Заявление о предоставлении отсрочки, рассрочки, инвестиционного налогового кредита |
|||||
|
Дата в формате ДД.ММ.ГГГГ |
|||||
Обязательство, предусмотренное подпунктом 1 пункта 12.1
статьи 77 Кодекса (АрИмущ)
|
Принимает значение: 1165217 - Постановление о наложении ареста на имущество налогоплательщика-организации |
|||||
|
Дата в формате ДД.ММ.ГГГГ |
|||||
Обязанность по уплате суммы налога, сбора, страховых
взносов, пеней, штрафа, не уплаченной на день принятия
вышестоящим налоговым органом решения по жалобе (РешЖал)
|
Принимает значение: 1165020 - Решение о привлечении к ответственности за совершение налогового правонарушения | 1165021 - Решение об отказе в привлечении к ответственности за совершение налогового правонарушения |
|||||
|
Дата в формате ДД.ММ.ГГГГ |
|||||
Обязательства, предусмотренные подпунктом 1 пункта 11
статьи 101 Кодекса (АдмНар)
|
Принимает значение: 1165037 - Решение о принятии обеспечительных мер |
|||||
|
Дата в формате ДД.ММ.ГГГГ |
|||||
Обязательства, предусмотренные статьями 184, 204 Кодекса
при экспорте подакцизной продукции, а также при применении
освобождения от уплаты авансовых платежей (Обяз184.204)
Сведения о лице, подписавшем банковскую гарантию (Подписант)
|
1 - руководитель Гаранта | 2 - уполномоченный представитель Гаранта |
|||||
|
Номер контактного телефона ответственного исполнителя Гаранта |
|||||
|
Состав элемента представлен в таблице 4.21 |
|||||
|
Состав элемента представлен в таблице 4.19. Элемент обязателен при <ПрПодп>=2 |
Сведения об уполномоченном представителе Гаранта (СвПред)
|
Наименование документа, подтверждающего полномочия представителя Гаранта |
Для доверенности, совершенной в форме электронного документа, указывается GUID доверенности |
Сведения о документе, удостоверяющем личность (УдЛичнФЛТип)
|
Принимает значение: 21 - паспорт гражданина Российской Федерации | 03 - свидетельство о рождении | 10 - паспорт иностранного гражданина | 11 - свидетельство о рассмотрении ходатайства о признании лица беженцем на территории Российской Федерации по существу | 12 - вид на жительство в Российской Федерации | 13 - удостоверение беженца | 16 - временное удостоверение личности лица без гражданства в Российской Федерации | 19 - свидетельство о предоставлении временного убежища на территории Российской Федерации | 22 - паспорт гражданина Российской Федерации, удостоверяющий личность гражданина Российской Федерации за пределами территории Российской Федерации | 23 - свидетельство о рождении, выданное уполномоченным органом иностранного государства | 61 - свидетельство о регистрации по месту жительства | 63 - свидетельство о регистрации по месту пребывания | 91 - иные документы, признаваемые в соответствии с законодательством Российской Федерации или в соответствии с международными договорами Российской Федерации в качестве документов, удостоверяющих личность налогоплательщика |
|||||
|
Дата в формате ДД.ММ.ГГГГ |
|||||
- Гражданский кодекс (ГК РФ)
- Жилищный кодекс (ЖК РФ)
- Налоговый кодекс (НК РФ)
- Трудовой кодекс (ТК РФ)
- Уголовный кодекс (УК РФ)
- Бюджетный кодекс (БК РФ)
- Арбитражный процессуальный кодекс
- Конституция РФ
- Земельный кодекс (ЗК РФ)
- Лесной кодекс (ЛК РФ)
- Семейный кодекс (СК РФ)
- Уголовно-исполнительный кодекс
- Уголовно-процессуальный кодекс
- Производственный календарь на 2025 год
- МРОТ 2026
- ФЗ «О банкротстве»
- О защите прав потребителей (ЗОЗПП)
- Об исполнительном производстве
- О персональных данных
- О налогах на имущество физических лиц
- О средствах массовой информации
- Производственный календарь на 2026 год
- Федеральный закон "О полиции" N 3-ФЗ
- Расходы организации ПБУ 10/99
- Минимальный размер оплаты труда (МРОТ)
- Календарь бухгалтера на 2026 год
- Частичная мобилизация: обзор новостей
- Постановление Правительства РФ N 1875
