Документ утратил силу или отменен. Подробнее см. Справку
3.1.1.3 Показатели, применяемые для расчета распределения общего объема субсидий на софинансирование расходных обязательств субъектов Российской Федерации между субъектами Российской Федерации в соответствии с правилами предоставления и распределения субсидий бюджетам субъектов Российской Федерации (на второй год планового периода)
3.1.1.3 Показатели, применяемые для расчета распределения общего объема
субсидий на софинансирование расходных обязательств субъектов Российской
Федерации между субъектами Российской Федерации в соответствии с правилами
предоставления и распределения субсидий бюджетам субъектов Российской
Федерации на 20__ год (на второй год планового периода)
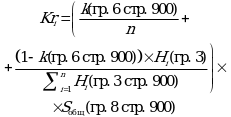
3.1.1.2 Показатели, применяемые для расчета распределения общего объема субсидий на софинансирование расходных обязательств субъектов Российской Федерации между субъектами Российской Федерации в соответствии с правилами предоставления и распределения субсидий бюджетам субъектов Российской Федерации (на первый год планового периода)
4. Сведения о нормативных правовых (правовых) актах Российской Федерации, устанавливающих правила предоставления субсидий из федерального бюджета бюджетам субъектов Российской Федерации и (или) их распределения между субъектами Российской Федерации
- Гражданский кодекс (ГК РФ)
- Жилищный кодекс (ЖК РФ)
- Налоговый кодекс (НК РФ)
- Трудовой кодекс (ТК РФ)
- Уголовный кодекс (УК РФ)
- Бюджетный кодекс (БК РФ)
- Арбитражный процессуальный кодекс
- Конституция РФ
- Земельный кодекс (ЗК РФ)
- Лесной кодекс (ЛК РФ)
- Семейный кодекс (СК РФ)
- Уголовно-исполнительный кодекс
- Уголовно-процессуальный кодекс
- Производственный календарь на 2025 год
- МРОТ 2026
- ФЗ «О банкротстве»
- О защите прав потребителей (ЗОЗПП)
- Об исполнительном производстве
- О персональных данных
- О налогах на имущество физических лиц
- О средствах массовой информации
- Производственный календарь на 2026 год
- Федеральный закон "О полиции" N 3-ФЗ
- Расходы организации ПБУ 10/99
- Минимальный размер оплаты труда (МРОТ)
- Календарь бухгалтера на 2026 год
- Частичная мобилизация: обзор новостей
- Постановление Правительства РФ N 1875

