3. Имя файла обмена должно иметь следующий вид:
R_T - префикс, принимающий значение: VO_MSVIDUDLICN;
P - идентификатор получателя информации, для налоговых органов представляется в виде четырехразрядного кода налогового органа;
O - идентификатор отправителя информации (девятнадцатиразрядный код (ИНН, КПП) органа, осуществляющего выдачу или замену документа, удостоверяющего личность гражданина Российской Федерации на территории Российской Федерации;
GGGG - год формирования передаваемого файла, MM - месяц, DD - день;
N - идентификационный номер файла (длина - от 1 до 36 знаков. Идентификационный номер файла должен обеспечивать уникальность файла).
Расширение имени файла - xml. Расширение имени файла может указываться как строчными, так и прописными буквами.
Параметры первой строки файла обмена
Первая строка XML-файла должна иметь следующий вид:
<?xml version="1.0" encoding = "windows-1251"?>
Имя файла, содержащего XML-схему файла обмена, должно иметь следующий вид:
VO_MSVIDUDLICN_2_370_16_04_03_xx, где xx - номер версии схемы.
XML-схема файла обмена приводится отдельным файлом.
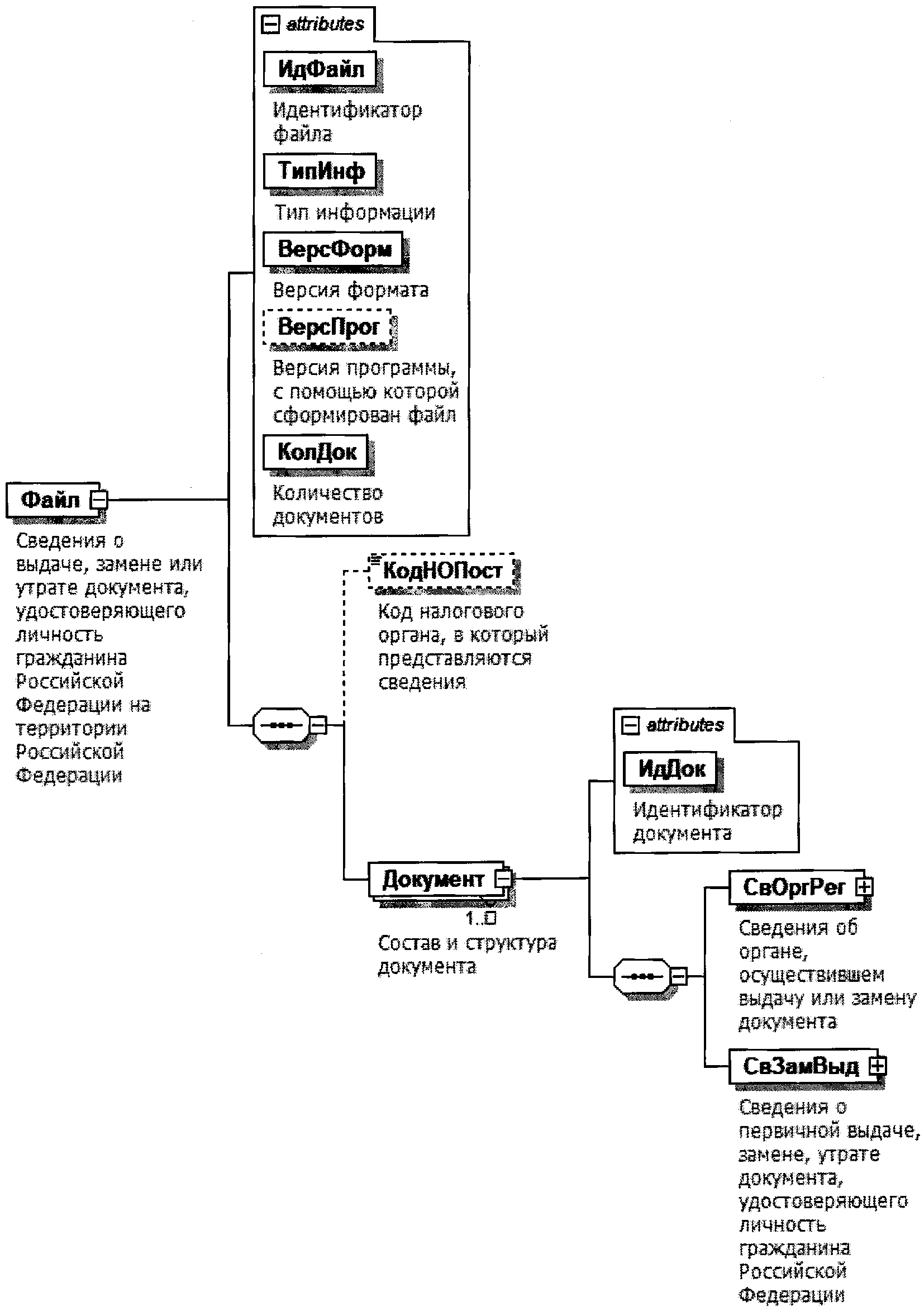
4. Логическая модель файла обмена представлена в виде диаграммы структуры файла обмена на рисунке 1 настоящего формата. Элементами логической модели файла обмена являются элементы и атрибуты XML-файла. Перечень структурных элементов логической модели файла обмена и сведения о них приведены в таблицах 4.1 - 4.16 настоящего формата.
Для каждого структурного элемента логической модели файла обмена приводятся следующие сведения:
наименование элемента. Приводится полное наименование элемента.
В строке таблицы могут быть описаны несколько элементов, наименования которых разделены символом "|". Такая форма записи применяется при наличии в файле обмена только одного элемента из описанных в этой строке;
сокращенное наименование (код) элемента. Приводится сокращенное наименование элемента. Синтаксис сокращенного наименования должен удовлетворять спецификации XML;
признак типа элемента. Может принимать следующие значения: "С" - сложный элемент логической модели (содержит вложенные элементы), "П" - простой элемент логической модели, реализованный в виде элемента XML-файла, "А" - простой элемент логической модели, реализованный в виде атрибута элемента XML-файла. Простой элемент логической модели не содержит вложенные элементы;
формат элемента. Формат элемента представляется следующими условными обозначениями: T - символьная строка; N - числовое значение (целое или дробное).
Формат символьной строки указывается в виде T(n-k) или T(=k), где: n - минимальное количество знаков, k - максимальное количество знаков, символ "-" - разделитель, символ "=" означает фиксированное количество знаков в строке. В случае, если минимальное количество знаков равно 0, формат имеет вид T(0-k). В случае, если максимальное количество знаков неограниченно, формат имеет вид T(n-).
Формат числового значения указывается в виде N(m.k), где: m - максимальное количество знаков в числе, включая знак (для отрицательного числа), целую и дробную часть числа без разделяющей десятичной точки, k - максимальное число знаков дробной части числа. Если число знаков дробной части числа равно 0 (то есть число целое), то формат числового значения имеет вид N(m).
Для простых элементов, являющихся базовыми в XML, таких как элемент с типом "date", поле "Формат элемента" не заполняется. Для таких элементов в поле "Дополнительная информация" указывается тип базового элемента;
признак обязательности элемента определяет обязательность наличия элемента (совокупности наименования элемента и его значения) в файле обмена. Признак обязательности элемента может принимать следующие значения: "О" - наличие элемента в файле обмена обязательно; "Н" - наличие элемента в файле обмена необязательно, то есть элемент может отсутствовать. Если элемент принимает ограниченный перечень значений по классификатору (кодовому словарю), то признак обязательности элемента дополняется символом "К". В случае, если количество реализаций элемента может быть более одной, то признак обязательности элемента дополняется символом "М".
К вышеперечисленным признакам обязательности элемента может добавляться значение "У" в случае описания в XML-схеме условий, предъявляемых к элементу в файле обмена, описанных в графе "Дополнительная информация";
дополнительная информация содержит, при необходимости, требования к элементу файла обмена, не указанные ранее. Для сложных элементов указывается ссылка на таблицу, в которой описывается состав данного элемента. Для элементов, принимающих ограниченный перечень значений из классификатора (кодового словаря), указывается соответствующее наименование классификатора (кодового словаря) или приводится перечень возможных значений. Для классификатора (кодового словаря) может указываться ссылка на его местонахождение. Для элементов, использующих пользовательский тип данных, указывается наименование типового элемента.
Рис. 1. Диаграмма структуры файла обмена
Сведения о выдаче, замене или утрате документа,
удостоверяющего личность гражданина Российской Федерации
на территории Российской Федерации (Файл)
|
Содержит (повторяет) имя сформированного файла (без расширения) |
|||||
|
Состав элемента представлен в таблице 4.2 |
Состав и структура документа (Документ)
|
Указывается глобально уникальный идентификатор документа (GUID) |
|||||
|
Сведения об органе, осуществившем выдачу или замену документа |
Состав элемента представлен в таблице 4.3 |
||||
|
Сведения о первичной выдаче, замене или утрате документа, удостоверяющего личность гражданина Российской Федерации на территории Российской Федерации |
Состав элемента представлен в таблице 4.4 |
Сведения об органе, осуществившем выдачу или замену
документа (СвОргРег)
Сведения о первичной выдаче, замене или утрате
документа, удостоверяющего личность гражданина Российской
Федерации (СвЗамВыд)
|
Состав элемента представлен в таблице 4.5 |
|||||
|
Состав элемента представлен в таблице 4.6 |
|||||
|
Состав элемента представлен в таблице 4.8 |
Сведения о первичной выдаче документа (ПервВыдача)
|
первичная выдача документа - 3 |
|||||
|
Дата в формате ДД.ММ.ГГГГ |
|||||
|
Принимает значение в соответствии с приложением N 3 "Коды причины выдачи (замены) документа" к порядку заполнения формы сведений о фактах первичной выдачи или замены документа, удостоверяющего личность гражданина Российской Федерации на территории Российской Федерации, об изменениях персональных данных, содержащихся во вновь выданном документе, и фактах подачи гражданином заявления об утрате документа, удостоверяющего личность гражданина Российской Федерации на территории Российской Федерации (далее - Порядок), а именно: 9 | 11 |
|||||
|
Элемент обязателен, если <ПричВыдДок> = 9 в случае отсутствия <УдЛичн> |
|||||
|
Состав элемента представлен в таблице 4.9 |
|||||
|
Состав элемента представлен в таблице 4.15 |
|||||
|
Состав элемента представлен в таблице 4.15. Элемент обязателен при <ПричВыдДок> = 9 при отсутствии <НомЗапРожд>, при значении <ПричВыдДок> = 11 элемент заполняется при наличии данных |
Сведения о замене документа (Замена)
|
замена документа - 1 |
|||||
|
Принимает значение в соответствии с приложением N 3 "Коды причины выдачи (замены) документа" к Порядку, а именно: 2 | 5 | 6 | 7 | 8 | 10 | 12 |
|||||
|
Дата в формате ДД.ММ.ГГГГ |
|||||
|
Состав элемента представлен в таблице 4.9 |
|||||
|
Состав элемента представлен в таблице 4.15 |
|||||
|
Состав элемента представлен в таблице 4.15. Элемент обязателен при значении <ПричЗамДок> = (2 | 5 | 6 | 7 | 8 | 10), при значении <ПричЗамДок> = 12 элемент заполняется при наличии данных |
|||||
|
Сведения о замененных персональных данных физического лица (до внесения изменений) |
Состав элемента представлен в таблице 4.7. Элемент обязателен при значении <ПричЗамДок> = (2 | 5), при значении <ПричЗамДок> = (6 | 7 | 8 | 10 | 12) элемент заполняется при наличии данных |
Сведения о замененных персональных данных физического лица
(до внесения изменений) (ЗамРекв)
|
Признак полноты представляемой даты рождения физического лица |
1 - в дате только год рождения | 2 - в дате месяц и год рождения | 3 - полная дата рождения |
||||
|
Дата в формате ДД.ММ.ГГГГ. Значение элемента должно быть меньше или равно текущей дате. Если <ПрДатаРожд> = 3, то <ДатаРожд> = ДД.ММ.ГГГГ, Если <ПрДатаРожд> = 2, то <ДатаРожд> = 01.ММ.ГГГГ, Если <ПрДатаРожд> = 1, то <ДатаРожд> = 01.01.ГГГГ |
|||||
|
1 - мужской | 2 - женский |
|||||
|
Состав элемента представлен в таблице 4.16 |
Сведения о заявлении об утрате документа (Утрата)
|
заявление об утрате документа - 2 |
|||||
|
Дата в формате ДД.ММ.ГГГГ |
|||||
|
Фамилия, имя, отчество физического лица, подавшего заявление об утрате документа |
Состав элемента представлен в таблице 4.16 |
||||
|
Состав элемента представлен в таблице 4.15 |
Сведения о физическом лице, которому выдан (заменен)
документ (СвФЛВыдЗам)
|
Признак полноты представляемой даты рождения физического лица |
1 - в дате только год рождения | 2 - в дате месяц и год рождения | 3 - полная дата рождения |
||||
|
Дата в формате ДД.ММ.ГГГГ. Значение элемента должно быть меньше или равно текущей даты |
|||||
|
1 - мужской | 2 - женский |
|||||
|
Состав элемента представлен в таблице 4.16 |
|||||
|
Адрес регистрации по месту жительства на территории Российской Федерации |
Состав элемента представлен в таблице 4.10 |
Адрес регистрации по месту жительства на территории
Российской Федерации (АдрФИАС)
|
Уникальный номер адреса объекта адресации в государственном адресном реестре |
Указывается только при представлении в электронной форме, заполняемый автоматически при наборе адреса, содержащегося в государственном адресном реестре |
||||
|
Принимает значения в соответствии с приложением N 2 "Коды субъектов Российской Федерации и иных территорий Российской Федерации" к Порядку |
|||||
|
Муниципальный район/городской округ/внутригородская территория города федерального значения/муниципальный округ/федеральная территория |
Типовой элемент <ВидНаимКодТип>. Состав элемента представлен в таблице 4.11. Элемент обязателен, если значение элемента <Регион> не равно 99 |
||||
|
Городское поселение/сельское поселение/межселенная территория в составе муниципального района/внутригородской район городского округа |
Типовой элемент <ВидНаимКодТип>. Состав элемента представлен в таблице 4.11 |
||||
|
Состав элемента представлен в таблице 4.12 |
|||||
|
Состав элемента представлен в таблице 4.13 |
|||||
|
Состав элемента представлен в таблице 4.13 |
|||||
|
Состав элемента представлен в таблице 4.14. Признак множественности М принимает значение 3 |
|||||
|
Состав элемента представлен в таблице 4.14 |
|||||
|
Состав элемента представлен в таблице 4.14 |
Сведения о виде (код) и наименовании адресного
элемента (ВидНаимКодТип)
|
для элемента <МуниципРайон> 1 - муниципальный район | 2 - городской округ | 3 - внутригородская территория города федерального значения | 4 - муниципальный округ | 5 - федеральная территория для элемента <ГородСелПоселен> 1 - городское поселение | 2 - сельское поселение | 3 - межселенная территория в составе муниципального района | 4 - внутригородской район городского округа |
|||||
Сведения о виде и наименовании адресного
элемента (ВидНаимТип)
Сведения о типе и наименовании адресного
элемента (ТипНаимТип)
Сведения о номере адресного элемента (НомерТип)
Реквизиты документа, удостоверяющего личность (УдЛичнТип)
|
Принимает значение в соответствии с приложением N 1 "Коды видов документов" к Порядку |
|||||
|
Дата в формате ДД.ММ.ГГГГ |
|||||
Фамилия, имя, отчество физического лица (ФИОПрТип)
- Гражданский кодекс (ГК РФ)
- Жилищный кодекс (ЖК РФ)
- Налоговый кодекс (НК РФ)
- Трудовой кодекс (ТК РФ)
- Уголовный кодекс (УК РФ)
- Бюджетный кодекс (БК РФ)
- Арбитражный процессуальный кодекс
- Конституция РФ
- Земельный кодекс (ЗК РФ)
- Лесной кодекс (ЛК РФ)
- Семейный кодекс (СК РФ)
- Уголовно-исполнительный кодекс
- Уголовно-процессуальный кодекс
- Производственный календарь на 2025 год
- МРОТ 2026
- ФЗ «О банкротстве»
- О защите прав потребителей (ЗОЗПП)
- Об исполнительном производстве
- О персональных данных
- О налогах на имущество физических лиц
- О средствах массовой информации
- Производственный календарь на 2026 год
- Федеральный закон "О полиции" N 3-ФЗ
- Расходы организации ПБУ 10/99
- Минимальный размер оплаты труда (МРОТ)
- Календарь бухгалтера на 2026 год
- Частичная мобилизация: обзор новостей
- Постановление Правительства РФ N 1875
