3. Имя файла обмена должно иметь следующий вид:
R_T - префикс, принимающий значение UT_SPROPLSTRVZN;
A_K - идентификатор получателя информации, где: A - идентификатор получателя, которому направляется файл обмена, K - идентификатор конечного получателя, для которого предназначена информация из данного файла обмена. Передача файла от отправителя к конечному получателю (K) может осуществляться в несколько этапов через другие налоговые органы, осуществляющие передачу файла на промежуточных этапах, которые обозначаются идентификатором A. В случае передачи файла от отправителя к конечному получателю при отсутствии налоговых органов, осуществляющих передачу на промежуточных этапах, значения идентификаторов A и K совпадают. Каждый из идентификаторов (A и K) имеет вид для налоговых органов - четырехразрядный код налогового органа;
O - идентификатор отправителя информации, имеет вид:
для организаций - девятнадцатиразрядный код (идентификационный номер налогоплательщика (далее - ИНН) и код причины постановки на учет (далее - КПП) организации (обособленного подразделения);
для физических лиц - двенадцатиразрядный код (ИНН физического лица, при наличии. При отсутствии ИНН - последовательность из двенадцати нулей).
GGGG - год формирования передаваемого файла, MM - месяц, DD - день;
N - идентификационный номер файла. (Длина - от 1 до 36 знаков. Идентификационный номер файла должен обеспечивать уникальность файла).
Расширение имени файла - xml. Расширение имени файла может указываться как строчными, так и прописными буквами.
Параметры первой строки файла обмена
Первая строка XML файла должна иметь следующий вид:
<?xml version ="1.0" encoding ="windows-1251"?>
Имя файла, содержащего XML схему файла обмена, должно иметь следующий вид:
UT_SPROPLSTRVZN_1_272_00_05_01_xx, где xx - номер версии схемы.
XML схема файла обмена приводится отдельным файлом и размещается на официальном сайте Федеральной налоговой службы в информационно-телекоммуникационной сети "Интернет".
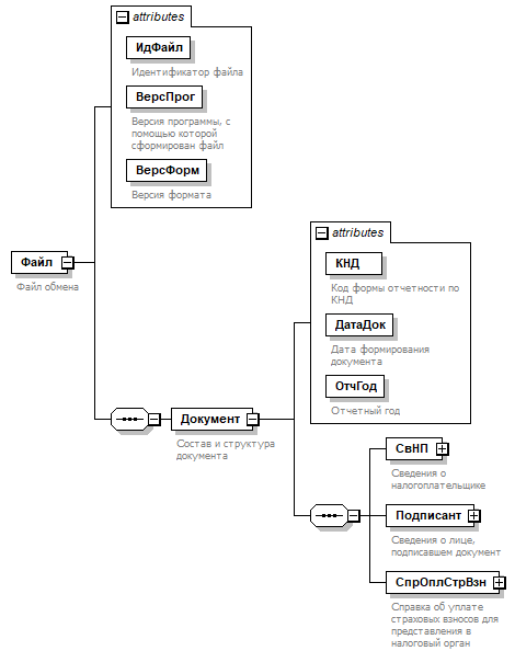
4. Логическая модель файла обмена представлена в виде диаграммы структуры файла обмена на рисунке 1 настоящего формата. Элементами логической модели файла обмена являются элементы и атрибуты XML файла. Перечень структурных элементов логической модели файла обмена и сведения о них приведены в таблицах 4.1 - 4.9 настоящего формата.
Для каждого структурного элемента логической модели файла обмена приводятся следующие сведения:
наименование элемента. Приводится полное наименование элемента. В строке таблицы могут быть описаны несколько элементов, наименования которых разделены символом "|". Такая форма записи применяется при наличии в файле обмена только одного элемента из описанных в этой строке;
сокращенное наименование (код) элемента. Приводится сокращенное наименование элемента. Синтаксис сокращенного наименования должен удовлетворять спецификации XML;
признак типа элемента. Может принимать следующие значения: "С" - сложный элемент логической модели (содержит вложенные элементы), "П" - простой элемент логической модели, реализованный в виде элемента XML файла, "А" - простой элемент логической модели, реализованный в виде атрибута элемента XML файла. Простой элемент логической модели не содержит вложенные элементы;
формат элемента. Формат элемента представляется следующими условными обозначениями: T - символьная строка; N - числовое значение (целое или дробное).
Формат символьной строки указывается в виде T(n-k) или T(=k), где: n - минимальное количество знаков, k - максимальное количество знаков, символ "-" - разделитель, символ "=" означает фиксированное количество знаков в строке. В случае, если минимальное количество знаков равно 0, формат имеет вид T(0-k). В случае, если максимальное количество знаков неограничено, формат имеет вид T(n-).
Формат числового значения указывается в виде N(m.k), где: m - максимальное количество знаков в числе, включая знак (для отрицательного числа), целую и дробную часть числа без разделяющей десятичной точки, k - максимальное число знаков дробной части числа. Если число знаков дробной части числа равно 0 (то есть число целое), то формат числового значения имеет вид N(m).
Для простых элементов, являющихся базовыми в XML, таких как элемент с типом "date", поле "Формат элемента" не заполняется. Для таких элементов в поле "Дополнительная информация" указывается тип базового элемента;
признак обязательности элемента определяет обязательность наличия элемента (совокупности наименования элемента и его значения) в файле обмена. Признак обязательности элемента может принимать следующие значения: "О" - наличие элемента в файле обмена обязательно; "Н" - наличие элемента в файле обмена необязательно, то есть элемент может отсутствовать. Если элемент принимает ограниченный перечень значений (по классификатору, кодовому словарю), то признак обязательности элемента дополняется символом "К". В случае, если количество реализаций элемента может быть более одной, то признак обязательности элемента дополняется символом "М".
К вышеперечисленным признакам обязательности элемента может добавляться значение "У" в случае описания в XML схеме условий, предъявляемых к элементу в файле обмена, описанных в графе "Дополнительная информация".
дополнительная информация содержит, при необходимости, требования к элементу файла обмена, не указанные ранее. Для сложных элементов указывается ссылка на таблицу, в которой описывается состав данного элемента. Для элементов, принимающих ограниченный перечень значений из классификатора (кодового словаря), указывается соответствующее наименование классификатора (кодового словаря) или приводится перечень возможных значений. Для классификатора (кодового словаря) может указываться ссылка на его местонахождение. Для элементов, использующих пользовательский тип данных, указывается наименование типового элемента.
Рисунок 1. Диаграмма структуры файла обмена
|
Содержит (повторяет) имя сформированного файла (без расширения) |
|||||
|
Состав элемента представлен в таблице 4.2 |
Состав и структура документа (Документ)
|
Принимает значение: 1151159 |
|||||
|
Дата в формате ДД.ММ.ГГГГ |
|||||
|
Год в формате ГГГГ |
|||||
|
Состав элемента представлен в таблице 4.3 |
|||||
|
Состав элемента представлен в таблице 4.5 |
|||||
|
Справка об уплате страховых взносов для представления в налоговый орган |
Состав элемента представлен в таблице 4.6 |
Сведения о налогоплательщике (СвНП)
|
Состав элемента представлен в таблице 4.4 |
Налогоплательщик - страховая организация (НПЮЛ)
Сведения о лице, подписавшем документ (Подписант)
|
Состав элемента представлен в таблице 4.9 |
Справка об уплате страховых взносов для представления
в налоговый орган (СпрОплСтрВзн)
|
Содержит только числовые символы. Указывается уникальный порядковый номер Справки, присваиваемый страховой организацией (обособленным подразделением страховой организации) в системе внутреннего учета за соответствующий налоговый период (год), в отношении каждого лица, обратившегося за представлением Справки в налоговый орган в электронной форме, отдельно по каждому по каждому застрахованному лицу (лицу, в пользу которого заключен договор добровольного пенсионного страхования и (или) добровольного страхования жизни), отдельно по каждому такому договору |
|||||
|
0 - первичный документ, 1 - 998 - номер корректировки для корректирующего документа, 999 - при выдаче аннулирующей Справки Показатель имеет сквозную нумерацию. В случае представления ранее в отношении физического лица, уплатившему соответствующие взносы (или его супругу/супруге) за соответствующий налоговый период (год) страховой организацией (обособленным подразделением страховой организации) Сведений об уплате страховых взносов, необходимых для предоставления социального налогового вычета, предусмотренного подпунктами 3 и 4 пункта 1 статьи 219 Налогового кодекса Российской Федерации, в электронной форме (далее - Сведения), указывается последовательно соответствующий номер корректировки. В случае выдачи Справки с идентичными данными, представленными в Сведениях, указывается соответствующий номер корректировки, указанный в Сведениях |
|||||
|
Налогоплательщик и застрахованное физическое лицо (лицо, в пользу которого заключен договор добровольного пенсионного страхования и (или) добровольного страхования жизни) являются одним лицом |
0 - нет | 1 - да |
||||
|
1 - договор добровольного личного страхования (договор добровольного страхования супруга (супруги), родителей, детей (в том числе усыновленных) в возрасте до 18 лет (до 24 лет, если дети (в том числе усыновленные) являются обучающимися по очной форме обучения в организациях, осуществляющих образовательную деятельность) и подопечных в возрасте до 18 лет (бывших подопечных, после прекращения опеки или попечительства, обучающихся по очной форме обучения в организациях, осуществляющих образовательную деятельность, в возрасте до 24 лет) | 2 - договор добровольного пенсионного страхования | 3 - договор добровольного страхования жизни |
|||||
|
Дата в формате ДД.ММ.ГГГГ |
|||||
|
Указывается сумма расходов нарастающим итогом с начала налогового периода |
|||||
|
Данные физического лица (его супруга/супруги), уплатившего страховые взносы (далее - налогоплательщик) |
Состав элемента представлен в таблице 4.7 |
||||
|
Данные застрахованного физического лица (лица, в пользу которого заключен договор добровольного пенсионного страхования и (или) добровольного страхования жизни) |
Состав элемента представлен в таблице 4.7. Элемент обязателен при <ПрЗастрах>=0 и не заполняется при <ПрЗастрах>=1 |
Данные физического лица (ДанФИОТип)
|
Дата в формате ДД.ММ.ГГГГ |
|||||
|
Состав элемента представлен в таблице 4.9 |
|||||
|
Состав элемента представлен в таблице 4.8. Элемент обязателен при отсутствии элемента <ИНН> |
Сведения о документе, удостоверяющем личность (СведДок)
|
21 - паспорт гражданина Российской Федерации | 03 - Свидетельство о рождении | 07 - Военный билет | 08 - Временное удостоверение, выданное взамен военного билета | 10 - Паспорт иностранного гражданина | 11 - Свидетельство о рассмотрении ходатайства о признании лица беженцем на территории Российской Федерации по существу | 12 - Вид на жительство в Российской Федерации | 13 - Удостоверение беженца | 14 - Временное удостоверение личности гражданина Российской Федерации | 15 - Разрешение на временное проживание в Российской Федерации | 19 - Свидетельство о предоставлении временного убежища на территории Российской Федерации | 23 - Свидетельство о рождении, выданное уполномоченным органом иностранного государства | 24 - Удостоверение личности военнослужащего Российской Федерации | 27 - Военный билет офицера запаса | 91 - Иные документы |
|||||
|
Дата в формате ДД.ММ.ГГГГ |
- Гражданский кодекс (ГК РФ)
- Жилищный кодекс (ЖК РФ)
- Налоговый кодекс (НК РФ)
- Трудовой кодекс (ТК РФ)
- Уголовный кодекс (УК РФ)
- Бюджетный кодекс (БК РФ)
- Арбитражный процессуальный кодекс
- Конституция РФ
- Земельный кодекс (ЗК РФ)
- Лесной кодекс (ЛК РФ)
- Семейный кодекс (СК РФ)
- Уголовно-исполнительный кодекс
- Уголовно-процессуальный кодекс
- Производственный календарь на 2025 год
- МРОТ 2026
- ФЗ «О банкротстве»
- О защите прав потребителей (ЗОЗПП)
- Об исполнительном производстве
- О персональных данных
- О налогах на имущество физических лиц
- О средствах массовой информации
- Производственный календарь на 2026 год
- Федеральный закон "О полиции" N 3-ФЗ
- Расходы организации ПБУ 10/99
- Минимальный размер оплаты труда (МРОТ)
- Календарь бухгалтера на 2026 год
- Частичная мобилизация: обзор новостей
- Постановление Правительства РФ N 1875
