8. Группа процедур представления сведений о сертификате обеспечения и перечислении взысканных платежей (P.CP.01.PGR.005)
8. Группа процедур представления сведений о сертификате
обеспечения и перечислении взысканных платежей
(P.CP.01.PGR.005)
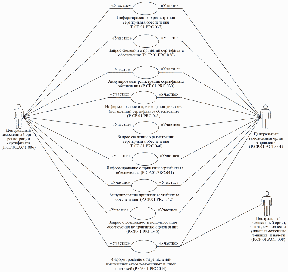
27. В состав группы процедур представления сведений о сертификате обеспечения и перечислении взысканных платежей (P.CP.01.PGR.005) входят процедуры информирования о регистрации, аннулировании регистрации, принятии, аннулировании принятия, прекращении действия сертификата обеспечения, процедуры запроса сведений о сертификате, а также процедура информирования о перечислении взысканных таможенных пошлин, налогов и иных платежей:
"Информирование о регистрации сертификата обеспечения" (P.CP.01.PRC.037);
"Запрос сведений о принятии сертификата обеспечения" (P.CP.01.PRC.038);
"Аннулирование регистрации сертификата обеспечения" (P.CP.01.PRC.039);
"Запрос сведений о регистрации сертификата обеспечения" (P.CP.01.PRC.040);
Информирование о принятии сертификата обеспечения" (P.CP.01.PRC.041);
"Аннулирование принятия сертификата обеспечения" (P.CP.01.PRC.042);
"Информирование о прекращении действия (погашении) сертификата обеспечения" (P.CP.01.PRC.043);
"Информирование о перечислении взысканных сумм таможенных и иных платежей" (P.CP.01.PRC.044);
"Запрос о возможности использования обеспечения по транзитной декларации" (P.CP.01.PRC.045).
28. Приведенное описание группы процедур представления сведений о сертификате обеспечения и перечислении взысканных платежей представлено на рисунке 6.
Рис. 6. Общая схема группы процедур представления сведений
о сертификате обеспечения и перечислении взысканных платежей
29. Перечень процедур общего процесса, входящих в группу процедур представления сведений о сертификате обеспечения и перечислении взысканных платежей, приведен в таблице 6.
Перечень процедур общего процесса, входящих в группу
процедур представления сведений о сертификате обеспечения
и перечислении взысканных платежей
- Гражданский кодекс (ГК РФ)
- Жилищный кодекс (ЖК РФ)
- Налоговый кодекс (НК РФ)
- Трудовой кодекс (ТК РФ)
- Уголовный кодекс (УК РФ)
- Бюджетный кодекс (БК РФ)
- Арбитражный процессуальный кодекс
- Конституция РФ
- Земельный кодекс (ЗК РФ)
- Лесной кодекс (ЛК РФ)
- Семейный кодекс (СК РФ)
- Уголовно-исполнительный кодекс
- Уголовно-процессуальный кодекс
- Производственный календарь на 2025 год
- МРОТ 2025
- ФЗ «О банкротстве»
- О защите прав потребителей (ЗОЗПП)
- Об исполнительном производстве
- О персональных данных
- О налогах на имущество физических лиц
- О средствах массовой информации
- Производственный календарь на 2026 год
- Федеральный закон "О полиции" N 3-ФЗ
- Расходы организации ПБУ 10/99
- Минимальный размер оплаты труда (МРОТ)
- Календарь бухгалтера на 2025 год
- Частичная мобилизация: обзор новостей
- Постановление Правительства РФ N 1875
