4. Процедуры запроса сведений о перевозке товаров в соответствии с таможенной процедурой таможенного транзита и представления сведений о прекращении действия таможенной процедуры таможенного транзита
4. Процедуры запроса сведений о перевозке товаров
в соответствии с таможенной процедурой таможенного транзита
и представления сведений о прекращении действия таможенной
процедуры таможенного транзита
Процедура "Запрос сведений о завершении действия таможенной
процедуры таможенного транзита" (P.CP.01.PRC.032)
426. Схема выполнения процедуры "Запрос сведений о завершении действия таможенной процедуры таможенного транзита" (P.CP.01.PRC.032) представлена на рисунке 40.
Рис. 40. Схема выполнения процедуры "Запрос сведений
о завершении действия таможенной процедуры таможенного
транзита" (P.CP.01.PRC.032)
427. Процедура "Запрос сведений о завершении действия таможенной процедуры таможенного транзита" (P.CP.01.PRC.032) осуществляется при условии, что в центральном таможеном органе отправления на день, следующий за днем истечения срока таможенного транзита отсутствуют сведения о завершении действия таможенной процедуры таможенного транзита или сведения о продлении срока оформления завершения действия таможенной процедуры таможенного транзита.
428. Первой выполняется операция "Запрос сведений о завершении действия таможенной процедуры таможенного транзита" (P.CP.01.OPR.244) по результатам выполнения которой центральный таможенный орган отправления формирует и направляет в центральный таможенный орган назначения запрос на представление сведений о завершении действия таможенной процедуры таможенного транзита.
429. При получении центральным таможенным органом назначения запроса на представление сведений о завершении действия таможенной процедуры таможенного транзита выполняется операция "Прием и обработка запроса сведений о завершении действия таможенной процедуры таможенного транзита" (P.CP.01.OPR.245), по результатам выполнения которой осуществляются прием и обработка указанного запроса. По результатам выполнения запроса центральный таможенный орган назачения формирует и представляет в центральный таможенный орган отправления одно из следующих сообщений:
сообщение, содержащее сведения о завершении действия таможенной процедуры таможенного транзита, если таможенная процедура таможенного транзита завершена;
сообщение, содержащее сведения о продлении срока завершения действия таможенной процедуры таможенного транзита, если таможенная процедура таможенного транзита не завершена, но в таможенном органе назначения принято решение о продлении срока оформления завершения действия таможенной процедуры таможенного транзита;
сообщение, содержащее сведения о регистрации подачи документов для завершения действия таможенной процедуры таможенного транзита, если таможенная процедура таможенного транзита не завершена, но в таможенном органе назначения поданы и зарегистрированы документы, необходимые для завершения действия таможенной процедуры таможенного транзита;
сообщение, содержащее информацию об отсутствии запрошенных сведений об операциях по завершению действия таможенной процедуры таможенного транзита в центральном таможенном органе назначения, при условии, что в центральном таможенном органе назначения отсутствуют сведения о завершении действия таможенной процедуры таможенного транзита, сведения о продлении срока оформления завершения действия таможенной процедуры таможенного транзита, сведения о регистрации документов, необходимых для завершения действия таможенной процедуры таможенного транзита.
430. При получении в центральном таможенном органе, отправления, результата выполнения запроса на представление сведений о завершении действия таможенной процедуры таможенного транзита выполняется операция "Прием и обработка результата выполнения запроса сведений о завершении действия таможенной процедуры таможенного транзита" (P.CP.01.OPR.246).
431. Результатом выполнения процедуры "Запрос сведений о завершении действия таможенной процедуры таможенного транзита" (P.CP.01.PRC.032) является обработка в центральном таможенном органе отправления результата выполнения запроса на предоставление сведений о завершении действия таможенной процедуры таможенного транзита.
432. Перечень операций общего процесса, выполняемых в рамках процедуры "Запрос сведений о завершении действия таможенной процедуры таможенного транзита" (P.CP.01.PRC.032), приведен в таблице 303.
Перечень операций общего процесса, выполняемых в рамках
процедуры "Запрос сведений о завершении действия таможенной
процедуры таможенного транзита" (P.CP.01.PRC.032)
Описание операции "Запрос сведений о завершении действия
таможенной процедуры таможенного транзита" (P.CP.01.OPR.244)
|
запрос сведений о завершении действия таможенной процедуры таможенного транзита |
||
|
выполняется при отсутствии в информационной системе исполнителя сведений о завершении действия таможенной процедуры таможенного транзита на день, следующий за днем истечения срока таможенного транзита или сведений о продлении срока оформления завершения действия таможенной процедуры таможенного транзита |
||
|
формат и структура запроса должны соответствовать Описанию форматов и структур электронных документов и сведений |
||
|
исполнитель формирует и направляет запрос на представление сведений о завершении действия таможенной процедуры таможенного транзита в центральный таможенный орган назначения в соответствии с Регламентом информационного взаимодействия при осуществлении транзита |
||
|
запрос на представление сведений о завершении действия таможенной процедуры таможенного транзита доставлен в центральный таможенный орган назначения |
Описание операции "Прием и обработка запроса сведений
о завершении действия таможенной процедуры таможенного
транзита" (P.CP.01.OPR.245)
|
прием и обработка запроса сведений о завершении действия таможенной процедуры таможенного транзита |
||
|
выполняется при получении исполнителем запроса на представление сведений о завершении действия таможенной процедуры таможенного транзита (операция "Запрос сведений о завершении действия таможенной процедуры таможенного транзита" (P.CP.01.OPR.244)) |
||
|
формат и структура запроса должны соответствовать Описанию форматов и структур электронных документов и сведений. Реквизиты электронного документа (сведений) должны соответствовать требованиям, предусмотренным Регламентом информационного взаимодействия при осуществлении транзита |
||
|
исполнитель осуществляет прием и обработку запроса, формирует и направляет в центральный таможенный орган отправления сообщение, соответствующее сведениям о таможенной процедуре таможенного транзита, имеющейся у исполнителя |
||
|
запрос на представление сведений о завершении действия таможенной процедуры таможенного транзита обработан, результат выполнения запроса направлен в центральный таможенный орган отправления |
Описание операции "Прием и обработка результата выполнения
запроса сведений о завершении действия таможенной процедуры
таможенного транзита" (P.CP.01.OPR.246)
|
прием и обработка результата выполнения запроса сведений о завершении действия таможенной процедуры таможенного транзита |
||
|
выполняется при получении исполнителем результата выполнения запроса на представление сведений о завершении действия таможенной процедуры таможенного транзита (операция "Прием и обработка запроса сведений о завершении действия таможенной процедуры таможенного транзита" (P.CP.01.OPR.245)) |
||
|
формат и структура сведений должны соответствовать Описанию форматов и структур электронных документов и сведений |
||
|
исполнитель осуществляет прием и обработку результата выполнения запроса в соответствии с Регламентом информационного взаимодействия при осуществлении транзита |
||
|
результат выполнения запроса на представление сведений о завершении действия таможенной процедуры таможенного транзита обработан |
Процедура "Запрос сведений о завершении действия таможенной
процедуры таможенного транзита, проследовании товаров или
совершении грузовых операций" (P.CP.01.PRC.033)
433. Схема выполнения процедуры "Запрос сведений о завершении действия таможенной процедуры таможенного транзита, проследовании товаров или совершении грузовых операций" (P.CP.01.PRC.033) представлена на рисунке 41.
Рис. 41. Схема выполнения процедуры "Запрос сведений
о завершении действия таможенной процедуры таможенного
транзита, проследовании товаров или совершении грузовых
операций" (P.CP.01.PRC.033)
434. Процедура "Запрос сведений о завершении действия таможенной процедуры таможенного транзита, проследовании товаров или совершении грузовых операций" (P.CP.01.PRC.033) осуществляется при выполнении следующих условий:
в центральном таможенном органе отправления по результатам выполнения процедуры "Запрос сведений о завершении действия таможенной процедуры таможенного транзита" (P.CP.01.PRC.032) получена информация об отсутствии запрошенных сведений об операциях по завершению действия таможенной процедуры таможенного транзита в центральном таможенном органе назначения;
сведения о выпуске товаров содержат информацию о таможенных органах, в которых запланировано подтверждение соблюдения установленного маршрута перевозки (с учетом изменений, внесенных в маршрут перевозки (транспортировки) товаров), и (или) о таможенных органах, в которых запланировано осуществление грузовых операций, и указанные таможенные органы находятся вне региона (зоны) деятельности центрального таможенного органа отправления;
в информационном ресурсе центрального таможенного органа отправления отсутствуют сведения о проследовании товаров через все пункты маршрута, установленные для центрального промежуточного таможенного органа (с учетом изменений, внесенных в маршрут перевозки (транспортировки) товаров), или отсутствуют сведения обо всех грузовых операциях, которые были запланированы при выпуске товаров, в регионе (зоне) деятельности центрального промежуточного таможенного органа.
Процедура выполняется для каждого центрального промежуточного таможенного органа, в отношении которого отсутствуют сведения о проследовании товаров через все пункты маршрута (с учетом изменений, внесенных в маршрут перевозки (транспортировки) товаров) или отсутствуют сведения обо всех грузовых операциях, которые были запланированы при выпуске товаров, в регионе (зоне) деятельности данного центрального промежуточного таможенного органа.
435. Первой выполняется операция "Запрос сведений о завершении действия таможенной процедуры таможенного транзита, проследовании товаров или совершении грузовых операций" (P.CP.01.OPR.247) по результатам выполнения которой центральный таможенный орган отправления формирует и направляет в центральный таможенный промежуточный орган запрос на представление сведений о завершении действия таможенной процедуры таможенного транзита, сведений о проследовании товаров или сведений о совершении грузовых операций.
436. При получении центральным промежуточным таможенным органом запроса на представление сведений о завершении действия таможенной процедуры таможенного транзита, сведений о проследовании товаров или сведений о совершении грузовых операций, выполняется операция "Прием и обработка запроса сведений о завершении действия таможенной процедуры таможенного транзита, проследовании товаров или совершении грузовых операций" (P.CP.01.OPR.248), по результатам выполнения которой осуществляются прием и обработка указанного запроса. По результатам выполнения запроса центральный промежуточный таможенный орган формирует и представляет в центральный таможенный орган отправления одно из следующих сообщений:
сообщение, содержащее сведения о завершении действия таможенной процедуры таможенного транзита, если действие таможенной процедуры таможенного транзита завершено в регионе (зоне) деятельности центрального промежуточного таможенного органа, обрабатывающего запрос;
сообщение, содержащее сведения о проследовании товаров, совершении грузовых операций (если в центральном промежуточном таможенном органе, обрабатывающем запрос, имеются соответствующие сведения);
сообщение, содержащее информацию об отсутствии запрашиваемых сведений, если в центральном промежуточном таможенном органе, обрабатывающем запрос, отсутствуют сведения о завершении действия таможенной процедуры таможенного транзита, проследовании товаров, совершении грузовых операций.
437. При получении в центральном таможенном органе отправления результата выполнения запроса на представление сведений о завершении действия таможенной процедуры таможенного транзита, сведений о проследовании товаров или сведений о совершении грузовых операций, выполняется операция "Прием и обработка результата выполнения запроса сведений о завершении действия таможенной процедуры таможенного транзита, проследовании товаров или совершении грузовых операций" (P.CP.01.OPR.249).
438. Результатом выполнения процедуры "Запрос сведений о завершении действия таможенной процедуры таможенного транзита, проследовании товаров или совершении грузовых операций" (P.CP.01.PRC.033) является обработка результатов выполнения запроса на представление сведений о завершении действия таможенной процедуры таможенного транзита, сведений о проследовании товаров или сведений о совершении грузовых операций в центральном таможенном органе отправления, полученных от всех таможенных органов, в которые был направлен указанный запрос.
439. Перечень операций общего процесса, выполняемых в рамках процедуры "Запрос сведений о завершении действия таможенной процедуры таможенного транзита, проследовании товаров или совершении грузовых операций" (P.CP.01.PRC.033), приведен в таблице 307.
Перечень операций общего процесса, выполняемых в рамках
процедуры "Запрос сведений о завершении действия таможенной
процедуры таможенного транзита, проследовании товаров
или совершении грузовых операций" (P.CP.01.PRC.033)
Описание операции "Запрос сведений о завершении действия
таможенной процедуры таможенного транзита, проследовании
товаров или совершении грузовых операций" (P.CP.01.OPR.247)
|
запрос сведений о завершении действия таможенной процедуры таможенного транзита, проследовании товаров или совершении грузовых операций |
||
|
выполняется после выполнения процедуры "Запрос сведений о завершении действия таможенной процедуры таможенного транзита" (P.CP.01.PRC.032), при отсутствии в информационной системе исполнителя сведений об операциях по завершению действия таможенной процедуры таможенного транзита в центральном таможенном органе назначения по результатам выполнения процедуры "Запрос сведений о завершении действия таможенной процедуры таможенного транзита" (P.CP.01.PRC.032), и при отсутствии сведений о проследовании товаров через все пункты маршрута, установленных для центрального промежуточного таможенного органа (с учетом изменений, внесенных в маршрут перевозки (трнаспортировки) товаров), или сведений обо всех грузовых операциях, которые были запланированы при выпуске товаров, в регионе (зоне) деятельности центрального промежуточного таможенного органа |
||
|
формат и структура запроса должны соответствовать Описанию форматов и структур электронных документов и сведений |
||
|
исполнитель формирует и направляет запрос на представление сведений о завершении действия таможенной процедуры таможенного транзита, сведений о проследовании товаров или сведений о совершении грузовых операций в центральный промежуточный таможенный орган в соответствии с Регламентом информационного взаимодействия при осуществлении транзита |
||
|
запрос на представление сведений о завершении действия таможенной процедуры таможенного транзита, сведений о проследовании товаров или сведений о совершении грузовых операций доставлен в центральный промежуточный таможенный орган |
Описание операции "Прием и обработка запроса сведений
о завершении действия таможенной процедуры таможенного
транзита, проследовании товаров или совершении грузовых
операций" (P.CP.01.OPR.248)
|
прием и обработка запроса сведений о завершении действия таможенной процедуры таможенного транзита, проследовании товаров или совершении грузовых операций |
||
|
выполняется при получении исполнителем запроса на представление сведений о завершении действия таможенной процедуры таможенного транзита, сведений о проследовании товаров или сведений о совершении грузовых операций (операция "Запрос сведений о завершении действия таможенной процедуры таможенного транзита, проследовании товаров или совершении грузовых операций" (P.CP.01.OPR.247)) |
||
|
формат и структура запроса должны соответствовать Описанию форматов и структур электронных документов и сведений. Реквизиты электронного документа (сведений) должны соответствовать требованиям, предусмотренным Регламентом информационного взаимодействия при осуществлении транзита |
||
|
исполнитель осуществляет прием и обработку запроса, формирует и направляет в центральный таможенный орган отправления сообщение, соответствующее сведениям о таможенной процедуре таможенного транзита, имеющейся у исполнителя |
||
|
запрос на представление сведений о завершении действия таможенной процедуры таможенного транзита, сведений о проследовании товаров или сведений о совершении грузовых операций обработан, результат выполнения запроса направлен в центральный таможенный орган отправления |
Описание операции "Прием и обработка результата выполнения
запроса сведений о завершении действия таможенной процедуры
таможенного транзита, проследовании товаров или совершении
грузовых операций" (P.CP.01.OPR.249)
|
прием и обработка результата выполнения запроса сведений о завершении действия таможенной процедуры таможенного транзита, проследовании товаров или совершении грузовых операций |
||
|
выполняется при получении исполнителем результата выполнения запроса на представление сведений о завершении действия таможенной процедуры таможенного транзита, сведений о проследовании товаров или сведений о совершении грузовых операций (операция "Прием и обработка запроса сведений о завершении действия таможенной процедуры таможенного транзита, проследовании товаров или совершении грузовых операций" (P.CP.01.OPR.248)) |
||
|
формат и структура сведений должны соответствовать Описанию форматов и структур электронных документов и сведений |
||
|
исполнитель осуществляет прием и обработку результата выполнения запроса в соответствии с Регламентом информационного взаимодействия при осуществлении транзита |
||
|
результат выполнения запроса сведений о завершении действия таможенной процедуры таможенного транзита, сведений о проследовании товаров или сведений о совершении грузовых операций обработан |
Процедура "Запрос информации о месте
нахождения товаров" (P.CP.01.PRC.034)
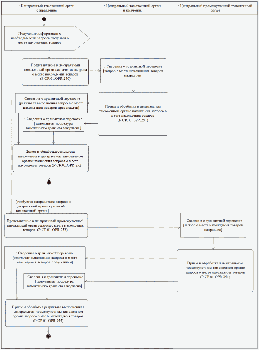
440. Схема выполнения процедуры "Запрос информации о месте нахождения товаров" (P.CP.01.PRC.034) представлена на рисунке 42.
Рис. 42. Схема выполнения процедуры "Запрос информации
о месте нахождения товаров" (P.CP.01.PRC.034)
441. Процедура "Запрос информации о месте нахождения товаров" (P.CP.01.PRC.034) осуществляется при условии, что при выполнении процедуры "Запрос сведений о завершении действия таможенной процедуры таможенного транзита" (P.CP.01.PRC.032) и при выполнении процедуры "Запрос сведений о завершении действия таможенной процедуры таможенного транзита, проследовании товаров или совершении грузовых операций" (P.CP.01.PRC.033) (при условии ее выполнения) центральным таможенным органом отправления не была получена информация о завершении действия таможенной процедуры таможенного транзита. Состав участников информационного взаимодействия при выполнении процедуры "Запрос информации о месте нахождения товаров" (P.CP.01.PRC.034) определяется условиями выполнения отдельных операций процедуры общего процесса.
442. Первой выполняется операция "Представление в центральный таможенный орган назначения запроса о месте нахождения товаров" (P.CP.01.OPR.250) по результатам выполнения которой центральный таможенный орган отправления формирует и направляет в центральный таможенный орган назначения запрос о месте нахождения товаров.
443. При получении центральным таможенным органом назначения запроса о месте нахождения товаров выполняется операция "Прием и обработка в центральном таможенном органе назначения запроса о месте нахождения товаров" (P.CP.01.OPR.251), в ходе которой осуществляется прием указанного запроса и совершаются таможенные операции по определению места нахождения товаров. По результатам выполнения операции центральный таможенный орган назначения, формирует и представляет в центральный таможенный орган отправления одно из следующих сообщений:
сообщение, содержащее результаты совершения операций по определению места нахождения товаров
сообщение, содержащее сведения о завершении действия таможенной процедуры таможенного транзита (в случае установления факта завершения действия таможенной процедуры таможенного транзита) в центральном таможенном органе назначения, обрабатывающем запрос.
444. При получении в центральном таможенном органе, отправления результата выполнения запроса, выполняется операция "Прием и обработка результата выполнения в центральном таможенном органе назначения запроса о месте нахождения товаров" (P.CP.01.OPR.252).
445. Операция "Представление в центральный промежуточный таможенный орган запроса о месте нахождения товаров" (P.CP.01.OPR.253) выполняется при условии, что сведения о выпуске товаров содержат информацию таможенных органах, в которых запланировано подтверждение соблюдения установленного маршрута перевозки (с учетом изменений, внесенных в маршрут перевозки (транспортировки) товаров), и (или) о таможенных органах, в которых запланировано осуществление грузовых операций, и указанные таможенные органы находятся вне региона (зоны) деятельности центрального промежуточного таможенного органа. По результатам выполнения операции центральный таможенный орган отправления формирует и направляет в центральный промежуточный таможенный орган запрос о месте нахождения товаров. Операция выполняется для каждого центрального промежуточного таможенного органа, удовлетворяющего условию выполнения операции.
446. При получении центральным промежуточным таможенным органом запроса о месте нахождения товаров, выполняется операция "Прием и обработка в центральном промежуточном таможенном органе запроса о месте нахождения товаров" (P.CP.01.OPR.254), в ходе которой осуществляется прием указанного запроса и совершаются таможенные операции по определению места нахождения товаров. По результатам выполнения операции центральный промежуточный таможенный орган, формирует и представляет в центральный таможенный орган отправления одно из следующих сообщений:
сообщение, содержащее результаты совершения операций по определению места нахождения товаров
сообщение, содержащее сведения о завершении действия таможенной процедуры таможенного транзита (в случае установления факта завершения действия таможенной процедуры таможенного транзита) в центральном промежуточном таможенном органе, обрабатывающем запрос.
447. При получении в центральном таможенном органе, отправления, сообщения, содержащего результат выполнения запроса, выполняется операция "Прием и обработка результата выполнения в центральном промежуточном таможенном органе запроса о месте нахождения товаров" (P.CP.01.OPR.255).
448. Результатом выполнения процедуры "Запрос информации о месте нахождения товаров" (P.CP.01.PRC.034) является обработка в центральном таможенном органе отправления результатов выполнения запроса о месте нахождения товаров, полученных от всех центральных таможенных органов, в которые был направлен указанный запрос.
449. Перечень операций общего процесса, выполняемых в рамках процедуры "Запрос информации о месте нахождения товаров" (P.CP.01.PRC.034), приведен в таблице 311.
Перечень операций общего процесса, выполняемых в рамках
процедуры "Запрос информации о месте нахождения товаров"
(P.CP.01.PRC.034)
Описание операции "Представление в центральный
таможенный орган назначения запроса о месте нахождения
товаров" (P.CP.01.OPR.250)
|
представление в центральный таможенный орган назначения запроса о месте нахождения товаров |
||
|
при выполнении процедуры "Запрос сведений о завершении действия таможенной процедуры таможенного транзита" (P.CP.01.PRC.032) и при выполнении процедуры "Запрос сведений о завершении действия таможенной процедуры таможенного транзита, проследовании товаров или совершении грузовых операций" (P.CP.01.PRC.033) (при условии ее выполнения) центральным таможенным органом отправления не была получена информация о завершении действия таможенной процедуры таможенного транзита |
||
|
формат и структура запроса должны соответствовать Описанию форматов и структур электронных документов и сведений |
||
|
исполнитель формирует и направляет запрос о месте нахождения товаров в центральный таможенный орган назначения в соответствии с Регламентом информационного взаимодействия при осуществлении транзита |
||
|
запрос о месте нахождения товаров доставлен в центральный таможенный орган назначения |
Описание операции "Прием и обработка в центральном
таможенном органе назначения запроса о месте нахождения
товаров" (P.CP.01.OPR.251)
|
прием и обработка в центральном таможенном органе назначения запроса о месте нахождения товаров |
||
|
выполняется при получении исполнителем запроса о месте нахождения товаров (операция "Представление в центральный таможенный орган назначения запроса о месте нахождения товаров" (P.CP.01.OPR.250)) |
||
|
формат и структура запроса должны соответствовать Описанию форматов и структур электронных документов и сведений. Реквизиты электронного документа (сведений) должны соответствовать требованиям, предусмотренным Регламентом информационного взаимодействия при осуществлении транзита |
||
|
исполнитель осуществляет прием и обработку запроса о месте нахождения товаров, формирует и направляет в центральный таможенный орган отправления результат выполнения запроса |
||
|
запрос о месте нахождения товаров обработан, результат выполнения запроса направлен в центральный таможенный орган отправления |
Описание операции "Прием и обработка результата выполнения
в центральном таможенном органе назначения запроса о месте
нахождения товаров" (P.CP.01.OPR.252)
|
прием и обработка результата выполнения в центральном таможенном органе назначения запроса о месте нахождения товаров |
||
|
выполняется при получении исполнителем результата выполнения запроса о месте нахождения товаров (операция "Прием и обработка в центральном таможенном органе назначения запроса о месте нахождения товаров" (P.CP.01.OPR.251)) |
||
|
формат и структура сведений должны соответствовать Описанию форматов и структур электронных документов и сведений |
||
|
исполнитель осуществляет прием и обработку результата выполнения запроса о месте нахождения товаров в соответствии с Регламентом информационного взаимодействия при осуществлении транзита |
||
|
результат выполнения запроса о месте нахождения товаров обработан |
Описание операции "Представление в центральный
промежуточный таможенный орган запроса о месте нахождения
товаров" (P.CP.01.OPR.253)
|
представление в центральный промежуточный таможенный орган запроса о месте нахождения товаров |
||
|
при выполнении процедуры "Запрос сведений о завершении действия таможенной процедуры таможенного транзита" (P.CP.01.PRC.032) и при выполнении процедуры "Запрос сведений о завершении действия таможенной процедуры таможенного транзита, проследовании товаров или совершении грузовых операций" (P.CP.01.PRC.033) (при условии ее выполнения) центральным таможенным органом отправления не была получена информация о завершении действия таможенной процедуры таможенного транзита |
||
|
формат и структура запроса должны соответствовать Описанию форматов и структур электронных документов и сведений |
||
|
исполнитель формирует и направляет запрос о месте нахождения товаров в центральный промежуточный таможенный орган в соответствии с Регламентом информационного взаимодействия при осуществлении транзита |
||
|
запрос о месте нахождения товаров доставлен в центральный промежуточный таможенный орган |
Описание операции "Прием и обработка в центральном
промежуточном таможенном органе запроса о месте нахождения
товаров" (P.CP.01.OPR.254)
|
прием и обработка в центральном промежуточном таможенном органе запроса о месте нахождения товаров |
||
|
выполняется при получении исполнителем запроса о месте нахождения товаров (операция "Представление в центральный промежуточный таможенный орган запроса о месте нахождения товаров" (P.CP.01.OPR.253)) |
||
|
формат и структура запроса должны соответствовать Описанию форматов и структур электронных документов и сведений. Реквизиты электронного документа (сведений) должны соответствовать требованиям, предусмотренным Регламентом информационного взаимодействия при осуществлении транзита |
||
|
исполнитель осуществляет прием и обработку запроса о месте нахождения товаров, формирует и направляет в центральный таможенный орган отправления результат выполнения запроса |
||
|
запрос о месте нахождения товаров обработан, результат выполнения запроса направлен в центральный таможенный орган отправления |
Описание операции "Прием и обработка результата выполнения
в центральном промежуточном таможенном органе запроса
о месте нахождения товаров" (P.CP.01.OPR.255)
|
прием и обработка результата выполнения в центральном промежуточном таможенном органе запроса о месте нахождения товаров |
||
|
выполняется при получении исполнителем результата выполнения запроса о месте нахождения товаров (операция "Прием и обработка в центральном промежуточном таможенном органе запроса о месте нахождения товаров" (P.CP.01.OPR.254)) |
||
|
формат и структура сведений должны соответствовать Описанию форматов и структур электронных документов и сведений |
||
|
исполнитель осуществляет прием и обработку результата выполнения запроса о месте нахождения товаров в соответствии с Регламентом информационного взаимодействия при осуществлении транзита |
||
|
результат выполнения запроса о месте нахождения товаров обработан |
Процедура "Информирование о прекращении действия таможенной
процедуры таможенного транзита" (P.CP.01.PRC.035)
450. Схема выполнения процедуры "Информирование о прекращении действия таможенной процедуры таможенного транзита" (P.CP.01.PRC.035) представлена на рисунке 43.
Рис. 43. Схема выполнения процедуры "Информирование
о прекращении действия таможенной процедуры таможенного
транзита" (P.CP.01.PRC.035)
451. Процедура "Информирование о прекращении действия таможенной процедуры таможенного транзита" (P.CP.01.PRC.035) осуществляется при принятии решения о прекращении действия таможенной процедуры таможенного транзита. После фиксации в информационной системе центрального таможенного органа отправления сведений о прекращении действия таможенной процедуры таможенного транзита центральный таможенный орган отправления представляет указанные сведения в центральные таможенные органы других государств-членов. Состав участников информационного взаимодействия при выполнении процедуры "Информирование о прекращении действия таможенной процедуры таможенного транзита" (P.CP.01.PRC.035) определяется условиями выполнения отдельных операций процедуры общего процесса.
452. Первой выполняется операция "Представление в центральный таможенный орган назначения сведений о прекращении действия таможенной процедуры таможенного транзита" (P.CP.01.OPR.256). По результатам выполнения операции центральный таможенный орган отправления формирует и представляет в центральный таможенный орган назначения сведения о прекращении действия таможенной процедуры таможенного транзита.
453. При получении центральным таможенным органом назначения сведений о прекращении действия таможенной процедуры таможенного транзита выполняется операция "Прием и обработка в центральном таможенном органе назначения сведений о прекращении действия таможенной процедуры таможенного транзита" (P.CP.01.OPR.257), в ходе которой осуществляется прием и обработка указанных сведений. В центральный таможенный орган отправления, направляется уведомление о результатах обработки сведений о прекращении действия таможенной процедуры таможенного транзита.
454. При получении в центральном таможенном органе отправления уведомления о результатах обработки сведений о прекращении действия таможенной процедуры таможенного транзита выполняется операция "Получение уведомления об обработке в центральном таможенном органе назначения сведений о прекращении действия таможенной процедуры таможенного транзита" (P.CP.01.OPR.258), по результатам выполнения которой осуществляются прием и обработка указанного уведомления.
455. Операция "Представление в центральный промежуточный таможенный орган сведений о прекращении действия таможенной процедуры таможенного транзита" (P.CP.01.OPR.259) выполняется при условии, что сведения о выпуске товаров содержат информацию о таможенных органах, в которых запланировано подтверждение соблюдения установленного маршрута перевозки (с учетом изменений, внесенных в маршрут перевозки (транспортировки) товаров), и (или) о таможенных органах, в которых запланировано осуществление грузовых операций, и указанные таможенные органы находятся вне региона (зоны) деятельности центрального таможенного органа отправления. По результатам выполнения операции центральный таможенный орган отправления формирует и представляет в центральный промежуточный таможенный орган сведения о прекращении действия таможенной процедуры таможенного транзита. Операция выполняется для каждого центрального промежуточного таможенного органа, удовлетворяющего условию выполнения операции.
456. При получении центральным промежуточным таможенным органом сведений о прекращении действия таможенной процедуры таможенного транзита выполняется операция "Прием и обработка в центральном промежуточном таможенном органе сведений о прекращении действия таможенной процедуры таможенного транзита" (P.CP.01.OPR.260), в ходе выполнения которой, осуществляется прием и обработка указанных сведений. В центральный таможенный орган отправления, направляется уведомление о результатах обработки сведений о прекращении действия таможенной процедуры таможенного транзита.
457. При получении в центральном таможенном органе отправления уведомления о результатах обработки сведений о прекращении действия таможенной процедуры таможенного транзита выполняется операция "Получение уведомления об обработке в центральном промежуточном таможенном органе сведений о прекращении действия таможенной процедуры таможенного транзита" (P.CP.01.OPR.261) по результатам выполнения которой осуществляются прием и обработка указанного уведомления.
458. Операция "Представление в центральный таможенный орган регистрации сертификата сведений о прекращении действия таможенной процедуры таможенного транзита" (P.CP.01.OPR.262) выполняется при условии, что при выпуске товаров в соответствии с таможенной процедурой таможенного транзита в качестве документа, подтверждающего предоставление обеспечения уплаты таможенных пошлин, налогов при выпуске товаров в соответствии с таможенной процедурой таможенного транзита, был использован сертификат обеспечения, и регион (зона) деятельности центрального таможенного органа отправления не совпадает с регионом (зоной) деятельности центрального таможенного органа регистрации сертификата. По результатам выполнения операции центральный таможенный орган отправления формирует и представляет в центральный таможенный орган регистрации сертификата сведения о прекращении действия таможенной процедуры таможенного транзита.
459. При получении центральным таможенным органом регистрации сертификата сведений о прекращении действия таможенной процедуры таможенного транзита выполняется операция "Прием и обработка в центральном таможенном органе регистрации сертификата сведений о прекращении действия таможенной процедуры таможенного транзита" (P.CP.01.OPR.263), в ходе выполнения которой осуществляется прием и обработка указанных сведений. В центральный таможенный орган отправления направляется уведомление о результатах обработки сведений о прекращении действия таможенной процедуры таможенного транзита.
460. При получении в центральном таможенном органе отправления уведомления о результатах обработки сведений о прекращении действия таможенной процедуры таможенного транзита выполняется операция "Получение уведомления об обработке в центральном таможенном органе регистрации сертификата сведений о прекращении действия таможенной процедуры таможенного транзита" (P.CP.01.OPR.264) по результатам выполнения которой осуществляются прием и обработка указанного уведомления.
461. Результатом выполнения процедуры "Информирование о прекращении действия таможенной процедуры таможенного транзита" (P.CP.01.PRC.035) является обработка сведений о прекращении действия таможенной процедуры таможенного транзита всеми центральными таможенными органами, в которые представлены указанные сведения.
462. Перечень операций общего процесса, выполняемых в рамках процедуры "Информирование о прекращении действия таможенной процедуры таможенного транзита" (P.CP.01.PRC.035), приведен в таблице 318.
Перечень операций общего процесса, выполняемых в рамках
процедуры "Информирование о прекращении действия таможенной
процедуры таможенного транзита" (P.CP.01.PRC.035)
Описание операции "Представление в центральный таможенный
орган назначения сведений о прекращении действия таможенной
процедуры таможенного транзита" (P.CP.01.OPR.256)
|
представление в центральный таможенный орган назначения сведений о прекращении действия таможенной процедуры таможенного транзита |
||
|
выполняется после фиксации в информационной системе исполнителя сведений о прекращении действия таможенной процедуры таможенного транзита |
||
|
формат и структура сведений о прекращении действия таможенной процедуры таможенного транзита должны соответствовать Описанию форматов и структур электронных документов и сведений |
||
|
исполнитель формирует и представляет сведения о прекращении действия таможенной процедуры таможенного в центральный таможенный орган назначения в соответствии с Регламентом информационного взаимодействия при осуществлении транзита |
||
|
сведения о прекращении действия таможенной процедуры таможенного транзита представлены в центральный таможенный орган назначения |
Описание операции "Прием и обработка в центральном
таможенном органе назначения сведений о прекращении действия
таможенной процедуры таможенного транзита" (P.CP.01.OPR.257)
|
прием и обработка в центральном таможенном органе назначения сведений о прекращении действия таможенной процедуры таможенного транзита |
||
|
выполняется при получении исполнителем сведений о прекращении действия таможенной процедуры таможенного транзита, (операция "Представление в центральный таможенный орган назначения сведений о прекращении действия таможенной процедуры таможенного транзита" (P.CP.01.OPR.256)) |
||
|
формат и структура сведений должны соответствовать Описанию форматов и структур электронных документов и сведений. Реквизиты электронного документа (сведений) должны соответствовать требованиям, предусмотренным Регламентом информационного взаимодействия при осуществлении транзита |
||
|
исполнитель осуществляет прием и обработку сведений о прекращении таможенной процедуры таможенного транзита, формирует и направляет в центральный таможенный орган отправления уведомление об обработке сведений о прекращении действия таможенной процедуры таможенного транзита |
||
|
сведения о прекращении таможенной процедуры таможенного транзита обработаны, уведомление об обработке сведений о прекращении действия таможенной процедуры таможенного транзита направлено в центральный таможенный орган отправления |
Описание операции "Получение уведомления об обработке
в центральном таможенном органе назначения сведений
о прекращении действия таможенной процедуры
таможенного транзита" (P.CP.01.OPR.258)
|
получение уведомления об обработке в центральном таможенном органе назначения сведений о прекращении действия таможенной процедуры таможенного транзита |
||
|
выполняется при получении исполнителем уведомления об обработке сведений о прекращении действия таможенной процедуры таможенного транзита (операция "Прием и обработка в центральном таможенном органе назначения сведений о прекращении действия таможенной процедуры таможенного транзита" (P.CP.01.OPR.257)) |
||
|
формат и структура уведомления должны соответствовать Описанию форматов и структур электронных документов и сведений |
||
|
исполнитель осуществляет прием и обработку уведомления об обработке сведений о прекращении действия таможенной процедуры таможенного транзита в соответствии с Регламентом информационного взаимодействия при осуществлении транзита |
||
|
уведомление об обработке сведений о прекращении действия таможенной процедуры таможенного транзита обработано |
Описание операции "Представление в центральный промежуточный
таможенный орган сведений о прекращении действия таможенной
процедуры таможенного транзита" (P.CP.01.OPR.259)
|
представление в центральный промежуточный таможенный орган сведений о прекращении действия таможенной процедуры таможенного транзита |
||
|
выполняется после фиксации в информационной системе исполнителя сведений о прекращении действия таможенной процедуры таможенного транзита, при условии, что сведения о выпуске товаров содержат информацию о таможенных органах, в которых запланировано подтверждение соблюдения установленного маршрута перевозки, и (или) о таможенных органах, в которых запланировано осуществление грузовых операций, и указанные таможенные органы находятся вне региона (зоны) деятельности исполнителя |
||
|
формат и структура сведений о прекращении действия таможенной процедуры таможенного транзита должны соответствовать Описанию форматов и структур электронных документов и сведений |
||
|
исполнитель формирует и представляет сведения о прекращении действия таможенной процедуры таможенного транзита в центральный промежуточный таможенный орган в соответствии с Регламентом информационного взаимодействия при осуществлении транзита |
||
|
сведения о прекращении действия таможенной процедуры таможенного транзита представлены в центральный промежуточный таможенный орган |
Описание операции "Прием и обработка в центральном
промежуточном таможенном органе сведений о прекращении
действия таможенной процедуры таможенного
транзита" (P.CP.01.OPR.260)
|
прием и обработка в центральном промежуточном таможенном органе сведений о прекращении действия таможенной процедуры таможенного транзита |
||
|
выполняется при получении исполнителем сведений о прекращении действия таможенной процедуры таможенного транзита, (операция "Представление в центральный промежуточный таможенный орган сведений о прекращении действия таможенной процедуры таможенного транзита" (P.CP.01.OPR.259)) |
||
|
формат и структура сведений должны соответствовать Описанию форматов и структур электронных документов и сведений. Реквизиты электронного документа (сведений) должны соответствовать требованиям, предусмотренным Регламентом информационного взаимодействия при осуществлении транзита |
||
|
исполнитель осуществляет прием и обработку сведений о прекращении действия таможенной процедуры таможенного транзита, формирует и направляет в центральный таможенный орган отправления уведомление об обработке сведений о прекращении действия таможенной процедуры таможенного транзита |
||
|
сведения о прекращении таможенной процедуры таможенного транзита обработаны, уведомление об обработке сведений о прекращении действия таможенной процедуры таможенного транзита направлено в центральный таможенный орган отправления |
Описание операции "Получение уведомления об обработке
в центральном промежуточном таможенном органе сведений
о прекращении действия таможенной процедуры таможенного
транзита" (P.CP.01.OPR.261)
|
получение уведомления об обработке в центральном промежуточном таможенном органе сведений о прекращении действия таможенной процедуры таможенного транзита |
||
|
выполняется при получении исполнителем уведомления об обработке сведений о прекращении действия таможенной процедуры таможенного транзита (операция "Прием и обработка в центральном промежуточном таможенном органе сведений о прекращении действия таможенной процедуры таможенного транзита" (P.CP.01.OPR.260)) |
||
|
формат и структура уведомления должны соответствовать Описанию форматов и структур электронных документов и сведений |
||
|
исполнитель осуществляет прием и обработку уведомления об обработке сведений о прекращении действия таможенной процедуры таможенного транзита в соответствии с Регламентом информационного взаимодействия при осуществлении транзита |
||
|
уведомление об обработке сведений о прекращении действия таможенной процедуры таможенного транзита обработано |
Описание операции "Представление в центральный таможенный
орган регистрации сертификата сведений о прекращении
действия таможенной процедуры таможенного транзита"
(P.CP.01.OPR.262)
|
представление в центральный таможенный орган регистрации сертификата сведений о прекращении действия таможенной процедуры таможенного транзита |
||
|
выполняется после фиксации в информационной системе исполнителя сведений о прекращении действия таможенной процедуры таможенного транзита в случае использования сертификата обеспечения в качестве документа, подтверждающего предоставления обеспечения, при выпуске товаров в соответствии с таможенной процедурой таможенного транзита и при условии, что регион (зона) деятельности центрального таможенного органа регистрации сертификата не совпадает с регионом (зоной) деятельности центрального таможенного органа отправления |
||
|
формат и структура сведений о прекращении действия таможенной процедуры таможенного транзита должны соответствовать Описанию форматов и структур электронных документов и сведений |
||
|
исполнитель формирует и представляет сведения о прекращении действия таможенной процедуры таможенного транзита в центральный таможенный орган регистрации сертификата в соответствии с Регламентом информационного взаимодействия при осуществлении транзита |
||
|
сведения о прекращении действия таможенной процедуры таможенного транзита представлены в центральный таможенный орган регистрации сертификата |
Описание операции "Прием и обработка в центральном
таможенном органе регистрации сертификата сведений
о прекращении действия таможенной процедуры таможенного
транзита" (P.CP.01.OPR.263)
|
прием и обработка в центральном таможенном органе регистрации сертификата сведений о прекращении действия таможенной процедуры таможенного транзита |
||
|
выполняется при получении исполнителем сведений о прекращении действия таможенной процедуры таможенного транзита, (операция "Представление в центральный таможенный орган регистрации сертификата сведений о прекращении действия таможенной процедуры таможенного транзита" (P.CP.01.OPR.262)) |
||
|
формат и структура сведений должны соответствовать Описанию форматов и структур электронных документов и сведений. Реквизиты электронного документа (сведений) должны соответствовать требованиям, предусмотренным Регламентом информационного взаимодействия при осуществлении транзита |
||
|
исполнитель осуществляет прием и обработку сведений о прекращении действия таможенной процедуры таможенного транзита, формирует и направляет в центральный таможенный орган отправления уведомление об обработке сведений о прекращении действия таможенной процедуры таможенного транзита |
||
|
сведения о прекращении таможенной процедуры таможенного транзита обработаны, уведомление об обработке сведений о прекращении действия таможенной процедуры таможенного транзита направлено в центральный таможенный орган отправления |
Описание операции "Получение уведомления об обработке
в центральном таможенном органе регистрации сертификата
сведений о прекращении действия таможенной процедуры
таможенного транзита" (P.CP.01.OPR.264)
|
получение уведомления об обработке в центральном таможенном органе регистрации сертификата сведений о прекращении действия таможенной процедуры таможенного транзита |
||
|
выполняется при получении исполнителем уведомления об обработке сведений о прекращении действия таможенной процедуры таможенного транзита (операция "Представление в центральный таможенный орган регистрации сертификата сведений о прекращении действия таможенной процедуры таможенного транзита" (P.CP.01.OPR.263)) |
||
|
формат и структура уведомления должны соответствовать Описанию форматов и структур электронных документов и сведений |
||
|
исполнитель осуществляет прием и обработку уведомления об обработке сведений о прекращении действия таможенной процедуры таможенного транзита в соответствии с Регламентом информационного взаимодействия при осуществлении транзита |
||
|
уведомление об обработке сведений о прекращении действия таможенной процедуры таможенного транзита обработано |
Процедура "Изменение сведений о прекращении действия
таможенной процедуры таможенного транзита" (P.CP.01.PRC.036)
463. Схема выполнения процедуры "Изменение сведений о прекращении действия таможенной процедуры таможенного транзита" (P.CP.01.PRC.036) представлена на рисунке 44.
Рис. 44. Схема выполнения процедуры "Изменение сведений
о прекращении действия таможенной процедуры таможенного
транзита" (P.CP.01.PRC.036)
464. Процедура "Изменение сведений о прекращении действия таможенной процедуры таможенного транзита" (P.CP.01.PRC.036) осуществляется после внесения изменений в сведения о прекращении действия таможенной процедуры таможенного транзита, при условии, что процедура "Информирование о прекращении действия таможенной процедуры таможенного транзита" (P.CP.01.PRC.035) выполнена успешно. При выполнении процедуры "Изменение сведений о прекращении действия таможенной процедуры таможенного транзита" (P.CP.01.PRC.036) центральный таможенный орган отправления представляет измененные сведения о прекращении действия таможенной процедуры таможенного транзита, в центральные таможенные органы, в которые представлены сведения о прекращении действия таможенной процедуры таможенного транзита при выполнении процедуры "Информирование о прекращении действия таможенной процедуры таможенного транзита" (P.CP.01.PRC.035).
465. Первой выполняется операция "Представление в центральный таможенный орган назначения измененных сведений о прекращении действия таможенной процедуры таможенного транзита" (P.CP.01.OPR.265). По результатам выполнения операции центральный таможенный орган отправления формирует и представляет в центральный таможенный орган назначения измененные сведения о прекращении действия таможенной процедуры таможенного транзита.
466. При получении центральным таможенным органом назначения измененных сведений о прекращении действия таможенной процедуры таможенного транзита выполняется операция "Прием и обработка в центральном таможенном органе назначения измененных сведений о прекращении действия таможенной процедуры таможенного транзита" (P.CP.01.OPR.266), в ходе выполнения которой осуществляется прием и обработка указанных сведений. В центральный таможенный орган отправления, направляется уведомление о результатах обработки измененных сведений о прекращении действия таможенной процедуры таможенного транзита.
467. При получении в центральном таможенном органе отправления уведомления о результатах обработки измененных сведений о прекращении действия таможенной процедуры таможенного транзита выполняется операция "Получение уведомления об обработке в центральном таможенном органе назначения измененных сведений о прекращении действия таможенной процедуры таможенного транзита" (P.CP.01.OPR.267), по результатам выполнения которой осуществляются прием и обработка указанного уведомления.
468. Операция "Представление в центральный промежуточный таможенный орган измененных сведений о прекращении действия таможенной процедуры таможенного транзита" (P.CP.01.OPR.268) выполняется при условии, что сведения о прекращении действия таможенной процедуры таможенного транзита представлены в центральный промежуточный таможенный орган. По результатам выполнения операции центральный таможенный орган отправления формирует и представляет в центральный промежуточный таможенный орган измененные сведения о прекращении действия таможенной процедуры таможенного транзита.
469. При получении центральным промежуточным таможенным органом измененных сведений о прекращении действия таможенной процедуры таможенного транзита выполняется операция "Прием и обработка в центральном промежуточном таможенном органе измененных сведений о прекращении действия таможенной процедуры таможенного транзита" (P.CP.01.OPR.269), в ходе выполнения которой осуществляется прием и обработка указанных сведений. В центральный таможенный орган отправления направляется уведомление о результатах обработки измененных сведений о прекращении действия таможенной процедуры таможенного транзита.
470. При получении в центральном таможенном органе отправления уведомления о результатах обработки измененных сведений о прекращении действия таможенной процедуры таможенного транзита выполняется операция "Получение уведомления об обработке в центральном промежуточном таможенном органе измененных сведений о прекращении действия таможенной процедуры таможенного транзита" (P.CP.01.OPR.270), по результатам выполнения которой осуществляются прием и обработка указанного уведомления.
471. Операция "Представление в центральный таможенный орган регистрации сертификата измененных сведений о прекращении действия таможенной процедуры таможенного транзита" (P.CP.01.OPR.271) выполняется при условии, что сведения о прекращении действия таможенной процедуры таможенного транзита представлены в центральный таможенный орган регистрации сертификата. По результатам выполнения операции центральный таможенный орган отправления формирует и представляет в центральный таможенный орган регистрации сертификата измененные сведения о прекращении действия таможенной процедуры таможенного транзита.
472. При получении центральным таможенным органом регистрации сертификата измененных сведений о прекращении действия таможенной процедуры таможенного транзита выполняется операция "Прием и обработка в центральном таможенном органе регистрации сертификата измененных сведений о прекращении действия таможенной процедуры таможенного транзита" (P.CP.01.OPR.272), в ходе выполнения которой осуществляется прием и обработка указанных сведений. В центральный таможенный орган отправления направляется уведомление о результатах обработки измененных сведений о прекращении действия таможенной процедуры таможенного транзита.
473. При получении в центральном таможенном органе отправления уведомления о результатах обработки измененных сведений о прекращении действия таможенной процедуры таможенного транзита выполняется операция "Получение уведомления об обработке в центральном таможенном органе регистрации сертификата измененных сведений о прекращении действия таможенной процедуры таможенного транзита" (P.CP.01.OPR.273), по результатам выполнения которой осуществляются прием и обработка указанного уведомления.
474. Результатом выполнения процедуры "Изменение сведений о прекращении действия таможенной процедуры таможенного транзита" (P.CP.01.PRC.036) является обработка измененных сведений о прекращении действия таможенной процедуры таможенного транзита всеми центральными таможенными органами, в которые представлены указанные сведения.
475. Перечень операций общего процесса, выполняемых в рамках процедуры "Изменение сведений о прекращении действия таможенной процедуры таможенного транзита" (P.CP.01.PRC.036), приведен в таблице 328.
Перечень операций общего процесса, выполняемых в рамках
процедуры "Изменение сведений о прекращении действия
таможенной процедуры таможенного транзита" (P.CP.01.PRC.036)
- Гражданский кодекс (ГК РФ)
- Жилищный кодекс (ЖК РФ)
- Налоговый кодекс (НК РФ)
- Трудовой кодекс (ТК РФ)
- Уголовный кодекс (УК РФ)
- Бюджетный кодекс (БК РФ)
- Арбитражный процессуальный кодекс
- Конституция РФ
- Земельный кодекс (ЗК РФ)
- Лесной кодекс (ЛК РФ)
- Семейный кодекс (СК РФ)
- Уголовно-исполнительный кодекс
- Уголовно-процессуальный кодекс
- Производственный календарь на 2025 год
- МРОТ 2025
- ФЗ «О банкротстве»
- О защите прав потребителей (ЗОЗПП)
- Об исполнительном производстве
- О персональных данных
- О налогах на имущество физических лиц
- О средствах массовой информации
- Производственный календарь на 2026 год
- Федеральный закон "О полиции" N 3-ФЗ
- Расходы организации ПБУ 10/99
- Минимальный размер оплаты труда (МРОТ)
- Календарь бухгалтера на 2025 год
- Частичная мобилизация: обзор новостей
- Постановление Правительства РФ N 1875




