3. Имя файла обмена должно иметь следующий вид:
R_T - префикс, принимающий значение IU_AKTSVP;
A_K - идентификатор получателя информации, где: A - идентификатор получателя, которому направляется файл обмена, K - идентификатор конечного получателя, для которого предназначена информация из данного файла обмена. Передача файла от отправителя к конечному получателю (K) может осуществляться в несколько этапов через другие налоговые органы, осуществляющие передачу файла на промежуточных этапах, которые обозначаются идентификатором A. В случае передачи файла от отправителя к конечному получателю при отсутствии налоговых органов, осуществляющих передачу на промежуточных этапах, значения идентификаторов A и K совпадают. Каждый из идентификаторов (A и K) имеет вид:
для организаций - девятнадцатиразрядный код (идентификационный номер налогоплательщика (далее - ИНН) и код причины постановки на учет (далее - КПП) организации (обособленного подразделения);
для физических лиц - двенадцатиразрядный код (ИНН физического лица, при наличии. При отсутствии ИНН - последовательность из двенадцати нулей);
для налоговых органов (только для идентификатора A) - четырехразрядный код (код налогового органа в соответствии с классификатором "Система обозначения налоговых органов" (далее - СОНО);
O - идентификатор отправителя информации, для налоговых органов представляется в виде четырехразрядного кода (код налогового органа по СОНО);
GGGG - год формирования передаваемого файла, MM - месяц, DD - день;
N - идентификационный номер файла (длина - от 1 до 36 знаков. Идентификационный номер файла должен обеспечивать уникальность файла).
Расширение имени файла - xml. Расширение имени файла может указываться как строчными, так и прописными буквами.
Параметры первой строки файла обмена
Первая строка XML-файла должна иметь следующий вид:
<?xml version ="1.0" encoding ="windows-1251"?>
Имя файла, содержащего XML-схему файла обмена, должно иметь следующий вид:
IU_AKTSVP_1_862_01_05_04_xx, где xx - номер версии схемы.
XML-схема файла обмена приводится отдельным файлом и размещается на официальном сайте Федеральной налоговой службы в информационно-телекоммуникационной сети "Интернет".
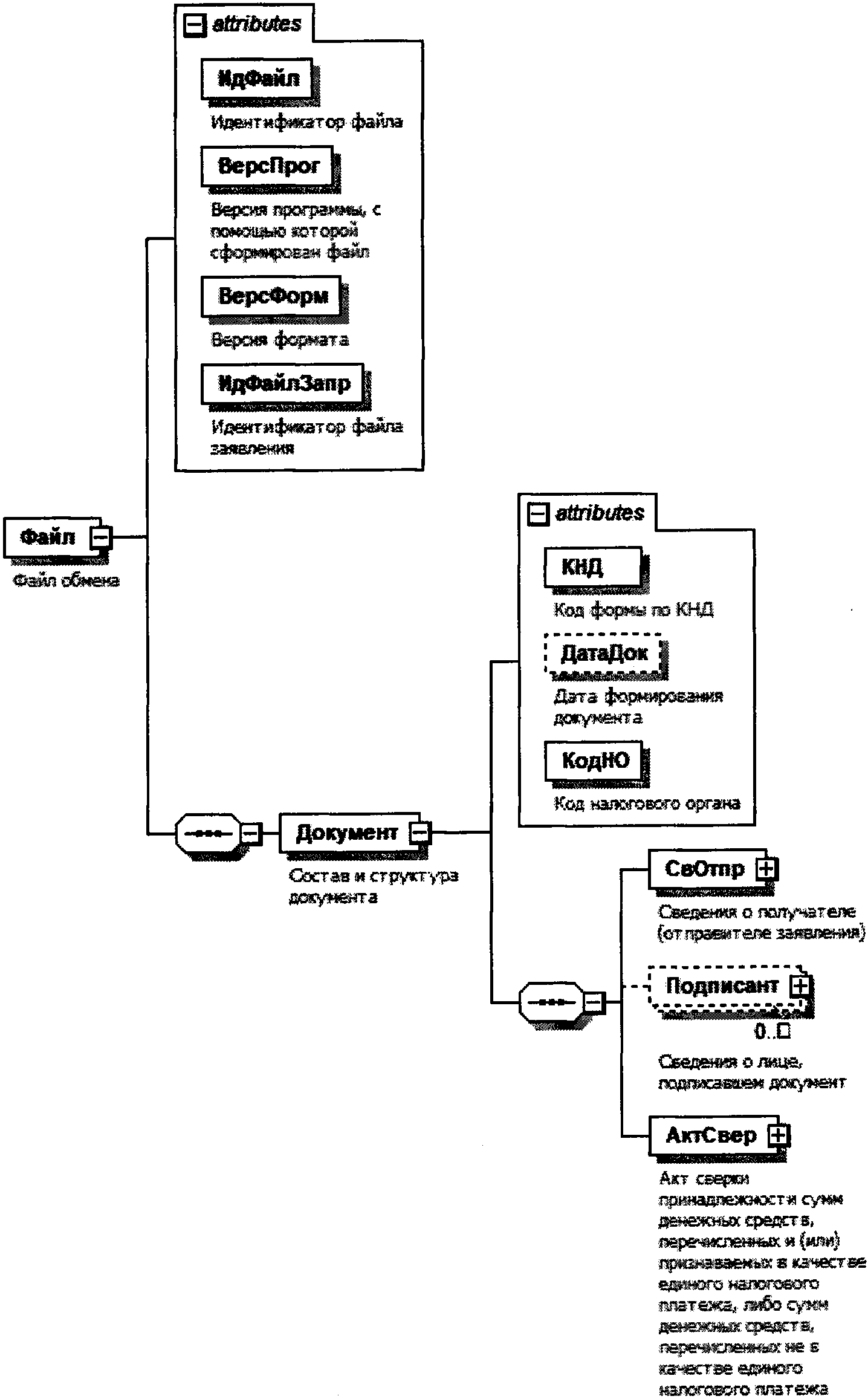
4. Логическая модель файла обмена представлена в виде диаграммы структуры файла обмена на рисунке 1 настоящего формата. Элементами логической модели файла обмена являются элементы и атрибуты XML-файла. Перечень структурных элементов логической модели файла обмена и сведения о них приведены в таблицах 4.1 - 4.26 настоящего формата.
Для каждого структурного элемента логической модели файла обмена приводятся следующие сведения:
наименование элемента. Приводится полное наименование элемента. В строке таблицы могут быть описаны несколько элементов, наименования которых разделены символом "|". Такая форма записи применяется при наличии в файле обмена только одного элемента из описанных в этой строке;
сокращенное наименование (код) элемента. Приводится сокращенное наименование элемента. Синтаксис сокращенного наименования должен удовлетворять спецификации XML;
признак типа элемента. Может принимать следующие значения: "С" - сложный элемент логической модели (содержит вложенные элементы), "П" - простой элемент логической модели, реализованный в виде элемента XML-файла, "А" - простой элемент логической модели, реализованный в виде атрибута элемента XML-файла. Простой элемент логической модели не содержит вложенные элементы;
формат элемента. Формат элемента представляется следующими условными обозначениями: T - символьная строка; N - числовое значение (целое или дробное).
Формат символьной строки указывается в виде T(n-k) или T(=k), где: n - минимальное количество знаков, k - максимальное количество знаков, символ "-" - разделитель, символ "=" означает фиксированное количество знаков в строке. В случае, если минимальное количество знаков равно 0, формат имеет вид T(0-k). В случае, если максимальное количество знаков не ограничено, формат имеет вид T(n-).
Формат числового значения указывается в виде N(m.k), где: m - максимальное количество знаков в числе, включая знак (для отрицательного числа), целую и дробную часть числа без разделяющей десятичной точки, k - максимальное число знаков дробной части числа. Если число знаков дробной части числа равно 0 (то есть число целое), то формат числового значения имеет вид N(m).
Для простых элементов, являющихся базовыми в XML, например, элемент с типом "date", поле "Формат элемента" не заполняется. Для таких элементов в поле "Дополнительная информация" указывается тип базового элемента;
признак обязательности элемента определяет обязательность наличия элемента (совокупности наименования элемента и его значения) в файле обмена. Признак обязательности элемента может принимать следующие значения: "О" - наличие элемента в файле обмена обязательно; "Н" - наличие элемента в файле обмена необязательно, то есть элемент может отсутствовать. Если элемент принимает ограниченный перечень значений (по классификатору, справочнику, кодовому словарю), то признак обязательности элемента дополняется символом "К". В случае, если количество реализаций элемента может быть более одной, то признак обязательности элемента дополняется символом "М".
К вышеперечисленным признакам обязательности элемента может добавляться значение "У" в случае описания в XML-схеме условий, предъявляемых к элементу в файле обмена, описанных в графе "Дополнительная информация";
дополнительная информация содержит, при необходимости, требования к элементу файла обмена, не указанные ранее. Для сложных элементов указывается ссылка на таблицу, в которой описывается состав данного элемента. Для элементов, принимающих ограниченный перечень значений из классификатора (справочника, кодового словаря), указывается соответствующее наименование классификатора (справочника, кодового словаря) или приводится перечень возможных значений. Для классификатора (справочника, кодового словаря) может указываться ссылка на его местонахождение. Для элементов, использующих пользовательский тип данных, указывается наименование типового элемента.
Рисунок 1. Диаграмма структуры файла обмена
|
Содержит (повторяет) имя сформированного файла (без расширения) |
|||||
|
Состав элемента представлен в таблице 4.2 |
Состав и структура документа (Документ)
|
Принимает значение: 1160070 |
|||||
|
Дата в формате ДД.ММ.ГГГГ |
|||||
|
Состав элемента представлен в таблице 4.3 |
|||||
|
Сведения о должностном лице налогового органа, подписавшем документ |
Состав элемента представлен в таблице 4.4 |
||||
|
Налогоплательщик (представитель налогоплательщика), подписавший документ |
Состав элемента представлен в таблице 4.5. Элемент не используется при представлении Акта сверки по телекоммуникационным каналам связи |
||||
|
Акт сверки принадлежности сумм денежных средств, перечисленных и (или) признаваемых в качестве единого налогового платежа, либо сумм денежных средств, перечисленных не в качестве единого налогового платежа |
Состав элемента представлен в таблице 4.6 |
Сведения о получателе (отправителе заявления) (СвОтпр)
|
Состав элемента представлен в таблице 4.23 |
|||||
|
Отправитель - физическое лицо (в том числе индивидуальный предприниматель) |
Состав элемента представлен в таблице 4.24 |
Сведения о должностном лице налогового органа, подписавшем
документ (ПодписантНО)
|
Фамилия, имя, отчество (при наличии) должностного лица налогового органа, осуществляющего сверку |
Состав элемента представлен в таблице 4.27 |
Налогоплательщик (представитель налогоплательщика),
подписавший документ (ПодписантНП)
|
Фамилия, имя, отчество (при наличии) налогоплательщика (представителя налогоплательщика) |
Состав элемента представлен в таблице 4.27 |
Акт сверки принадлежности сумм денежных средств,
перечисленных и (или) признаваемых в качестве единого
налогового платежа, либо сумм денежных средств,
перечисленных не в качестве единого налогового
платежа (АктСвер)
|
Дата в формате ДД.ММ.ГГГГ |
|||||
|
Дата в формате ДД.ММ.ГГГГ |
|||||
|
Дата проведения (подписания) сверки должностным лицом налогового органа |
Дата в формате ДД.ММ.ГГГГ |
||||
|
Дата подписания налогоплательщиком (представителем налогоплательщика) |
Дата в формате ДД.ММ.ГГГГ. Элемент не используется при представлении Акта сверки по телекоммуникационным каналам связи |
||||
|
Сведения о налогоплательщике (плательщике сбора, плательщике страховых взносов, налоговом агенте) |
Состав элемента представлен в таблице 4.7 |
||||
|
Состав элемента представлен в таблице 4.27 |
|||||
|
Перечень налогов в акте сверки принадлежности сумм денежных средств, перечисленных и (или) признаваемых в качестве единого налогового платежа, либо сумм денежных средств, перечисленных не в качестве единого налогового платежа |
Состав элемента представлен в таблице 4.9 |
||||
|
Содержание акта сверки принадлежности сумм денежных средств, перечисленных и (или) признаваемых в качестве единого налогового платежа, либо сумм денежных средств, перечисленных не в качестве единого налогового платежа |
Состав элемента представлен в таблице 4.10 |
Сведения о налогоплательщике (плательщике сбора, плательщике
страховых взносов, налоговом агенте) (СвНП)
|
Состав элемента представлен в таблице 4.23 |
|||||
|
Состав элемента представлен в таблице 4.8 |
|||||
|
Сведения о физическом лице, не являющимся индивидуальным предпринимателем |
Состав элемента представлен в таблице 4.24 |
Сведения об индивидуальном предпринимателе (НПИП)
|
Фамилия, имя, отчество (при наличии) индивидуального предпринимателя |
Состав элемента представлен в таблице 4.27 |
Перечень налогов в акте сверки принадлежности сумм
денежных средств, перечисленных и (или) признаваемых
в качестве единого налогового платежа, либо сумм денежных
средств, перечисленных не в качестве единого налогового
платежа (НалАкт)
|
Наименование налога (сбора, страховых взносов, пеней, штрафов, процентов) |
|||||
|
Принимает значение в соответствии с Классификатором кодов классификации доходов бюджетов Российской Федерации |
|||||
|
Код по ОКТМО |
Принимает значение в соответствии с Общероссийским классификатором территорий муниципальных образований |
Содержание акта сверки принадлежности сумм денежных
средств, перечисленных и (или) признаваемых в качестве
единого налогового платежа, либо сумм денежных средств,
перечисленных не в качестве единого налогового
платежа (СодАкт)
|
Акт сверки принадлежности сумм денежных средств, перечисленных и (или) признаваемых в качестве единого налогового платежа |
Состав элемента представлен в таблице 4.11. Элемент обязателен при отсутствии элемента <АктНеЕНП> |
||||
|
Акт сверки принадлежности сумм денежных средств, перечисленных не в качестве единого налогового платежа |
Состав элемента представлен в таблице 4.16. Элемент обязателен при отсутствии элемента <АктПризнЕНП> |
Акт сверки принадлежности сумм денежных средств,
перечисленных и (или) признаваемых в качестве единого
налогового платежа (АктПризнЕНП)
|
Принимает значение в соответствии с Классификатором кодов классификации доходов бюджетов Российской Федерации |
|||||
|
Код по ОКТМО |
Принимает значение в соответствии с Общероссийским классификатором территорий муниципальных образований |
||||
|
Начислено (доначислено) (по декларациям (расчетам), решениям, вынесенным по результатам рассмотрения материалов налоговых проверок, по судебным актам) |
Состав элемента представлен в таблице 4.12 |
||||
|
Уменьшено (по декларациям (расчетам), решениям, вынесенным по результатам рассмотрения материалов налоговых проверок, по судебным актам) |
Состав элемента представлен в таблице 4.13 |
||||
|
Типовой элемент <СведенияТип>. Состав элемента представлен в таблице 4.25 |
|||||
|
Распределено ЕНП по декларациям (расчетам), решениям, вынесенным по результатам рассмотрения материалов налоговых проверок, по судебным актам |
Состав элемента представлен в таблице 4.14 |
||||
|
Типовой элемент <СведенияТип>. Состав элемента представлен в таблице 4.25 |
|||||
|
Типовой элемент <СведенияТип>. Состав элемента представлен в таблице 4.25 |
|||||
|
Списана реструктуризированная задолженность по пеням в случае выполнения условий реструктуризации |
Типовой элемент <СведенияТип>. Состав элемента представлен в таблице 4.25 |
||||
|
Списана реструктуризированная задолженность по штрафам в случае выполнения условий реструктуризации |
Типовой элемент <СведенияТип>. Состав элемента представлен в таблице 4.25 |
||||
|
Списана задолженность (по статье 59 НК РФ или в иных случаях, предусмотренных законодательством Российской Федерации) |
Типовой элемент <СведенияТип>. Состав элемента представлен в таблице 4.25 |
||||
|
Состав элемента представлен в таблице 4.15 |
|||||
|
Типовой элемент <СведенияТип>. Состав элемента представлен в таблице 4.25 |
|||||
|
Приостановленные к взысканию платежи в связи с введением процедуры банкротства (в том числе в связи с утверждением мирового соглашения), а также в связи с внесудебным банкротством гражданина |
Типовой элемент <СведенияТип>. Состав элемента представлен в таблице 4.25 |
||||
|
Приостановленные к взысканию платежи по решениям судов и налоговых органов |
Типовой элемент <СведенияТип>. Состав элемента представлен в таблице 4.25 |
Начислено (доначислено) (по декларациям (расчетам),
решениям, вынесенным по результатам рассмотрения материалов
налоговых проверок, по судебным актам) (Начислено)
|
Начислено (доначислено) (по декларациям (расчетам), решениям, вынесенным по результатам рассмотрения материалов налоговых проверок, по судебным актам), всего |
Типовой элемент <СведенияТип>. Состав элемента представлен в таблице 4.25 |
||||
|
Типовой элемент <СведенияТип>. Состав элемента представлен в таблице 4.25 |
|||||
|
Типовой элемент <СведенияТип>. Состав элемента представлен в таблице 4.25 |
|||||
|
Проценты, начисленные в соответствии со статьями 176.1 и 203.1 Налогового кодекса Российской Федерации (далее - НК РФ) |
Типовой элемент <СведенияТип>. Состав элемента представлен в таблице 4.25 |
||||
|
Проценты, начисленные в процедурах банкротства (в том числе по мировому соглашению) |
Типовой элемент <СведенияТип>. Состав элемента представлен в таблице 4.25 |
||||
|
Типовой элемент <СведенияТип>. Состав элемента представлен в таблице 4.25 |
Уменьшено (по декларациям (расчетам), решениям, вынесенным
по результатам рассмотрения материалов налоговых проверок,
по судебным актам) (Уменьшено)
|
Уменьшено (по декларациям (расчетам), решениям, вынесенным по результатам рассмотрения материалов налоговых проверок, по судебным актам), всего |
Типовой элемент <СведенияТип>. Состав элемента представлен в таблице 4.25 |
||||
|
Типовой элемент <СведенияТип>. Состав элемента представлен в таблице 4.25 |
|||||
|
Типовой элемент <СведенияТип>. Состав элемента представлен в таблице 4.25 |
|||||
|
Проценты, начисленные в соответствии со статьями 176.1 и 203.1 НК РФ |
Типовой элемент <СведенияТип>. Состав элемента представлен в таблице 4.25 |
||||
|
Типовой элемент <СведенияТип>. Состав элемента представлен в таблице 4.25 |
Распределено ЕНП по декларациям (расчетам), решениям,
вынесенным по результатам рассмотрения материалов налоговых
проверок, по судебным актам (РаспрЕНПДекл)
|
Распределено ЕНП по декларациям (расчетам), решениям, вынесенным по результатам рассмотрения материалов налоговых проверок, по судебным актам, всего |
Типовой элемент <СведенияТип>. Состав элемента представлен в таблице 4.25 |
||||
|
Типовой элемент <СведенияТип>. Состав элемента представлен в таблице 4.25 |
|||||
|
Типовой элемент <СведенияТип>. Состав элемента представлен в таблице 4.25 |
|||||
|
Типовой элемент <СведенияТип>. Состав элемента представлен в таблице 4.25 |
|||||
|
Проценты, начисленные в соответствии со статьями 176.1 и 203.1 НК РФ |
Типовой элемент <СведенияТип>. Состав элемента представлен в таблице 4.25 |
||||
|
Проценты, начисленные в процедурах банкротства (в том числе по мировому соглашению) |
Типовой элемент <СведенияТип>. Состав элемента представлен в таблице 4.25 |
||||
|
Типовой элемент <СведенияТип>. Состав элемента представлен в таблице 4.25 |
Возвращено из бюджета (Возвращено)
|
Типовой элемент <СведенияТип>. Состав элемента представлен в таблице 4.25 |
|||||
|
Типовой элемент <СведенияТип>. Состав элемента представлен в таблице 4.25 |
|||||
|
Типовой элемент <СведенияТип>. Состав элемента представлен в таблице 4.25 |
|||||
|
Типовой элемент <СведенияТип>. Состав элемента представлен в таблице 4.25 |
|||||
|
Проценты, начисленные в соответствии со статьями 176.1 и 203.1 НК РФ |
Типовой элемент <СведенияТип>. Состав элемента представлен в таблице 4.25 |
||||
|
Проценты, начисленные в процедурах банкротства (в том числе по мировому соглашению) |
Типовой элемент <СведенияТип>. Состав элемента представлен в таблице 4.25 |
||||
|
Типовой элемент <СведенияТип>. Состав элемента представлен в таблице 4.25 |
Акт сверки принадлежности сумм денежных средств,
перечисленных не в качестве единого налогового
платежа (АктНеЕНП)
|
Принимает значение в соответствии с Классификатором кодов классификации доходов бюджетов Российской Федерации |
|||||
|
Код по ОКТМО |
Принимает значение в соответствии с Общероссийским классификатором территорий муниципальных образований |
||||
|
Типовой элемент <ЗадолжППлТип>. Состав элемента представлен в таблице 4.26 |
|||||
|
Начислено (доначислено) (по декларациям (расчетам), решениям, вынесенным по результатам рассмотрения материалов налоговых проверок, по судебным актам) |
Состав элемента представлен в таблице 4.17 |
||||
|
Уменьшено (по декларациям (расчетам), решениям, вынесенным по результатам рассмотрения материалов налоговых проверок, по судебным актам) |
Состав элемента представлен в таблице 4.18 |
||||
|
Состав элемента представлен в таблице 4.19 |
|||||
|
Состав элемента представлен в таблице 4.20 |
|||||
|
Состав элемента представлен в таблице 4.21 |
|||||
|
Списана реструктурированная задолженность по налогам в случае выполнения условий реструктуризации |
Типовой элемент <СведенияТип>. Состав элемента представлен в таблице 4.25 |
||||
|
Списана реструктурированная задолженность по пеням в случае выполнения условий реструктуризации |
Типовой элемент <СведенияТип>. Состав элемента представлен в таблице 4.25 |
||||
|
Списана реструктурированная задолженность по штрафам в случае выполнения условий реструктуризации |
Типовой элемент <СведенияТип>. Состав элемента представлен в таблице 4.25 |
||||
|
Списана задолженность (по статье 59 НК РФ или в иных случаях, предусмотренных законодательством Российской Федерации) |
Типовой элемент <СведенияТип>. Состав элемента представлен в таблице 4.25 |
||||
|
Состав элемента представлен в таблице 4.22 |
|||||
|
Типовой элемент <ЗадолжППлТип>. Состав элемента представлен в таблице 4.26 |
Начислено (доначислено) (по декларациям (расчетам),
решениям, вынесенным по результатам рассмотрения материалов
налоговых проверок, по судебным актам) (Начислено)
|
Начислено (доначислено) (по декларациям (расчетам), решениям, вынесенным по результатам рассмотрения материалов налоговых проверок, по судебным актам), всего |
Типовой элемент <СведенияТип>. Состав элемента представлен в таблице 4.25 |
||||
|
Типовой элемент <СведенияТип>. Состав элемента представлен в таблице 4.25 |
|||||
|
Типовой элемент <СведенияТип>. Состав элемента представлен в таблице 4.25 |
|||||
|
Проценты, начисленные в процедурах банкротства (в том числе в связи с утверждением мирового соглашения), а также в связи с внесудебным банкротством гражданина |
Типовой элемент <СведенияТип>. Состав элемента представлен в таблице 4.25 |
||||
|
Типовой элемент <СведенияТип>. Состав элемента представлен в таблице 4.25 |
Уменьшено (по декларациям (расчетам), решениям, вынесенным
по результатам рассмотрения материалов налоговых проверок,
по судебным актам) (Уменьшено)
|
Уменьшено (по декларациям (расчетам), решениям, вынесенным по результатам рассмотрения материалов налоговых проверок, по судебным актам), всего |
Типовой элемент <СведенияТип>. Состав элемента представлен в таблице 4.25 |
||||
|
Типовой элемент <СведенияТип>. Состав элемента представлен в таблице 4.25 |
|||||
|
Типовой элемент <СведенияТип>. Состав элемента представлен в таблице 4.25 |
|||||
|
Типовой элемент <СведенияТип>. Состав элемента представлен в таблице 4.25 |
|
Типовой элемент <СведенияТип>. Состав элемента представлен в таблице 4.25 |
|||||
|
Типовой элемент <СведенияТип>. Состав элемента представлен в таблице 4.25 |
|||||
|
Зачтено излишне уплаченного (взысканного) налога (сбора, страховых взносов) |
Типовой элемент <СведенияТип>. Состав элемента представлен в таблице 4.25 |
||||
|
Типовой элемент <СведенияТип>. Состав элемента представлен в таблице 4.25 |
|||||
|
Налог - приостановленные к взысканию платежи в связи с введением процедуры банкротства (в том числе в связи с утверждением мирового соглашения), а также в связи с внесудебным банкротством гражданина |
Типовой элемент <СведенияТип>. Состав элемента представлен в таблице 4.25 |
||||
|
Типовой элемент <СведенияТип>. Состав элемента представлен в таблице 4.25 |
- Гражданский кодекс (ГК РФ)
- Жилищный кодекс (ЖК РФ)
- Налоговый кодекс (НК РФ)
- Трудовой кодекс (ТК РФ)
- Уголовный кодекс (УК РФ)
- Бюджетный кодекс (БК РФ)
- Арбитражный процессуальный кодекс
- Конституция РФ
- Земельный кодекс (ЗК РФ)
- Лесной кодекс (ЛК РФ)
- Семейный кодекс (СК РФ)
- Уголовно-исполнительный кодекс
- Уголовно-процессуальный кодекс
- Производственный календарь на 2025 год
- МРОТ 2026
- ФЗ «О банкротстве»
- О защите прав потребителей (ЗОЗПП)
- Об исполнительном производстве
- О персональных данных
- О налогах на имущество физических лиц
- О средствах массовой информации
- Производственный календарь на 2026 год
- Федеральный закон "О полиции" N 3-ФЗ
- Расходы организации ПБУ 10/99
- Минимальный размер оплаты труда (МРОТ)
- Календарь бухгалтера на 2026 год
- Частичная мобилизация: обзор новостей
- Постановление Правительства РФ N 1875
