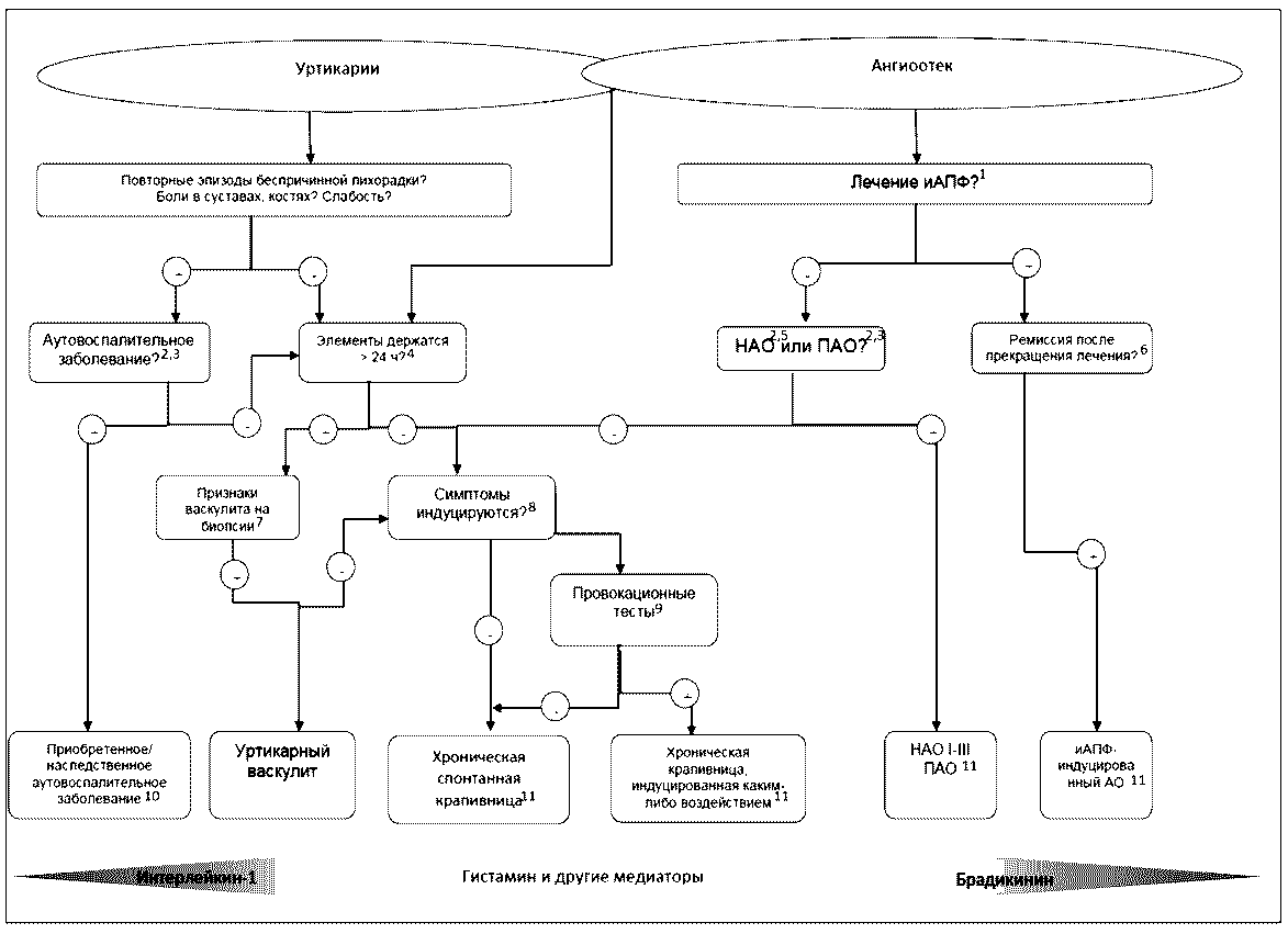
1 - Наряду с ингибиторами АПФ, антагонисты рецепторов ангиотензина II также могут вызывать ангиоотеки, хотя и реже, чем иАПФ
2 - Следует тщательно собрать семейный анамнез, уточнить возраст дебюта заболевания
11. - Определить уровень маркеров воспаления (CРБ, СОЭ), нейтрофильные инфильтраты при биопсии кожи, провести поиск мутаций генов на предмет врожденных периодических синдромов, сопровождающихся периодической лихорадкой (CAPS), если имеются веские подозрения
11. - Следует уточнить, как долго сохраняется отдельный элемент крапивницы
5 - Определить уровень C4, C1-ингибиторов и их функцию, дополнительно - тесты на антитела к C1q и C1-ингибитору при подозрении на ПАО; провести поиск мутаций, если вышеперечисленные тесты в пределах нормы, но клиническая картина у пациента соответствует НАО.
6 - Если через 6 мес после отмены иАПФ не наступила ремиссия - исследуйте C1-ингибитор
7 - Имеются ли в биоптате пораженного участка кожи повреждение мелких сосудов сосочкового и ретикулярного слоев дермы и/или фибриноидные отложения периваскулярной и интерстициальной локализации, позволяющие предполагать уртикарный васкулит?
8 - Следует уточнить, появляются ли уртикарии при физическом воздействии (тепло, холод, вибрация, давление, инсоляция и т.д.)
9 - Рассмотреть проведение провокационного тестирования у пациента с предположительной индуцированной крапивницей (табл. 3, Приложение А3.4).
10 - Приобретенные аутовоспалительные синдромы, вкл. Синдром Шнитцлера, системный ювенильный идиопатический артрит, врожденные криопиринассоциированные синдромы (CAPS): семейный холодовой аутовоспалительный синдром (FCAS), синдром Макла-Уэлса, мультисистемное воспалительное заболевание неонатального возраста (NOMID), гораздо реже - гипер-IgD - синдром, периодический синдром, ассоциированный с мутацией гена-рецептора ФНО (TRAPS)
11 - Иногда возникновение рецидивирующего ангиоотека не связано ни с тучными клетками, ни с брадикинином, патогенетические механизмы остаются неизвестными, что классифицируется как "идиопатический ангиоотек".
- Гражданский кодекс (ГК РФ)
- Жилищный кодекс (ЖК РФ)
- Налоговый кодекс (НК РФ)
- Трудовой кодекс (ТК РФ)
- Уголовный кодекс (УК РФ)
- Бюджетный кодекс (БК РФ)
- Арбитражный процессуальный кодекс
- Конституция РФ
- Земельный кодекс (ЗК РФ)
- Лесной кодекс (ЛК РФ)
- Семейный кодекс (СК РФ)
- Уголовно-исполнительный кодекс
- Уголовно-процессуальный кодекс
- Производственный календарь на 2025 год
- МРОТ 2025
- ФЗ «О банкротстве»
- О защите прав потребителей (ЗОЗПП)
- Об исполнительном производстве
- О персональных данных
- О налогах на имущество физических лиц
- О средствах массовой информации
- Производственный календарь на 2026 год
- Федеральный закон "О полиции" N 3-ФЗ
- Расходы организации ПБУ 10/99
- Минимальный размер оплаты труда (МРОТ)
- Календарь бухгалтера на 2025 год
- Частичная мобилизация: обзор новостей
- Постановление Правительства РФ N 1875
