6. Имя файла обмена должно иметь следующий вид:
R_T - префикс, принимающий значение ON_ZAKZVPER;
A - идентификатор участника электронного документооборота - получателя файла обмена заказа и заявки, информация перевозчика. Значение элемента представляется в виде ИдОЭДОКодПол, где:
ИдОЭДО - идентификатор оператора электронного документооборота (оператор ЭДО), услугами которого пользуется получатель файла обмена - символьный трехзначный код, присваивается Федеральной налоговой службой. В значении идентификатора допускаются символы латинского алфавита A - Z, a - z, цифры 0 - 9, знаки "@", ".", "-". Значение идентификатора регистронезависимо. При направлении документа не через оператора ЭДО идентификатор оператора ЭДО принимает значение "000";
КодПол - код получателя файла обмена (грузоотправителя) - уникальный код участника электронного документооборота, присваиваемый оператором ЭДО, длина кода получателя составляет не более 43 символов. При направлении документа не через оператора ЭДО ИдПол - глобальный уникальный идентификатор (GUID), однозначно идентифицирующий участника документооборота;
O - идентификатор участника электронного документооборота - отправителя файла обмена заказа и заявки, информации перевозчика. Значение элемента представляется в виде ИдОЭДОКодОтпр, где:
ИдОЭДО - идентификатор оператора ЭДО, услугами которого пользуется отправитель файла обмена - символьный трехзначный код. Присваивается Федеральной налоговой службой. В значении идентификатора допускаются символы латинского алфавита A - Z, a - z, цифры 0 - 9, знаки "@", ".", "-". Значение идентификатора регистронезависимо. При направлении документа не через оператора ЭДО идентификатор оператора электронного документооборота принимает значение "000";
КодОтпр - код отправителя файла обмена (перевозчика) - уникальный код участника электронного документооборота, присваиваемый оператором ЭДО, длина кода отправителя составляет не более 43 символов. При направлении документа не через оператора ЭДО ИдОтпр - глобальный уникальный идентификатор (GUID), однозначно идентифицирующий участника документооборота;
W - признак наличия идентификаторов дополнительных получателей файла обмена информации перевозчика. Может принимать следующие значения: "0" - дополнительные получатели файла обмена информации перевозчика отсутствуют, "1" - дополнительные получатели файла обмена информации перевозчика присутствуют и указаны в файле обмена информации грузоотправителя;
GGGG - год формирования передаваемого файла обмена, MM - месяц, DD - день;
N - 36 символьный глобально уникальный идентификатор GUID (Globally Unique IDentifier).
Расширение имени файла обмена - xml. Расширение имени файла обмена может указываться строчными или прописными буквами.
Параметры первой строки файла обмена
Первая строка XML-файла должна иметь следующий вид:
<?xml version ="1.0" encoding ="windows-1251"?>
Имя файла, содержащего XML-схему файла обмена, должно иметь следующий вид:
ON_ZAKZVPER_1_969_02_05_01_xx, где xx - номер версии схемы.
XML-схема файла обмена в электронной форме приводится отдельным файлом и размещается на официальном сайте Федеральной налоговой службы. Выпуск новой версии (новых версий) схемы возможен при условии ее непротиворечия требованиям данного документа (например, в части уточнения текста наименования отдельных элементов, дополнительной информации, увеличения количества знаков в формате элемента).
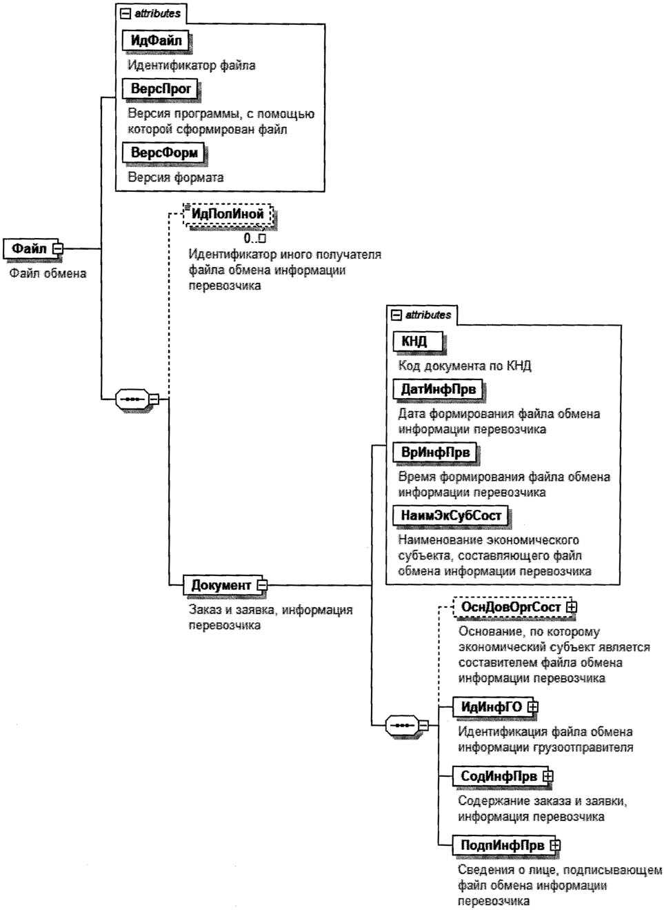
7. Логическая модель файла обмена представлена в виде диаграммы структуры файла обмена на рисунке 2 настоящего формата. Элементами логической модели файла обмена являются элементы и атрибуты XML-файла. Перечень структурных элементов логической модели файла обмена и сведения о них приведены в таблицах 7.1 - 7.38 настоящего формата.
Для каждого структурного элемента логической модели файла обмена приводятся следующие сведения:
наименование элемента. Приводится полное наименование элемента. В строке таблицы могут быть описаны несколько элементов, наименования которых разделены символом "|". Такая форма записи применяется при наличии в файле обмена только одного элемента из описанных в этой строке;
сокращенное наименование (код) элемента. Приводится сокращенное наименование элемента. Синтаксис сокращенного наименования должен удовлетворять спецификации XML;
признак типа элемента. Может принимать следующие значения: "С" - сложный элемент логической модели (содержит вложенные элементы), "П" - простой элемент логической модели, реализованный в виде элемента XML-файла, "А" - простой элемент логической модели, реализованный в виде атрибута элемента XML-файла. Простой элемент логической модели не содержит вложенные элементы;
формат элемента. Формат элемента представляется следующими условными обозначениями: T - символьная строка; N - числовое значение (целое или дробное).
Формат символьной строки указывается в виде T(n-k) или T(=k), где: n - минимальное количество знаков, k - максимальное количество знаков, символ "-" - разделитель, символ "=" означает фиксированное количество знаков в строке. В случае, если минимальное количество знаков равно 0, формат имеет вид T(0-k). В случае, если максимальное количество знаков не ограничено, формат имеет вид T(n-).
Формат числового значения указывается в виде N(m.k), где: m - максимальное количество знаков в числе, включая знак (для отрицательного числа), целую и дробную часть числа без разделяющей десятичной точки, k - максимальное число знаков дробной части числа. Если число знаков дробной части числа равно 0 (то есть число целое), то формат числового значения имеет вид N(m).
Для простых элементов, являющихся базовыми в XML, например, элемент с типом "date", поле "Формат элемента" не заполняется. Для таких элементов в поле "Дополнительная информация" указывается тип базового элемента;
признак обязательности элемента определяет обязательность наличия элемента (совокупности наименования элемента и его значения) в файле обмена. Признак обязательности элемента может принимать следующие значения: "О" - наличие элемента в файле обмена обязательно; "Н" - наличие элемента в файле обмена необязательно, то есть элемент может отсутствовать. Если элемент принимает ограниченный перечень значений (по классификатору, кодовому словарю), то признак обязательности элемента дополняется символом "К". В случае, если количество реализаций элемента может быть более одной, то признак обязательности элемента дополняется символом "М".
К вышеперечисленным признакам обязательности элемента может добавляться значение "У" в случае описания в XML-схеме условий, предъявляемых к элементу в файле обмена, описанных в графе "Дополнительная информация".
дополнительная информация содержит, при необходимости, требования к элементу файла обмена, не указанные ранее. Для сложных элементов указывается ссылка на таблицу, в которой описывается состав данного элемента. Для элементов, принимающих ограниченный перечень значений из классификатора (кодового словаря), указывается соответствующее наименование классификатора (кодового словаря) или приводится перечень возможных значений. Для классификатора (кодового словаря) может указываться ссылка на его местонахождение. Для элементов, использующих пользовательский тип данных, указывается наименование типового элемента.
Рисунок 2. Диаграмма структуры файла обмена
|
Содержит (повторяет) имя сформированного файла (без расширения) |
|||||
|
Идентификатор иного получателя файла обмена информации перевозчика |
Значение элемента представляется в виде ИдОЭДОКодПолИной, где: ИдОЭДО - идентификатор оператора электронного оборота (оператор ЭДО) - символьный трехзначный код, присваивается Федеральной налоговой службой; КодПолИной - уникальный код иного получателя, присваиваемый оператором ЭДО иного получателя, длина кода иного получателя не более 43 символов. Обязателен, если W в имени файла обмена принимает значение "1". |
||||
|
Состав элемента представлен в таблице 7.2 |
Заказ и заявка, информация перевозчика (Документ)
|
Дата в формате ДД.ММ.ГГГГ |
|||||
|
Наименование экономического субъекта, составляющего файл обмена информации перевозчика |
|||||
|
Основание, по которому экономический субъект является составителем файла обмена информации перевозчика |
Состав элемента представлен в таблице 7.15. Обязателен, если составитель информации перевозчика не является перевозчиком |
||||
|
Состав элемента представлен в таблице 7.3 |
|||||
|
Состав элемента представлен в таблице 7.4 |
|||||
|
Сведения о лице, подписывающем файл обмена информации перевозчика |
Типовой элемент <ПодписантТип>. Состав элемента представлен в таблице 7.10 |
Идентификация файла обмена информации
грузоотправителя (ИдИнфГО)
Содержание заказа и заявки, информация
перевозчика (СодИнфПрв)
|
1 - Принят перевозчиком | 2 - Перевозчиком отказано в приеме |
|||||
|
Сведение о лице, ответственном за организацию перевозки со стороны перевозчика |
Состав элемента представлен в таблице 7.5. Обязателен при <СодОпер> = 1 |
||||
|
Состав элемента представлен в таблице 7.6. Обязателен при <СодОпер> = 1 |
|||||
|
Сведения о лице, уполномоченном перевозчиком на заполнение и подписание заказа и заявки |
Состав элемента представлен в таблице 7.7 |
||||
|
Состав элемента представлен в таблице 7.8. Обязателен при <СодОпер> = 1 |
|||||
|
Состав элемента представлен в таблице 7.9. Обязателен при <СодОпер> = 1 |
|||||
|
Состав элемента представлен в таблице 7.36 |
Сведение о лице, ответственном за организацию перевозки
со стороны перевозчика (СвЛицОргПрвз)
|
Состав элемента представлен в таблице 7.38 |
|
Дата в формате ДД.ММ.ГГГГ |
|||||
|
Состав элемента представлен в таблице 7.38 |
Сведения о лице, уполномоченном перевозчиком на заполнение
и подписание заказа и заявки (СвЛицПрв)
|
Реквизиты доверенности перевозчика уполномоченному лицу на заполнение и подписание заказа и заявки |
Состав элемента представлен в таблице 7.15 |
||||
|
Типовой элемент <УчастникТип>. Состав элемента представлен в таблице 7.17 |
Сведения о транспортном средстве (СвТС)
|
Типовой элемент <ПараметрыТСТип>. Состав элемента представлен в таблице 7.13 |
|||||
|
Типовой элемент <ПараметрыТСТип>. Состав элемента представлен в таблице 7.13 |
|||||
|
Типовой элемент <СпецУслДвижТип>. Состав элемента представлен в таблице 7.32 |
|||||
|
Состав элемента представлен в таблице 7.36 |
Размер платы за перевозку и (или) порядок
расчетов (РазмПлатРасчет)
|
Принимает значение 643 в соответствии с Общероссийским классификатором валют |
|||||
|
Принимает значение "Российский рубль" в соответствии с Общероссийским классификатором валют (ОКВ). |
|||||
|
Принимает значение: 0% | 10% | 20% | 10/110 | 20/120 | без НДС | НДС исчисляется налоговым агентом. Элемент обязателен при наличии <СтТовБезНДС> | <СтТовУчНал> |
|||||
Сведения о лице, подписывающем информацию отправителя
в электронной форме (ПодписантТип)
|
1 - усиленная квалифицированная электронная подпись | 2 - простая электронная подпись | 3 - усиленная неквалифицированная электронная подпись Значения "2" и "3" применяются, если иное не предусмотрено законодательством Российской Федерации |
|||||
|
1 - в соответствии с данными, содержащимися в электронной подписи | 2 - в соответствии с электронной доверенностью в машиночитаемой форме, представленной посредством ее включения в пакет электронных документов | 3 - в соответствии с электронной доверенностью в машиночитаемой форме, хранение которой осуществляется в информационной системе, при этом сведения о них указаны в электронном документе | 4 - в соответствии с электронной доверенностью в машиночитаемой форме, хранение которой осуществляется в информационной системе, при этом сведения о них передаются способом, отличным от указания в электронном документе | 5 - в соответствии с доверенностью в форме документа на бумажном носителе | 6 - любое иное |
|||||
|
Состав элемента представлен в таблице 7.38. Информация о фамилии, имени, отчестве (при наличии) должна соответствовать фамилии, имени, отчеству (при наличии) владельца сертификата ключа проверки электронной подписи лица, подписывающего файл обмена в электронной форме |
|||||
|
Сведения о доверенности в машиночитаемом виде, используемой для подтверждения полномочий |
Состав элемента представлен в таблице 7.11. Элемент обязателен и формируется только при <СпосПодтПолном>=3 |
||||
|
Сведения о доверенности в бумажном виде, используемой для подтверждения полномочий |
Состав элемента представлен в таблице 7.12. Элемент обязателен и формируется только при <СпосПодтПолном>=5 |
Сведения о доверенности в машиночитаемом виде, используемой
для подтверждения полномочий (СвДоверЭл)
Сведения о доверенности в бумажном виде, используемой
для подтверждения полномочий (СвДоверБум)
|
Дата в формате ДД.ММ.ГГГГ |
|||||
|
Фамилия, имя, отчество (при наличии) лица, подписавшего доверенность |
Состав элемента представлен в таблице 7.38 |
Транспортное средство (ПараметрыТСТип)
|
Указывается серия и номер СТС без учета пробелов и знака номера |
|||||
|
1 - собственность | 2 - совместная собственность супругов | 3 - аренда | 4 - лизинг | 5 - безвозмездное пользование |
|||||
|
Состав элемента представлен в таблице 7.14 |
|||||
|
Реквизиты документа (документов), подтверждающего основание владения грузовым автомобилем (тягачом), а также прицепом (полуприцепом) |
Состав элемента представлен в таблице 7.15. Обязателен при <ТипВлад>=3 или <ТипВлад>=4 или <ТипВлад>=5, при этом элемент ДаннИно не может быть выбран (из таблицы 7.16) |
Параметры транспортного средства (ПарамТСТип)
Реквизиты документа (РеквДокТип)
|
Обязателен, если не указан <ИдДок>. При отсутствии указывается: "Без номера" |
|||||
|
Дата в формате ДД.ММ.ГГГГ. Обязателен, если не указан <ИдДок> |
|||||
|
Идентификатор файла документа (в том числе регистрационный номер, если документ/сведения о таком документе содержатся в государственных информационных системах) |
Обязателен, если не указаны <НаимДок>, <НомерДок>, <ДатаДок> |
||||
|
Типовой элемент <ИдРекСостТип>. Состав элемента представлен в таблице 7.16. Заполняется в отношении каждого из участников события (сделки), оформленного документом с указанными в <НаимДок>, <НомерДок> и <ДатаДок> наименованием, порядковым номером и датой (или с указанным в <ИдДок> идентификатором) |
Идентифицирующие реквизиты сторон, составивших
документ (ИдРекСостТип)
|
ИНН физического лица, в том числе индивидуального предпринимателя | |
|||||
|
Данные иностранной организации (иностранного гражданина), не состоящей(его) на учете в налоговых органах | |
Типовой элемент <СвИнНеУчТип>. Состав элемента представлен в таблице 7.22 |
||||
|
Краткое наименование органа исполнительной власти (специализированной уполномоченной организации), выдавшего документ |
Сведения о лице, имеющем отношение к перевозке (об участнике
перевозки) (УчастникТип)
|
Состав элемента представлен в таблице 7.18. Дополнительная информация, позволяющая в автоматизированном режиме определять необходимый для конкретного случая порядок использования данных файла обмена информации перевозчика у грузоотправителя и (или) других получателей данного файла обмена |
|||||
|
Идентификационные сведения о лице, имеющем отношение к перевозке (об участнике перевозки) |
Состав элемента представлен в таблице 7.19 |
||||
|
Состав элемента представлен в таблице 7.25. Заполняется в отношении сведений о юридическом лице |
|||||
|
Состав элемента представлен в таблице 7.35 |
Информация для участника документооборота (ИнфДляУчаст)
Идентификационные сведения о лице, имеющем отношение
к перевозке (об участнике перевозки) (ИдСвТип)
|
Состав элемента представлен в таблице 7.20 |
|||||
|
Сведения об организации, состоящей на учете в налоговых органах | |
Состав элемента представлен в таблице 7.21 |
||||
|
Сведения об иностранной организации (иностранном гражданине), не состоящей(ем) на учете в налоговых органах | |
Типовой элемент <СвИнНеУчТип>. Состав элемента представлен в таблице 7.22. В таблице 7.22 элемент <Наим> обязателен. В отношении перевозчика не формируется |
||||
|
Состав элемента представлен в таблице 7.23. В отношении перевозчика не формируется, если не предусмотрено законодательством Российской Федерации в области автомобильного городского пассажирского транспорта |
Сведения об индивидуальном предпринимателе (СвИПТип)
|
Основной государственный регистрационный номер индивидуального предпринимателя |
|||||
|
Состав элемента представлен в таблице 7.38 |
Сведения об организации, состоящей на учете в налоговых
органах (СвЮЛУчТип)
Сведения об иностранной организации (иностранном
гражданине), не состоящей(ем) на учете в налоговых
органах (СвИнНеУчТип)
|
ИО - иностранная организация | ИГ - иностранный гражданин |
|||||
|
Наименование иностранной организации полное/Фамилия, имя, отчество (при наличии) иностранного гражданина |
|||||
|
Идентификатор иностранной организации (иностранного гражданина) |
Обязателен для <ИдСтат>=ИО и при отсутствии <Наим> и <ИныеСвед> |
||||
|
Иные сведения, идентифицирующие иностранную организацию (иностранного гражданина) |
Обязателен для <ИдСтат>=ИО и при отсутствии <Идентиф> и <Наим> |
||||
|
Данные документа, удостоверяющего личность иностранного гражданина |
Типовой элемент <УдЛичнИГТип>. Состав элемента представлен в таблице 7.24. Обязателен для <ИдСтат>=ИГ |
- Гражданский кодекс (ГК РФ)
- Жилищный кодекс (ЖК РФ)
- Налоговый кодекс (НК РФ)
- Трудовой кодекс (ТК РФ)
- Уголовный кодекс (УК РФ)
- Бюджетный кодекс (БК РФ)
- Арбитражный процессуальный кодекс
- Конституция РФ
- Земельный кодекс (ЗК РФ)
- Лесной кодекс (ЛК РФ)
- Семейный кодекс (СК РФ)
- Уголовно-исполнительный кодекс
- Уголовно-процессуальный кодекс
- Производственный календарь на 2025 год
- МРОТ 2026
- ФЗ «О банкротстве»
- О защите прав потребителей (ЗОЗПП)
- Об исполнительном производстве
- О персональных данных
- О налогах на имущество физических лиц
- О средствах массовой информации
- Производственный календарь на 2026 год
- Федеральный закон "О полиции" N 3-ФЗ
- Расходы организации ПБУ 10/99
- Минимальный размер оплаты труда (МРОТ)
- Календарь бухгалтера на 2026 год
- Частичная мобилизация: обзор новостей
- Постановление Правительства РФ N 1875
