Документ не применяется. Подробнее см. Справку

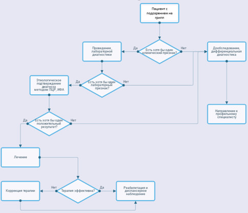
Приложение Б

АЛГОРИТМЫ ДЕЙСТВИЙ ВРАЧА

Рисунок 18