3. Имя файла обмена должно иметь следующий вид:
R_T - префикс, принимающий значение: VO_REGFLRFR;
P - идентификатор получателя информации, для налоговых органов представляется в виде четырехразрядного кода налогового органа;
O - идентификатор отправителя информации (девятнадцатиразрядный код (ИНН, КПП) органа, осуществляющего регистрацию физического лица по месту жительства);
GGGG - год формирования передаваемого файла, MM - месяц, DD - день;
N - идентификационный номер файла (длина - от 1 до 36 знаков. Идентификационный номер файла должен обеспечивать уникальность файла).
Расширение имени файла - xml. Расширение имени файла может указываться строчными или прописными буквами.
Параметры первой строки файла обмена
Первая строка XML-файла должна иметь следующий вид:
<?xml version="1.0" encoding = "windows-1251"?>
Имя файла, содержащего XML-схему файла обмена, должно иметь следующий вид:
VO_REGFLRFR_2_270_16_04_02_xx, где xx - номер версии схемы.
XML-схема файла обмена приводится отдельным файлом.
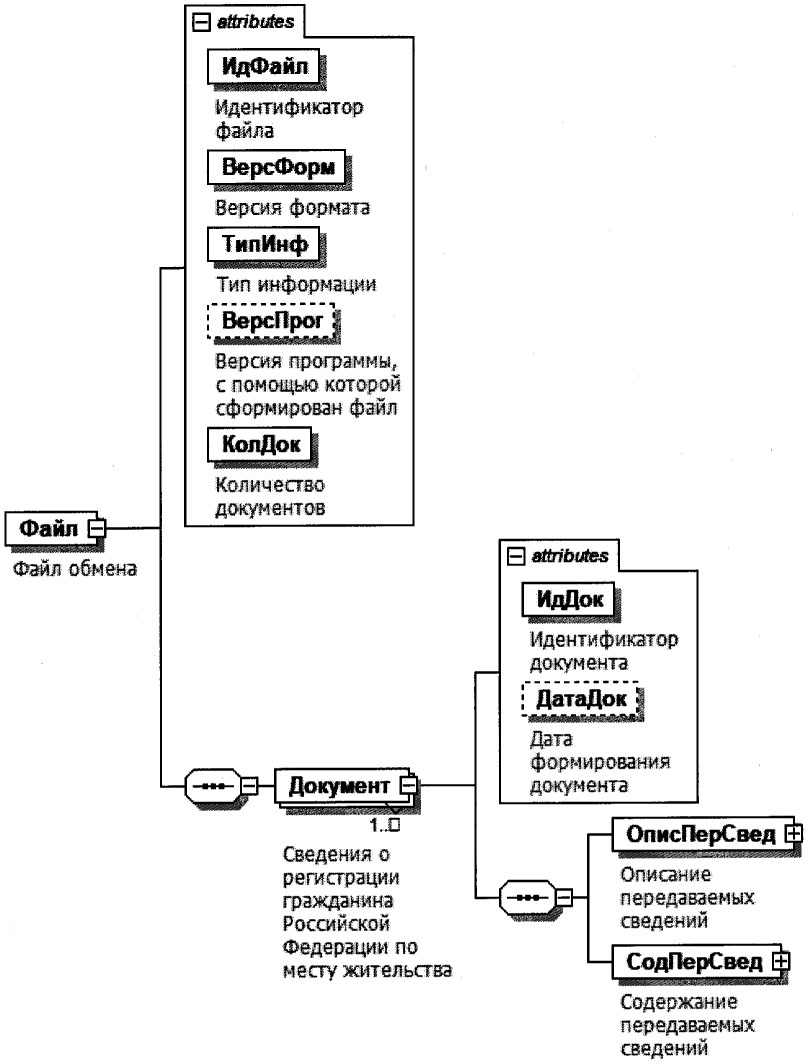
4. Логическая модель файла обмена представлена в виде диаграммы структуры файла обмена на рисунке 1 настоящего формата. Элементами логической модели файла обмена являются элементы и атрибуты XML-файла. Перечень структурных элементов логической модели файла обмена и сведения о них приведены в таблицах 4.1 - 4.15 настоящего формата.
Для каждого структурного элемента логической модели файла обмена приводятся следующие сведения:
наименование элемента. Приводится полное наименование элемента. В строке таблицы могут быть описаны несколько элементов, наименования которых разделены символом "|". Такая форма записи применяется при наличии в файле обмена только одного элемента из описанных в этой строке;
сокращенное наименование (код) элемента. Приводится сокращенное наименование элемента. Синтаксис сокращенного наименования должен удовлетворять спецификации XML;
признак типа элемента. Может принимать следующие значения: "С" - сложный элемент логической модели (содержит вложенные элементы), "П" - простой элемент логической модели, реализованный в виде элемента XML-файла, "А" - простой элемент логической модели, реализованный в виде атрибута элемента XML-файла. Простой элемент логической модели не содержит вложенные элементы;
формат элемента. Формат элемента представляется следующими условными обозначениями: T - символьная строка; N - числовое значение (целое или дробное).
Формат символьной строки указывается в виде T(n-k) или T(=k), где: n - минимальное количество знаков, k - максимальное количество знаков, символ "-" - разделитель, символ "=" означает фиксированное количество знаков в строке. В случае, если минимальное количество знаков равно 0, формат имеет вид T(0-k). В случае, если максимальное количество знаков неограничено, формат имеет вид T(n-).
Формат числового значения указывается в виде N(m.k), где: m - максимальное количество знаков в числе, включая знак (для отрицательного числа), целую и дробную часть числа без разделяющей десятичной точки, k - максимальное число знаков дробной части числа. Если число знаков дробной части числа равно 0 (то есть число целое), то формат числового значения имеет вид N(m).
Для простых элементов, являющихся базовыми в XML, таких как элемент с типом "date", поле "Формат элемента" не заполняется. Для таких элементов в поле "Дополнительная информация" указывается тип базового элемента;
признак обязательности элемента определяет обязательность наличия элемента (совокупности наименования элемента и его значения) в файле обмена. Признак обязательности элемента может принимать следующие значения: "О" - наличие элемента в файле обмена обязательно; "Н" - наличие элемента в файле обмена необязательно, то есть элемент может отсутствовать. Если элемент принимает ограниченный перечень значений по классификатору (кодовому словарю), то признак обязательности элемента дополняется символом "К". В случае если количество реализаций элемента может быть более одной, то признак обязательности элемента дополняется символом "М".
К вышеперечисленным признакам обязательности элемента может добавляться значение "У" в случае описания в XML-схеме условий, предъявляемых к элементу в файле обмена, описанных в графе "Дополнительная информация";
дополнительная информация содержит, при необходимости, требования к элементу файла обмена, не указанные ранее. Для сложных элементов указывается ссылка на таблицу, в которой описывается состав данного элемента. Для элементов, принимающих ограниченный перечень значений из классификатора (кодового словаря), указывается соответствующее наименование классификатора (кодового словаря) или приводится перечень возможных значений. Для классификатора (кодового словаря) может указываться ссылка на его местонахождение. Для элементов, использующих пользовательский тип данных, указывается наименование типового элемента.
Рисунок 1. Диаграмма структуры файла обмена
|
Содержит (повторяет) имя сформированного файла (без расширения) |
|||||
|
Указывает количество повторений элемента <Документ>. Принимает значение от 1 и более |
|||||
|
Сведения о регистрации гражданина Российской Федерации по месту жительства |
Состав элемента представлен в таблице 4.2 |
Сведения о регистрации гражданина Российской Федерации
по месту жительства (Документ)
|
Указывается глобально уникальный идентификатор документа (GUID) |
|||||
|
Состав элемента представлен в таблице 4.3 |
|||||
|
Состав элемента представлен в таблице 4.4 |
Описание передаваемых сведений (ОписПерСвед)
Содержание передаваемых сведений (СодПерСвед)
|
Сведения о лице, зарегистрированном по месту жительства на территории Российской Федерации |
Состав элемента представлен в таблице 4.5 |
||||
|
Сведения о регистрации по месту жительства на территории Российской Федерации |
Состав элемента представлен в таблице 4.7 |
Сведения о лице, зарегистрированном по месту жительства
на территории Российской Федерации (СвФЛ)
|
1 - мужской | 2 - женский |
|||||
|
Признак полноты представляемой даты рождения физического лица |
1 - в дате только год рождения | 2 - в дате месяц и год рождения | 3 - полная дата рождения |
||||
|
Дата в формате ДД.ММ.ГГГГ. Значение элемента должно быть меньше или равно текущей даты |
|||||
|
Состав элемента представлен в таблице 4.15 |
|||||
|
Типовой элемент <УдЛичнФЛТип>. Состав элемента представлен в таблице 4.6. Элемент обязателен при отсутствии элемента <НомЗапРожд> |
Сведения о документе, удостоверяющем личность (УдЛичнФЛТип)
|
Принимает значение в соответствии с приложением N 1 "Коды видов документов" к порядку заполнения формы "Сведения о регистрации гражданина Российской Федерации по месту жительства" (далее - Порядок) |
|||||
|
Принимает значение в соответствии с приложением N 1 "Коды видов документов" к Порядку |
|||||
|
Дата в формате ДД.ММ.ГГГГ. Значение элемента должно быть меньше или равно текущей даты и при <КодВидДок> = 21 должно отличаться от значения элемента <ДатаРожд> (из табл. 4.6) не менее чем на 13 лет и 10 месяцев |
|||||
|
Наименование органа, выдавшего документ, удостоверяющий личность |
|||||
|
Код подразделения органа, выдавшего документ, удостоверяющий личность |
Сведения о регистрации по месту жительства на территории
Российской Федерации (СвРегМЖ)
|
Дата в формате ДД.ММ.ГГГГ. Значение элемента должно быть меньше или равно текущей даты |
|||||
|
Дата в формате ДД.ММ.ГГГГ. Значение элемента должно быть меньше или равно текущей даты |
|||||
|
Адрес регистрации по месту жительства на территории Российской Федерации |
Состав элемента представлен в таблице 4.8 |
||||
|
Состав элемента представлен в таблице 4.8 |
Адрес на территории Российской Федерации (АдрРФ)
|
Состав элемента представлен в таблице 4.10 |
|||||
|
Состав элемента представлен в таблице 4.9 |
Адрес без указания муниципального образования (АдрКЛАДР)
|
Принимает значение в соответствии с приложением N 2 "Коды субъектов Российской Федерации и иных территорий" к Порядку |
|||||
Адрес с указанием муниципального образования (АдрФИАС)
|
Уникальный идентификатор адресного объекта в государственном адресном реестре |
Указывается только при представлении в электронной форме, заполняемый автоматически при наборе адреса, содержащегося в государственном адресном реестре |
||||
|
Принимает значение в соответствии с приложением N 2 "Коды субъектов Российской Федерации и иных территорий" к Порядку |
|||||
|
Муниципальный район/городской округ/внутригородская территория города федерального значения/муниципальный округ/федеральная территория |
Типовой элемент <ВидНаимКодТип>. Состав элемента представлен в таблице 4.11. Элемент обязателен, если значение элемента <Регион> не равно 99 |
||||
|
Городское поселение/сельское поселение/межселенная территория в составе муниципального района/внутригородской район городского округа |
Типовой элемент <ВидНаимКодТип>. Состав элемента представлен в таблице 4.11 |
||||
|
Состав элемента представлен в таблице 4.12 |
|||||
|
Состав элемента представлен в таблице 4.13 |
|||||
|
Состав элемента представлен в таблице 4.13 |
|||||
|
Состав элемента представлен в таблице 4.14. Признак множественности М принимает значение 3 |
|||||
|
Состав элемента представлен в таблице 4.14 |
|||||
|
Состав элемента представлен в таблице 4.14 |
Сведения о виде (код) и наименовании адресного
элемента (ВидНаимКодТип)
|
для элемента <МуниципРайон> 1 - муниципальный район | 2 - городской округ | 3 - внутригородская территория города федерального значения | 4 - муниципальный округ | 5 - федеральная территория для элемента <ГородСелПоселен> 1 - городское поселение | 2 - сельское поселение | 3 - межселенная территория в составе муниципального района | 4 - внутригородской район городского округа |
|||||
Сведения о виде и наименовании адресного
элемента (ВидНаимТип)
Сведения о типе и наименовании адресного
элемента (ТипНаимТип)
Сведения о номере адресного элемента (НомерТип)
Фамилия, имя, отчество физического лица (ФИОПрТип)
|
1 - фамилия отсутствует |
|||||
|
1 - имя отсутствует |
|||||
|
Элемент должен присутствовать при отсутствии элемента <Фамилия> |
|||||
|
1 - отчество отсутствует |
|||||
- Гражданский кодекс (ГК РФ)
- Жилищный кодекс (ЖК РФ)
- Налоговый кодекс (НК РФ)
- Трудовой кодекс (ТК РФ)
- Уголовный кодекс (УК РФ)
- Бюджетный кодекс (БК РФ)
- Арбитражный процессуальный кодекс
- Конституция РФ
- Земельный кодекс (ЗК РФ)
- Лесной кодекс (ЛК РФ)
- Семейный кодекс (СК РФ)
- Уголовно-исполнительный кодекс
- Уголовно-процессуальный кодекс
- Производственный календарь на 2025 год
- МРОТ 2026
- ФЗ «О банкротстве»
- О защите прав потребителей (ЗОЗПП)
- Об исполнительном производстве
- О персональных данных
- О налогах на имущество физических лиц
- О средствах массовой информации
- Производственный календарь на 2026 год
- Федеральный закон "О полиции" N 3-ФЗ
- Расходы организации ПБУ 10/99
- Минимальный размер оплаты труда (МРОТ)
- Календарь бухгалтера на 2026 год
- Частичная мобилизация: обзор новостей
- Постановление Правительства РФ N 1875
