II. Описание файла обмена акта о приемке выполненных работ, информация подрядчика
4. Имя файла обмена должно иметь следующий вид;:
R_T - префикс, принимающий значение ON_AKTREZRABP, в общем случае или ON_AKTREZRABPXX, где XX = 01 формируется в случае, если законодательством Российской Федерации предусмотрено использование настоящего формата для товаров, подлежащих прослеживаемости;
A - идентификатор участника электронного документооборота - получателя файла обмена акта о приемке выполненных работ, информация подрядчика. Значение элемента представляется в виде ИдОЭДОКодПол, где:
ИдОЭДО - идентификатор оператора электронного документооборота (оператор ЭДО), услугами которого пользуется получатель файла обмена - символьный трехзначный код, присваивается Федеральной налоговой службой. В значении идентификатора допускаются символы латинского алфавита A - Z, a - z, цифры 0 - 9, знаки "@", ".", "-". Значение идентификатора регистронезависимо. При направлении документа не через оператора ЭДО идентификатор оператора ЭДО принимает значение "000";
КодПол - код получателя файла обмена (заказчика или уполномоченного им лица) - уникальный код участника электронного документооборота, присваиваемый оператором ЭДО, длина кода получателя составляет не более 43 символов. При направлении документа не через оператора ЭДО ИдОтпр - глобальный уникальный идентификатор (GUID)), однозначно идентифицирующий участника документооборота;
O - идентификатор участника электронного документооборота - отправителя файла обмена акта о приемке выполненных работ, информации подрядчика. Значение элемента представляется в виде ИдОЭДОКодОтпр, где;
ИдОЭДО - идентификатор оператора ЭДО, услугами которого пользуется отправитель файла обмена - символьный трехзначный код. Присваивается Федеральной налоговой службой. В значении идентификатора допускаются символы латинского алфавита A - Z, a - z, цифры 0 - 9, знаки "@", ".", "-". Значение идентификатора регистронезависимо. При направлении документа не через оператора ЭДО идентификатор оператора электронного документооборота принимает значение "000";
КодОтпр - код отправителя файла обмена (подрядчика или уполномоченного им лица) - уникальный код участника электронного документооборота, присваиваемый оператором ЭДО, длина кода отправителя составляет не более 43 символов. При направлении документа не через оператора ЭДО ИдОтпр - глобальный уникальный идентификатор (GUID), однозначно идентифицирующий участника документооборота;
GGGG - год формирования передаваемого файла обмена, MM - месяц, DD - день;
N - 36 символьный глобально уникальный идентификатор GUID (Globally Unique IDentifier).
Расширение имени файла обмена - xml. Расширение имени файла обмена может указываться строчными или прописными буквами.
Параметры первой строки файла обмена
Первая строка XML файла должна иметь следующий вид:
<?xml version = "1.0" encoding = "windows-1251"?>
Имя файла, содержащего XML схему файла обмена, должно иметь следующий вид:
ON_AKTREZRABP_1_971_01_01_00_xx, где xx - номер версии схемы.
XML схема файла обмена в электронной форме приводится отдельным файлом и размещается на официальном сайте Федеральной налоговой службы. Выпуск новой версии (новых версий) схемы возможен при условии их непротиворечия требованиям данного документа (в части уточнения текста наименования отдельных элементов, дополнительной информации, увеличения количества знаков в формате элемента).
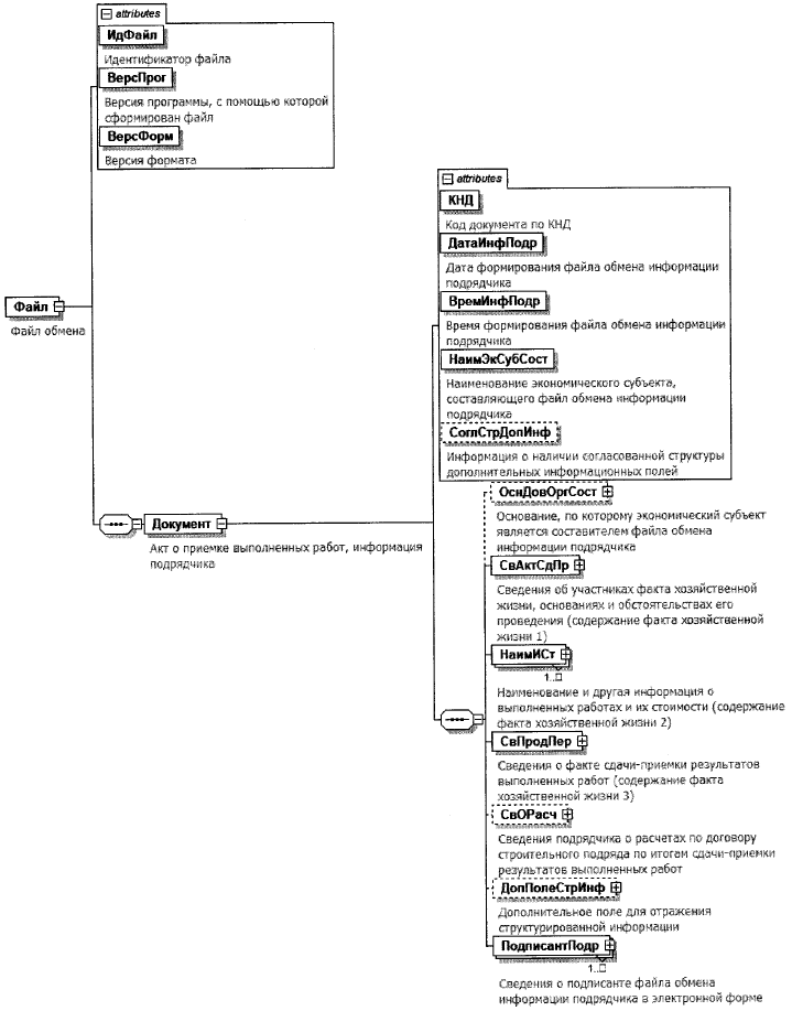
5. Логическая модель файла обмена представлена в виде диаграммы структуры файла обмена на рисунке 1 настоящего формата. Элементами логической модели файла обмена являются элементы и атрибуты XML файла. Перечень структурных элементов логической модели файла обмена и сведения о них приведены в таблицах 5.1 - 5.46 настоящего формата.
Для каждого структурного элемента логической модели файла обмена приводятся следующие сведения:
наименование элемента. Приводится полное наименование элемента. В строке таблицы могут быть описаны несколько элементов, наименования которых разделены символом "|". Такая форма записи применяется при наличии в файле обмена только одного элемента из описанных в этой строке;
сокращенное наименование (код) элемента. Приводится сокращенное наименование элемента. Синтаксис сокращенного наименования должен удовлетворять спецификации XML;
признак типа элемента. Может принимать следующие значения: "С" - сложный элемент логической модели (содержит вложенные элементы), "П" - простой элемент логической модели, реализованный в виде элемента XML файла, "А" - простой элемент логической модели, реализованный в виде атрибута элемента XML файла. Простой элемент логической модели не содержит вложенные элементы;
формат элемента. Формат элемента представляется следующими условными обозначениями: T - символьная строка; N - числовое значение (целое или дробное).
Формат символьной строки указывается в виде T(n-k) или T(=k), где: n - минимальное количество знаков, k - максимальное количество знаков, символ "-" - разделитель, символ "=" означает фиксированное количество знаков в строке. В случае, если минимальное количество знаков равно 0, формат имеет вид T(0-k). В случае, если максимальное количество знаков не ограничено, формат имеет вид T(n-).
Формат числового значения указывается в виде N(m.k), где: m - максимальное количество знаков в числе, включая знак (для отрицательного числа), целую и дробную часть числа без разделяющей десятичной точки, k - максимальное число знаков дробной части числа. Если число знаков дробной части числа равно 0 (то есть число целое), то формат числового значения имеет вид N(m).
Для простых элементов, являющихся базовыми в XML, таких как, элемент с типом "date", поле "Формат элемента" не заполняется. Для таких элементов в поле "Дополнительная информация" указывается тип базового элемента;
признак обязательности элемента определяет обязательность наличия элемента (совокупности наименования элемента и его значения) в файле обмена. Признак обязательности элемента может принимать следующие значения: "О" - наличие элемента в файле обмена обязательно; "Н" - наличие элемента в файле обмена необязательно, то есть элемент может отсутствовать. Если элемент принимает ограниченный перечень значений (по классификатору, кодовому словарю), то признак обязательности элемента дополняется символом "К". В случае, если количество реализаций элемента может быть более одной, то признак обязательности элемента дополняется символом "М".
К вышеперечисленным признакам обязательности элемента может добавляться значение "У" в случае описания в XML схеме условий, предъявляемых к элементу в файле обмена, описанных в графе "Дополнительная информация".;
дополнительная информация содержит, при необходимости, требования к элементу файла обмена, не указанные ранее. Для сложных элементов указывается ссылка на таблицу, в которой описывается состав данного элемента. Для элементов, принимающих ограниченный перечень значений из классификатора (кодового словаря), указывается соответствующее наименование классификатора (кодового словаря) или приводится перечень возможных значений. Для классификатора (кодового словаря) может указываться ссылка на его местонахождение. Для элементов, использующих пользовательский тип данных, указывается наименование типового элемента.
Рисунок 1. Диаграмма структуры файла обмена
|
Содержит (повторяет) имя сформированного файла (без расширения) |
|||||
|
Состав элемента представлен в таблице 5.2 |
Акт о приемке выполненных работ, информация
подрядчика (Документ)
|
Принимает значение: 1110335 |
|||||
|
Дата в формате ДД.ММ.ГГГГ |
|||||
|
Время в формате ЧЧ:ММ:СС |
|||||
|
Наименование экономического субъекта, составляющего файл обмена информации подрядчика |
|||||
|
Информация о наличии согласованной структуры дополнительных информационных полей |
Заполняется в случае формирования документа по договоренности сторон по настоящему формату с учетом согласованной структуры дополнительной информации. Принимает значение XXXX.YYYY.NNNN, где XXXX, YYYY и NNNN содержат информацию, позволяющую соответственно отправителю, получателю данного файла обмена информации подрядчика и третьей стороне (при соответствующем согласовании) в автоматизированном режиме обрабатывать информацию, содержащуюся в информационных полях данного документа. NNNN принимает значение "0000" |
||||
|
Основание, по которому экономический субъект является составителем файла обмена информации подрядчика |
Состав элемента представлен в таблице 5.21. Обязателен, если составитель информации подрядчика не является подрядчиком |
||||
|
Сведения об участниках факта хозяйственной жизни, основаниях и обстоятельствах его проведения (содержание факта хозяйственной жизни 1) |
Состав элемента представлен в таблице 5.3 |
||||
|
Наименование и другая информация о выполненных работах и их стоимости (содержание факта хозяйственной жизни 2) |
Состав элемента представлен в таблице 5.8 |
||||
|
Сведения о факте сдачи-приемки результатов выполненных работ (содержание факта хозяйственной жизни 3) |
Состав элемента представлен в таблице 5.10 |
||||
|
Сведения подрядчика о расчетах по договору строительного подряда по итогам сдачи-приемки результатов выполненных работ |
Состав элемента представлен в таблице 5.12 |
||||
|
Всего по акту за оформляемый/отчетный период выполнения работы (стоимость исполненных обязательств за оформляемый/отчетный период выполнения работы) |
Типовой элемент <ВсегоАктТип>. Состав элемента представлен в таблице 5.36 |
||||
|
Типовой элемент <ВсегоАктТип>. Состав элемента представлен в таблице 5.36. Обязателен, если <ПрНакИтог>=1 (Таблица 5.13). В ином случае не формируется |
|||||
|
Дополнительное поле для отражения структурированной информации |
Типовой элемент <ДопПолеСтрИнфТип>. Состав элемента представлен в таблице 5.45. Используется при значении элемента <ПрГосМун>=1 (Таблица 5.5). В ином случае не формируется |
||||
|
Состав элемента представлен в таблице 5.13 |
|||||
|
Сведения о подписанте файла обмена информации подрядчика в электронной форме |
Состав элемента представлен в таблице 5.14 |
Сведения об участниках факта хозяйственной
жизни, основаниях и обстоятельствах его проведения
(содержание факта хозяйственной жизни 1) (СвАктСдПр)
|
При отсутствии указывается: "без номера". Регистрационный номер акта о приемке выполненных работ в системе делопроизводства хозяйствующего субъекта - составителя файла обмена информации подрядчика |
|||||
|
Дата в формате ДД.ММ.ГГГГ. Указывается дата присвоения регистрационного номера |
|||||
|
Валюта договора строительного подряда, в рамках которого производится приемка выполненных работ: код |
Принимает значение в соответствии с Общероссийским классификатором валют |
||||
|
Идентификатор объекта основных средств, принимаемых к учету заказчиком по итогам строительства |
Формируется по информации заказчика (в том числе согласно условиям договора строительного подряда). Относится ко всем наименованиям конструктивных решений (элементов), комплексов (видов) работ, оборудования, прочих выплат и затрат, кроме случаев, если <ИдОС> (Таблица 5.15) не содержит иное |
||||
|
Идентифицирующие признаки договора строительного подряда, в рамках которого производится приемка выполненных работ |
Типовой элемент <ИдРеквДокТип>. Состав элемента представлен в таблице 5.20. При значении элемента <ПрГосМун>=1 (Таблица 5.5) обязательно заполнение элементов <НомерДок> и <ДатаДок> |
||||
|
Состав элемента представлен в таблице 5.4 |
|||||
|
Типовой элемент <СвСторДогТип>. Состав элемента представлен в таблице 5.24 |
|||||
|
Типовой элемент <СвСторДогТип>. Состав элемента представлен в таблице 5.24 |
|||||
|
Данные об основаниях и обстоятельствах строительства объекта |
Состав элемента представлен в таблице 5.5 |
||||
|
Состав элемента представлен в таблице 5.33 |
|||||
|
Идентифицирующие признаки сметы, определяющей стоимость работ |
Типовой элемент <ИдРеквДокТип>. Состав элемента представлен в таблице 5.20 |
||||
|
Информация об изменении условий договора, приводящих к изменению сметы договора строительного подряда | |
Состав элемента представлен в таблице 5.6. Обязателен при значении элемента <ПрГосМун>=0 (Таблица 5.5) |
||||
|
Признак отсутствия изменений условий договора, приводящих к изменению сметы договора строительного подряда |
Принимает значение: смета не менялась. Обязателен при значении элемента <ПрГосМун>=0 (Таблица 5.5) |
||||
|
Типовой элемент <ИдРеквДокТип>. Состав элемента представлен в таблице 5.20 |
|||||
|
Состав элемента представлен в таблице 5.7 |
|||||
|
Состав элемента представлен в таблице 5.43 |
|||||
|
Дополнительное поле для отражения структурированной информации |
Типовой элемент <ДопПолеСтрИнфТип>. Состав элемента представлен в таблице 5.45. Используется при значении элемента <ПрГосМун>=1 (Таблица 5.5). В ином случае не формируется |
Исправление акта о приемке выполненных работ (ИспрАктСдПр)
|
Дата в формате ДД.ММ.ГГГГ |
Данные об основаниях и обстоятельствах строительства
объекта (ОсновСтроит)
|
Признак строительства для государственных и муниципальных нужд |
1 - строительство для государственных и муниципальных нужд | 0 - иное |
||||
|
Признак выполнения работ по нескольким объектам в рамках одного договора строительного подряда |
1 - условиями договора строительного подряда предусмотрено строительство нескольких объектов | 0 - договором строительного подряда предусматривается строительство одного объекта |
||||
|
Типовой элемент <ИдРеквДокТип>. Состав элемента представлен в таблице 5.20 |
|||||
|
Типовой элемент <ИдРекСостТип>. Состав элемента представлен в таблице 5.22 |
|||||
|
Типовой элемент <ИдРекСостТип>. Состав элемента представлен в таблице 5.22 |
|||||
|
Идентифицирующий реквизит субподрядчика строительства объекта |
Типовой элемент <ИдРекСостТип>. Состав элемента представлен в таблице 5.22 |
||||
|
Дополнительное поле для отражения структурированной информации |
Типовой элемент <ДопПолеСтрИнфТип>. Состав элемента представлен в таблице 5.45. Используется при значении элемента <ПрГосМун>=1 (Таблица 5.5). В ином случае не формируется |
Информация об изменении условий договора, приводящих
к изменению сметы договора строительного подряда (ИзмСмет)
|
Версия сметы, определяющей цену строительных работ, после последнего изменения |
Принимает значение порядкового номера версии сметы с начала договора |
||||
|
Идентифицирующие признаки дополнительного соглашения к договору строительного подряда |
Типовой элемент <ИдРеквДокТип>. Состав элемента представлен в таблице 5.20 |
Единица денежного измерения (ДенИзм)
|
Код согласно Общероссийскому классификатору валют (ОКВ) |
|||||
|
Наименование согласно Общероссийскому классификатору валют (ОКВ). Формируется автоматически согласно указанному коду валюты |
|||||
|
Номинал иностранной валюты, применяемый при установлении Банком России курса конкретной иностранной валюты |
Принимает значения: 10 | 100 | 1000 | 10000 | 100000. Формируется в случае установления Банком России курса в отношении количества единиц иностранной валюты, кратной десяти |
Наименование и другая информация о выполненных
работах и их стоимости (содержание факта хозяйственной
жизни 2) (НаимИСт)
|
Сведения о выполненных работах по конструктивным решениям (элементам), комплексам (видам) работ, оборудованию, прочим выплатам и затратам |
Типовой элемент <СвВидРабТип>. Состав элемента представлен в таблице 5.15. Обязателен при отсутствии <Раздел> и <РасшифРес> и не применяется при наличии <РасшифРес> |
||||
|
Состав элемента представлен в таблице 5.9. Обязателен при отсутствии <ВидРаб> и <РасшифРес> и не применяется при наличии <РасшифРес> |
|||||
|
Элементы расчета стоимости выполненных работ в целях применения базисных (ресурсных) цен |
Типовой элемент <СвВидРабТип>. Состав элемента представлен в таблице 5.15. Формируется только при значении элемента <ПрИндЦен> (таблица 5.13) не равном 0000. При этом формируются только элементы <НомСтр>, <НомПоз>, <НаимТов>, <ЦенаТов>, <СтПоСметеБезНДС>, <КоэфПересч>, <СтТовБезНДС>, <ИнфПолФХЖ2>. Обязателен при отсутствии <ВидРаб> и <Раздел> и не применяется при наличии <ВидРаб> и/или <Раздел> |
||||
|
Дополнительное поле для отражения структурированной информации |
Типовой элемент <ДопПолеСтрИнфТип>. Состав элемента представлен в таблице 5.45. Используется при значении элемента <ПрГосМун>=1 (Таблица 5.5). В ином случае не формируется |
Раздел по конструктивным решениям (видам работ) (Раздел)
|
Порядковый номер позиции в общем перечне выполненных работ по конструктивным решениям (элементам), комплексам (видам) работ, оборудованию, прочим выплатам и затратам, разделов по конструктивным решениям (видам работ), а также элементов расчета стоимости выполненных работ в целях применения базисных (ресурсных) цен |
Элемент для использования в целях повышения эффективности автоматизированной обработки информации электронного документа при ее сопоставлении с информацией других документов по данной операции/сделке/событию |
||||
|
Номер раздела (укрупненной позиции) по смете договора строительного подряда, определяющей цену работ |
|||||
|
Принимает значение от 0 и более. Формируется только при значении элемента <ПрНакИтог>=1 (Таблица 5.13) |
|||||
|
Принимает значение от 0 и более. Формируется только при значении элемента <ПрНДСВИтог>=0 (Таблица 5.13) и элемента <ПрНакИтог>=1 (Таблица 5.13) |
|||||
|
Стоимость без учета суммы НДС - всего по разделу за оформляемый/отчетный период |
|||||
|
Стоимость с учетом суммы НДС - всего по разделу за оформляемый/отчетный период |
Принимает значение от 0 и более. Формируется только при значении элемента <ПрНДСВИтог>=0 (Таблица 5.13) |
||||
|
Стоимость без учета суммы НДС - всего по разделу с начала выполнения работ |
Принимает значение от 0 и более. Формируется только при значении элемента <ПрНакИтог>=1 (Таблица 5.13). Значение <СтБезНДСРаздСНач> не может быть меньше, чем значение элемента <СтБезНДСРаздОтч> |
||||
|
Стоимость с учетом суммы НДС - всего по разделу с начала выполнения работ |
Принимает значение от 0 и более. Формируется только при значении элемента <ПрНДСВИтог>=0 (Таблица 5.13) и элемента <ПрНакИтог>=1 (Таблица 5.13). Значение <СтСНДСРаздСНач> не может быть меньше, чем значение элемента <СтСНДСРаздОтч> |
||||
|
Сведения о выполненных работах по конструктивным решениям (элементам), комплексам (видам) работ, оборудованию, прочим выплатам и затратам |
Типовой элемент <СвВидРабТип>. Состав элемента представлен в таблице 5.15. Указываются сведения о выполненных работах, относящиеся к разделу по конструктивным решениям (видам работ). |
||||
|
Принимает значение от 0 и более. Формируется только при значении элемента <ПрНДСВИтог>=0 (Таблица 5.13) и элемента <ПрНакИтог>=1 (Таблица 5.13). |
|||||
|
Принимает значение "-" (прочерк), визуализируется как прочерк. Формируется только при значении элемента <ПрНДСВИтог>=0 (Таблица 5.13) |
|||||
|
Принимает значение от 0 и более. Формируется только при значении элемента <ПрНДСВИтог>=0 (Таблица 5.13) |
|||||
|
Случаи отсутствия суммы НДС по разделу за оформляемый/отчетный период |
Принимает значение "-" (прочерк), визуализируется как прочерк. Формируется только при значении элемента <ПрНДСВИтог>=0 (Таблица 5.13) |
||||
|
Принимает значение от 0 и более. Формируется только при значении элемента <ПрНДСВИтог>=0 (Таблица 5.13) и элемента <ПрНакИтог>=1 (Таблица 5.13). Значение <СумНалРаздСНач> не может быть меньше, чем значение элемента <СумНалРаздОтч> |
|||||
|
Случаи отсутствия суммы НДС по разделу с начала выполнения работ |
Принимает значение "-" (прочерк), визуализируется как прочерк. Формируется только при значении элемента <ПрПДСВИтог>=0 (Таблица 5.13) |
||||
|
Состав элемента представлен в таблице 5.43 |
|||||
|
Дополнительное поле для отражения структурированной информации |
Типовой элемент <ДопПолеСтрИнфТип>. Состав элемента представлен в таблице 5.45. Используется при значении элемента <ПрГосМун>=1 (Таблица 5.5). В ином случае не формируется |
Сведения о факте сдачи-приемки результатов выполненных работ
(содержание факта хозяйственной жизни 3) (СвПродПер)
|
Состав элемента представлен в таблице 5.11 |
|||||
|
Состав элемента представлен в таблице 5.43 |
|||||
|
Дополнительное поле для отражения структурированной информации |
Типовой элемент <ДопПолеСтрИнфТип>. Состав элемента представлен в таблице 5.45. Используется при значении элемента <ПрГосМун>=1 (Таблица 5.5). В ином случае не формируется |
Сведения о передаче (сдаче) товаров (результатов
работ) (СвПер)
|
Дата сообщения подрядчика о готовности к сдаче результата выполненных работ (дата предъявления результатов заказчику выполненных работ) |
Дата в формате ДД.ММ.ГГГГ |
||||
|
Дата начала выполнения работ (оказания услуг, поставки товаров), сдача-приемка которых оформляется настоящим документом (актом о приемке выполненных работ) |
Дата в формате ДД.ММ.ГГГГ. Обязательно при значении элемента <ПрГосМун>=1 (Таблица 5.5) |
||||
|
Дата окончания выполнения работ (оказания услуг, поставки товаров), сдача-приемка которых оформляется настоящим документом (актом о приемке выполненных работ) |
Дата в формате ДД.ММ.ГГГГ. Обязательно при значении элемента <ПрГосМун>=1 (Таблица 5.5) |
||||
|
Идентифицирующий признак документа - сообщения подрядчика о готовности к сдаче результата выполненных работ |
Типовой элемент <ИдРеквДокТип>. Состав элемента представлен в таблице 5.20 |
||||
|
Срок на принятие заказчиком работ: период в календарных днях | |
|||||
|
Срок на принятие заказчиком работ: дата |
Дата в формате ДД.ММ.ГГГГ |
||||
|
Идентифицирующие признаки сообщения подрядчика о готовности к сдаче результата выполненных по договору строительного подряда работ |
Типовой элемент <ИдРеквДокТип>. Состав элемента представлен в таблице 5.20 |
Сведения подрядчика о расчетах по договору
строительного подряда по итогам сдачи-приемки результатов
выполненных работ (СвОРасч)
|
Всего к перечислению (к оплате) подрядчику с учетом дополнительных требований и удержаний за оформляемый (отчетный) период (по версии подрядчика) |
|||||
|
Всего к перечислению подрядчику с учетом дополнительных требований и удержаний с начала строительства (по версии подрядчика) |
|||||
|
Общая сумма удержаний - всего за оформляемый/отчетный период выполнения работы |
|||||
|
Общая сумма дополнительных требований - всего за оформляемый/отчетный период выполнения работы |
|||||
|
Общая сумма дополнительных требований - всего с начала проведения работ |
|||||
|
К учету дополнительных требований и удержаний за оформляемый/отчетный период выполнения работы |
Типовой элемент <СумТребУдержТип>. Состав элемента представлен в таблице 5.19 |
||||
|
К учету дополнительных требований и удержаний с начала проведения работ |
Типовой элемент <СумТребУдержТип>. Состав элемента представлен в таблице 5.19 |
||||
|
Состав элемента представлен в таблице 5.43 |
|||||
|
Дополнительное поле для отражения структурированной информации |
Типовой элемент <ДопПолеСтрИнфТип>. Состав элемента представлен в таблице 5.45. Используется при значении элемента <ПрГосМун>=1 (Таблица 5.5). В ином случае не формируется |
Настройки для формирования документа (НастрФормДок)
|
Признак расчета суммы налога на добавленную стоимость (далее - НДС) только в итоговой строке |
0 - расчет НДС производится по каждой позиции/разделу | 1 - определение налоговой базы по НДС производится по актированным работам (товарам, услугам) в целом |
||||
|
0 - данные по строительству накопительным итогом в акт не включаются | 1 - акт содержит данные по строительству накопительным итогом | 2 - акт содержит данные по строительству накопительным итогом только в строке "Всего" |
|||||
|
Признак применения к стоимости индекса при использовании базисных (ресурсных) цен |
Принимает значение XXXX, где XXXX - год уровня цен или 0000, если акт составляется только в текущих ценах |
||||
|
Степень агрегации представления информации о передаваемых работах |
НаимКонстрРеш - по наименованиям конструктивных решений (элементов), комплексов (видов) работ, затрат, оборудования | НаимРаб - по наименованиям отдельных видов работ, затрат, оборудования. Обязателен при значении элемента <ПрГосМун>=1 (Таблица 5.5) |
||||
|
Признак наличия в договоре строительного подряда условия о представлении подрядчиком сведений о расчетах по договору для согласования с заказчиком |
0 - условиями договора не предусмотрено представление подрядчиком сведений о расчетах по договору для согласования с заказчиком | 1 - договором предусмотрено представление подрядчиком сведений о расчетах по договору для согласования с заказчиком |
Сведения о подписанте файла обмена информации подрядчика
в электронной форме (ПодписантПодр)
|
Сведения о лице, подписывающем файл обмена в электронной форме (включая сведения о доверенности) |
Типовой элемент <ПодписантТип>. Состав элемента представлен в таблице 5.40 |
||||
|
Дополнительное поле для отражения структурированной информации |
Типовой элемент <ДопПолеСтрИнфТип>. Состав элемента представлен в таблице 5.45. Используется при значении элемента <ПрГосМун>=1 (Таблица 5.5). В ином случае не формируется |
Сведения о выполненных работах (СвВидРабТип)
|
Порядковый номер позиции в общем перечне выполненных работ по конструктивным решениям (элементам), комплексам (видам) работ, оборудованию, прочим выплатам и затратам, разделов по конструктивным решениям (видам работ), а также элементов расчета стоимости выполненных работ в целях применения базисных (ресурсных) цен |
Элемент для использования в целях повышения эффективности автоматизированной обработки информации электронного документа при ее сопоставлении с информацией других документов по данной операции/сделке/событию |
||||
|
Номер позиции по смете договора строительного подряда, определяющей цену работ |
Для элемента <РасшифРес> (Таблица 5.8) не формируется |
||||
|
Номер позиции в составе перечня работ, выполненных за оформляемый/отчетный период |
При формировании элемента <РасшифРес> (Таблица 5.8) указывается номер позиции расчета стоимости выполненных работ |
||||
|
Наименование конструктивных решений (элементов), комплексов (видов) работ, оборудования, прочих выплат и затрат |
При формировании элемента <РасшифРес> (Таблица 5.8) указывается наименование элементов затрат |
||||
|
Признак учета при формировании данных о количестве и (или) стоимости нарастающим итогом, ошибок, выявленных в периоде после формирования акта за предыдущий период |
Обязателен, если <ПрНакИтог>=1 (Таблица 5.13). В ином случае не формируется. В случае формирования информации в элементах <СтСНачСтрБезНДС> и (или) <КолСНач> с учетом ошибок прошлых оформленных/отчетных периодов принимает значение 1 Для элемента <РасшифРес> (таблица 5.8) не формируется |
||||
|
Признак учета при формировании данных о количестве и (или) стоимости нарастающим итогом новых обстоятельств, влияющих на стоимость принятых ранее работ, выявленных в периоде после формирования акта за предыдущий период |
Обязателен, если <ПрНакИтог>=1 (Таблица 5.13). В ином случае не формируется. В случае формирования информации в элементах <СтСНачСтрБезНДС> и (или) <КолСНач> с учетом ошибок прошлых оформленных/отчетных периодов принимает значение 1 Для элемента <РасшифРес> (таблица 5.8) не формируется |
||||
|
1 - при описании объема выполненной работы | 2 - при описании предоставленной услуги | 3 - при описании переданного товара, который в соответствии с законодательством Российской Федерации о бухгалтерском учете подлежит принятию заказчиком к бухгалтерскому учету в качестве отдельного объекта основных средств | 4 - при описании иного переданного товара | 5 - при описании косвенных расходов | 6 - при описании использованного давальческих сырья, материалов, товаров. Обязателен при формировании элемента <ВидРаб> (таблица 5.8). Для элемента <РасшифРес> (таблица 5.8) не формируется |
|||||
|
При формировании элемента <РасшифРес> (таблица 5.8) указывается базисная (ресурсная) цена. Для элемента <РасшифРес> допускается значение 0, если при расчете элемента <СтТовБезНДС> не используется значение элемента <КолТов> |
- Гражданский кодекс (ГК РФ)
- Жилищный кодекс (ЖК РФ)
- Налоговый кодекс (НК РФ)
- Трудовой кодекс (ТК РФ)
- Уголовный кодекс (УК РФ)
- Бюджетный кодекс (БК РФ)
- Арбитражный процессуальный кодекс
- Конституция РФ
- Земельный кодекс (ЗК РФ)
- Лесной кодекс (ЛК РФ)
- Семейный кодекс (СК РФ)
- Уголовно-исполнительный кодекс
- Уголовно-процессуальный кодекс
- Производственный календарь на 2025 год
- МРОТ 2026
- ФЗ «О банкротстве»
- О защите прав потребителей (ЗОЗПП)
- Об исполнительном производстве
- О персональных данных
- О налогах на имущество физических лиц
- О средствах массовой информации
- Производственный календарь на 2026 год
- Федеральный закон "О полиции" N 3-ФЗ
- Расходы организации ПБУ 10/99
- Минимальный размер оплаты труда (МРОТ)
- Календарь бухгалтера на 2026 год
- Частичная мобилизация: обзор новостей
- Постановление Правительства РФ N 1875
