3. Имя файла обмена должно иметь следующий вид:
R_T - префикс, принимающий значение UT_ZVOZVRDENSR;
A_K - идентификатор получателя информации, где: A - идентификатор получателя, которому направляется файл обмена, K - идентификатор конечного получателя, для которого предназначена информация из данного файла обмена. Передача файла от отправителя к конечному получателю (K) может осуществляться в несколько этапов через другие налоговые органы, осуществляющие передачу файла на промежуточных этапах, которые обозначаются идентификатором A. В случае передачи файла от отправителя к конечному получателю при отсутствии налоговых органов, осуществляющих передачу на промежуточных этапах, значения идентификаторов A и K совпадают. Каждый из идентификаторов (A и K) имеет вид для налоговых органов - четырехразрядный код налогового органа;
O - идентификатор отправителя информации, имеет вид:
для организаций - девятнадцатиразрядный код (идентификационный номер налогоплательщика (далее - ИНН) и код причины постановки на учет (далее - КПП) организации (обособленного подразделения);
для физических лиц - двенадцатиразрядный код (ИНН физического лица, при наличии. При отсутствии ИНН - последовательность из двенадцати нулей).
GGGG - год формирования передаваемого файла, MM - месяц, DD - день;
N - идентификационный номер файла. (Длина - от 1 до 36 знаков. Идентификационный номер файла должен обеспечивать уникальность файла).
Расширение имени файла - xml. Расширение имени файла может указываться как строчными, так и прописными буквами.
Параметры первой строки файла обмена
Первая строка XML файла должна иметь следующий вид:
<?xml version ="1.0" encoding ="windows-1251"?>
Имя файла, содержащего XML схему файла обмена, должно иметь следующий вид:
UT_ZVOZVRDENSR_1_262_00_05_01_xx, где xx - номер версии схемы.
XML схема файла обмена приводится отдельным файлом и размещается на официальном сайте Федеральной налоговой службы в информационно-телекоммуникационной сети "Интернет".
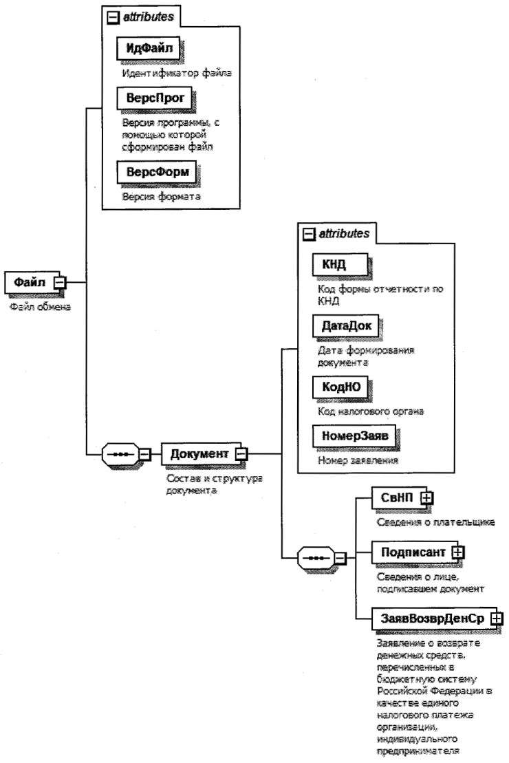
4. Логическая модель файла обмена представлена в виде диаграммы структуры файла обмена на рисунке 1 настоящего формата. Элементами логической модели файла обмена являются элементы и атрибуты XML файла. Перечень структурных элементов логической модели файла обмена и сведения о них приведены в таблицах 4.1 - 4.14 настоящего формата.
Для каждого структурного элемента логической модели файла обмена приводятся следующие сведения:
наименование элемента. Приводится полное наименование элемента. В строке таблицы могут быть описаны несколько элементов, наименования которых разделены символом "|". Такая форма записи применяется при наличии в файле обмена только одного элемента из описанных в этой строке;
сокращенное наименование (код) элемента. Приводится сокращенное наименование элемента. Синтаксис сокращенного наименования должен удовлетворять спецификации XML;
признак типа элемента. Может принимать следующие значения: "С" - сложный элемент логической модели (содержит вложенные элементы), "П" - простой элемент логической модели, реализованный в виде элемента XML файла, "А" - простой элемент логической модели, реализованный в виде атрибута элемента XML файла. Простой элемент логической модели не содержит вложенные элементы;
формат элемента. Формат элемента представляется следующими условными обозначениями: T - символьная строка; N - числовое значение (целое или дробное).
Формат символьной строки указывается в виде T(n-k) или T(=k), где: n - минимальное количество знаков, k - максимальное количество знаков, символ "-" - разделитель, символ "=" означает фиксированное количество знаков в строке. В случае, если минимальное количество знаков равно 0, формат имеет вид T(0-k). В случае, если максимальное количество знаков неограничено, формат имеет вид Т(n-).
Формат числового значения указывается в виде N(m.k), где: m - максимальное количество знаков в числе, включая знак (для отрицательного числа), целую и дробную часть числа без разделяющей десятичной точки, k - максимальное число знаков дробной части числа. Если число знаков дробной части числа равно 0 (то есть число целое), то формат числового значения имеет вид N(m).
Для простых элементов, являющихся базовыми в XML (определенными в сети "Интернет" по электронному адресу: http://www.w3.org/TR/xmlschema-0), например, элемент с типом "date", поле "Формат элемента" не заполняется. Для таких элементов в поле "Дополнительная информация" указывается тип базового элемента;
признак обязательности элемента определяет обязательность наличия элемента (совокупности наименования элемента и его значения) в файле обмена. Признак обязательности элемента может принимать следующие значения: "О" - наличие элемента в файле обмена обязательно; "Н" - наличие элемента в файле обмена необязательно, то есть элемент может отсутствовать. Если элемент принимает ограниченный перечень значений (по классификатору, кодовому словарю и тому подобному), то признак обязательности элемента дополняется символом "К". Например, "ОК". В случае, если количество реализаций элемента может быть более одной, то признак обязательности элемента дополняется символом "М". Например, "НМ" или "ОКМ".
К вышеперечисленным признакам обязательности элемента может добавляться значение "У" в случае описания в XML схеме условий, предъявляемых к элементу в файле обмена, описанных в графе "Дополнительная информация". Например, "НУ" или "ОКУ";
дополнительная информация содержит, при необходимости, требования к элементу файла обмена, не указанные ранее. Для сложных элементов указывается ссылка на таблицу, в которой описывается состав данного элемента. Для элементов, принимающих ограниченный перечень значений из классификатора (кодового словаря и тому подобного), указывается соответствующее наименование классификатора (кодового словаря и тому подобного) или приводится перечень возможных значений. Для классификатора (кодового словаря и тому подобного) может указываться ссылка на его местонахождение. Для элементов, использующих пользовательский тип данных, указывается наименование типового элемента.
Рисунок 1. Диаграмма структуры файла обмена
|
Содержит (повторяет) имя сформированного файла (без расширения) |
|||||
|
Состав элемента представлен в таблице 4.2 |
Состав и структура документа (Документ)
|
Принимает значение: 1110357 |
|||||
|
Дата в формате ДД.ММ.ГГГГ |
|||||
|
Состав элемента представлен в таблице 4.3 |
|||||
|
Состав элемента представлен в таблице 4.6 |
|||||
|
Заявление о возврате денежных средств, перечисленных в бюджетную систему Российской Федерации в качестве единого налогового платежа организации, индивидуального предпринимателя |
Состав элемента представлен в таблице 4.8 |
|
Состав элемента представлен в таблице 4.4 |
|||||
|
Состав элемента представлен в таблице 4.5 |
Плательщик - организация (НПЮЛ)
Плательщик - индивидуальный предприниматель (НПИП)
|
Фамилия, имя, отчество (при наличии) индивидуального предпринимателя |
Состав элемента представлен в таблице 4.14 |
Сведения о лице, подписавшем документ (Подписант)
|
1 - плательщик | 2 - представитель плательщика |
|||||
|
Состав элемента представлен в таблице 4.14. Элемент обязателен при выполнении одного из условий: - <ПрПодп>=2 | - <ПрПодп>=1 и наличие <НПЮЛ> |
|||||
|
Состав элемента представлен в таблице 4.7. Элемент обязателен для <ПрПодп>=2 |
Сведения о представителе плательщика (СвПред)
Заявление о возврате денежных средств, перечисленных
в бюджетную систему Российской Федерации в качестве единого
налогового платежа организации, индивидуального
предпринимателя (ЗаявВозврДенСр)
|
Состав элемента представлен в таблице 4.9 |
|||||
|
Состав элемента представлен в таблице 4.10 |
|
01 - расчетный счет | 02 - текущий счет | 07 - счет по вкладам (депозитам) | 08 - лицевой счет | 09 - корреспондентский счет | 13 - корреспондентский субсчет |
|||||
|
1 - налогоплательщик | 2 - плательщик сбора | 3 - плательщик страховых взносов | 4 - налоговый агент |
|||||
Сведения о получателе (Получатель)
|
1 - организация (ответственный участник консолидированной группы налогоплательщиков) | 2 - физическое лицо | 3 - орган, осуществляющий открытие и ведение лицевых счетов |
|||||
|
Состав элемента представлен в таблице 4.11 Элемент заполняется при <ПрПолуч>=1 |
|||||
|
Состав элемента представлен в таблице 4.12 Элемент заполняется при <ПрПолуч>=2 |
|||||
|
Получатель - орган, осуществляющий открытие и ведение лицевых счетов |
Состав элемента представлен в таблице 4.13 Элемент заполняется при <ПрПолуч>=3 |
Получатель - организация (ПЮЛ)
Получатель - физическое лицо (ПФЛ)
|
Состав элемента представлен в таблице 4.14 |
Получатель - орган, осуществляющий открытие и ведение
лицевых счетов (ПОргЛицСч)
|
Наименование органа, осуществляющего открытие и ведение лицевых счетов |
|||||
|
Принимает значение в соответствии с Классификатором кодов классификации доходов бюджетов Российской Федерации |
|||||
Фамилия, имя, отчество (ФИОТип)
- Гражданский кодекс (ГК РФ)
- Жилищный кодекс (ЖК РФ)
- Налоговый кодекс (НК РФ)
- Трудовой кодекс (ТК РФ)
- Уголовный кодекс (УК РФ)
- Бюджетный кодекс (БК РФ)
- Арбитражный процессуальный кодекс
- Конституция РФ
- Земельный кодекс (ЗК РФ)
- Лесной кодекс (ЛК РФ)
- Семейный кодекс (СК РФ)
- Уголовно-исполнительный кодекс
- Уголовно-процессуальный кодекс
- Производственный календарь на 2025 год
- МРОТ 2026
- ФЗ «О банкротстве»
- О защите прав потребителей (ЗОЗПП)
- Об исполнительном производстве
- О персональных данных
- О налогах на имущество физических лиц
- О средствах массовой информации
- Производственный календарь на 2026 год
- Федеральный закон "О полиции" N 3-ФЗ
- Расходы организации ПБУ 10/99
- Минимальный размер оплаты труда (МРОТ)
- Календарь бухгалтера на 2026 год
- Частичная мобилизация: обзор новостей
- Постановление Правительства РФ N 1875
