Документ не применяется. Подробнее см. Справку
Рисунок 1. Лечебный алгоритм при ЦП с асцитом.
--------------------------------
<*> Максимальное уменьшение массы тела для пациентов без периферических отеков - 0.5 кг в день, с периферическими отеками - 1 кг в день (риск почечной недостаточности и гипонатриемии!).
<**> Спиронолактон и петлевые диуретики обладают функциональным антагонизмом - рекомендуется назначать препараты с разницей в 3 ч.
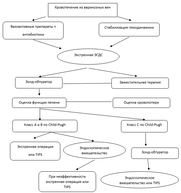
Рисунок 2. Алгоритм лечения ЦП с острым кровотечением из варикозных вен пищевода и желудка
Рисунок 3. Алгоритм ведения пациентов с ЦП с инфекционными осложнениями
- Гражданский кодекс (ГК РФ)
- Жилищный кодекс (ЖК РФ)
- Налоговый кодекс (НК РФ)
- Трудовой кодекс (ТК РФ)
- Уголовный кодекс (УК РФ)
- Бюджетный кодекс (БК РФ)
- Арбитражный процессуальный кодекс
- Конституция РФ
- Земельный кодекс (ЗК РФ)
- Лесной кодекс (ЛК РФ)
- Семейный кодекс (СК РФ)
- Уголовно-исполнительный кодекс
- Уголовно-процессуальный кодекс
- Производственный календарь на 2025 год
- МРОТ 2026
- ФЗ «О банкротстве»
- О защите прав потребителей (ЗОЗПП)
- Об исполнительном производстве
- О персональных данных
- О налогах на имущество физических лиц
- О средствах массовой информации
- Производственный календарь на 2026 год
- Федеральный закон "О полиции" N 3-ФЗ
- Расходы организации ПБУ 10/99
- Минимальный размер оплаты труда (МРОТ)
- Календарь бухгалтера на 2026 год
- Частичная мобилизация: обзор новостей
- Постановление Правительства РФ N 1875


